厨刀用马氏体不锈钢热处理失效分析毕业论文
2020-02-19 15:39:15
摘 要
Abstract Ⅳ
1 绪论 1
1.1马氏体不锈钢介绍 1
1.1.1马氏体不锈钢的化学组成成分 1
1.1.2马氏体不锈钢的制备工艺 2
1.1.3 马氏体不锈钢的热处理、组织结构及性能 4
1.1.4 马氏体不锈钢的应用 5
1.2马氏体不锈钢的研究及发展 6
1.2.1马氏体不锈钢的发展趋势 6
1.2.2马氏体不锈钢的发展与展望 7
1.3本课题的研究目的和意义及研究内容 8
1.3.1研究目的和意义 8
1.3.2研究内容 8
1.4选题对社会、健康、安全、成本以及环境等的影响 .................................................8
2 1.4116厨刀表面横纹失效分析 9
2.1厨刀表面横纹失效背景 9
2.1.1 德标1.4116 9
2.1.2 厨刀表面横纹失效背景 9
2.2 实验测试 10
2.2.1 实验材料及仪器 10
2.2.2试样制备过程 10
2.3金相组织观察 11
2.4结果分析 12
3.1.4116成分分析 13
3.1 1.4116成分分析背景 13
3.2测试数据 13
3.3数据结果分析 14
4 厨刀平面度失效分析 14
4.1热处理失效背景 14
4.2解决方案 17
5 冷却方式对马氏体不锈钢性能影响 ................................................................... ...18
5.1 1.4116厨刀风冷、油冷性能分析测试 18
5.2风冷油冷硬度实验数据分析 19
5.3风冷油冷金相组织观察与分析 22
6 结论 24
参考文献 25
致谢 27
摘要
本文借助硬度测试、金相观察、成分分析等方法对马氏体不锈钢经过热处理后出现的失效进行了分析,通过实验测试观察和问题解决两种方式进行了比较与结合,使得得到的结果对于身处中处理马氏体不锈钢失效问题具有重要的指导意义。
论文主要研究了1.4116厨刀表面横纹问题的分析,通过金相组织观察,分析材料内部缺陷的问题;对不同批次材料进行成分的分析,对比不同批次材料的成分是否符合标准;处理厨刀热处理后平面度合格率低的问题,提出合理的处理方案;测试厨刀通过风冷和油冷之后硬度和组织的区别,为两种方式的选择提供实验支持。
研究结果表明:表面横纹是由于钢材生产过程中产生的偏析经过拉伸形成,材料的不同进厂渠道对材料质量的稳定有很大影响,平面度问题是由于传送速度太慢在出口处不均匀冷却产生应力拉伸造成,风冷油冷处理后硬度和组织无明显差异。
本文的特色:是实验与问题解决相互结合,更好地分析出马氏体不锈钢失效的各种原因。
关键字:表面横纹、1.4116、平面度、风冷油冷
Abstract
In this paper, the failure of martensite stainless steel after heat treatment is analyzed by means of hardness test, metallographic observation and component analysis. The results obtained are of great significance to the treatment of martensite stainless steel failure.
This paper mainly studies the analysis of the surface transverse pattern of 1.4116 kitchen knives, and analyzes the internal defects of the materials through the observation of metallographic organization. Analyze the composition of different batches of materials and compare the composition of different batches of materials to meet the standards; To deal with the problem of low grade pass rate after heat treatment of kitchen knives and put forward a reasonable treatment plan; The test kitchen knife provides experimental support for the choice of two methods through the difference between hardness and tissue after air cooling and oil cooling.
The results show that the surface trapezoid is formed by the segregation in the process of steel production, and the different inlet channels of the material have a great influence on the stability of the material quality. The plane degree problem is due to the fact that the transmission speed is too slow at the exit and uneven cooling results in stress stretching. There is no significant difference in hardness and tissue after air-cooled oil cold treatment.
The article's characteristic: is the experiment and the problem solves the mutual combination, better analyzes the martensitic stainless steel failure each kind of reason.
Key words:Surface Stripe, 1.4116, Flatness, Air-cooled Oil Cooling
1 绪论
1.1马氏体不锈钢介绍
不马氏体不锈钢是一种含铬镍的合金钢,它的主要作用部分是马氏体。马氏体不锈钢拥有有很好的好的淬透性,它经常使用的热处理工艺是进行强化处理,比如淬火、回火等,这样处理后可以获得良好的工作性能。先相较于铁素体不锈钢,马氏体不锈钢拥有良好的综合力学和性能更高的强度以及能在高温工作环境下的强抗氧化性能;在低温环境下它拥有较强的抗腐蚀性能。
马氏体不锈钢主要是通过淬火来实现它的强化。因为通过不同的热处理方式处理之后能够很好的得到综合性能很好的钢材,因此它的应用范围相当的广泛,它可以应用于上至航空航天,下至生活之中的厨刀餐具等。由于它广泛的应用,对马氏体不锈钢的研究也越来越全面,特别是八十年代以来各种各样的新型制造设备生产出来,马氏体不锈钢的种类也越来越多,其性能也越来越优良。
1.1.1马氏体不锈钢的化学组成成分
马氏体不锈钢可以分为传统马氏体不锈钢和新型马氏体不锈钢。传统马氏体不锈钢包含铬系和铬镍系马氏体不锈钢;新型马氏体不锈钢主要包括了超级马氏体、含氮马氏体和马氏体时效不锈钢。含Cr量在12%到18%之间的不锈钢叫做铬系马氏体不锈钢,此类不锈钢钢拥有较好的硬度、强度等性能,在各种机械用钢中常常能够见到它的身影。铬镍系马氏体不锈钢就是马氏体上面加入少量铬元素,再加上少量的镍元素就是铬镍马氏体不锈钢,它可以明显地改善马氏体不锈钢易被腐蚀的缺点.马氏体时效不锈钢是在日常生产中,对不锈钢的性能需求的不断提高中发展出来的。此类钢材通常含有11.5%至17.0%Cr,0.03%的C。随着日益提高得的对钢材性能的提高,提升耐磨性和抗疲劳强度此类钢发展方向。
为了更加清晰的认识马氏体不锈钢,下面将给出马氏体不锈钢的化学组成.分如表1.
表1.1 马氏体不锈钢化学组成成分(wt%)

扩散型相转化为奥氏体中的亚稳相形成马氏体。因此,获得马氏体结构的关键是,是否可以在钢结构形成稳定的奥氏体区域。因而马氏体不锈钢冶炼理论基础的研究被专家们提上了日程。要形成马氏体不锈钢,就必须在相图中的奥氏体区域,也就是说它的化学组成成分须控制在 γ α或者γ 相区。
马氏体不锈钢是通过固溶强化、时效强化或者相变强化的方式达到强化的目的的。
1.1.2马氏体不锈钢的生产工艺
不锈钢的冶炼方法经过上百年的摸索已经形成了一套可靠的工艺程序。为制造出优质不锈钢铸件,通常采用电弧炉加精炼炉两步处理的方式获取钢材。这种方法目前占据了市场份额的十分之七。除了二步法还有一步法和三步法生产的方式。一般在有特殊需要的情况下会选择其它两种方式。顾名思义,一步法是通过在一座炉内就完成废钢熔化、脱碳、还原和精炼等工序,将炉料一步冶炼成不锈钢。而随着各种各样的仪器的发展,同时也为了满足更加优良的材料性能的需求,将在一座炉子中完成的步骤分为在多个炉子中完成。这也就发展出来了二步法和三步法。
一步法经过改进,舍弃了电炉,变得更加的节约能源也更加的环保,同时也降低了成本和投资,最关键的是这种方法可以用于冶炼废钢,要知道全球每年都会产生三四吨废弃刚材,
因此这种发放也有它独特的使用价值。400系列不锈钢就是使用新型的马氏体不锈钢生产方法生产的。我们是一个发展中国家,缺乏废钢资源,同时我国镍矿极少,而400系列不锈钢由于他的优良性能在生活生产的各个领域中的应用范围越来越广,这就使得新的一步法冶炼马氏体不锈钢的工艺越来越多的被工厂选择。
二步法通过两个炉子分步进行,它对生产原材料要求不高,并且生产较为灵活,可生产的钢种较多,因此这种方法是马氏体不锈钢生产的主要方法。为了获得更加优良材料性能的钢材,科学家们将生产步骤更加细分,从而形成了三步法。三步法可以生产质量更好的钢材,但是由于它的生产对原材料的要求较高,同时它的材料选择也不灵活,因此它只能适用于专业化的生产厂家,专业生产高质量钢材。
钢材生产的原材料、操作成本和产品方案等因素受市场波动影响较大,现代化的不锈钢冶炼车间生产工艺的选择应具有一定的灵活性,能根据市场条件调整生产工艺和产品方案。为了使得满足客户需求,更加灵活的生产方式被发明出来,那就是联合型钢企工艺。我国大型不锈钢生产企业大部分都是联合型钢铁企业,例如太钢、酒钢和宝钢等企业,均是既生产不锈钢同时也生产碳钢。对于这些联合型钢铁企业,原材料范围比较广,既有充足的铁水供应,也有能满足需要的废钢,这些企业在不锈钢冶炼工艺路线的选择上具有较大的灵活性。
虽然不锈钢生产工艺各有各的好处,但是生产工艺的选择还是要从实际情况出发。不锈钢冶炼工艺路线的确定,因该以产品的要求作为选择的标准,根据不锈钢冶炼原料组成以及不锈钢精炼机理,选择合当冶炼工艺路线。对于大型不锈钢生产企业,车间工艺设备的配置应能满足多样化工艺路线的选择要求,从而满足原料价格大幅波动的需要,适时更新和选择最佳的原料配比方案,同时冶炼设备应能满足不同原料配比的冶炼工艺。
由于我国不锈钢废钢资源缺乏,以废钢为主原料的不锈钢冶炼过程配料成本高,加上全废钢冶炼能耗高,以及废钢品质不好带入钢水有害元素多等原因,我国越来越多的不锈钢生产企业倾向于利用经脱磷的高炉铁水冶炼不锈钢。特别是钢铁联合型企业,利用碳钢系统的高炉供部分铁水给不锈钢冶炼系统,可有效降低吨钢原材料成本。与此同时,脱磷处理设施被普遍应用于不锈钢生产工艺。脱磷处理设施的应用既可降低不锈钢生产对原材料的要求,也可降低生产成本,从而使高炉铁水、普通废钢、高磷生铁和高磷合金能被大量用于不锈钢的生产。
不管如何不锈钢的生产工艺因该以市场需求为基准,为客户提供更加灵活全面的选择方案,同时也要与时俱进,时时更新,才能不被日新月异的市场所抛弃。
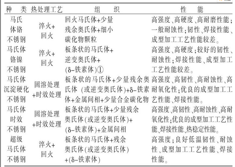
1.1.3 马氏体不锈钢的热处理、组织结构及性能
通过热处理可以对马氏体不锈钢其性能进行调整。通过合适的热处理工艺可以获得良好的组织和性能,从而满足不同钢件的技术性能要求, 使得不锈钢零件的使用寿命得到提升。马氏体不锈钢经常通过淬火和回火的热处理方法获得良好的组织性能, 同时淬火和回火也是马氏体不锈钢经常使用的强化手段。在实际生产中发现, 马氏体不锈钢拥有较宽范围淬火温度,依据零件的形状、尺寸并结合生产条件可以选择适当的淬火温度。根据不锈钢零件技术要求有不同的回火工艺。具体见表1.2。
表1.2 马氏体不锈钢的热处理、组织结构及性能
1.1.4马氏体不锈钢的用途
马氏体不锈钢由于其优秀的性能,因此它的应用范围非常广泛。因含碳较高,故具有较高的强度、硬度和耐磨性,但塑性和可焊性较差。因此马氏体不锈钢经常用于生产力学性能要求较高、耐蚀性能要求一般的一些零件上,如刀具、弹簧、汽轮机叶片、水压机阀等;马氏体沉淀硬化不锈钢,铬镍含量比前者为高、经高温固溶、淬火后,再在400-500℃时效处理,在马
氏体基体内析出大量与基体操持共格关系的第二相,用于化工压力容器、飞行器的结构等。马氏体耐热钢含铬7.5%~20.5%,含碳0.15%-0.25%和多种合金元素,在650~700℃回火,形成细微碳化物分散于基体中,主要用于汽车等发动机的阀门、涡轮机叶片、喷嘴、螺栓等。马氏体时效钢,含镍较高18%~25%、含钼5%、含钴8%及少量钛和铝,经固溶空冷后再在480℃时效处理。
马氏体钢主要是600MPa以上的一些高强度钢种,如800MPa以上级别的工程机械用钢,600MPa以上级别的压力容器和储罐用钢等。一般有在线淬火 回火及轧后淬火回火(调质处理)两种生产工艺。马氏体的高强度是由于高密度的位错,细小的孪晶,碳的偏聚,以及马氏体正方度的间隙固溶等。低碳马氏体的形态基本上是板条状,板条状之间是小角度晶界,板条内有很高的位错密度,有时还能见到孪晶马氏体分布于板条之间。但淬火后的马氏体的塑韧性较差,一般马氏体钢在淬火后都要通过回火工艺以调整钢的强韧性匹配。
1.2马氏体不锈钢的研究状况及发展
一百余年前,人们无意中发现了马氏体不锈钢。开始的时候由于生产设备不能满足较高的工艺流程,因此那时生产速度较慢,并且生产出来的产品综合性能较低。因此早期的马氏体钢材并没有在市场上流传起来。
虽然马氏体钢没有流行起来,但是人类对它的研究也进展缓慢。直到二十世纪中叶,科学家发现通过在马氏体中加入少量的镍和钼会使马氏体拥有非常优异的材料性能,这一发现再次将人们的注意力吸引到了这一方面,经过研究学者们的努力以前马氏体不锈钢的缺点大都得到了补足,这个时候马氏体不锈钢也就进入了钢铁的大市场中。
在八十年代人们对马氏体的研究进入了飞速发展时期,这个时候由于科学技术的进步,各种各样的电炉被发明出来,马氏体不锈钢的生产也进入了一个新时代,二步法和三步法也相继被研发出来。在我们国家在改革开发以来,各含各业飞速发展,经过数十年的不断探索,以及改革发放以来的地经济支持,我们国家对马氏体不锈钢的研究也得到了飞速发展。其中含氮马氏体不锈钢正是其中的代表之一,含氮马氏体不锈钢是通过高压的方式使得氮元素渗透到马氏体之中去,这样钢材的性能也得到了巨大的提升。
1.2.1马氏体不锈钢的发展趋势
自马氏体不锈钢出现在行业中以后, 经过对成分组成、热处理方法、强化机制和金相组织等的方面的改进,马氏体不锈钢的综合性能得到了提高。但是,当当各种各样的新的技术、新材料的不断出现,行业对马氏体不锈钢的钢材性能有了更高的要求。这也就必然是这高的性能要求促使了马氏体不锈钢的发展方向,目前马氏体不锈钢的发展方向主要有下面几个:
为了获得拥有特殊性能的马氏体不锈钢,将其组成成分改变,使得它拥有某些方面的特别优秀的表现。为了全面提高马氏体不锈钢的综合性能,使用了精确控制和超高洁净度的熔炼技术。为了适应可持续发展,开发出环保型和资源节约型马氏体不锈钢。其有将成分中的Ni部分或全部用Mn、N替代,Co部分用Ti替代,Mo部分用Ti和W,以及将合金元素含量微化。
1.2.2马氏体不锈钢的展望
马氏体不锈钢研究方向主要是下面几个:
- 新的马氏体不锈钢的研究。部分马氏体不锈钢有提高了强度但是韧性明显下降的问题, 因此解决在提高马氏体不锈钢强度时确保保证它拥有优秀的的韧性这一难题难题,改变马氏体不锈钢中的元素组成成分,精确控制元素的含量,精确利用元素之间的互相作用是一个重要的方法。通过改变马氏体不锈钢的组成成分和生产工艺研究出性能更加优秀的不锈钢是这个时代市场的需求,随着经济发展,性能更加优秀的钢材越来越被人们所期待。
- 改进工艺流程:已经发明出来的生产工艺虽然都有其可取之处,但是也有很多缺点。
不仅投资成本大而且对环境的污染较为严重。而要设计出更好得生产工艺研究出更好的冶炼设备也是必须的,一般来说这马氏体不锈钢的生产中药获得性能更好的材料,增加压力优势必需的,所以高压设备的研制尤其重要。 生产工艺的研究是一个漫长的过程,并且必须要与实际生存联系起来,所以应该加大对这个方面的关注和投入。
- 开发新型马氏体不锈钢:目前马氏体不锈钢最具有应用前景的是铸造钢种,特别是大型钢件 ,如Cr13Ni4Mo钢。人们可以考虑在这一领域利用模糊神经网络系统这一强大的计算机
模拟手段对钢成分和工艺设计进行建模深入研究,对其综合性能进行预测、仿真,以使其在海洋开发、太空探索等前沿尖端领域获得广泛应用。
1.3本课题的研究目的和意义及研究内容
1.3.1研究目的和意义
本课题利用标准化程序对马氏体不锈钢热处理进行失效分析。通过对材料的失效部位进行硬度测试、金相组织观察分析失效的原因,通过具体的问题解决来从实际生产中以及综合材料失效的各种背景情况分析材料的失效根本的原因。针对找到的失效原因进行提出专业性的解决方案,从而指导实际生产。
1.3.2研究内容
(1)马氏体不锈钢失效部位外观检查:通过对马氏体不锈钢材料的使用背景进行调查,以及材料的外观检查从而确定失效产生的客观原因以及失效的方式。
(2)1.4116成分分析与检测:通过x射线荧光光谱仪检测提供的样品的成分组成,分析它们是否是合格的1.4116钢材。
以上是毕业论文大纲或资料介绍,该课题完整毕业论文、开题报告、任务书、程序设计、图纸设计等资料请添加微信获取,微信号:bysjorg。
相关图片展示:







您可能感兴趣的文章
- 改善锂离子电池中硅基负极存储性能的策略研究外文翻译资料
- 通过添加压电材料BaTiO3提高大功率锂离子电池的微米级SiO @ C/CNTs负极的电化学性能外文翻译资料
- Pd和GDC共浸渍的LSCM阴极在固体氧化物电解池高温电解CO2中的应用外文翻译资料
- 利用同步回旋加速器粉末衍射的方法来研究在有其他物相的情况下C4AF的水化作用外文翻译资料
- 外国循环流化床锅炉发展现状外文翻译资料
- 含石蜡基复合材料的多壁碳纳米管的热性能外文翻译资料
- 矸石电厂炉渣机制砂的应用研究外文翻译资料
- 机动车螺旋弹簧的失效分析外文翻译资料
- 从废阴极射线管和锗尾矿制备高强度玻璃泡沫陶瓷外文翻译资料
- 作为导热液体的液态金属在太阳能储热中的应用外文翻译资料


