基于CAN总线协议的设备数据采集模块设计毕业论文
2020-04-12 14:11:18
摘 要
随着自动化工业水平的不断提高,在各个现代化生产领域,都需要进行数据采集,并对采集到的数据进行分析,从而掌握在生产过程中生产系统的运行状态从而及时做出相应的调整,同时在数据传输的领域,由于CAN总线具有极强的抗干扰性能,并且在实时性、传输能力以及错误处理能力等具有其他总线所无法媲美的优点,在实际中CAN总线已经被越来越广泛应用于生产生活的各个方面。
本文的研究对象是基于CAN总线的数据采集系统设计,主控芯片采用STM32F103,放大电路采用AD526,抗混叠滤波器采用MAX293,CAN收发器采用CTM1050T,主要对8路模拟量信号、16路开关量信号以及2路脉冲量信号进行采集,最后将数据通过CAN总线发送至上位机。根据设计方案在Alitum Designer中进行了原理图的设计以及PCB布线的制作,最后在Keil uVision4中进行了软件程序的编程。
关键词:数据采集 CAN总线 STM32F103
Abstract
With the continuous improvement of the level of automation industry, in all modern production fields, data collection is required and the collected data is analyzed so as to grasp the operating status of the production system in the production process and make corresponding adjustments. In the field of data transmission, CAN bus has been applied more and more widely because of its strong anti-interference performance, real-time performance, transmission capability, and error processing capability, which cannot be comparable to other buses. In all aspects of production and life.
The research object of this article is based on the CAN bus data acquisition system design, the main control chip adopts STM32F103, the amplifying circuit adopts AD526, the anti-aliasing filter adopts MAX293, CAN transceiver adopts CTM1050T, mainly for 8 analog signals, 16-way switch The quantity signal and the 2-way pulse quantity signal are collected, and finally the data is sent to the upper computer through the CAN bus. According to the design scheme, the schematic design and PCB layout were made in Alitum Designer. Finally, the software program was programmed in Keil uVision4.
Keywords: data acquisition CAN bus STM32F103
目录
第1章 绪论 1
1.1目的及意义 1
1.2国内外研究现状分析 1
第2章 系统总体设计 6
2.1方案设计 6
2.2芯片选型 7
2.2.1 STM32F103介绍 7
2.2.2 LM324介绍 9
2.2.3 MAX293介绍 9
2.2.4 AD526介绍 10
2.2.5 CTM1050T介绍 11
第3章 硬件电路设计 12
3.1 分压电路 12
3.2 放大滤波电路 12
3.3 开关量信号接口电路 13
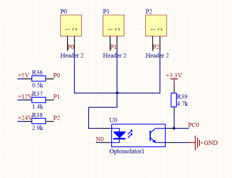
3.4 CAN接口电路 14
3.5 PCB设计 15
第4章 软件设计 16
4.1 CAN控制器初始化 16
4.2 报文发送程序 17
4.3报文接收程序 18
4.4 CAN报文标识符的设置 19
第5章 结论 21
参考文献 22
附录 23
致谢 37
第1章 绪论
1.1目的及意义
在当今广泛使用的计算机上,数据采集在许多领域是非常重要的应用。工业,工程,生产车间等部门可以通过数据采集和分析,即时反映系统的运行状态,做到及时响应,确保系统始终处于正常工作状态研究,特别是在信息实时性要求较高的数据采集环境中更为突出。同时,在工业环境中,经常会还有很多无法预料的的干扰因素出现,因此应用于工业中的数据采集系统需要具备很强的抗干扰能力以及在出现干扰之后系统的调整能力。同时,有必要尽快传输采集到的数据,而CAN总线可以很好的适应这种情况,CAN总线可以很好的适应于恶劣的多干扰的复杂环境并同时执行可靠的传输。目前工业自动化的发展越来越快,随之基于CAN总线的的数据采集系统受到了更多的关注并被越来越频繁的应用于工业现场之中,CAN总线的应用已经成为工业现场中不可或缺的组成部分。 CAN总线因此被越来越多的人所开发和研究。它具有成本效益的稳定性和高同步性,目前,CAN总线的研究已经成为工业研究的热点之一[1]。CAN总线主要有如下特点:
(1)错误处理的功能非常强大,系统可以可靠地运行
(2)可以完成多主设计,并且消息标识符限制总线的访问优先级
(3)一般情况下,数据传输的频率较高,但负载信息量一般不会太大。由于CAN总线所采用的短消息结构,系统极大地提高了频段的使用,即时性好,传输容量大大优化。
(4)可以灵活配置系统,极大的提高了局域网的可扩展性。
1.2国内外研究现状分析
在国内外数据采集技术方面国内数据采集技术与国外数据采集技术相比存在一定的差距,主要存在于以下四个方面:国内研发的模拟/数字转换芯片的转换速度和国外相比仍然较低、国内开发的数据采集系统的内存也相对较小、数据采集系统的信号处理的功能也不够全面以及在人机交互方面还有待提高。国内外最常用的数据采集系统的可大致分为三类:第一种是多通道的同步数据采集系统,其数据采集的方式为并行采集,同时可以读取多个采集通道的数据,第二种是多通道分时复用数据采集系统,在采集数据时对多个通道的数据采集属于串行采集,每一次只能读取单个通道的数据,第三种是数据采集系统是分布式的数据采集系统。多通道同步数据采集系统相比于多通道分时复用数据采集系统来说,优点在于可以完成同一时刻的各个通道的采样数据,并且数据采集的速度更高,而分布式数据采集系统则比较适用于数据采集现场比较分散的情况。
在模数转换方面,模数转换器的发展方向主要是向着追求更低的功耗、更快的转换速度以及更高的分辨率这三个方向。而对于模数转换器来说,其主要的工作内容是对模拟量进行采样然后再进行数字量化最后再编码,而实现这个三个基本功能的方法有很多,实现这些功能的方法不同,则会使相应的使用这些方法的模数转换器的电路结构和工作性能有很多的差异,因此也产生了很多不同类型的模数转换器,国内外常用的模数转换器的种类主要可以分为以下几种
(1)全并行模拟/数字转换器
全并行模拟/数字转换器的基本工作原理相对来说比较简单。模拟信号输入后,用2N-1的基准电压,并在同一时间进行比较,只有一次所必需的转换以产生在同一时间的n位数字输出。到现在为止最快模拟/数字转换器的,最大的采样率是500MSPS。但是,它也有许多缺点。首先,全并行模拟/数字转换器会产生较大的功耗并且需要较大的面积,因此会造成较多的硬件开销。此外,全并行的模拟/数字转换器的输出通常是离散的和不确定的,经常会出现输出不稳定的现象。因此,全并行模拟/数字转换器一般只能适用于数据采集要求的分辨率较低的场合。全并行模拟/数字转换器的输入电容的数量和电阻网络很大程度上决定了其性能。为此,全并行结构和内插技术的组合,以降低功耗和面积,如全并行模拟/数字转换器,以便能够执行更准确地进行模拟/数字转换,通过使用内插技术,可以使比较器的数目由1023个减少到512个,功耗和面积大大减少。
(2)两步型模拟/数字转换器
两步型模拟/数字转换器的工作原理,首先是让模拟信号先输入到一个粗分全并行模拟/数字转换器,然后以N1位数字输出,同时模拟转换从数字/模拟转换输出。然后,再将放大的残余量发送到转换分辨率更高的一个全并行的模拟/数字转换器,再由输出低阶的N2位的数字转换结果。最后,再将两个模拟/数字转换器的输出分别作为高位和低位则可得到最终的转换结果。这种类型的模拟/数字转换器的转换速度相对于全并行的模拟/数字转换器来说,由于需要两次模拟/数字转换,其转换速度更慢,但是在相同转换分辨率的情况下可以减少很多所需的功耗和面积,从根本上解决了全并行模拟/数字转换器中提高分辨率与元件数目大量增加的问题。根据其工作原理可以设计出超过10位精度的两步型模拟/数字转换器换。然而,它具有用于放大器的剩余量的高需求,则剩余量必须在为了满足第二模拟/数字转换器的输入进行放大。此外,转换时间和模拟/数字转换器的第一阶段的准确度成为了限制两阶段模拟/数字转换器的工作速度的一个重要方面。如果准备时间不够,难免会发生错误的转换结果。而数字校正技术的运用可以解决这个可能会在两步模拟/数字转换器中出现的错误。Razavi,B.和Wooley,B.A.的研究团队正是采用了数字校正技术研制了一种的两步型模拟/数字转换器[2]。其第一级比较器仅需10ns的稳定时间和5毫伏的偏移电压,要求的转化速度可以达到5MSPS分辨率为12位。
(3)流水线型模拟/数字转换器
流水线型模拟/数字转换器可以说是两步型模拟/数字转换器的改进。它将N位高分辨率模拟/数字转换分为低级别低分辨率转换,然后将各个级别的转换效果组合为总输出。每个级由一个S / H电路,一个分辨率较低的模拟/数字转换器,一个数字/模拟转换器,一个减法器以及一个提供增益的中间步进放大器组成。这种类型的模拟/数字转换器具有以下优点:每一步的冗余部分都可以校正重复误差,具备很好的低偏移和线性度,每个级都有自己独立的采样放大器,因此流水线每级可以同时处理多个采样点,从而可以极大的提高转换速度。在同样的转换分辨率的情况下,其电路规模和能耗可以得到很大的降低。但是流水线型模拟/数字转换器需要复杂的参考电路和偏置结构。同时其输入信号都必须经过较多的电路阶段,因此会产生一定的延迟,并且工艺缺陷和印刷电路板也都会对其产生一定的影响。提高流水线型模拟/数字转换器转换管的性能,目前有两种方法,第一种是时间干涉技术,它允许多个导体并联运行。通过使用时间干涉技术,可以在很大程度上提高转换速度,但是并行通道的数目不宜太多。否则,芯片面积和功耗将显着增加,并且需要不同路径之间的高度相关性,这在过程中难以实现。 SumanenL的研究团队设计了一个四并行通道的模数转换器,采用0.5μmCMOS工艺实现,同时具备10的位分辨率和195MSPS的采样速率。另一项新技术是数字校准技术,其基本工作原理是将采样周期内产生的误差放在特定的模块中。然后,在之后的正常的操作周期中,由源代码对测量误差进行处理得到补丁码,最后再通过原始代码和补丁代码,获得最终的数字输出。这种技术可以有效地纠正有故障的模拟电路设置和由非线性引入的误差,使得其精度可以超过10位。由HakarainenV的研究团队开发的变换的模拟/数字转换器使用这样的校正技术来校正数模转换器的误差并对每个并行通道之间的增益以及失调电压进行补偿[3],最终设计的流水线型模拟/数字转换器可达到14位的转换精度。
(4) 插值折叠型模拟/数字转换器
插值折叠型模拟/数字转换器的基本原理是利用特殊的模拟预处理得到残余电压,然后通过数字化处理来获得最低的有效位(LSB)。最重要的部分(MSB)从平行于折叠线路的粗分数平行模拟/数字中通过。然而折叠电路的传递函数是理想的,所以在实际电路中一般难以实现。考虑到只有这些过零点,才能正确确定Vin和Vrj之间的差值的极性,并且可以通过插值创建附加的零交点来解决较低的位。这是翻转干涉的基本思想,它不仅使用可折叠的特征,而且不会造成额外的非线性。由VorenkampP的研究团队设计的十二位折叠式模拟/数字转换器,采用三位交错结构,其中三位是粗填充,三位是中等,六位是细分和量化的。该模拟/数字转换器仅需要五十个比较器,而转换率可达60MSPS。
以上是毕业论文大纲或资料介绍,该课题完整毕业论文、开题报告、任务书、程序设计、图纸设计等资料请添加微信获取,微信号:bysjorg。
相关图片展示:









