基于ARM的微型电力线通信模块设计毕业论文
2020-04-12 14:11:14
摘 要
ABSTRACT II
1 绪论 1
1.1 国内发展 1
1.2 国外发展 2
1.3 电力线通信相关技术 2
2 电力线载波通信技术 4
2.1 电力线载波通信 4
2.2 电力线通信信道的传输特性 5
2.2.1 信号衰减 5
2.2.2 多径干扰 5
2.2.3 噪声分析 5
2.3电力线载波通信调制技术 7
2.3.1窄带通信技术 7
2.3.2扩频通信技术 7
2.3.3 OFDM技术 8
2.3.4 通信方式比较与选择 8
2.4 窄带调制原理 9
2.41 FSK原理 9
2.4.2 PSK原理 9
2.5透传模式 9
2.6 帧模式 10
3 电力线载波通信模块的硬件选型 11
3.1 微处理器的选择 11
3.2调制解调芯片的选择 11
3.2.1载波通信芯片的比较 11
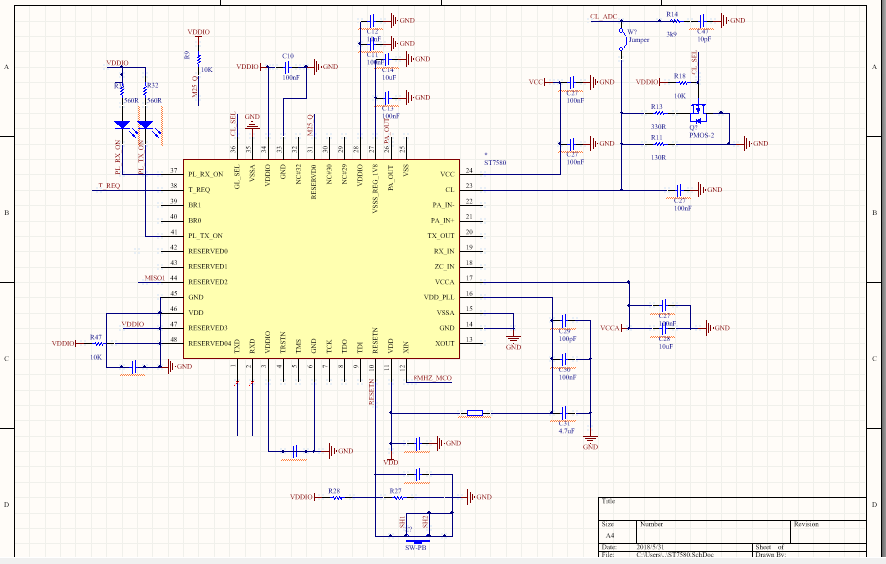
3.3.2 载波通信芯片ST7580的介绍 12
4 载波通信模块的硬件设计 15
4.1电力线通信系统框图 15
4.2载波通信模块原理图 15
4.3 ST7580电力线耦合接口电路设计 16
4.4 传输有源滤波电路 17
4.5接收滤波电路 18
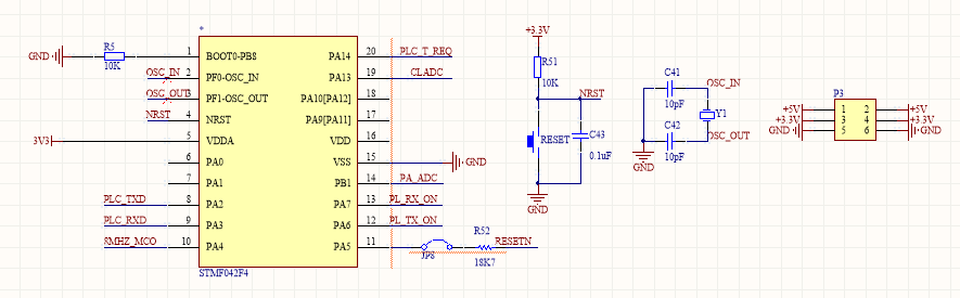
4.6 STMF042最小系统原理图 19
5 通信模块的软件设计 20
5.1通信模块的软件设计框图 20
5.2系统初始化程序 21
5.3 电力线与模块之间的数据传输程序 22
6 结束语 24
参考文献 25
附录 27
附录1 程序源代码 27
附录 2 PCB图 36
附录3 模块整体原理图 37
致 谢 38
摘 要
电力线通信(Power Line Communication,PLC)是指将电力线当作媒介进行数据、信息的传输和交换。随着调制解调技术和信号处理技术的发展,PLC技术也得到了飞速的发展。随着正交频分复用技术(Orthogonal Frequency Division Multiplexing,OFDM)技术应用于PLC领域,PLC传输的可靠性和速率也达到了一个新的高度。PLC应用广泛:Internet的接入、智能家庭组建、自动远稃抄表等等。
本文设计了基于arm的微型电力线通信模块系统。以stm32f042单片机为核心控制器,利用专门的电力线载波芯片ST7580,设计了系统的硬件连接。同时还设计了ST7580的电力线接口电路,并对载波通信信号发送放大器及其电源控制,耦合电路的设计做了详细的描述,以及对系统进行了软件编写。
关键字: 电力线载波通信 调制与解调 耦合滤波 嵌入式
ABSTRACT
Power Line Communication (PLC) refers to the transmission and exchange of data and information using the power line as a medium. With the development of modem technology and signal processing technology, PLC technology has also been rapidly developed. With Orthogonal Frequency Division Multiplexing (OFDM) technology applied in the field of PLC, the reliability and speed of PLC transmission have reached a new height. PLC has a wide range of applications: access to the Internet, intelligent home building, automatic meter reading, and so on.
This paper designs a micro power line communication module system based on arm. Using stm32f042 as the core controller, a special power line carrier chip ST7580 is used to design the hardware connection of the system. At the same time, the power line interface circuit of ST7580 is also designed. The design of the carrier communication signal transmission amplifier and its power supply, the coupling circuit is described in detail, and the system is programmed with software.
Keywords: Power line carrier communication Modulation and demodulation Coupling filtering Embedded
1 绪论
电力线载波通信(PowerLine carrier communication)技术是指将电力线作为通信媒介的一种通信方式。运用电力线作为通信介质的电力载波通信技术,免除了新的通信网络的搭建和资金的投入。在住宅的电力控制方面及重新进行通信网络布局困难的工业自动化控制等系统中,采用低压电力线通信方案有着特别的优越性,具有相当的简便性、避免复杂的维护性、即插即用等等各种优越的特点。电力线用于信息传输有着一些不利的因素,线路的阻抗小、信号衰弱大、时变性大、噪声影响大。在电力线通信模块的开发设计中,控制系统软件的撰写、调制解调方式的分析与选择及电力线接口电路的设计是特别至关重要的。
1.1 国内发展
电力系统安全稳定运行的基础保障是电力通信网, 它实现了电网调节配送自动化、网络运营规范化和管理智能化。在通信过程中,对信息的安全可靠性、保密性 、传输的快捷性有严格的要求, 全球大部分国家都创建了电力系统特用的通信网络, 借此搭建了稳定快速的传输体系。目前我国在35 k V以上电压等级的输电线路上都已经构建了专用的电力线载波通信通道, 然而随着数字化媒体技术的快速发展, 对通信的传输速度的需求也越来越高,。为了在已有的电力网络上实现高速、高效的传输能力, 电力线载波通信仅仅完成电力通信已经不再适应如今的需求, 电网以及数据信息都需要在电力网络上进行高效的传输,这是如今的发展方向。
与传统的专用通信线路相比较,在电力线上进行数据传输实际上存在着很多其他的干扰因素,例如各种家用电器的开、关,特别是变频空调、自动调节光亮的灯管、吸尘器等设备的运行中断和使用,都将给供电线路增加较大的干扰信号,以至于供电线路上进行信号传输的时候,信噪比很低,信号难以收集。所以传统的调制技术如 A S K、P S K 或 F S K 都不是特别适用于这样的通信环境,正交频分多路复用技术(O F D M )正好可以解决这个问题。
1.2 国外发展
在高速电力线通信技术的研究与发展方面,我国的起步相较很晚。在英国公司研究出高速电力线通信技术之后,我国的诸多研究机构和大学实验室也开始着手于对高速电力线通信的探究,中国电力科学研究院利用国外制造的电力线通信芯片先后研究出可以传输速率为2-200Mbit/s的低压PLC产品以及两种14到45Mbit/s的中压PLC产品。然而我国专用的低压配电网的结构、负荷特性、供电方式相较于国外有着很大的不同之处,国外所生产的产品需要根据我国配电线路的特有的实际情况进行改良之后才能投入使用。我国在2001年底兴建了我们第一个以电力线为传输媒介的电力线通信宽带接入Internet试验房屋群。2002年3月使用欧洲电力线同产品进行电话语音传送的试验,实现了我国第一次运用电力线同时上网和电话通信。2002年5月,采用国内电力系统自主研发的的产品,搭建了第一个由国内工程师们独自设计的电力线宽带接入系统。在之前几次产品试验成功之后,我国又在不同的环境下进行了各种电力线宽带接入试验。主要研究在各种情况不同的配电网结构中,PLC产品的耦合方式和组网模式,探讨怎样确立施工规范,并对不同国家的产品进行研究和分析。随着我国在PLC技术方面的研究以及应用的深入,PLC在国内商业化并进行大面积的使用是可以预见的。
1.3 电力线通信相关技术
电力线通信的研究重点主要是信道编码、信道模型分析、噪声特性分析等领域,这是提高电力线通信可靠性的必要研究,国内外的学者都对此进行了深入的研究。为此,相关专家研究出运用M-FSK和互换码相互结合的信道编码方法,这对于提高电力线通信的可靠性是十分有效的方法,同时这种方法能很好地限制频率噪声以及脉冲噪声,且适用于所有的频率范围。
而对于解决电力线信道噪声的影响,运用Turbo码可以很好的解决。与Turbo码相似的LDPC (Low Density Parity Check) 码在处理周期性稳定的高斯随机噪声方面,比Turbo码拥有着更好的误码性能,更具优越性。
伴随着物联网以及智能电网的高速发展和建设,电力线载波通信芯片将会迎来一个高速发展的时期。电力线载波通信的重中之重就在于开发出一款功能齐全性能良好的特用的电力线载波modem芯片。而芯片的研究重点就在于调制解调的方式、传输的速率、通信频率、通信功率等方面。目前主流的芯片设计方案是:运用BPSK调制解调技术、多次的数字及模拟滤波、ACG、DSP算法监听噪声强度。而在这方面做的比较成功且主流的芯片有ES16T/SSC16/PL2102等等。
使用已有电力线网络进行通信的方式(电力线通信技术)具有成本低廉、方便快速和不用搭建新的专用网络的特点。电力线通信系统将电力线通信技术与嵌入式技术相结合,具有嵌入式系统的特点,拥有着可靠性和广泛的应用领域。 它已被广泛应用于电力远程控制系统中,并且是正在研究电力线通信技术中的一个重要的方向。
现在用的比较多的嵌入式操作系统有如下几种:(1)VxWorks嵌入式操作系统是美国WindRiver公司在20世纪80年代年投入设计生产的一种嵌入式实时操作系统(RTOS),它正是嵌入式开发环境的重要的一个组成部分。凭借着优越的持续发展能力、高效性能的内核以及开放的用户开发环境,在嵌入式实时操作系统领域具有很高的地位,是嵌入式实时操作系统中的标杆之作。它凭借着其良好的可靠性和卓越的实时性被广泛地应用在电话通信、军工、卫星、太空技术等高端技术及实时生产中要求极高的领域中,如卫星通讯、战争、洲际导弹等。(2)根据IDG预测,嵌入式Linux的最大特点是开源代码并遵循GPL协议,近年来已成为研究热点,嵌入式Linux将在未来几年内占据嵌入式操作系统的50%。 由于其源代码是开放且免费的,人们可以任意修改它以满足他们自己的应用程序,并且很容易检查错误。 嵌入式Linux经过微小的修改后应用到用户自己的系统中,有大量免费的优秀开发工具,都符合开源的GPL。拥有诸多开发人员,无需具有专门培训的人才,只要他们对Unix / Linux和C语言有一定的认知。 嵌入式Linux和普通Linux其实没有多大的不同。 PC上运用的硬件嵌入式Linux都能与之相匹配适用。 并且可以获得各种硬件驱动程序源代码,方便用户编写自己的专有硬件驱动程序。(3)Hopen操作系统是我国由Keith Group独立开发的嵌入式操作系统。 这是实现手机独立软件产业化的第一个操作系统。 它通过一个小内核和一些可根据需要定制的系统模块组成。 其核心HopenKernel通常仅为10KB左右,具有实时以及多任务。还有多线程系统功能。 该系统可广泛的适用于移动计算平台(PDA),家庭需要(机顶盒,数字TV),通信领域(手机,电话)等领域。
2 电力线载波通信技术
2.1 电力线载波通信
电力线通信技术是指运用高压电力线(35KV及以上电压等级),中压配电网电力线(10KV电压左右等级)或低压配电线(380 / 220V 家用、工厂配电)作为用于语音或数据传输的信息传输媒体。特殊类型的通信。 这个方法是将带有信息数据的高频载波信号加送至电流信号之中,然后使用电力线进行传输 。获取此信息的适配器,进而把高频载波信号和电流筛选分开之后来完成信息传送。
有着数十年研究发展历史的电力线通信技术并不是如今提出的理念,运用电力载波技术将较低的频段在中高压电网上进行传输,使用相较比较的低效的速率传输通话和其他数据,这在以前是电力线载波通信技术的主要使用的方面。
以上是毕业论文大纲或资料介绍,该课题完整毕业论文、开题报告、任务书、程序设计、图纸设计等资料请添加微信获取,微信号:bysjorg。
相关图片展示:









