基于单片机的超声精确定位系统设计毕业论文
2020-04-08 13:24:09
摘 要
在21世纪的今天,新技术新手段层出不穷,带动了商品经济的发展,同时也极大丰富了人们物质方面的各类需求,给人们的生活带来了巨大的便捷和新鲜感,让人们感受到新时代的美好。超声波是一种机械波,传播的指向性强,并且传播过程中能量消耗慢,这使得其可以传播到较远的距离,从而应用于距离测量。在生产生活中,超声波测距的实例并不少见,例如倒车仪便是应用了超声波对障碍物远近的测量作用,并且不同的车辆超声波发射和接收系统不互相干扰;超声波在工业生产中还可以监控水槽液面。
AT89C52是一款泛用性较高的单片机,其特点是控制稳定简单可行,而且价格低廉,易于搭建,与超声波测距系统切合度较高。在市面上同样有许多种类的超声波探头可以在设计中加以应用。
在系统设计时主要考虑到设计要具有更高的实用性,所以在装置中,增加温度补偿装置来提高精度;增加键盘以及蜂鸣器装置来通过设定达到最高/低值时提醒功能,来起到更好的提示作用。
实现超声波定位需要以超声波测距为基础,加以程序设计、运算,方能达到设计要求。
关键字:AT89C52单片机 超声波测距 实用功能
Abstract
With the development of social economy and the rapid development of science and technology, people not only enjoy the rich material and cultural life, but also feel the convenience brought by science and technology to life. Ultrasonic wave is a kind of mechanical wave with strong directional propagation and slow energy consumption during transmission, which enables it to travel to a far distance and is applied to distance measurement. In production and living, the ultrasonic ranging instance is not rare, such as reversing device is the application of ultrasonic measurement of obstacle distance function, and different vehicle ultrasonic transmitting and receiving system does not interfere with each other; The height of flume level in industry can also be measured in real time by distance measuring system.
AT89C52 is a single chip microcomputer with high universality, which is characterized by stable control, simple and feasible, low price, easy to build, and high suitability with ultrasonic ranging system. There are also many types of ultrasonic probes available in the market that can be used in design.
In the design of the system, it is considered that the design should be more practical. Add a keyboard and beeper device to provide better prompts by setting the alarm when the highest/lowest value is reached.
In order to achieve ultrasonic localization, it is necessary to take ultrasonic distance measurement as the basis, and design and operate the program to meet the design requirements.
Key Words:AT89C52 ultrasonic ranging Practical function
目录
第1章 绪论 1
1.1课题背景及研究意义 1
1.2国内外技术发展概况 1
1.3设计思路及主要任务 2
第2章 超声波测距系统 3
2.1超声波概述 3
2.2超声波传感器与发生装置 3
2.3超声波测距原理 4
2.4超声波定位的实现 4
3.1.硬件选择 7
3.1.1.AT89C51单片机简介 7
3.1.2.STC单片机简介 7
3.1.3.超声探测模块 8
3.1.4 MAX232芯片 10
3.1.5.数码管 10
3.1.6温度补偿器 11
3.1.7.报警模块 11
3.2硬件电路搭建与实现 12
3.2.1.系统框图 12
3.2.2.系统搭建及仿真 12
第4章 软件的设计与实现 14
4.1程序设计思路 14
4.2程序框图 14
4.3各个部分程序功能介绍 15
第5章 搭建与调试说明 16
5.1搭建条件及成果说明 16
5.2测试结果 16
5.3误差分析 16
第6章 设计总结 18
参考文献 19
附录 20
附录A 实物与操作图 20
附录B 参考代码 21
致谢 27
第1章 绪论
1.1课题背景及研究意义
在工业化迅速发展的今天,新事物、新技术层出不穷,越来越多的技术通过反复研究、试验后终于成熟并且应用于工业生产和人们的生活中。在特定场合中,我们通常需要对一个物理量进行研究,这就需要传感技术。传感的检测主要分为接触式和非接触式两种,对于一些易于操作测量的物理量,例如温度,位移等我们可以采用接触式传感器进行测量;但对于一些要求较高或实现条件相对苛刻的情况下我们则会用到非接触式传感器,例如涡流传感器,超声波传感器等。非接触式传感器往往能在恶劣的检测环境下克服因接触造成的粘附、腐蚀、磨损的缺点并且不受空间限制,能更好的完成测量要求。
超声波在工业生产中还可以监控水槽液面。工业水槽中储存的固体或液体可能会具有腐蚀性、黏着性等特性以及水槽大小和放置地点不便而导致测量困难,超声波测距则很好的解决了这样的问题,并且还以其准确性快速性和易操作性得到了广泛的应用和认可。在自动化机器人方面,有了超声波的指引,它可以轻松地检测到障碍物的位置并合理规划路线进而躲开。超声波测距还在交通领域特别是汽车倒车仪的应用方面起到重要作用。
制作超声波定位系统的设计任务有很大的现实意义,它是对我们大学期间学习自动化的一个阶段性检验,对我们的能力要求很高,需要我们查询很多课外资料,综合分析各种方案,有助于我们的进步;作为一个时间较充足的设计任务,就需要我们更加细致,对每一个部分统筹考虑,并且将学习过的各门课程内容都有机综合起来,最后交上一份满分的答卷。
1.2国内外技术发展概况
人类发现压电反应以及反压电反应后,终于掌握了通过电子学来产生超声波的方法,自此众多国内外专家学者都将研究重点集中在超声波的研究以及应用上。在应用方面,超声波技术已经较为广泛的应用于临床医疗中,例如超声波能够找到体内结石,又因为超声波具有能量,所以能够击碎结石。治疗肿瘤是现阶段人类医学上一个难以攻克的难关,各位专家学者经过很长时间的研究,认为(HIFU)超声聚焦外科可能是治疗肿瘤的一种最为有效的方式。超声波技术具有空化作用这使得它可以对一些表面凹凸不平的零件进行清洗,对珠宝和贵金属进行抛光。在测距方面毫米波雷达被称为最理想的测距仪器,具有极高的精度并且可以实时检测距离。不止如此,超声波在制药,冶金,美容等行业发挥着巨大的作用。
1.3设计思路及主要任务
本次设计旨在设计超声波定位系统,定位系统的核心和研究重点是测距系统,通过在一个平面上,对于被测物体距离检测装置的距离参数或者角度参数(具体方法将在第二章进行介绍)来定位物体位置,通过单片机程序来得到物体的坐标值,同时通过键盘以及蜂鸣器装置来提高装置实用性。
本章小结:在本章主要针对系统设计的现实意义进行探究,说明了设计确实是具有实际意义的,可以在比较宽泛的情况下使用。在广泛的研究了课题在国内外的发展近况和发展后展开设计,并且明确了设计任务和设计思路,为研究奠定了一个良好的基础,接下来的研究就可以逐个模块地进行研究了。
第2章 超声波测距系统
2.1超声波概述
超声波是一种机械波,实际上也是一种声波,人耳能够感知声音的频率最大范围是20Hz到20000Hz,频率2000Hz以上的声波被命名为超声波。超声波具有反射,衍射,折射,散射的物理性质,超声波频率高,波长很短,于是其在均匀介质中可以实现定向直线传播,且衍射作用很弱,经研究表明也是一种波长越短,便拥有越好的束射性和方向性。当超声波的入射方向恰好垂直于所测物体界面时,入射角α为0^o根据折射原理此时不发生折射。
2.2超声波传感器与发生装置
我们要研究测距系统便要将研究重点放在超声波的产生,发射和接收,超声波的发射和接收等方面。由传感器为核心的换能装置在发射时使电能转化为声能,在接收时将声能转化为电能,一些换能器同时具备发射和接收功能,例如超声波测距模块HC-SR04。
超声波测距模块HC-SR04是可以不接触物体便可以达到测量目的是非接触式模块,测量范围为2㎝到400㎝,这个部分主要包括超声波发射器、接收器,40Hz发射电路,是一种设计中常见的超声组件,用法简单,易找到实物。故本次设计采用这种模块。
超声波的产生利用了压电效应,装置如图2-1所示,由上下两块压电晶片以及共振板构成,在工作时,给两级外加脉冲信号,当信号频率等于压电晶片固有振荡频率时,压电晶片发生共振,可以带动共振板工作,从而产生超声波。反过来,不给电极施加电压,当共振板接收超声波时,会带动压电晶片振动,从而将机械能转化为电信号,此时可以作为超声波接收器。

图2-1压电晶片
2.3超声波测距原理
超声波测距方法有多种方法,例如往返时间检测法,声波幅值检测法和相位检验法,本此设计我们采用操作简便,精度较高的往返时间检测法。发生器产生超声波,超声波被发射后遇到被测物体被反射,可以得到一个往返的时间t,而超声波在介质中的速度v可以知道,于是可以测得距离L,原理如下图2-2。
超声波接收发射装置 被测物体
图2-2 超声波测距示意图
所以可以得到距离
其中t=(为接收到反射信号的时刻,为产生并发射超声波的时刻)
然后我们把研究目光放在超声波速度上。经查阅资料,我们发现超声波传播速度与温度有关,如下图表格2-1所示,且在15℃时的速度为340m/s。
表2-1不同温度下超声波在空气中速度
温度(℃) | -30 | -15 | -10 | 0 | 10 | 15 | 30 |
声速(m/s) | 313 | 320 | 325 | 323 | 338 | 340 | 349 |
近似求得超声波在空气中速度随温度变化的表达式:
V=331.4 0.61T
2.4超声波定位的实现
超声波定位系统的核心在于测距系统,定位的结果是产生被测物体的具体坐标,故需要测得两组距离值,之后通过程序运算得到具体坐标值,实现方法如下:
(1)固定两个超声波探头,并且使两个探头能够自由转动,这里的超声波探头同时具有发射和接收功能。人为设定一个可以使系统正常工作的s。需要注意的是,这里会出现两个探头互相干扰的现象,所以s一定要足够大才能保证系统正常运行。连接如图2-3
s
图2-3探头连接
(2)在测量时分别转动两个探头,在两个探头都检测到后停下,之后得到两个距离和。示意图如图2-4
图2-4 超声波遇到被测物
于是我们以板子的直线为X轴,探头H1为原点建立平面直角坐标系,并且使探头H2在x轴正轴上,此时H1(0,0)H2(s,0),这里的s是人为设定值,已知。如图2-5所示,M是我们要测的物体,。圆半径为;圆半径为
M
图2-5交点圆法测位置
所以可以表示方程组:
由此可以解出被测物具体的横纵坐标值,同时L1与被测物体的距离我们可以认为是定位器整体与被测物体的距离。
解得的结果为
在编写程序时让程序将x值表示出来,之后用解出y即可。
本章小结:本章以超声波测距为核心重点探究,明确了测距的方法以及实现定位的方法,并通过比较选择回声测距的方式,在设计中详细的比较了多个方案后最终敲定了这种,并考虑了方案的可行性,设计从理论上是完全简单可行的,为硬件搭建提供一个坚实的支撑。
第3章 系统硬件部分
3.1.硬件选择
3.1.1.AT89C51单片机简介
本系统的设计核心为AT89C51单片机,单片机正名为微控制器单元,简称MCU,是一块集成电路芯片,它囊括了各功能器件:中央处理单元(CPU)、随机存储器(RAM)、只读存储器(ROM)、定时器/计数器、串行口以及I/O接口电路等。
单片机的结构如下图3-1所示:
图3-1单片机芯片管脚图
设计采用51单片机实现功能具有很高的可行性,首先单片机作为系统运行和控制的核心,处理速度快,很适合超声波这一类需求精度并不是太高的系统中。且单片机控制成本较低,易获取,硬件电路易搭建,功能丰富。单片机核心程序支持c和汇编的形式,很适合使用。
局限性:作为单片机史上最经典的MCS单片机,它对于系统的控制功能实现地较好,但由于自身运算速度的局限性,而且在遇到较长较复杂的程序时往往会打不到预想的效果,所以对于一些要求较高的场合,我们可以选用更高级的单片机。
3.1.2.STC单片机简介
正在本次设计中,最后会搭建一个超声波定位器的实物,所以在设计中采用STC的单片机进行搭建。STC的单片机的优点在于,其完全兼容MCS-51(指令和引脚),并且执行指令的速度比传统的MCS-51快8-12倍,低能耗且,抗干扰能力较强,同时拥有许多种新功能如看门狗,内置EEPROM,拥有掉电模式等。同时还可以进行ISP下载,不用编程器,只需一个MAX232和一些廉价的元件便可编写程序,并可实现擦写功能。实物图如下图3-2


图3-2 STC单片机多功能板 图3-3 复位电路
单片机最小系统:单片机的最小应用系统,指使用尽可能少的原件来使系统能够正常工作,最小系统一般包括
- 复位电路:如上图3-3所示,最简单操作能够将一个电阻串联一个电容,利用电容电压不能突变的特点,在单片机启动时,电阻电压由5V减小,电容电压增大,当电容电压为5V时,与其相连的单片机9引脚(RET)获得高电平,单片机复位,开始正常工作。启动阶段过后,电阻电压无限接近于零,这个时候单片机达到工作要求正常工作。如果摁下复位键,电容被短路,然后放电,电阻获得高电平,于是复位。
- 时钟电路:也叫晶振电路,可以为单片机提供基本时钟信号,单片机可以使用内部晶振或外部晶振,但一般外部晶振较为精确。
- 下载程序,单片机在工作前要有相应程序来控制单片机工作。
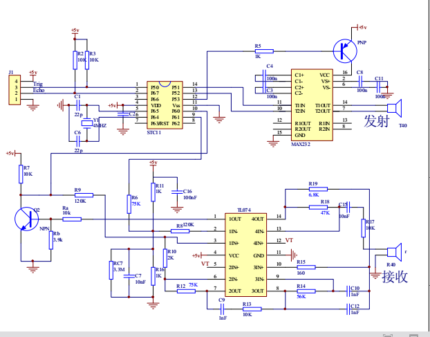
STC单片机在系统中的作用:系统正常启动,会发出一个TRIG信号,当信号通过内部电路传递到超声探头后定时器会开始计时,同时产生并发射超声波信号,当超声波信号被物体反射回来后,超声波接受探头检测到后,即能计算出距离。数码管会显示出具体的距离。
3.1.3.超声探测模块
结合设计的要求,选择超声探测模块HC-SR04,此模块测量最远可到达400cm处,并且同时具备发射和接收装置,在设计中安装简便。
HC-SR04模块由三部分组成,包括超声波发射器,超声波接受器,40赫兹发射电路。结构如下图3-4所示,电路接法简单,Vcc接 5V电源,GND连接地线,TRIG触发控制信号的输入,ECHO控制回响信号输出。

以上是毕业论文大纲或资料介绍,该课题完整毕业论文、开题报告、任务书、程序设计、图纸设计等资料请添加微信获取,微信号:bysjorg。
相关图片展示:









