三峡枢纽两坝联合调度毕业论文
2020-04-04 12:50:18
摘 要
长江沿岸航运业发展迅速,已达到通航能力的上限,目前三峡-葛洲坝坝区船舶积压现象已成为常态,急需新的调度方案解决通航问题。本文考察了通航建筑物和船舶的特性。分析了通航调度问题,提出该问题的数学模型。然后将两坝调度问题分成了两层,将经典的二维装箱算法(HR算法)与遗传算法相结合,解决了问题底层的船闸装船问题。同时结合通航调度实际情况,分析得到了解决上层的多坝联合调度问题的一种解决方案。最后,建立了两坝调度仿真模型,输入实际通航数据进行仿真检验,运行得到的仿真结果相比于目前方案而言,需要快速通行的船舶的等待时间会更短。
关键词:三峡;葛洲坝;通航调度;二维装箱算法;遗传算法;仿真模型
Abstract
The shipping industry along the Yangtze River has developed rapidly and has reached the upper limit of the navigation capacity. At present, the phenomenon of ship backlog in the Three Gorges-Gezhouba dam area has become the norm. New scheduling solutions are urgently needed to solve the navigation problem. This article examines the characteristics of navigable buildings and ships. The problem of navigation scheduling was analyzed and the mathematical model of the problem was proposed. Then the two dams scheduling problem is divided into two layers, and the classical two-dimensional packing algorithm (HR algorithm) is combined with the genetic algorithm to solve the ship loading problem at the bottom of the problem. At the same time, combined with the actual situation of navigation scheduling, a solution to solve the multi-dam joint scheduling problem at the upper level is obtained. Finally, a simulation model of two dams scheduling was established and the actual navigation data was input for simulation test. Compared with the current scheme, the waiting time for fast-passing vessels will be shorter.
Key word:Three Gorges Dam; Gezhouba dam; scheduling; two-dimensional binning algorithm; genetic algorithm; simulation model
目录
摘要 I
Abstract II
1 绪论 1
1.1 背景及意义 1
1.1.1 研究背景 1
1.1.2 研究必要性及意义 1
1.2 国内外研究现状 2
1.2.1 国内研究现状 2
1.2.2 国外研究现状 3
1.3 基本内容和技术方案 3
1.3.1 基本内容 3
1.3.2 技术方案 4
2 三峡-葛洲坝通航情况及调度策略概述 7
2.1 基本概念 7
2.2 通航情况 8
2.2.1 船闸及升船机 8
2.2.2 通航船舶 11
2.2.3 锚地及通航系泊设施 13
2.3 调度策略 15
2.3.1 船舶调度总体原则 15
2.3.2 单闸次调度业务分析 15
2.3.3 两坝联合调度业务分析 16
3 三峡-葛洲坝两坝调度数学模型与算法 18
3.1 三峡-葛洲坝两坝调度数学模型 18
3.1.1 基本假设 18
3.1.2 符号 18
3.1.3 优化变量和目标函数 19
3.1.4 约束条件 20
3.2 三峡-葛洲坝通航调度算法 21
3.2.1 调度算法基本概念 21
3.2.2 单闸调度算法 24
3.2.3 多坝联合调度算法 25
4 三峡-葛洲坝两坝调度仿真模型 27
4.1 仿真对象与目标 27
4.2 仿真功能模块 27
4.2.1 模型总览 27
4.2.2 执行函数模块 28
4.2.3 遗传算法模块 29
4.2.4 表单 31
4.2.5 实际作业区 34
4.3 仿真结果与分析 35
5 总结与分析 40
5.1 总结 40
5.2 经济效益分析 40
5.3 社会效益分析 40
参考文献 41
附录A 川江及三峡库区运输船舶标准船型主尺度系列 43
附录B 仿真模型程序 49
致谢 71
绪论
背景及意义
研究背景
长江三峡水利枢纽工程,简称三峡工程,是我国长江河道上最大的工程项目,也是长江“黄金水道”的航运交通的中心枢纽。自2003 年 6 月 16 日船闸通航以来,三峡区域乃至上游川江水路航运一并得到改善,使得整个长江东西部航运运输能力不断攀升。随着长江沿岸经济的增长和长江航运规模的扩大,借由长江水道航运输送的货运量在不断增加。长江航道借助自身水运成本低、运量大、消耗小、污染轻等特点成为西部地区货运的一条重要的途径。
长江沿岸航运发展迅速,三峡-葛洲坝船闸通过能力也早已达到上限。通航管理局的统计数据显示,早在2011 年船闸的货运总量,就已超过了预定在二十年后达到的货运总量[1] 。目前,坝区船舶时常堵塞,来往船舶需要在近坝锚地水域停留,等待过闸计划安排。为了解决这个问题,三峡-葛洲坝坝区也多次启动了临时性的货运、客运翻坝转运,但这些途径只能缓解一时之需,要从根本上解决三峡-葛洲坝系统的航运问题,还要从其自身的通航调度的问题入手。
研究必要性及意义
长江日益增长的货运需求和三峡-葛洲坝通航能力相对不足是制约长江航运能力的一对主要矛盾,研究两坝协同的调度运输方案有以下的好处:
(1)研究两坝联合调度的运输组织方案,有利于充分利用三峡-葛洲坝现有条件,优化资源配置,保障坝区通航长期稳定、有序、高效。
(2)研究两坝联合调度的运输组织方案,有利于提高长江整体水运能力,解除三峡-葛洲坝坝区的船舶积压常态化现象带来的“瓶颈效应”,引领推进长江经济带发展,减少来自经济、社会等方面的压力。
(3)研究两坝联合调度的运输组织方案,有利于引导货主和企业采用经济的运输方式。同时,能对设计同类的方案提供一种新的视角。
国内外研究现状
国内研究现状
2007年,肖恒辉等[2] 针对导航墙与靠船墩的特点,提出了闸外布置的方法。这种方法能够事先在闸外排布船舶,提高船舶进入闸室的效率。
同年,张晓盼等[3] 采用统计学研究方法,对三峡-葛洲坝坝区船舶交通流的统计分布规律进行研究,建立了一种数学模型。提出一种新型模拟退火算法,并验证了该算法的可靠性。
2008年,肖恒辉等[4]在对三峡-葛洲坝两坝协同调度的设计中综合分析船闸的特性,根据约束条件,以及先到先过的规则,采用专家调度规则集的方式建立了数学模型。
同年,张晓盼等[5] 开发了一个独立于网络几何的广义水路模拟模型,用于评估多年规划期间的系统。同时也开发了对应的算法,以便有效地探索这个大型投资优化问题的解空间。
2009年,张光磊等[6]阐明了三峡坝区交通运输的近况,考虑到三峡坝区的首要运输种类,采用熵权法评价了三峡地区首要运输种类的可行性。并提出全新的水陆运输方案来促进货运分流。
2010年,廖鹏等[7] 为了提高内河闸的容量,改良一次过闸的吨位的计算方法,设计了船舶吨位与面积相关度的数学模型。
2011年,商剑平[8]等分析了每一个影响调度方案生成的条件。经由仿真试验比较现实情况分析了不同方案的运营效果,得出了满意的方案。
2013年,李楠[9]等为了得到船舶优先序列及其在闸室的位置,建立了相应的数学模型,并经由研究调度算法来优化,得出了满意的方案。
2016年,邓伟[10] 等回顾船舶调度的现状,探讨了舰船与海上运输系统的设计和不同的运输方式,介绍了优化的决策支持系统在船舶航路规划和调度中的应用前景和发展前景。
2017年,钟鸣[1]等为了研究三峡库区锚地滞留时间长的问题,对三峡库区的大量交通流量数据进行统计,建立了数学模型。
国外研究现状
Desalvo 和 Lave[11]借用了排队论中M/M/1模型对船队通过船闸的等待时间做了深入的分析,探讨了排队论模型的合理性。
Carroll 等[12]利用单服务台的 M/M/1 模型来分析密西西比河船闸一级船闸的通过能力,验证排队论模型的合理性。
Wilson 学者[13]指出繁忙船闸的服务时间为一般分布,选择利用 M/G/1 排队模型比选用 M/M/1 排队模型得到船舶待闸平均等待时间更为合理。
Marielle等[14]回顾船舶调度的现状,探讨了舰船与海上运输系统的设计和不同的运输方式,介绍了优化的决策支持系统在船舶航路规划和调度中的应用前景和发展前景。
Shiaau-Lir等[15]开发了一个独立于网络几何的广义水路模拟模型,用于评估多年规划期间的系统。同时也开发了对应的遗传算法,以便有效地探索这个大型投资优化问题的解空间。
基本内容和技术方案
基本内容
(1)查阅相关文献,对三峡-葛洲坝坝区进行调研,初步了解两坝坝区船舶积压情况。
(2)根据搜集到的数据,对三峡-葛洲坝系统进行交通流的研究,并进行仿真输入分析,确定来船的统计学规律、组织调度时间分布等。根据三峡=葛洲坝坝区现有条件,构建目标函数和约束条件,对仿真模型进行数学化描述。
(3)设计调度算法。本算法分为两层:底层为单闸次调度算法,该算法主要由遗传算法和二维装箱算法组成。还有顶层的多闸联合调度算法,该算法主要是靠分析三峡-葛洲坝通航特点得到的。
(4)利用Plant Simulation仿真软件对三峡-葛洲坝系统的进行仿真,利用调研数据对模型可靠性和优越性进行验证。
技术方案
具体技术路线如下图3:

技术路线图
本文采用研究方法如下:
(1)采用统计学研究方法,对三峡-葛洲坝坝区船舶交通流的统计分布规律进行研究。
(2)建立三峡-葛洲坝坝区锚地以及闸室的模型。对船舶平均等待时间和船舶通过三峡五级船闸的平均服务时间一系列指标进行计算。
(3)对三峡-葛洲坝坝区的研究成果的基础上,得到三峡船舶调度算法。算法设计主要包括底层的单闸次调度算法,以及顶层的多闸协同调度算法。
(4)根据三峡通航管理局发布的船舶过闸流程图,利用Plant Simulation仿真软件搭建离散系统仿真模型。考虑到未来船舶等待区锚泊泊位的数量和船舶到达未来坝区的增加,可以提出在坝区船舶运输的优化调度方案。
根据以上研究方法,本文拟采用以下技术路线:
第一步,构建三峡-葛洲坝坝区调度数学模型得到初步框架。
首先探讨目标函数。影响三峡-葛洲坝坝区通行畅通与否的因素,包括船舶的属性,船闸的属性等。其中最主要优化目标有三个包括三峡-葛洲坝上行船舶流量偏差,三峡-葛洲坝下行船舶流量偏差和船舶驻留时间。船舶流量偏差的难点在于调度策略的制定,总驻留时间的难点则在于考虑先进先出策略与重点照顾策略相结合。
其次确定约束条件。针对前人研究过程中在假设简化模型部分所存在的问题,同时尽量比较合理、全面的考虑与实际情况,确定这几个方面的约束条件:船舶属性,船闸属性,泊位属性,闸外编排策略,船闸编排策略等。同时简化以下条件:仅考虑三峡枢纽两坝正常运行下的场景,不考虑发电调峰、检修、大雾等极端场景。
然后进行仿真分析。采用统计学研究方法,对三峡-葛洲坝坝区船舶实际交通流情况的统计分布规律进行研究。从而得到模型的仿真输入,确定来船的统计学规律、组织调度时间分布等。
第二步,设计初步调度方案。
基于第一步所得到的的初步框架,利用仿真软件进行算法实现。对目前情况下锚地船舶交通流进行仿真分析,提出坝区船舶调度初步方案。
第三步,根据得到的初步方案,进行分析,优化,得到优化方案。
对初步方案的输出结果进行分析,优化。再将优化后的方案进行优化分析,以求得到更优的方案。
通过以上三步,基本上完成了的大部分工作。在本文中,拟采用的实例和数据基本上来源于前人研究文献中,同时结合一些有关三峡-葛洲坝坝区具体船舶,船闸等数据。
三峡-葛洲坝通航情况及调度策略概述
基本概念
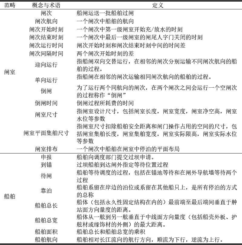
为了后文叙述规范,这里将通航调度相关术语列出,并进行解释说明,如表所示。
通航调度基本概念与术语

通航情况
船闸及升船机
长江上分布着三峡和葛洲坝两大水利枢纽,因水利枢纽拦截江面造成的上下游水面高度差,船舶通过三峡-葛洲坝坝区,必须经由船闸或升船机。
三峡船闸
三峡船闸为双线五级制,南线下行,北线上行。两船闸之间相距94m,单线主体由6个闸首和5个闸室串联组成。闸室具体尺寸如下。
三峡闸室尺寸

船舶集舶平面尺寸是指考虑到船舶安全和船闸工作特点而设定的,船闸内集舶船舶的总长和总宽。
长江上船舶最大吃水根据滥上水深分布情况,进行分段管理。汛期的最大吃水深度一般为4.2m至4.3m,其余时间一般为3.9m至4.0m。
三峡船闸的通航建筑物总布局如图所示:

三峡双线五级船闸通航建筑物布局
在不考虑检修,调峰,极端天气等条件的影响下,三峡南北线船闸均饱和运行,日均可运行32个有效闸次。闸次运行时间一般为1.5h。一个闸次的运行工序为:充/放水,开闸首人字门,船舶移舶,关闸首人字门,根据相关文献统计三峡各个工序运行时间,具体时间见下表[16]:
三峡工序时间表

葛洲坝船闸
葛洲坝为双线三闸单级制。一线为2#、3#船闸所在的三江航道,另一线为1#船闸所在的大江航道[1]。闸室具体参数如下。
葛洲坝1#闸室尺寸

葛洲坝2#闸室尺寸

葛洲坝3#闸室尺寸

葛洲坝的通航建筑物平面布局,如图2.2所示:

葛洲坝通航建筑物布局
汛期,葛洲坝船舶吃水标准按照三峡船舶吃水标准控制;枯水期,根据实际水位进行动态水位控制。1#船闸最大吃水深度一般为4.2~4.5m,2#船闸最大吃水深度一般为3.8~4.0m,3#船闸其最大吃水深度一般为2.8~3.5m。具体的通航水位通告由长江海事局根据具体水文情况发布。
在不考虑检修,调峰,极端天气等条件的影响下,葛洲坝1#、2#船闸日均可运行16个有效闸次,3#船闸日均可运行32个有效闸次。1#、2#船闸闸次运行时间一般为1.5h。一个闸次的运行工序有:充/放水,开闸首人字门,船舶移舶,关闸首人字门。根据相关文献,得到三峡工序平均运行时间[18],具体时间见表2.3。
葛洲坝工序时间表

三峡升船机
升船机是不同于三峡船闸的全新通航模式。其工作条件,工作流程和适合通行的船舶种类、尺寸与船闸都不尽相同。升船机的通过效率较船闸高,作为快速通道使用,可大大节约船舶通过时间,升船机的具体参数如下:
升船机闸室尺寸

据统计,三峡升船机目前每日运行22h,迎向运行时间为1h,单向运行时间为迎向运行时间加上倒闸时间,为1.5h[19]。
通航船舶
通航船舶是调度的主体与对象。为了研究三峡坝区船舶在锚地水域内严重积压问题,寻求调度方案,本文经过统计得到三峡坝区船舶种类、货类、尺寸、船舶到达规律等数据资料,为提出优化调度方案提供历史验证数据。
船舶种类及货类
通过三峡-葛洲坝坝区的船舶种类繁多,统计显示多达16种。而每一种船舶的具体货物种类也有很多。本文主要依照货物大类进行分类,将船舶种类归结为六类,即公务船、客船、货船、集装箱船、商品车滚装船和危险品船。具体见下表:
船舶种类及货类
以上是毕业论文大纲或资料介绍,该课题完整毕业论文、开题报告、任务书、程序设计、图纸设计等资料请添加微信获取,微信号:bysjorg。
相关图片展示:









