汽车倒车雷达系统设计与实现毕业论文
2020-04-15 20:29:50
摘 要
随着科学和技术的迅猛发展,汽车将逐渐成为人们首选的交通工具。汽车的使用越来越普便,因此忙碌的人们会浪费大量时间停车,甚至在紧急的情况下出现倒车事故。虽然倒车是每一个驾驶员必须具备的技能,并且车辆上都安装了后视镜,但是我们倒车过程中仍有很多区域人们看不到,显然就容易引起碰撞、刮擦等危险事件。为了尽可能避免这类事件的发生,人们开始研究辅助倒车的智能产品。倒车雷达可弥补后视镜的缺点,能够帮助人们快速准确地辨别障碍物并知道它到车的精确距离,获取满足人们倒车需求的视野,同时可以及时的警示驾驶员注意障碍物,从而解决了倒车过程中的很多问题。
探测障碍物的倒车雷达成为人们研究的热点,所以本次毕业设计就选做了基于STM32的倒车雷达智能设备,它主要是借助超声波模块组来测量障碍物到车的远近,根据预设的范围来进行声光报警,同时会在液晶屏上实时显示障碍物到汽车的距离。这篇文章会介绍倒车雷达产生历史和目前状况,按照人们研究的方向和驾驶员倒车时的需要,规划了系统总体架构和内部具体方案,硬件和软件都按照老师下达上午任务要求实现的。首先分析硬件每个模块的组成,介绍各个模块的工作原理和实现的功能。根据每个模块的功能要求设计程序流程图,按照画的电路图焊接实际电路板,然后把keil编写程序下载到单片机中,通过严格的调试和精心的修改程序,最终实现了该雷达应有的功能。
关键词:STM32 超声波 LCD1602
ABSTRACT
With the rapid development of science and technology,the car will gradually become the first choice of transportation for people.The use of cars is becoming more and more common, so busy people will waste a lot of time to park, even in emergency situations.Although the reverse is the skill that every driver must have, and the rear-view mirror is installed on the vehicle.There are still many areas in the back of the car that people can't see, so it is easy to cause dangerous events such as collision and scraping. In order to avoid the occurrence of such events as much as possible, people have started to study the smart products for backing up. The reversing radar can make up for the defect of the rear-view mirror, can help people to quickly and accurately identify the obstacles and know the precise distance of the rear-view mirror to the vehicle, acquire the field of view meeting the needs of the people in the reverse direction, and can timely warn the driver to pay attention to the obstacles, thereby solving the problems in the reversing process.
The reversing radar for detecting obstacles has become a hot research topic. Therefore, this graduation design has produced a STM32-based reversing radar intelligent device, which mainly uses the ultrasonic module group to measure the distance of obstacles to the car, according to the preset range. Perform sound and light alarms, and display the distance of obstacles in real time on the LCD screen. This article will introduce the history of reversing radar and its current situation. According to the current research direction and the functions it urgently needs to implement, the overall planning and specific schemes of the system are implemented. The hardware and software are implemented according to the mission requirements. By analyzing the composition of each module of the hardware and introducing the functions and working principles of each module. By analyzing the function of each module, the program flow chart is drawn, and the hardware circuit part and the written program are integrated to download and test the module. Through strict debugging and careful modification of the program, the function of the radar is finally realized.
Keywords: STM32 ;ultrasonic wave;LCD1602
摘 要 2
第一章 绪论 1
1.1 课题简介 1
1.1.1 选题意义 1
1.1.2 研究现状 1
1.1.3 发展趋势 2
1.2 设计任务及要求 3
1.2.1 设计任务 3
1.2.2 设计要求 3
第二章 总体设计方案及方法 4
2.1 设计思路 4
2.2 系统结构设计 5
第三章 硬件实现和单元电路设计 6
3.1 主控制模块 6
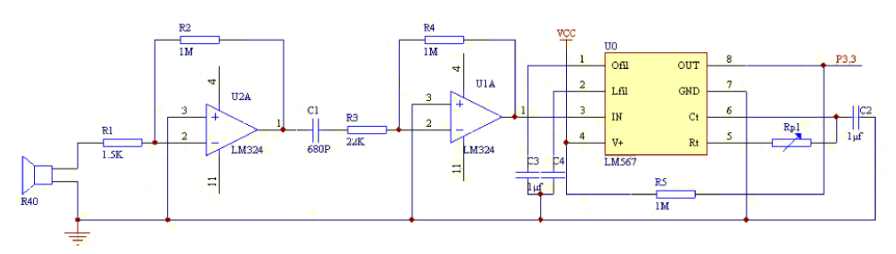
3.2 超声波测模块 8
3.2.1 模块功能 8
3.2.3 超声波接收电路 10
3.2.4 超声波的特性 11
3.2.5 超声波换能器 11
3.3 测距分析 11
3.4 声光报警电路设计 12
3.7 LCD显示模块 13
3.8 电源开关电路 15
第四章 软件设计 16
4.1 开发平台介绍 16
4.2 程序设计 17
4.2 系统功能测试 19
4.3 测试结果分析 22
4.3.1 声速引起的误差 22
4.3.2 单片机时间分辨率的影响 22
总结与展望 24
致谢 25
参考文献 26
附录一 硬件电路图 28
附录二 软件程序源代码 28
以上是毕业论文大纲或资料介绍,该课题完整毕业论文、开题报告、任务书、程序设计、图纸设计等资料请添加微信获取,微信号:bysjorg。
相关图片展示:









