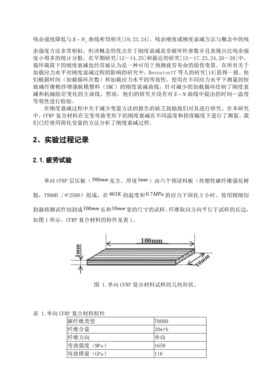
静荷载作用下的碳纤维复合材料长期刚度研究外文翻译资料 2021-12-21 22:28:00 英语原文共 7 页 英语原文共 16 页资料编号:[4036] 您需要先支付 20元 才能查看全部内容!立即支付 ﰊ PREVIOUS NEXT ﰋ 您可能感兴趣的文章 原子力显微镜轻敲模式实验中力的重构外文翻译资料 模拟微型齿轮的质量依赖寿命有限元分析外文翻译资料 1.面向长期健康监测的新城大桥索力及应变传感器阈值分析外文翻译资料 输电线路工程275×275内悬浮抱杆设计与优化毕业论文 输电线路工程550×550mm内悬浮抱杆设计与优化毕业论文 空间钢架静力学分析及其程序设计毕业论文 不同攻角下方柱绕流的数值模拟分析毕业论文 扩压通道特性的数值模拟研究毕业论文 受内压薄壁容器的强度分析和数值模拟毕业论文 屈服应力下的受拉钢筋和受压钢筋外文翻译资料