缺氧低压环境下适合发动机高效工作的电控系统设计毕业论文
2020-02-17 11:00:16
摘 要
在我国高原地带,由于氧气含量低、压强小等环境因素造成汽车整体性能难以达到理想的状态,例如发动机燃烧不充分造成汽车动力不足、有害气体排放增多等等,因此为了改善在缺氧低压环境下发动机的工作效率,本文打算给发动机设计出一个增氧装置,以及控制它的电控系统,使得发动机能够高效工作。发动机的增氧装置即是在发动机进气过程中,给发动机合适的额外氧气,经混合之后,使进入发动机的混合气体达到理想的空燃比14.3。在这个装置设计之中,得考虑到各种氧传感器、流量计、电磁阀和氧气罐等等的规格选择。
在基于MATLAB/SIMULINK平台,建立发动机进气通道、动力输出的子模型,对发动机进行燃烧仿真。为了验证该模型的准确性和实用性,同样选取了实物台架试验的数据,与模型仿真的结果进行对比。
发动机的电控系统是发动机中很重要的一个组成部分,其中ECU被称为“行车电脑”,是发动机电控系统最为核心的组成。CPU是电控单元的芯片,在此本次论文将选用TI (德州仪器)公司较为经典的芯片TMS320F28335,并建立足够的外围电路,来对该装置进行控制。控制的内容包括发动机节气门的开度、点火提前角、发动机喷油量等等。
关键词:缺氧低压 ,仿真,电控系统,控制
Abstract
In China's plateau, due to environmental factors such as low oxygen content and low pressure, it is difficult to achieve the ideal state of the overall performance of the car, such as insufficient engine combustion, insufficient vehicle power, increased harmful gas emissions, etc., so in order to improve the environment in anoxic low pressure For the efficiency of the lower engine, this paper intends to design an aeration device for the engine and an electronic control system to control it so that the engine can work efficiently. The engine's aerator is the appropriate extra oxygen for the engine during engine intake. After mixing, the mixture entering the engine reaches the desired air-fuel ratio of 14.3. In the design of this device, various specifications of oxygen sensors, flow meters, solenoid valves, oxygen tanks, and the like are considered.
Based on the MATLAB/SIMULINK platform, a sub-model of the engine intake passage and power output is established, and the engine is simulated for combustion. In order to verify the accuracy and practicability of the model, the data of the physical bench test was also selected and compared with the results of the model simulation.
The electronic control system of the engine is an important part of the engine. The ECU is called the “driving computer” and is the core component of the engine electronic control system. The CPU is the chip of the electronic control unit. In this paper, TI (Texas Instruments)'s more classic chip TMS320F28335 will be selected and enough peripheral circuits will be established to control the device. The contents of the control include the opening degree of the engine throttle, the ignition advance angle, the engine fuel injection amount, and the like.
Keywords: hypoxia and hypotension, simulation, electronic control system, control
目录
摘要 1
Abstract 2
1.绪论 5
1.1 研究背景目的 5
1.2国内外研究现状 5
1.3主要研究内容 6
1.4本文结构安排 6
2.柴油机空燃比的控制基本理论 7
2.1空燃比控制目的 7
2.2 影响空燃比因素 8
2.3空燃比控制研究现状 9
2.4本章小结 10
3.技术方案 10
4.柴油发动机的建模与仿真 11
4.1发动机仿真模型概述 11
4.2发动机模型的搭建 12
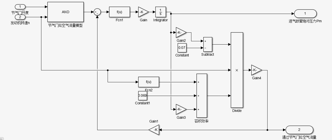
4.2.1 进气通道模型 12
4.2.2 动力输出模型 16
4.3发动机仿真分析及验证 19
4.4本章小结 24
5.发动机电控系统的设计 25
5.1系统总体设计 25
5.1.1电控系统需求分析 25
5.1.2 CPU的选型 25
5.2硬件系统的设计 26
5.2.1电子芯片的最小系统设计 26
5.2.2 PWM功率驱动电路设计 28
5.3软件系统的设计 29
5.4本章小结 30
6.总结与展望 31
7.致谢 31
8.参考文献 32
1.绪论
- 研究背景目的
随着我国经济的高速发展,汽车行业也在随之迅猛发展。据公安部统计,截止到2018年我国新注册登记机动车3172万辆,机动车保有量突破了3亿辆,汽车保有量达到了2亿辆。在得益于汽车行业带来便利的同时,然而它带来的能源与环境问题也慢慢曾现出来,亟需我们去面对,去解决。
众所周知的是我国有很多高海拔地带,在这个条件下车辆的工作条件会更加严峻,因此研究在缺氧低压环境下的适合发动机高效工作的电控系统的工作显得愈来愈意义。高海拔高寒地区自然条件恶劣。海拔高度越高,气压就越低,空气中氧气密度降低,汽车动力性因而会受到很大的影响。在低压环境下,来自外界环境的空气进入发动机气缸有一定的困难,再加上空气中氧气含量随着海拔的升高在降低,发动机很难高效的工作。在柴油机式的发动机中,当油泵的供油量恒定时,从外界环境进入发动机的氧气不足,空燃比不能达到理想值,不能燃烧完全,因此会产生大量的污染气体,同时发动机输出的动力不足。
虽然我国是一个能源大国,但是随着工业的迅猛发展,各个工业行业都很难离开石油,因此石油的用量急剧增加,导致资源紧缺。目前为止所有行业都在努力减少排放,节约资源,为全人类的未来做考虑,都必须对能源的使用负责,并设法减少天然气和石油等能源的浪费。
无论是柴油还是汽油,本身是石油的衍生物,首先在其制备过程中就会产生污染物;其次燃油燃烧过程中产生的碳氧化合物、硫的氧化物、碳氢化合物以及黑色的烟对环境容易产生很大污染和对人体健康构成威胁:一氧化碳进入人的呼吸道,容易跟肺部的血红蛋白结合,阻止其跟氧气的结合,影响了血液对氧气的运输,当人们吸入含有一氧化碳的气体时,就会导致人体的部分组织出现缺氧状况, 引起人员乏力,眩晕和头疼。
在高原地带的一些卡车、矿车等等,处在一个氧气含量低的环境,往往空燃比不能达到理想值,导致发动机燃烧不充分,动力不足,燃料利用率低,更容易排出污染物。因此为了使发动机在缺氧低压环境下依旧高效工作,本论文准备设计一个合适的增氧装置,在适应的电控系统下,控制发动机输入额外的定量氧气,使发动机空燃比达到理想值,解决车辆动力、排放有关的问题。
1.2国内外研究现状
国内外有关高海拔矿山无轨运输车辆安全保障技术相关研究多集中在无轨运输车辆的高原特性试验研究和尾气排放控制研究。无轨运输车辆的高原特性研究主要围绕两个方面来进行,一方面是内燃机性能指标的大气修正;另一方面是通过参数调整和结构改造来恢复内燃机性能指标。高海拔矿山无轨运输车辆尾气排放方面,国际上有两种处理方法:一是欧洲的,采用优化发动机设计的方法,采用高压共轨技术,降低污染气体的排放;二是美国的,即采用废气再循环( EGR)降低NOx的排放的方法。
目前,我国的排放控制沿用欧洲体系,国内相关无轨运输车辆生产厂家朝着优化发动机性能方面开展研究。高压共轨技术中,存在无法精确设计高压共轨管的容积和形状匹配柴油机的缺点;同时如果过度EGR,则会影响混合气的着火及性能,从而影响发动机的动力性。我国3000m以上的高海拔地区占国土面积四分之一,由于高海拔地区生态环境脆弱、低压缺氧,单纯从优化发动机性能方面还不足以提升高海拔矿山无轨运输车辆的运输效率并减少尾气排放。随着卫星导航定位技术、物联网技术、光纤传感技术的迅猛发展,通过实时感知高海拔矿山“人-机-环境”相关参数,并开展现场运输智能调度技术研究、综合保障平台研究将是保障高海拔矿山无轨运输安全高效的有效手段。
近些年,汽车电子行业在迅猛发展。考虑到汽车电子控制技术带给人们越来越多的便利之处,汽车智能化、电子化是目前,也是将来的主要发展方向。汽车配置上越来越电控化、智能化。发动机电控系统在发动机电子系统中占有及其重要的一环。发动机电控系统可以在一定程度上优化发动机空燃比,提高三元催化剂的转化效率。发动机的电控系统主要从三个方面去进行控制:1.进气量控制;2.喷油量控制;3.点火提前角控制。进气量控制系统主要是控制进气发动机的空气流量质量,使空燃比接近理论值;喷油量控制系统主要任务是根据当前发动机的工况,及时往气缸喷入适量的燃油,使得进入气缸的空气跟燃油达到理论的空燃比;点火提前角控制系统的任务是根据发动机实时的转速,决定喷油的时刻,使发动机有足够的动力输出,保证车辆的动力性。
1.3主要研究内容
(1)资料收集与方案论证;
(2)电路原理图和 PCB 图设计,并制作测量节点;
(3)完成不同行驶工况下的发动机燃烧效率仿真;
(4)完成电控采集系统搭建;
(5)系统联调,完成毕业设计。
1.4本文结构安排
第一章介绍了本次论文背景和论文的目的,然后描述了国内外的研究现状,详细阐述了本次论文的主要研究内容;
第二章介绍了空燃比,空燃比的定义,控制空燃比的意义,以及如何控制空燃比的简要描述;
第三章介绍了整个增氧装置的设计,详细分析其工作原理,阐述了如何达到理想空燃比;
第四章介绍了柴油发动机的建模与仿真,基于Matlab/Simulink这个平台,建立了进气通道子模型和动力输出子模型,整合成一个全面的模型;为了测验该模型的精确性和实用性,将仿真数据跟试验数据进一步对比。
第五章介绍了设计的电控系统,分别从硬件和软件两方面来设计。硬件部分主要确定了以TMS320F28335为核心芯片,再构建外围电路;软件部分的任务是构建主程序流程图和完成一定的编程任务。
2.柴油机空燃比的控制基本理论
2.1空燃比控制目的
空燃比,首先从定义上来就讲就是进入发动机的空气质量跟燃气质量的比,在缺氧低压环境下,空气跟氧气含量都比较低。发动机在运行时,节气门的开度变化导致进气流量的变化,此实发动机ECU会根据此实发动机的转速、进气量,控制喷油量,使其达到最佳的比例,这个即是最佳空燃比。
发动机的燃油系统有了很大的改变,从最开始的改进的电子喷射系统,到EGR等增压方式为了尽可能接近发动机的“理论空燃比”。理论空燃比是指进入发动机的空气质量和燃气质量之比达到最理想化。所谓最理想化,是指此时燃料燃烧最为充分,车辆动力性最好,排出污染气体越少。一般取理想空燃比为14.7。然而由于这个数值在实际中难以实现。发动机在不同工况下的理论空燃比并不相同,在汽车怠速、低速起步、加速、中等负荷、高等负荷等不同工况下,有时需要空燃比大于14.7的进气,比如在车辆处在减速工况;然而有时需要空燃比小于14.7的进气,比如车辆处在加速工况。因此发动机为了能够有接近理论空燃比的进气,不仅仅只需要增氧装置,还要根据实际工况给予发动机最适合浓度的混合气,这样才能增加燃烧效率,提高发动机的产出,减少污染物的排放。
在汽车一定的工况下,当空燃比小于14.7时,发动机转矩较高,排出HC和NOx较少,但CO污染物排出较高;当空燃比在13-14时,发动机转矩保持在一定的高水平范围,并且CO、HC以及NOx污染物排出比较少;当空燃比在大于13-14这个范围的时候,污染物排放较少,但是发动机转矩降低明显。当前汽车上多用的三元催化剂,当发动机空燃比位于14.7左右附近使,亦可以得到很好的催化净化效果,这个时候发动机的动力性不仅处在最佳,气体排放也处在最环保的状态。

图2.1—空燃比与污染物排出及发动机转矩关系
2.2 影响空燃比因素
在汽车行驶过程中,汽车往往会急加速或急减速,这个时候节气门的开度会一直发生变化,此外,由于发动机的负荷和转速处于一直变动的情况,因此很难讲空燃比控制在所需要的范围之内。所以,有外在和内在因素均可以影响到发动机空燃比:
- 加速减速工况下:此时发动机的节气门会随之发生剧烈运动,从空气动力学角度来看,节气门出现动态充排气现象,使得空气流量计测得的气体量和实际的进气量不相符合,进而导致传递至ECU中的数据发生变化,发动机的喷油量出现偏差,造成了柴油的浪费、有害气体的排放以及汽车性能的下降。
- 氧传感器响应很迟缓:在很多现代汽车上,氧传感器测到的氧气含量是上次燃烧尾气后的,当再用此数据传递给ECU做判断时就出现迟滞的现象,因此难以实时正确地反馈空燃比;
- 外界环境的影响:在我国高原地带,有很多轻卡一类车辆在行驶过程中,由于空气中氧气含量稀薄,导致进入发动机进气歧管的氧气不足,出现燃烧不充分、动力不足等现象;
- 发动机的喷油是根据采集之前的节气门位置,通过ECU的计算来控制最后喷油量的选择,喷油过程是在进气过程之前,所以喷油时间是出于滞后的状态,当发动机长期处于过渡状态,喷油也会一直处于滞后状态,无法做到精准控制。
2.3空燃比控制研究现状
根据车辆所处的稳定工况和过渡工况,发动机空燃比的控制可以包含闭环控制和开环控制两种。车辆处于稳定工况时,空燃比的控制相对简单,因此使用闭环控制简单有效;车辆处于不稳定工况时,闭环控制就不适合,开环控制更适合一些。
开环控制意味着发动机制造商在生产发动机时在各种工况下对发动机进行大量的台架试验,并收集试验过程中收集的各种信息,如发动机转速,节气门开度,绝对压力等。 进气歧管和最佳燃料喷射量产生并存储在电子控制单元的ECU的EPROM中。开环控制的优点是:结构简单,易于控制,反应迅速等等,但是经过较长时间的使用发现,也有他不足的地方:
(1)开环控制要想有较高的精确性,就需要大量的标定数据,因此势必延长了研发周期和增加了研发成本。
以上是毕业论文大纲或资料介绍,该课题完整毕业论文、开题报告、任务书、程序设计、图纸设计等资料请添加微信获取,微信号:bysjorg。
相关图片展示:

![Z(E8X~KF82Z]@H]4[BE{_LE](http://www.biyelunwen.org/wp-content/uploads/2020/02/lw5842_202021711014539.png)







