小型电动叉装车动力系统设计毕业论文
2020-02-17 10:56:45
摘 要
本文以一款小型传统内燃机叉装车为原型,将其设计成为电动叉装车,主要是在动力系统方面进行改进和设计。考虑到纯电动车和纯燃料电池车存在的一些实际问题,综合考虑各种动力系统设计方案,本着可行性与实用性原则,最终选择燃料电池加蓄电池的混合驱动设计方案。
论文主要研究了驱动电机、燃料电池与蓄电池的选型确定与参数计算。基于matlab/simulink环境搭建了电动机研究特性的仿真模型,进一步通过仿真结果进行分析。与此同时,本着达到最佳燃油经济性的设计原则,通过matlab编程,对燃料电池和蓄电池进行了功率分配的最优化设计。
研究结果表明:对于驱动电机、燃料电池和蓄电池,参数确定之后,进行合适的选型匹配,可以达到传动内燃机叉装车的运行工况要求,小型叉装车电动化方案具有可行性。
本文的特色:不仅提出了小型叉装车的电动化设计方案(主要针对动力系统而言),而且是在纯电动叉装车和纯燃料电池叉装车的基础上进一步提出了燃料电池和蓄电池的混动结构,这种新的设计方案具有更强的工程实际意义与更加广阔的发展前景。
关键词:电动叉装车;元件选型;电机仿真;功率分配
Abstract
This paper takes a small traditional internal combustion engine forklift truck as the prototype and designs it into an electric forklift truck, mainly improving and designing the power system. Considering some practical problems of pure electric vehicles and pure fuel cell vehicles, and considering various power system design schemes comprehensively, based on the principle of feasibility and practicability, the hybrid drive design scheme of fuel cell and battery is finally selected.
This paper mainly studies the type selection and parameter calculation of drive motor, fuel cell and battery, Based on matlab/simulink environment, a simulation model of the research characteristics of the motor is built, and the simulation result is further analyzed. At the same time, in order to achieve the best fuel economy design principle, the optimal power distribution scheme of fuel cell and battery is designed by matlab programming.
The research results show that: for the drive motor, fuel cell and battery, after the parameters are determined, the appropriate selection and matching can meet the requirements of the operation condition of the fork truck of the transmission internal combustion engine, and the electrification scheme of the small fork truck is feasible.
This article features: not only put forward the electric design scheme of small fork truck loading (mainly for the power system), and it is in the pure electric fork fork truck loading and the pure fuel cell loading on the basis of further put forward the fuel cell and hybrid structure of the storage battery, this new design has better practical significance and more broad prospects for development.
Key Words:electric fork truck;components selection;motor simulation;power distribution
目 录
第1章 绪论 1
1.1 研究背景与意义 1
1.2 国内外研究现状 1
1.2.1 燃料电池汽车的研究现状 2
1.2.2 纯电动汽车的研究现状 2
1.2.3 国外电动叉装车的研究现状 2
1.2.4 国内电动叉装车的研究现状 3
1.3 本文设计目标 3
第2章 电动叉装车动力系统设计方案 4
2.1 新能源汽车常见动力系统设计方案 4
2.1.1 纯燃料电池动力系统 4
2.1.2 纯蓄电池动力系统 4
2.1.3 蓄电池加内燃机混合动力系统 4
2.1.4 燃料电池加蓄电池混合动力系统 5
2.1.5 燃料电池加超级电容器混合动力系统 5
2.1.6 燃料电池加蓄电池加超级电容器混合动力系统 6
2.2 本文电动叉装车动力系统设计方案的确定 7
第3章 电池与电机的选取 8
3.1 燃料电池的选取 8
3.1.1 常用燃料电池的分类 8
3.1.2 质子交换膜燃料电池 8
3.2 蓄电池的选取 9
3.2.1 铅酸动力电池 9
3.2.2 镍氢动力电池 10
3.2.3 锂离子动力电池 10
3.3 电机的选取 10
3.3.1 直流有刷电机 10
3.3.2 开关磁阻电机 11
3.3.3 永磁同步电机 11
3.3.4 交流异步电机 11
第4章 整车设计参数 13
4.1 原始车型的选定 13
4.2 可以直接使用的参数 13
4.3 通过查阅资料初选的参数 13
4.3.1 满载最大爬坡度 13
4.3.2 传动比参数 13
4.3.3 滚动阻力系数f 14
4.3.4 传动系统效率 14
4.4 通过计算得到的参数 14
4.4.1 空载滚动半径和满载滚动半径 14
4.4.2 空载最大车速和满载最大车速 15
4.5 整车设计参数的最终确定 15
第5章 电机参数的计算 16
5.1 电动机功率的计算 16
5.2 电动机转速的计算 16
5.3 电动机转矩的计算 16
5.4 电动机主要参数的确定 17
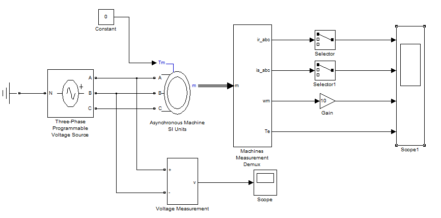
第6章 电动机的仿真模拟 18
6.1 基于simulink环境的电机选型 18
6.2 电动机仿真模型的搭建 18
6.3 电动机仿真结果的分析 21
第7章 燃料电池和蓄电池功率分配方案的最优化设计 23
7.1 初始约束条件的确定 23
7.2 混合度的概念引入及其范围的确定 23
7.3 等效耗氢量概念的引入 25
7.4 基于实验数据求得燃油经济性最佳时的h值 26
7.5 燃料电池和蓄电池功率具体数值的确定 28
第8章 动力系统整体工作分析 30
第9章 总结与展望 32
9.1 向前总结 32
9.2 向后展望 32
参考文献 33
致谢 35
第1章 绪论
1.1 研究背景与意义
伸缩臂式叉装车属于具有一定起重能力的运输机械,装有可伸缩的吊臂,其货叉或属具通常安装在吊臂上,能对货物进行吊装或叉装作业。伸缩臂式叉装车由于具有快速行走、原地转向、举升和搬运设备等诸多优点,因此被广泛应用在现代工业、农业和建筑业中。常见的伸缩臂叉装车仍属于传统的燃油车,其动力系统一般包括发动机,液力变矩器和变速器。伸缩臂叉装车属于工程车,体积大,工作范围广,采用的油箱容积比乘用车与普通客车大上不少,油耗量很高,相应的污染物排放量也高。作为工程车辆的叉装车的需求量以及保有量迅速增加,传统的内燃机叉装车只会加剧能源危机和环境污染的问题。
随着我国经济的飞速发展,对能源的需求量也越来越大,目前我国已成为世界第二大能源消费国,石油在能源消费中的比重也在不断增大,而大量的石油资源消耗在汽车领域。与此同时,我国不得不面对的现实是石油资源短缺、国际油价增高以及汽车保有量的迅速增加。在汽车保有量的高速增长趋势下,汽车尾气排放所造成的污染正对我国的环境质量特别是大气质量产生了巨大的不利影响,环境污染不仅对人民身体健康产生危害,影响人民正常的生产生活,更为严重的是,会极大阻碍经济与社会的良好稳固发展。另一方面,气候问题尤其是全球变暖问题正成为人们日益关注的重点,提及全球变暖,温室气体的排放准确来说是碳排放的持续增加是主要诱因。而我国以煤炭为主的能源结构在短期内难以改变,碳排放总量与煤炭消耗量在世界范围内来看都是惊人的。公共交通领域特别是汽车领域消耗的石化资源和造成的碳排放量都是非常巨大的,这无疑是极大地加重了我国碳排放减排的国际压力。
当前我国汽车工业的发展面临着上文提到的三大挑战:能源短缺、环境污染和气候变暖。为应对挑战,成功实现能源转型,促进我国经济社会的可持续发展,大力发展新能源汽车势在必行。新能源汽车技术经过了这么多年的发展,发展的趋势与重点已逐渐明确,即实现汽车动力电气化。
在汽车领域内,本文设计的小型电动叉装车属于工程车,相对于一般的乘用车来说在节能减排方面压力更大、困难也更多,但实现汽车电动化是一个必然趋势,工程车也不例外。本文设计的重点也是当前电动汽车发展的热点,即动力系统的电动化,进行小型电动叉装车动力系统的设计,将会对叉装车乃至整个工程车亟待解决的节能与环保问题提出新的探索。
1.2 国内外研究现状
1.2.1 燃料电池汽车研究现状
燃料电池汽车属于电动汽车,与一般的电动汽车的动力源不同,是燃料电池汽车使用的是燃料电池发动机。它采用燃料电池发电作为主要能量来源,电动机是它的驱动设备。燃料电池的工作原理是,在催化剂的作用下,氧气和氢气经过电化学反应发出电能。只要氢燃料的供应能够得到保证,燃料电池汽车的正常行驶便不会受到影响,相关性能至少不比同等的内燃机汽车差。在环保性和灵活性方面,相对于传统的内燃机汽车,燃料电池汽车的表现更优。
但在现阶段,燃料电池的许多关键技术尚未攻破,还处在试验研究阶段。作为燃料电池的理想能源—氢气,无论是制备、储存还是供应、运输,目前还有很多问题,不能实现产业化。此外,作为燃料电池反应催化剂的稀有金属铂和金,目前尚不能找到合适的替代物。众所周知,稀有金属储量少、价格高,大量使用稀有金属作为催化剂以实现燃料电池汽车的产业化,将会产生巨大的经济成本,就目前来说,还很不现实。
1.2.2 纯电动汽车研究现状
在各种电动汽车中,纯电动汽车发展时间最长,世界上第一辆纯电动汽车出现在1890年之后,与世界上第一辆汽车诞生的时间相距不远。随着电力电子学理论及技术在汽车上应用的不断深入,纯电动汽车的技术也进行了同步提升。纯电动汽车的动力系统主要由三大部分组成:电池、电机与电控系统,其中蓄电池给驱动电机提供电能来驱动汽车行驶,当蓄电池的电能耗尽后,可通过充电或更换蓄电池来进行电能的补充。
相对于燃料电池汽车和内燃机汽车,纯电动汽车也有一定优势:整车质量低于燃料电池汽车,环保性优于内燃机汽车。不过纯电动汽车也存在一些技术上的问题,主要研究重点在动力电池方面,需要考虑的问题是增加能量密度与续驶里程以及降低成本,再者,近年来频发的纯电动汽车爆炸事故也让人们对其安全性产生怀疑。
1.2.3 国外电动叉装车研究现状
根据国外相关统计资料,日本在早1992年生产并投入使用的电动叉车的数量,就占到了叉车总量的三分之一以上;而在一些西欧发达国家,电动叉车的占比早早超过了一半甚至在近年来还有不断增大的趋势。国外著名叉车公司如美国泰勒叉车公司、美国卡特彼勒叉车公司与法国曼尼通叉车公司等,都在生产全系列的电动叉车,包括三支点和四支点平衡重式叉车、前移式叉车、三向堆垛机和托盘搬运车等。国外叉车公司非常看重电动叉车的研发,不惜投入大量的人力物力,力求使生产的叉车产品成为现代高新技术产品。
1.2.4 国内电动叉装车研究现状
国内在叉车特别是电动叉车领域起步较晚,技术落后,电动叉车保有量远远低于国外水平,但在企业和技术人员的不断努力下,国内电动叉车发展很快,有着广阔的发展前景。在过去的2018年,又有更多的企业宣布进入了新能源产业,例如潍柴动力宣布与全球氢燃料电池领军企业加拿大巴拉德动力系统有限公司合作,研发制造氢燃料电池动力系统产品,应用于叉车的下一代燃料电池模组。我国的电动叉车发展已经初见成效,在德国斯图加特举办的为期三天的2019国际物流展上,比亚迪推出全系列电动叉车参展,包括第二代新版高速托盘车PTP20S与全球首款搭载防爆技术纯电动叉车ECB20C等明星车型。另据比亚迪公司统计,截至2018年底,比亚迪电动叉车已打入欧美战略市场,全球累计交付量已超过2万台。
1.3 本文设计目标
本文以某伸缩臂式叉装车为原型,在不改变基本参数和功能目标的基础上,将其设计为以燃料电池和蓄电池为混合动力源的新型电动叉装车。通过对其动力系统进行合理的设计,来满足小型电动叉装车在各种工况下正常运行的驱动要求。
设计燃料电池和蓄电池混合动力小型电动叉装车的意义,在于探索除传统燃油车与常规电动车以外的其他供能模式在工程车上运用的可能性。同时,也为解决目前在伸缩臂式叉装车上突出的节能与环保问题提供一种可行性方案。
第2章 电动叉装车动力系统设计方案
2.1 新能源汽车常见动力系统设计方案
2.1.1 纯燃料电池动力系统
纯燃料电池电动叉装车动力系统结构图如图2.1所示。

图2.1 纯燃料电池动力系统结构
采用纯燃料电池动力系统,顾名思义,电动叉装车只有一个动力源:燃料电池。这种动力系统结构的优势很明显:结构形式简单、整备质量小以及控制方便等。但缺点也十分突出:①要满足电动叉装车的所有运行工况,这必然会使得燃料电池的功率要设计地特别大,这就不可避免地会造成燃料电池反应堆的体积和重量远高于一般水平,从而造成能量的利用率降低,这样大的燃料电池系统造价十分昂贵;②为了使反应正常进行,作为反应物之一的氢气和作为催化剂的稀有金属铂金,需求量同样是巨大的,而这两者的价格都不低;③单纯依赖燃料电池,不仅会造成响应的缓慢,而且无法将制动能量进行回收。在如今的市场上,已经较少见到纯燃料电池汽车的身影。
2.1.2 纯蓄电池动力系统
纯蓄电池电动叉装车动力系统结构图如图2.2所示。

图2.2 纯蓄电池动力系统结构
采用纯蓄电池电池动力系统,顾名思义,电动叉装车只有一个动力源:蓄电池。纯蓄电池动力系统相对于纯燃料电池动力系统,结构形式更加简单,也不乏容易控制等优点,而且蓄电池相关技术发展时间更长,技术也更为成熟。但也存在一些缺陷,例如充电时间较长且纯蓄电池电动叉装车会受到续驶里程的限值。
以上是毕业论文大纲或资料介绍,该课题完整毕业论文、开题报告、任务书、程序设计、图纸设计等资料请添加微信获取,微信号:bysjorg。
相关图片展示:









