武汉理工大学食堂网上订餐平台毕业论文
2020-02-19 20:09:15
摘 要
随着网络技术的不断发展,电子商务以其快捷、方便的优势得到了人们的广泛认可,电子商务和餐饮业相结合之后,产生了网上订餐这种新颖的订餐方式,研发网上订餐系统是实现食堂管理信息化的一个关键环节。
本文将对高校食堂的现况进行需求分析,以武汉理工大学相对完整的信息化建设为基础,加以现代信息网络技术对食堂进行信息化管理,以便更好的为学生和教师服务。顾客可以在网页上浏览窗口、选择菜品、进行订餐,商家可以通过后台管理自己的窗口,完成订单处理、菜品管理等操作。系统的数据库使用高安全性能的MySQL,并选用Python语言,完成在网上订购餐品的基本流程。系统会集成订餐信息,并对销售的菜品进行销量排序,这样可以让商家有效控制物料的使用,同时分散了用餐高峰是食堂商家和员工的工作量,提高了工作效率;还解决了由于食堂用餐时间集中造成的长期拥挤、排队等待时间过长、在匆忙制作下菜品质量大打折扣、由于缺乏合理的指导而导致的原料严重浪费以及食堂员工只在用餐期间的劳动力集中等一系列问题。
关键词:电子商务;食堂;网上订餐;MySQL;Python
Abstract
With the continuous development of network technology, e-commerce has been widely recognized for its fast and convenient advantages. Combining catering service with e-commerce, a new way of ordering food has emerged. Online ordering system is a key link to realize information-based canteen management.
Based on the actual situation of the campus canteen demand analysis, based on the more perfect information construction foundation of wuhan university of technology, the use of information technology for the canteen information management, so that it can better serve teachers and students. Customers can browse the web to order food, and merchants can manage their own Windows through the background to complete the processing of orders, food management and other operations. The database of the system USES MySQL with high security performance, and USES Python language to complete the basic process of online meal ordering in the canteen. The system integrates the ordering information, which can effectively control the use of materials in the canteen, disperse the workload of staff in the peak dining period, and improve work efficiency. For a long time due to the canteen dining time concentration caused by crowded personnel, food in a hurry to produce quality discount, due to no reasonable guidance caused by material waste and staff only in the dining time labor concentration and other problems.
Key Words:Electronic commerce;Canteen;Online order;MySQL;Python.
目录
摘要 I
Abstract II
第1章 绪论 1
1.1引言 1
1.2目的及意义 1
1.3国内外的研究现状分析 2
第2章 系统分析 3
2.1功能需求分析 3
2.2可行性分析 4
2.3组织结构分析 4
2.4业务流程分析 5
2.5数据流程分析 6
2.5.1数据流程图 6
2.5.2数据字典编写 8
第3章 系统设计 11
3.1系统功能结构模块设计 11
3.1.1顾客操作模块设计 11
3.1.2商家操作模块设计 11
3.1.3系统管理员操作模块设计 12
3.2代码设计 12
3.3系统数据库设计 12
3.3.1概念结构设计 12
3.3.2逻辑结构设计 13
3.4输入输出设计 16
3.4.1输出设计 16
3.4.2输入设计 17
第4章 系统实施 20
4.1系统开发工具简介 20
4.1.1语言:Python 20
4.1.2 Web框架:Django 20
4.1.3工具:Pycharm 21
4.2主要运行界面 21
4.2.1系统登录首页面实现 21
4.2.2用户注册界面 22
4.2.3系统管理员主界面 23
4.2.4顾客选择窗口界面 23
4.2.5顾客选择菜品界面 24
4.2.6顾客将菜品加入购物车界面 24
4.2.7购物车界面 25
4.3关键程序代码 25
4.3.1用户登录模块代码 25
4.3.2用户操作模块代码 28
4.4系统测试与调试 31
4.4.1用户登录模块测试 31
4.4.2用户订餐操作模块测试 32
第5章 结论 35
5.1总结 35
5.2展望 35
参考文献 37
致谢 38
第1章 绪论
1.1引言
如今,随着现代教育的水平和规模快速发展,高校每年都会扩大招生规模;随着学生人数的增加,会导致学校对学生的管理难度增大、学生在学校的使用空间将继续减小。而且,学校的资源是有限的,学生人数的持续增加必然加大学生的就餐难度。越来越多的大学生喜欢宅在宿舍,加上吃饭的地方远离宿舍,学生们不想走很长的路,所以去食堂就餐的学生人数占比并不大。如果研发一个网上订餐平台,学生就可以在宿舍通过网络进行订餐,不仅可以足不出户,而且还可以节约在食堂排队等待用餐的时间。
1.2目的及意义
人民的生活消费水平的日渐提高,餐饮消费在日常消费中占有的比重越来越大。当前的餐饮行业竞争越来越激烈,餐饮业经营者要想在竞争中不被淘汰,只能在其中脱颖而出。 随着现代网络的发展和普及,人们的工作效率的逐渐提高,方便、快捷、个性化的网上订餐服务正在进入人们的生活。互联网上订餐为餐饮业经营者提供了更加有效和便捷的管理方式,不仅为商家节省了在宣传、店面租金等方面费用,而且外卖更受消费者的欢迎。
现如今,外卖在校园里面颇受学生的欢迎,学生群体中大部分都是90后或者00后,点外卖的同学要么是因为在食堂排队等候就餐的时间过长,要么是食堂的口味选择性少,再不然就是在寝室不想出门,所以大多数同学都会选择网上订餐。
正是由于这些需求,使得校园里的外卖市场很火爆,但是由于校外的商家太过鱼龙混杂,一些大型外卖平台往往也存在食品安全隐患,例如许多小店都是未经许可经营的(假证);很多菜品都是用劣质食品包装盛放的;厨房的环境更是脏乱差。里面的工作人员表示自己都看着恶心,从来不会吃这些饭菜。
这就是为什么许多高校和学院阻止外卖进入校园的原因,出于对学生健康安全方面的考虑,学校食堂肯定不会跟校外的外卖商家一样使用劣质的原料,而且学校的后勤监管部门也会对食堂商家进行监督,保证学生吃下去的饭菜都是干净无害的。所以建立食堂网上订餐系统,既能解决同学们的不想出门的问题,又能确保学校对学生食品安全的考虑。
食堂的商家使用网上订餐平台,可以实时的处理外卖订单、统计每日的菜品销量,从而可以根据销量来采购原材料;网上订餐平台还为学生和老师提供简单、便捷、优惠的订餐方式,减少了高峰期就餐拥挤、排队就餐时间过长等问题的发生,为老师和学生节省了大量的时间,而且网上订餐不需要额外的消费,这在学校食堂与学生之间建立了一种新颖、快捷、实惠的订餐方式。 根据网上订餐平台的一般流程,顾客需通过登录,完成浏览窗口、选择菜品、下单结账完成订餐,然后商家确认订单、统计每日销量,这一系列操作实际上的目的是实现信息化管理,所以网上订餐平台的开发就是建立一套管理信息系统,对食堂的业务实现计算机化。
食堂网上订餐的主要优点是:1.食品安全,有专人监督健康问题,每天购买的都是新鲜食材;2.价格优惠,通常学校购买食材的批发价格会低于市场;3.固定客流量,学生数量巨大,形成稳定的固定消费客流,订单会持续稳定不断;4.配送快捷,校园内的送餐距离很近,而且校内送餐人员熟悉校内路线,所以配送更加方便快捷,花费的时间也更短;5.学生可以选择外送或者自行取餐,很大程度上减少了高峰期间就餐拥挤、排队等待就餐时间过长等问题的发生,为老师和学生节省了大量的时间;6.提供兼职,对于勤工俭学的学生来说,可以在校园内体验生活,还可以赚钱补贴生活费。
1.3国内外的研究现状分析
在中国,国内的电子信息产业发展迅速,电子信息技术产业的规模处于世界的前列,网络产业也在逐步发展,互联网产业正在逐步形成,并日渐完善。互联网正在改变着中国人们的工作和生活方式,在推动经济快速发展,促进社会进步和提高人民生活水平方面,发挥的作用越来越重要。基于互联网的新形势,我们必须抓住机会,积极适应互联网快速发展,积极应用新技术,努力研发新的业务,满足大众人民的对网络的各种需求。[1]
在国外,网上订餐的方式已兴起多年,但绝大部分商家是餐馆,没有针对高校食堂的网上订餐平台,这可能跟国外高校的管理方式和高校规模有关,一些国家高校的招生规模比较小,所以学生在校就餐的时候不会拥挤,还有就是国外学生大多数都是回家就餐的,所以对高校食堂网上订餐平台的需求不是特别大。
国内近年来有些高校已经开发了食堂网上订餐系统并投入运营,颇受同学和老师的欢迎,有些定制网上订餐系统的平台也入驻了部分高校,根据高校的具体情况来研发订餐系统;按目前的情况来看,高校食堂实行网上订餐会得到多数学生和老师的支持,学校也希望食堂能够做出一些新颖的改变,所以国内高校实施食堂网上订餐已是大势所趋。
- 系统分析
2.1功能需求分析
通过对武汉理工大学食堂窗口的调查,发现大部分商家都是采用手工记账的方式来对窗口日常的销售情况进行管理。菜品的销售情况只能根据原料的消耗程度来进行计算,有些窗口甚至于只能根据销售金额来进行大概的推算,对销售的详细情况不是特别清楚。而计算机和网络则可以解决这些问题,而且操作简单、方便快捷。
窗口中的大部分文件都是以纸质材料的方式来进行存储的。这样产生的结果就是查询起来会很麻烦,并且可能发生文件破损或者丢失的情况。时间一长就会产生大量的纸质材料,不仅储存困难,而且会造成纸张浪费。查询、维护、更新这些操作就更加是难上加难了。但是使用电子文档进行存储,则可以轻松的进行查询:只需要输入想要查询的内容,就可以立刻得到结果。具有不同权限的人查看的内容不同,从而确保了数据的安全性。而且电子文档是可以长期保存的,不仅占用的空间很小,而且可以通过备份来避免数据的丢失。
建立一个功能齐全、用户使用感好的食堂网上订餐平台,就要充分满足系统目标和用户需求的内容,并且能够根据用户的需求不断的进行更新。就武汉理工大学食堂网上订餐平台而言,具体设计主要集中在三个方面:系统管理者、商家以及顾客。
功能主要是根据食堂各个窗口的管理情况、业务流程进行设计的,应该具有可拓展性,可以更好地适应食堂的业务发展。系统包括三个部分:顾客操作模块、商家操作模块及系统管理员操作模块;顾客操作模块可以实现注册、登录、窗口浏览、菜品选择、订单查看管理等功能;商家操作模块可以对窗口的菜品进行修改、对本窗口的订单状态进行修改、对窗口的销售情况进行统计等功能;系统管理员操作模块可以实现登录系统,可以对顾客信息、商家信息、快递员信息进行管理,还可以对订单进行数据统计。
系统所需功能如图2.1所示:

图2.1 系统功能图
2.2可行性分析
(1)技术可行性
该系统使用python作为后台开发语言,Mysql作为系统数据库,开发快,兼容性强,运行快,易于安装,技术本身学习速度快,操作极其简单,占用的系统资源相对较少,并且可以面向对象编程。[2]
(2)经济可行性
本系统在连接因特网的设备上都可以运行,对设备的要求也不高,很多商家都希望有这样一个支持其运营的平台。因此,如果该系统能顺利开发,不仅能够为师生提供更加方便快捷的订餐方式,还能为学校食堂商家带来更大的利润。
(3)管理可行性
该系统可以合理分析高峰期的就餐需求,将用餐高峰期的工作量分散到不同的时间段,降低高峰期工作量,减少错误几率,还可以依据订餐情况确定原材料的使用情况,从而节省原料,避免浪费的情况发生。
总之,该系统的开发在技术、经济和管理上都是可行的,并且在具有一定的实际意义,很有实现的必要。
2.3组织结构分析
该系统的具体设计实现围绕着三个方面:系统管理者、商家以及顾客。

图2.2 组织结构图
2.4业务流程分析
根据上述系统功能需求的定义,外部实体有管理员、商家、系统管理员,详细描述如下:
(1)管理员的业务流程
管理员需要经过身份验证,登录成功后,可以对各个窗口的信息进行维护,可以对数据库进行维护,可以查看、删除、增加、修改商家信息,可以查看、删除、增加、修改顾客信息,还可以对窗口的菜品销售情况进行统计。
(2)商家的业务流程
商家必须要先通过身份验证,成功登录系统后,可以对本窗口销售的菜品进行删除、增加、修改等操作,还可以查看菜品的销售情况,方便对原料进行系统的管理。
(3)顾客的业务流程
顾客也需要通过系统的身份验证,并成功登录,然后才可以进入个人信息管理、窗口选择、菜品选择等功能界面,顾客可以查看当前菜品的历史出售数量,并根据菜品的受欢迎程度进行选择,顾客也可以对自己喜欢的窗口或者菜品进行收藏,顾客还可以在备注中填写对菜品的具体要求。
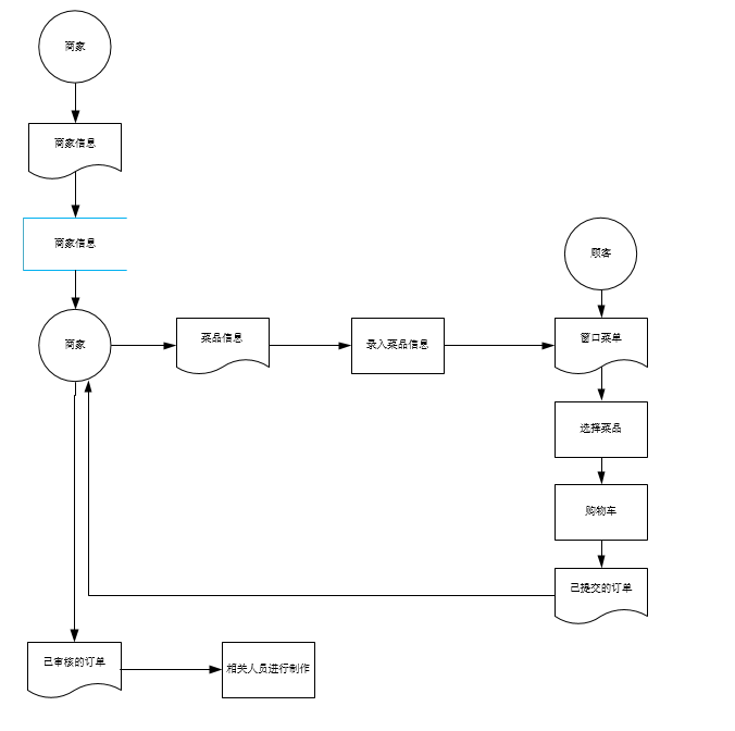
本系统的业务流程图如图2.3所示:

图2.3 业务流程图
2.5数据流程分析
2.5.1数据流程图
数据流程图是能够详细地阐述信息系统中逻辑模型的一种重要工具。它能够使用少量的几种符号全面地反映出数据信息在系统中的流转、处理和保存状况。数据流程图是需要分层来绘制的,绘制时必须采用从顶向下逐一分层的方法,首先画出顶层(第一层)数据流程图,如图2.4所示:

图2.4 顶层数据流程图
下一步是对顶层数据流程图进行分解,第二层数据流程图如图2.5所示:

图2.5 第二层数据流程图
第二层数据流程图中有九个“操作”,它们分别是:(1)注册用户信息,第一次使用该系统的用户需要先进行注册,注册成功后系统会将用户信息进行保存;(2)更改用户信息,用户成功登录系统后,可以进入个人中心对用户信息进场修改,修改后系统会将新的用户信息进行保存;(3)提交订单,用户选取菜品加入购物车后,可以在购物车内提交订单;(4)输入窗口信息,商家进入系统后,输入窗口信息(窗口名称、窗口描述、菜品等),确认后系统将保存到窗口信息中;(5)更改订单状态,商家可对顾客提交的订单状态进行修改;当订单无误时将订单状态修改成为已审核,这种状态下的订单顾客不能再对其进行取消;当菜品由快递员送至顾客后将订单状态修改成为交易完成;(6)更改窗口信息,食堂管理员可以对商家经营的窗口信息进行修改,修改后系统会将新的窗口信息进行保存;(7)更改商家密码,商家可以对自己的密码进行修改,修改的时候要求商家输入旧的密码、新的密码、再次输入新的密码,两次输入的新密码需要一致;修改后会将新的商家信息进行保存;(8)添加商家信息,只有食堂管理员有权限添加商家,添加成功后会保存到商家信息;(9)添加用户,食堂管理员有权限添加用户,添加后保存至用户信息。
2.5.2数据字典编写
为了对数据流程图中的各个元素做出详细的说明,有必要建立数据字典。数据字典的主要内容是对数据流程图中的数据流、数据存储等进行详细的定义。数据流程图配以数据字典,就可以从文字和图形两个不同的方面对系统的逻辑模型进行全面地阐述。
数据存储是保存数据结构的地方,它不会描述数据的物理组织,只会对数据的逻辑存储结构阐述。数据字典可以保存在电脑中用数据字典的软件进行管理,也可以用建立卡片的方式来进行管理。
名字:订单信息
编号:F2
简述:记录用户的订餐信息
组成:订单编号、菜品号、用户号、订购状态、订购数量、备注、快递员信息
名字:用户信息
编号:F1
简述:记录使用本系统的用户信息
组成:用户名、密码、用户姓名、性别、手机号、学号、地址等信息
名字:窗口信息
编号:F3
简述:记录食堂窗口的信息
组成:窗口编号、窗口类型、窗口名称、收藏量、窗口描述、经营菜品
名字:商家信息
编号:F4
简述:记录食堂商家的信息
组成:用户名、密码、经营窗口号
以上是毕业论文大纲或资料介绍,该课题完整毕业论文、开题报告、任务书、程序设计、图纸设计等资料请添加微信获取,微信号:bysjorg。
相关图片展示:









