三峡过坝船舶闸室计划仿真研究毕业论文
2020-02-19 15:02:46
摘 要
三峡大坝是长江航运交通的中心枢纽,然而随着长江货运量的大幅增长等原因,时常造成三峡坝船舶过闸严重堵塞现象。为了深入研究船舶过闸状况,本文欲对三峡过坝船舶闸室计划进行相关仿真研究,通过研读国内外对相关问题的研究,调查三峡通航环境和调度规则以及分析交通流状况,建立了离散系统下的船舶过闸数学模型,并设计了重点考虑船舶优先级顺序的启发式快速编排算法进行闸室编排,最终构建出船舶过闸仿真模型。将仿真结果与实际数据进行比对,可看出闸室面积利用率基本能达到目标。
关键词:三峡大坝;仿真模型;启发式快速编排算法;闸室编排
Abstract
The Three Gorges Dam is the central hub of the Yangtze River shipping traffic. However, with the large increase in the volume of freight traffic on the Yangtze River, the Three Gorges Dam has been seriously blocked. In order to study the ship's crossing condition in depth, this paper intends to carry out relevant simulation research on the ship lock chamber plan of the Three Gorges dam, study the related problems at home and abroad, investigate the navigation environment and dispatching rules of the Three Gorges and analyze the traffic flow conditions, and establish related mathematics. The model is designed and the corresponding heuristic fast programming algorithm is designed for the chamber scheduling, and finally the ship simulation model is built. Comparing the simulation results with the actual data, it can be seen that the area utilization of the lock chamber can basically reach the target.
Key words: Three Gorges Dam; simulation model; heuristic fast programming algorithm; Lock chamber layou
目录
第1章 绪论 1
1.1 背景及意义 1
1.1.1 研究背景 1
1.1.2 研究意义 1
1.2 国内外研究现状 1
1.2.1 国内研究现状 1
1.2.2 国外研究现状 2
1.3 基本内容和技术方案 3
1.3.1 基本内容 3
1.3.2 技术方案 3
第2章 三峡坝通航调度状况分析 5
2.1 三峡坝通航环境分析 5
2.1.1 基本概念 5
2.1.2 通航环境 5
2.1.3 五级船闸 7
2.1.4 升船机 9
2.2 三峡坝调度规则分析 10
2.2.1 调度原则 10
2.2.2 调度流程 10
2.3 本章小结 14
第3章 三峡坝交通流状况分析 15
3.1 过闸船舶种类分析 15
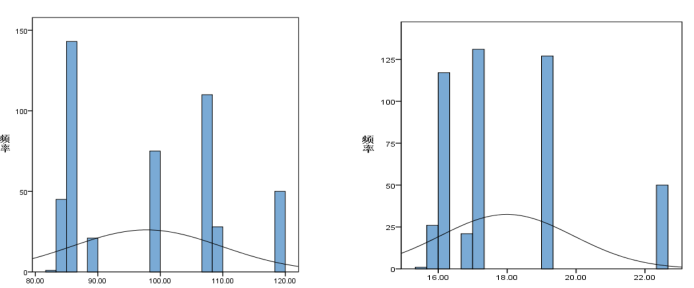
3.2 过闸船舶长宽分布 16
3.3 过闸船舶交通流时空分布 18
3.4 船闸闸次分析 18
3.5 升船机闸次分析 19
3.6 本章小结 19
第4章 船舶过闸数学模型及其调度算法 20
4.1数学模型构建 20
4.1.1 前提假设 20
4.1.2 变量说明 20
4.1.3 目标函数 21
4.1.4 约束条件 21
4.2 调度算法设计 22
4.3 本章小结 25
第5章 三峡坝系统仿真模型构建 26
5.1 EM-PLANT软件介绍 26
5.2 事件关系图 26
5.3 仿真模型介绍 27
5.3.1 主界面 27
5.3.2 船舶待闸模块 27
5.3.3 过闸排布模块 30
5.3.4 五级船闸模块 31
5.3.5 升船机模块 31
5.4 本章小结 32
第6章 结果分析 33
第7章 经济效益与社会效益分析 36
7.1经济效益 36
7.2社会效益 36
第8章 总结与展望 37
8.1 总结 37
8.2 展望 37
参考文献 38
附录 40
致谢 57
第1章 绪论
1.1 背景及意义
1.1.1 研究背景
长江三峡水利枢纽工程,乃是长江“黄金水道”航运交通的中心枢纽,是西部大开发战略顺利推进的保障。2003年三峡双向五级船闸投入使用,其作为三峡水利枢纽工程中最重要的一级通航建筑,主要的功能及目的是保证上下游来往船舶运输畅通;三峡工程的另一永久建筑物为升船机,于2015年修建完成,2016年投入使用,主要作用是为调度规章中规定的通过顺序优先级别高的船舶提供快速通道,使其能尽快过闸。两大通航设施共同调度待闸船舶,使得三峡坝水域通航环境有了明显改善,极大地提高了三峡坝船舶过闸能力。
然而随着长江经济带的快速发展,刺激了长江航运事业的发展,导致三峡坝日平均过闸船舶数量与日俱增,且过闸船舶的船型尺寸也有了大幅提高,目前的三峡坝系统的通过能力已达到上限。在升船机投入使用之前,三峡坝通航管理局曾采用过临时性货运的方法,亦或是客运翻坝转运的方法,不过这些方法效率不高且增加运输成本。货物量的大幅度增加以及三峡升船机的投入运行,以及水位、气象、航道、船舶大小规格等也有所变化,导致以前的调度方案己经不能适应当前情况,因此迫切需要一种高效的闸室计划,使得三峡船闸闸室的利用率以及船舶过闸待闸时间等实现最优化。
1.1.2 研究意义
制约长江航运能力的因素主要是两个方面:货运量的大幅增加和三峡坝通航能力不足。目前虽已有三峡坝通航调度规则,并且有诸多专家学者对调度方案的研究,但闸室计划的安排在实际应用中上多数还是凭借人工经验,这就导致系统整体效率不高。
面对如此境况,船舶过闸闸室计划就更需要量化的理论依据支持,以便实际提高闸室利用率和减少船舶待闸时间。在能够确保通航安全的情况下,努力提高三峡坝系统的航运能力,使得长江黄金水道能充分发挥出其社会效益和经济效益。
1.2 国内外研究现状
1.2.1 国内研究现状
2007年,肖恒辉等[1]根据导航墙特点,提出构建了闸外编排的数学模型,为确保能得到合理的闸外排布法则,设计了对应的启发式求解算法。
同年,张晓盼等[2]基于联合通航调度问题与柔性制造调度问题的相似性提出了联合通航调度问题的非线性混合整数规划模型,并提出一种新型模拟退火算法,且通过验证论述了该算法的可靠性。
2009年,张光磊[3]等采用熵权法对三峡地区主要货类翻坝运输可行性进行综合评价排序,同时运用Dijkstra算法进行优化,提出全新的水陆运输方案。
2011年,商剑平[4]等针对长江复杂航运环境,分析了影响船闸调度方案的影响因素,基于船舶过闸全过程建立了计算机仿真模型,并通过仿真对比了多种调度方案的运营效果。
2013年,李楠[5]等建立相应的数学模型得到船舶优先序列,提出启发式算法、深度优先搜索等算法进行编排调度来优化。
2015年,吴小涛[6]等根据"金角银边草肚皮"的拟人策略提出三峡永久闸室编排新算法。
同年,胡适军[7]等在对船舶排闸问题进行建模的基础上,提出船舶排闸的遗传算法,进一步优化了船舶排闸。
2016年,曾非凡等[8]等在遵守船舶通过顺序优先级规则下,提出了将影响船舶过闸因素的诸多动态权重与静态权重相结合来考虑的想法,并设计了一种针对升船机和船闸的联合调度算法。
同年,姚怡[9]针对附带剪切约束的单箱尺寸装箱问题进行了研究,提出了三种特色算法。VCH-RI和VCH-SP算法主要是通过价值修正进行装箱次序调整,寻求全局最优解;HHBP算法则是通过列生成法进行整数规划求解。
2017年,卢升荣[10]结合船舶交通波模型研究极端水位长江太平口上下行分段封航下的船舶交通流特征影响。
2018年,尚正阳[11]等对于装箱问题提出了一种启发式最优剩余空间算法,通过空间分割、放置位置选择和最优解搜索3个相来实现对三维矩阵装箱问题的求解。
1.2.2 国外研究现状
Prandstetter[12]结合多瑙河奥地利段(350公里,9个船间)的LSP问题,提出部域搜索方法(VBS),进一步做到了最大化船舶交通流量,最小化船舶航行总时间;
George A. Rovithaki[13]采用基于决策过程的方法,着眼于对调度过程的描述,提出了基于动态神经网络的实时控制模型。
Adhikari G [14]等利用Arena软件建立了俄亥俄河航道交通系统的仿真模型,计算船闸利用率及船舶的等待时间,进一步预估航道通航量。
Desalvo 等[15]运用排队论中M/M/1模型对船舶待闸时间进行了分析,确认了其合理性。
Wilson 学者[16]指出船闸在连续工作的状态下服务时间一般表现为常见的分布规律,若想重点考量船舶平均待闸时间,可以选用M/G/1 排队系统。
Marielle[17]等介绍了优化决策支持系统在船舶调度分析中的应用前景,研究了海上运输系统不同的运输方式,并进行的基本的方案设计。
1.3 基本内容和技术方案
1.3.1 基本内容
(1)查阅相关文献,对三峡坝坝区进行调研,获取三峡坝设施设备规模和尺寸数据,以及初步了解三峡坝货运量和通航能力情况。
(2)对收集到的相关数据进行处理分析,如过闸船舶种类,长宽分布,交通流时空分布等进行统计。
(3)建立数学模型和设计调度算法,进行数学模型的假设,变量说明,并构建目标函数和约束条件;调度算法的设计上,主要考虑的是闸室排布方面,该算法主由启发式快速编排算法组成。
(4)利用EM-PLANT软件对三峡坝系统进行仿真,通过与调研数据比对,验证模型可靠性和优越性。
1.3.2 技术方案
采用研究方法如下:
(1)采用统计学研究方法,对三峡坝区船舶交通流的统计分布规律进行研究。
(2)根据三峡通航管理局发布的船舶过闸原则绘制流程图,建立三峡坝坝区闸室等系统模型,计算闸室面积利用率、船舶平均待闸时间等指标。
(3)熟悉掌握三峡坝通航调度规程,了解船闸、升船机具体的作业方式,并以此设计三峡船舶调度算法。
(4)根据三峡通航管理局发布的三峡坝区船舶过闸流程图,再利用EM-PLANT仿真软件搭建离散系统仿真模型。通过模型验证使用算法编排和调度船舶之后是否有缩短船舶平均待闸时间。
本文拟采用以下技术路线:
第一步,三峡坝通航调度状况分析。介绍三峡通航水域和通航设施,以及相应的调度原则,并绘制调度规则流程图。
第二步,三峡坝交通流状况分析。对过闸船舶的种类,长宽分布,交通流时空分布等进行统计,船闸和升船机的实际工作状况进行统计,为之后仿真模型的构建作铺垫。
第三步,建立三峡坝通航调度系统的数学模型。首先进行前提假设和变量说明,然后讨论定义目标函数,此次研究目标为尽量最小化船舶平均待闸时间,影响因素主要有船舶属性、船闸属性和升船机属性,其中主要难点在于船闸和升船机联合调度之下考虑先进先出策略与重点优先兼顾策略相结合。
第四步,构建三峡坝船舶过闸仿真模型。根据前文描述调度规则,绘制船舶过闸的事件关系图,明确模型构建思路。然后利用EM-PLANT仿真软件分模块构建模型,并编写程序语句进行调试与试运行。
第五步,结果分析。将仿真模型的输出结果闸室利用率和平均待闸时间与实际工作中的数据进行比对分析,并考虑进一步优化方向。
综上所述,本研究课题技术路线如图1.1所示。

图1.1 技术路线图
第2章 三峡坝通航调度状况分析
2.1 三峡坝通航环境分析
2.1.1 基本概念
便于后文的理解,在此先行对船舶通航调度相关术语进行说明,见表2.1。
表2.1 通航调度基本概念与术语

2.1.2 通航环境
三峡大坝地处长江水域中上游“黄金位置”,因与下游葛洲坝联合调度船舶紧密,故时常视三峡-葛洲坝为联系一整体,上游的三峡坝为双线五级船闸,分别为南、北线船闸,升船机为迎向运行方式,用于协助船闸进行船舶过闸;下游的葛洲坝为三线单级船闸,分别为1#、2#和3#船闸。其地理位置与通航结构如图2.1所示。

图2.1 三峡-葛洲坝联合通航调度系统结构示意图
据最新发布的《三峡-葛洲坝水利枢纽通航调度规程》中描述,目前三峡-葛洲坝通航调度管理水域范围:上游航道里程291.3公里(上起云阳长江大桥),中游航道里程375.5 公里(下至石首长江大桥),全长541.8公里。
目前三峡坝实行的通航调度管理策略为分段调控策略,即将长江水域按照距离三峡坝远近分为核心水域、近坝水域、控制水域和调度水域,具体划分如下表2.2所示,实际位置如图2.2所示。
表2.2 三峡枢纽分段水域
核心水域 | 宜昌长江公路大桥与庙河之间的水域 |
近坝水域 | 庙河与巴东长江大桥之间的水域 |
控制水域 | 巴东长江大桥与巫山长江大桥之间的水域 |
调度水域 | 巫山长江大桥与云阳长江大桥之间的水域 |

图2.2 三峡枢纽分段管控区域
上下行的船舶要通过三峡坝一般都需要在临近水域的锚地等待过闸计划安排。当船舶停靠锚地之后,通常会根据船舶种类和特点,再依照不同功能的锚地对船舶进行分区、分类停泊。近年来随着三峡通航船舶数量增大,除了现有锚地用于船舶停泊,在沿江水域还有备用锚地及临时停泊区水域待闸。
2.1.3 五级船闸
三峡永久船闸的成功建立,从根本上改变了三峡大坝坝上水域的航道条件。三峡坝的存在将长江一条连续的水路航道截断,使得三峡坝上游水面明显变宽,淹没了很多浅滩、险滩,如此便有效提升了航行的船舶所需的水深条件。万吨级轮船也能在此航行,航道通过能力有了明显提高。
三峡船闸为双向连续五级船闸,上下行分别走北、南线,其主体结构由船闸主体段、上游引航道和下游引航道组成,位置结构如图2.3所示,其中每一线的船闸包括6 个闸首和 5 个闸室,表2.3为每个闸室的具体尺寸。

图2.3 三峡船闸系统平面布局
表2.3 船闸闸室尺寸
属性 | 数值(m) |
闸室总长 | 280 |
闸室总宽 | 34 |
最小滥上水深 | 5 |
通航净空 | 18 |
闸室平面集舶长度 | 266 |
闸室平面集舶宽度 | 32.8 |
目前三峡船闸经过多年船舶过闸数据积累,其通过能力已相对固定,见表2.4。
表2.4 三峡船闸通过能力有关参数
内容 | 三峡船闸 |
一次过闸平均吨位(吨) | 长航船队:12000 地航船队:3000 |
每年通航天数(天) | 335 |
每天平均运行时间(h) | 24 |
过闸间隔时间(min) | 90 |
日过闸次数 | 16 |
五级船闸有五个闸室,在单闸次工作过程中每个闸室的工作流程都相同,如图2.4。

图2.4 单闸次运行工序
在单闸次闸室运作过程中,每个工序运行时间有所区别,根据多年来数据统计如下,见表2.5。
表2.5 闸次运行工序时间

以上是毕业论文大纲或资料介绍,该课题完整毕业论文、开题报告、任务书、程序设计、图纸设计等资料请添加微信获取,微信号:bysjorg。
相关图片展示:









