基于物联网的大型建筑室内空气质量的检测与评估毕业论文
2020-02-18 11:56:37
摘 要
随着经济社会的发展,空气质量问题愈发严峻,人们对室内的空气质量情况也越来越重视,于是以室内空气质量监测为切入点,利用物联网技术来设计一种针对大型室内空气质量监测系统,实现对影响空气质量主要参数如温湿度、甲醛、PM2.5、二氧化碳和TVOC(总挥发性有机物)的检测,便于人们据此采取相应的措施,来改善空气质量。
本系统分为两大部分:下位机部分利用ZigBee 无线网络技术和传感器实现空气中温湿度、甲醛、PM2.5、二氧化碳和TVOC等空气质量参数数据的多节点采集和无线传输,上位部分机控制终端部分利用LabVIEW技术实现包括登录功能、检测数据的实时显示功能、历史数据的查询功能的设计。
最终系统选用CC2530 ZigBee模块完成ZigBee 无线网络的组建,配合温湿度传感器DHT11、甲醛传感器ZE08-CH2O、PM2.5传感器YW-51GJ、二氧化碳和TVOC传感器CCS811 实现对室内空气中温湿度、甲醛、PM2.5、二氧化碳和TVOC等空气质量参数检测,并通过ZigBee 网络将数据传送至上位机,利用LabVIEW技术开发的上位机软件实现对检测数据实时显示,并将数据保存至LabVIEW连接的MYSQL数据库,以便于历史数据的查询和对空气质量的进一步评估。
关键词:室内空气质量检测;ZigBee ;LabVIEW
Abstract
With the development of economy and society, the air quality problem becomes more and more serious, and people pay more and more attention to the indoor air quality. Therefore, taking the indoor air quality monitoring as the breakthrough point, we design a large-scale indoor air quality monitoring system based on the Internet of Things technology to realize the main parameters affecting the air quality, such as temperature and humidity, formaldehyde, PM2.5, carbon dioxide and TVOC. The detection of hair organic matter is convenient for people to take corresponding measures to improve air quality.
The system is divided into two parts: the lower part uses ZigBee wireless network technology and sensors to realize multi-node acquisition and wireless transmission of air quality parameters data, such as temperature and humidity, formaldehyde, PM2.5, carbon dioxide and TVOC, and the upper part uses LabVIEW technology to realize the functions of login, real-time display of detection data and historical data checking. Design of inquiry function.
Finally, the system uses CC2530 ZigBee module to complete the construction of ZigBee wireless network. With temperature and humidity sensor DHT11, formaldehyde sensor ZE08-CH2O, PM2.5 sensor YW-51GJ, carbon dioxide and TVOC sensor CCS811, it realizes the detection of indoor air temperature and humidity, formaldehyde, PM2.5, carbon dioxide and TVOC and other air quality parameters, and transmits the data to the host computer through ZigBee network. The upper computer software developed by LabVIEW technology realizes real-time display of test data and saves the data to the MYSQL database connected by LabVIEW for querying historical data and further evaluating air quality.
Key words: indoor air quality testing;ZigBee ; LabVIEW
目录
第1章 绪论 1
1.1背景及意义 1
1.2国内外研究现状 1
1.3论文研究的主要内容 2
第2章 系统方案的设计与论证 3
2.1系统所用的标准与要求 3
2.1.1室内空气质量检测标准 3
2.1.2系统设计要求 4
2.2系统方案的设计 4
2.2.1下位机方案选择与论证 4
2.2.2上位机方案选择与论证 5
2.2.3系统整体框架 6
2.3总体技术路线设计 7
第3章 硬件设计 8
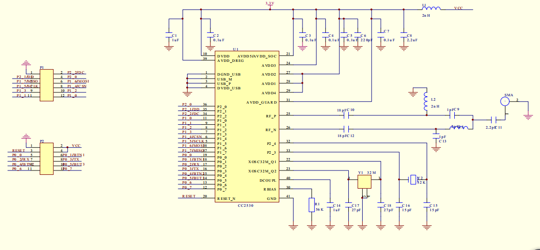
3.1 CC2530 ZigBee 模块 8
3.2 ZigBee 终端节点设计 10
3.2.1温湿度检测节点设计 10
3.2.2 甲醛检测节点设计 11
3.2.3 PM2.5检测节点设计 12
3.2.4 二氧化碳和TVOC检测节点设计 14
3.3 ZigBee 模块协调器 15
第4章 下位机软件设计 17
4.1 ZigBee 协议和Z-Stack软件架构(协议栈) 17
4.2 ZigBee 无线网络的建立 20
4.2.1 ZigBee 无线网络的建立 20
4.2.2节点通过协调器加入网络 23
4.2.3 ZigBee终端和协调器程序设计 25
4.3检测节点程序设计 27
4.3.1温湿度检测节点子程序设计 27
4.3.2甲醛检测节点子程序设计 29
4.3.3 PM2.5检测节点子程序设计 33
4.3.4 二氧化碳和TVOC检测节点子程序设计 37
第5章 上位机软件设计 40
5.1 LabVIEW技术 40
5.2系统功能逻辑框图 40
5.3界面实现 41
5.3.1登录界面的实现 41
5.3.2密码修改界面的实现 44
5.3.3功能选择界面的实现 45
5.3.4实时数据监测界面的实现 46
5.3.5节点历史数据查询界面的实现 48
第6章 系统测试 50
6.1下位机测试: 50
6.1.1组网测试 50
6.1.2数据检测传输测试 51
6.2上位机测试 53
6.2.1登录功能测试: 53
6.2.2监测功能测试 55
6.2.3查询功能测试 56
结论 57
参考文献 58
致谢 59
第1章 绪论
1.1背景及意义
近年来随着人们经济水平的提高,以及城市雾霾情况的加重,人们对空气质量情况也越来越重视,而当代社会人们的日常生活活动都是在室内度过的,特别是信息网络大规模普及以后,人们大都是在室内空间里进行生产工作,室内的空气质量更是与人们的身体健康息息相关。因此创建一个优良的室内环境、保证人体健康、且方便人们工作及日常生活活动显得尤为重要。特别是一些大型建筑的公共空间,其室内人流量大,影响广泛,对其室内空气质量的要求也越来越高。尽管各地也都建立起了环境检测设备,但对室内空气质量的研究相对薄弱。对于当下对于室内空气质量监测系统的交互界面复杂、系统部署繁琐、监测参数不完备等缺点,并且基于当下物联网技术蓬勃发展的趋势,于是以大型室内空气质量检测作为研究的切入视角,研究设计出一种基于物联网的大型室内空气质量检测系统。 本设计主要是针对温湿度、甲醛、PM2.5、二氧化碳和TVOC等几个量进行检测的,利用无线传感器网络技术,即ZigBee技术,通过利用各种传感器进行实时采集空气质量信息,通过ZigBee 网络实现对数据向检测终端的传递以及处理,如此进行数据交互传递。设计的一个大型建筑的室内空气质量的检测的系统,可以使管理者能够实时获取室内的空气质量的各种信息,以便于其决策,消除隐患。
1.2国内外研究现状
国外许多国家对于室内空气质量问题关注较早,起源于20世纪60年代,西方国家将户外、户内的空气质量之间的关系作为室内空气质量研究的切入点,并且把室内空气主要污染物对人身体健康因素的影响作为研究方向之一,并因此衍生出室内空气质量(IAQ)的概念。在1965年由荷兰科学家Biersteker进行了第一个系统的研究,并且研究领域扩展至各个方面,目前西方国家所从事的室内环境领域的研究 工作主要集中在SBS(Sick Building Syndrome)的成因及预防、室内环境污染与人类健康等方面。世界上的很多国家和地区都已经对室内空气质量和相关检测做出了标准规定, 并且建立了室内空气质量监测中心等机构,例如法国的国家室内空气监测站在二十世纪末就宣告成立了,该机构每年在全国选择一千余个监测点,并向社会发布的室内场所的多种有害物质的检测结果。现下工业界的涉及空气质量的一些相关产业也在逐渐发展,像是针对室内空气环境的咨询和监测行业也在逐步走入人们的视野。于此同时一些专用的能够对影响室内空气质量的气体进行检测的装置也被研制开发出来, 室内空气环境污染开始得到了一定程度的控制。
我国关于空气质量的检测的研究起步相对较晚,我国从事住宅室内空气污染的研究始于70年代。目前,空气净化涂料对污染物的净化功能的评价大多依据JC/T1074—2008《室内空气净化功能涂覆材料净化性能》标准进行,该标准中涉及甲醛和甲苯两个净化指标。随着近年来空气污染问题的愈演愈烈,人们对于室内空气质量的关注也越来越强,我国对于相关方面的研究也越发重视起来,我国也相继颁布了几项室内空气质量检测行业标准以及室内装饰装修材料有害物质限量的标准。主要包括2002发布的GB/T18883-2002《室内空气质量标准》和《民用建筑工程室内环境污染控制规范》,以及相关空气检测净化装置的国家标准也在陆续推出。
1.3 论文研究的主要内容
第一章;论述了室内空气质量监测系统的背景和意义。
第二章:对室内空气质量监测系统进行了方案的设计与论证,包括对系统的设计要求、技术方案的选择进行了论证以及系统总体的技术路线的设计。
第三章:对室内空气质量监测系统进行硬件设计,包括对ZigBee 模块、检测各空气质量参数的传感器选型以及各部分之间的连接的设计。
第四章:对室内空气质量监测系统进行下位机的软件包括各检测节点的程序设计和相关ZigBee 程序设计。
第五章:对室内空气质量监测系统进行上位机位机的软件设计包括各个界面的设计与实现。
第六章:对系统进行测试。
总结部分:对室内空气质量监测系统的设计进行归納与整理,分析系统的不足和未解决的问题。
系统方案的设计与论证
根据国内空气质量检测的相关标准对系统的整体方案进行设计,包括下位机的技术选择、上位机技术的选择、硬件选型,以及总体技术路线的实现。
2.1系统所用的标准与要求
2.1.1室内空气质量检测标准
“根据现执行的室内空气检测标准,主要有两种即:GB/T18883-2002《室内空气质量标准》和《民用建筑工程室内环境污染控制规范》GB50325-2010[1]”,室内空气质量标准如图2.1:《民用建筑工程室内环境污染控制规范》GB50325-2001(2006版)规定:当室内房间的使用面积小于五十平方时,设置检测节点数:1个;当室内房间的使用面积大于或等于五十平方且小于一百平方时,设置检测节点数:2个;当室内房间使用面积大于或等于一百平方且小于五百平方时,设置检测节点数:不少于3个。

图2.1 室内空气质量标准
2.1.2系统设计要求
本系统通过多终端节点布置,通过对室内空气的各项指标如温湿度、甲醛、PM2.5以及二氧化碳和可挥发性气体(TVOC)等的检测,能够将各节点的空气质量信息通过无线网络传送至上位机显示。
下位机要实现多节点部署检测温湿度、甲醛、PM2.5以及二氧化碳和可挥发性气体(TVOC)等空气质量参数,并建立无线网络对检测到的信息定时进行无线传输汇聚。各传感器检测精度需要满足国家标准的标准值。
上位机要设计实现账号、密码登录到上位机信息检测系统,能够实现对下位机传送数据的实时查看、各节点历史数据的查看。
2.2系统方案的设计
2.2.1下位机方案选择与论证
在当下物联网领域,主流的无线通信技术包括Wi-Fi技术、蓝牙技术、ZigBee 技术。
Wi-Fi作为一种短距离无线传输技术,它可以随时的接入无线信号,移动性相对较强,广泛应用用于家庭、办公室等日常生产生活活动环境,但Wi-Fi技术在信息传输过程中容易受到来自外界的干扰,因为它的数据传输是通过无线电波在空气中来进行数据的发送和接收的,这种射频技术在空气中传送数据包时可以轻易的被外界检测到,即使对数据加密后再进行传输,在数据较大的情况下,其信息的安全性仍相对较差。另外Wi-Fi技术的部署价格相对也十分昂贵,成本较高。
蓝牙技术也是一种短距离的无线通信技术,它主要应用于移动动电子设备的无线连接,但它相对较高的部署成本和功耗不太能满足物联网和智能硬件领域的成本控制要求,而且它的通信协议相对复杂,对开发者不太友好,最太的问题在于它的传输距离十分受限,一般有效的范围只在10米左右,只能满足极近距离下的无线传输要求,而且蓝牙技术抗干扰能力不强、信息安全问题等问题也比较突出。
ZigBee 则是一种现下国际通行的一种有关应用软件、组网方面的无线网络通信技术。“其他无线通信技术相比,它在功耗、协议复杂度、网络容量、使用成本、延时等方面优势显著[2]”,在功耗方面,ZigBee 在低功耗模式下,两节日常用的五号干电池便可使其待机长达半年至两年;在复杂度和成本方面,由于ZigBee 的协议简单,使用成本相对很低,且对开发者也比较友好;在网络容量方面,“ZigBee 的网络采用层级结构的形式构建,一个主节点最多可以管理254个子节点,并且主节点还可以作为子节点被其他网络节点管理[3]”,网络容量十分巨大;在延时方面,在进行设备搜素、休眠激活、接入信道的时延分别只有30ms、15ms、15ms,接入网络速度很快。作为一种基于IEEE802.15.4无线标准开发的一种无线通信技术,ZigBee 技术在数据安全性方面采用AES-12加密算法,数据传输的安全性可以得到有效的保证。
ZigBee 技术相较于其他的无线网络技术,在应用成本、多节点控制应用成本等方面优势突出,而且组网能力优异。根据系统设计要求的多节点等要求,因此本系统选用ZigBee 技术作为下位机的组网技术。
2.2.2上位机方案选择与论证
可以用于上位机开发的语言有Python、VB(Visual Basic)、LabVIEW(Laboratory Virtual Instrument Engineering Workbench)等。Python构建上位机界面更多是应用于辅助程序运行,而常用于电子类上位机开发的语言主要是VB和LabVIEW。
VB是Microsoft公司开发的一种面向对象,采用事件驱动的结构化的高级程序设计语言,它的可视化和模块化的编程设计虽然使得它效率很高,但VB在继承、异常处理、支持多线程等方面还有许多不完善的地方,例如不能自定义所需模块,使得程序设计起来相对繁琐。
LabVIEW是一种由美国国家仪器公司程序研发的一种开发环境,作为一种专为测试、测量和控制应用而设计的一款系统工程软件,它采用了图形化的编辑语言G来设计程序代码,而不是向其他语言采用文本语言的形式,由于用框图作为 LabVIEW程序代码的实体,所以它的代码十分直观、简洁,LabVIEW的通用性十分强大,它内部集成有有一个规模庞大的函数库,内部不仅包含诸如数据采集函数等还包含有专门用于配置串口,并且进行数据分析和显示功能的函数,同时,LabVIEW还能和数据库(如MYSQL)连接,只需相关函数便能实现数据库的数据采集、存储和查询功能。LabVIEW采用的这种用图标来创建应用程序的图形化编程方式使得其程序设计思路不同与利用程序指令和程序语句来决定代码具体执行顺序的普通编程语言,而是使用一种独特的根据数据处理步骤来进行程序编写的数据流的程序设计方式,与流程图类似,因而其程序又被称为框图程序。LabVIEW通过提供许多类似于实物的仪器控件(如按钮)来方便用户进行界面的设计,LabVIEW的每个用户界面对应一个程序文件,对用户界面上的对象的控制是通过在程序文件中使用各种函数控件和连线进行编程来实现的,程序文件的这种框图程序又被称为是图形化源代码(G代码)。LabVIEW也集成了许多专门用于程序调试的工具,允许用户通过设置断点或者单步执行的方式来对程序进行调试。并且允许数据或程序的运行结果以多种形式显示(例如动画)。
LabVIEW使用的是图形化编辑语言来实现程序的设计,产生的程序是模块化的框图程序,并且可以自己定义所需模块,这些特点使得LabVIEW相对于普通的程序语言具有更便捷、更易于操控的特点,且LabVIEW强大的函数库包括串口控制、数据采集函数以及可以连接数据库对数据进行储存,这种可以快速访问硬件信息和对数据进行采集、显示、存储的特点完全满足系统设计的需要,因此本系统上位机界面的设计选择LabVIEW技术进行开发。
2.2.3系统整体框架
本系统框架如图2.2所示:
以上是毕业论文大纲或资料介绍,该课题完整毕业论文、开题报告、任务书、程序设计、图纸设计等资料请添加微信获取,微信号:bysjorg。
相关图片展示:









