基于FDC2214的手势识别实验装置设计毕业论文
2020-02-18 11:54:04
摘 要
随着科学技术的发展,机器化、智能化已经成为当代工业生产过程的趋势,人机交互这门学科是人类与机器沟通的桥梁,人机交互的方式有多种,如按键控制、语音控制、手势控制等等。近年来国内外手势控制的研究也越来越火热,不仅各大科研院校加入了研究行列,三星、微软等公司也一直没有停下研究的步伐。目前很多手势识别的研究都是基于计算机视觉,计算机视觉虽然可识别到的手势种类更繁多复杂,但这种方案的成本较高,并且一些工业生产机器中并不需要这么多手势,而电容检测由于其成本低,更适合于进行简单手势的识别。
FDC2214是德州仪器公司推出的一款电容传感器,该传感器基于LC谐振电路原理,具有抗干扰能力强、高分辨率、高速等优点,可以快速且准确的实现手势识别功能。
因此,本课题基于FDC2214电容感测集成模块,研究出能够识别0-5简单手势的手势识别系统。电容有两块极板,一块为动极板,一块为静极板,系统中的覆铜板则为静极板,而人手可以类比于动极板,当手势变化时,有效面积也跟着变化,从而电容值变化。该系统采用STM32F407ZGT6作为主控芯片,通过IIC总线与FDC2214核心芯片通讯获取手势的电容值,再配合LCD显示模块、按键模块、LED模块和蜂鸣器模块进行人机交互,实现了0-5简单手势的识别以及猜拳游戏的功能。
本文在硬件方面研究出一种适用于该系统的电路设计,主要包括单片机最小系统、稳压电源模块、人机交互模块。
本文在软件方面研究出一套基于FDC2214电容传感器的手势识别算法,该算法可以依据不同的人不同的手型进行机器学习再根据特殊阈值算法进行识别判断。在该算法中还加入了卡尔曼滤波算法对FDC2214电容传感器检测到的数据进行滤波处理,从而提高数据采集环节的正确率,以达到提高手势识别成功率的目的。
关键词:手势识别; FDC2214;人机交互;STM32F407ZGT6;机器学习;卡尔曼滤波
Abstract
With the development of science and technology, machine-orientation and intellectualization have become the trend of contemporary industrial production process. Human-machine interaction is a bridge between human beings and machines. There are various ways of human-machine interaction, such as key control, voice control, gesture control and so on. In recent years, the research on gesture control at home and abroad has become more and more popular. Not only have various major research institutions joined in the research, but samsung, Microsoft and other companies have not stopped the pace of research. At present a lot of research of the gesture recognition is based on computer vision. Although gesture recognition is of variety and more complex based on computer vision, the scheme is of high cost, and some industrial production machine does not need so many gestures. At the same time capacitance detection because of its low cost, is more suitable for simple gesture recognition.
FDC2214 is a capacitor sensor launched by Texas instruments. Based on the LC resonant circuit principle, this sensor has the advantages of strong anti-interference ability, high resolution, high speed, etc., and can achieve gesture recognition function quickly and accurately.
Therefore, based on FDC2214 capacitive sensing integration module, this thesis studies a gesture recognition system that can recognize 0-5 simple gestures. Capacitance has two plates, one is the moving plate, one is the static plate, the copper clad plate in the system is the static plate, and the hand can be analogous to the moving plate, when the gesture changes, the effective area also changes, so that the capacitance value changes. The system USES STM32F407ZGT6 as the main control chip, communicates with the core chip of FDC2214 through the IIC bus to obtain the capacitance value of gestures, and then interacts with the LCD display module, button module, LED module and buzzer module to realize the 0-5 simple gesture recognition and guessing game functions.
In this thesis, a circuit design suitable for the system is developed in the aspect of hardware, which mainly includes the minimum system of single-chip microcomputer, stabilized voltage power supply module and man-machine interaction module.
In this paper, a set of gesture recognition algorithm based on FDC2214 capacitive sensor is developed in the aspect of software. This algorithm can carry out machine learning according to different hands of different people and then identify and judge according to the special threshold algorithm. In this algorithm, kalman filter algorithm is also added to filter the data detected by FDC2214 capacitor sensor, so as to improve the accuracy of data acquisition and the success rate of gesture recognition.
Keywords:Gesture recognition; FDC2214; The human-computer interaction; STM32F407ZGT6; Machine learning; Kalman filtering
目录
第1章 绪论 1
1.1 FDC2214电容传感器原理 1
1.2 国内研究状况 2
1.3 国外研究状况 3
第2章 设计思路与选择 5
2.1 系统设计目标 5
2.2 芯片及方案选择 5
2.2.1 芯片的选型 5
2.2.2 传感平面的方案选择 5
2.2.3 FDC2214的寄存器配置 6
2.2.4 功率周期设置 7
2.3 本章小结 7
第3章 硬件电路设计 9
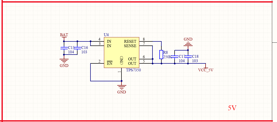
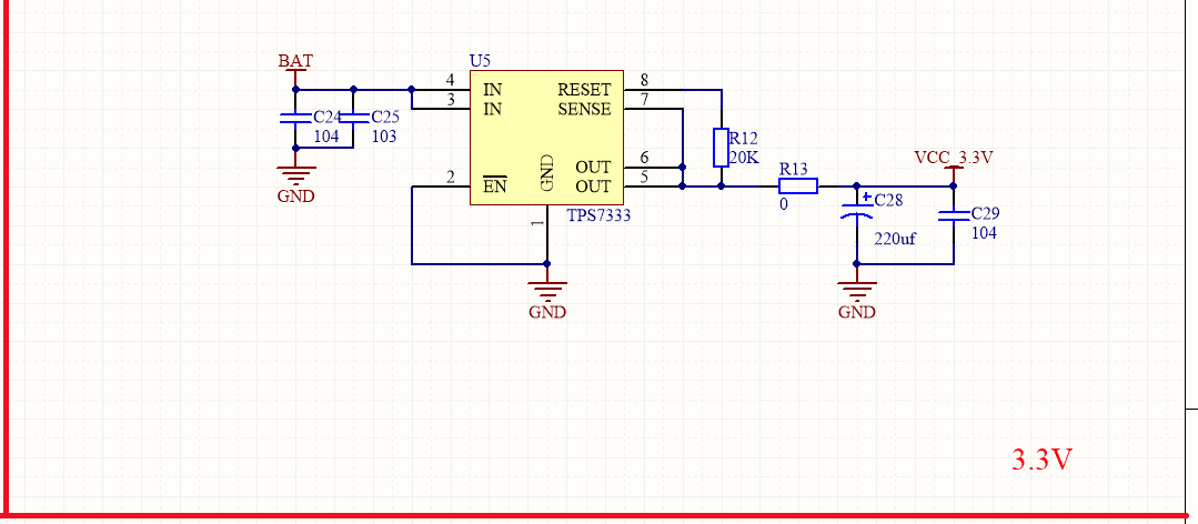
3.1 电源模块的设计 9
3.2 最小核心模块设计 11
3.3 人机交互设计 13
3.4 本章小结 15
第4章 软件调试与实验 16
4.1 数据处理 16
4.1.1 信号屏蔽 16
4.1.2 卡尔曼滤波 16
4.2 系统训练学习 17
4.3 猜拳游戏 19
4.4 程序设计总体框图 20
4.5 软件调试 22
4.5.1 手势采集模块的调试 22
4.5.2 阈值的调整 22
4.6 本章小结 23
第5章 结果与展望 24
5.1 实验结果 24
5.2 未来展望 25
参考文献 27
致谢 28
- 绪论
目前,随着计算机的发展与普及,计算机的应用在人们的日常生活中随处可见。由于当代科技的极速发展,人们越来越偏重智能化的研究,诸如脸部表情识别、手势识别系统等等的研究近几年也渐渐的火热起来。作为人与计算机交流的窗口,良好的人机交互已然成为了人们在日常生活中不能缺少的一部分。人机交互的目的其实就是为了使人与机器能够进行交流。同时又因为手势具有多义性、多样性、时间和空间具有差异等特点,可以传递非常多的信息,因此手势的识别已经成为一门跨学科的学科。通常在人机交互领域,手势被定义为一组具有特定含义的信息,由手掌和手指手势组合而成,称为手势。
手势是人类的基本动作之一, 能在特定的场合表达一些特殊的意义。人机交互已成为人们在日常生活中不可或缺的重要组成部分, 特别是手势识别,由于其能够传递较多信息,也逐渐成为人机交互研究领域里面重要的分支。手势识别的实现目前有多种解决方案,如可基于红外光、结构光、计算机视觉及电容检测等。但对于计算机视觉和结构光这两种方案来说,成本会非常高, 并且不适用于穿戴设备。尽管基于多点红外光源解决方案具有成本较低以及操作简单安全等优势,但是该种方案是通过收发检测机制来实现功能的,致使其应用场合受到限制。且在当代工业生产过程中,许多工业设备本身成本较低,且需要运用到的手势也较为简单,而基于计算机视觉的手势识别虽然可识别的手势可以繁多复杂,但是由于其成本太高,运用到工业生产设备中则会大大降低性价比。因此,基于电容传感器的手势识别系统由于其价格成本低廉,可以识别一些基础的手势,则很好的解决了该问题。目前TI公司推出了一款基于LC谐振电路原理的传感器FDC2214,该传感器具有抗噪声和电磁干扰 (EMI) 、高分辨率、高速、多通道的等优点,可以实现感应区以内的非接触式感测。因此,本课题基于FDC2214电容传感器模块,研究出能够识别0-5简单手势的手势识别系统。该系统采用STM32F407ZGT6作为主控芯片,通过IIC总线与FDC2214核心芯片通讯获取手势的电容值,再配合LCD显示模块、按键模块、LED模块和蜂鸣器模块进行人机交互,实现了0-5简单手势的识别以及猜拳游戏的功能。
- FDC2214电容传感器原理
FDC2214为基于LC谐振的电容式传感器,其原理图如图1.1所示。

图1.1 FDC2214检测原理图
该传感器前端部分为谐振电路驱动器,每个检测通道的输入口由一个电感器和一个电容器组成LC谐振电路。电容传感器与谐振电路相连,那么会产生一个震荡频率[1],多路复用器按顺序通过主动通道连接到核心芯片,该芯片通过参考频率测量数字化传感器频率,为外部单片机提供的时钟频率。则每个通道得到的数字化输出为,我们将该值设为DATA,FDC2214核心芯片与外部单片机通过总线进行通讯,传输DATA与芯片寄存器配置数据。
所测频率值大小为:
(1.1)
被测电容值为:
(1.2)
电容式感应是一种非接触式感应技术,他具有成本低,功耗低和分辨率高的特点。因此被广泛使用在不同的应用,如接近检测控制和手势识别控制以及远程液位传感控制等方面。电容式传感器传感系统可以是任何导体以及金属,所以系统设计具有成本较低并且高度灵活的特点。因此,在该课题中,我们利用FDC2214电容式传感器作为手势采集模块来完成手势识别装置系统的设计。
- 国内研究状况
从20世纪末以来,国内一些研究人员就开始对手势识别这一领域进行了大量的研究,并且随着计算机技术突飞猛进、快速发展,尤其是在近几年人工智能技术领域取得了较大的成就,这对手势识别的研究具有很大的帮助,并且对于手势识别研究的热情也日益高涨,达到了新的高度。王凯、于鸿洋、张萍三人将手势识别分为动态识别和静态识别[2],提出了一种利用AdaBoost算法与光流匹配相结合的实时手势识别算法。在该方案中,利用高清摄像头拍摄二维手势,通过对得到的视频片段进行处理即可以以较高的准确率对手势识别。利用AdaBoost算法遍历图像来实现来对静态手势进行识别,而对于动态的手势,则采用了的是基于光流法结合模板匹配的方法进行识别。滕达,杨寿保,刘岩等人引入了名为“大小手”徒手手势进行实时识别算法,他们将双手定义为大手和小手,并且当出现两手重叠时的情况是就将两只手作为一只手进行处理,通过提取大小手特征来检测出手势,复杂的手势背景会影响识别的准确率,可以通过背景差分法去除手势的背景,最后通过动态时间进行手势识别,在对17个常用手势识别的试验中,利用这种方案准确率可高达94.1%。吴江琴、高文等人混合使用ANN以及HMM这两种方法对手势进行识别,增加了识别方法的分类特征并且减少了模型估计参数的个数。他们在试验中是使用18个传感器组成的数据手套来进行实验的,实验内容为对中国手语系统进行识别,即使对于偏僻词语的识别率也能够达到90%,而对于常用手语的识别率高达92%。清华大学研究人员则更进一步,将手势识别作为人机交互接口应用到电脑游戏中,通过选取较高识别率的手势识别算法,提高游戏的体验感。天津大学在语音识别控制机器人的基础上,研究人员根据提取操作者的体态动作的图像信息来控制机器人状态[3]。
- 国外研究状况
目前国外手势识别研究的状况主要是使用机器视觉的方法进行手势识别。于成龙、王伟、黄鹤姣等人提出利用视觉组合特征进行手势识别,结合手的长宽比、面积比、周长、面积和重心,大大提高了识别率。丁友东、庞海波、吴学春等人提出了改进的LBP算法,利用AdaBoost分类器进行手势识别[4],建立了多种手势数据集。该数据集包含一些具有大角度转换的手势图像。该方法能较好地对手势特征进行分割和分类。
手势识别的研究并不局限于高校。许多国际大公司也在他们的开发项目中进行着手势识别的研究。例如,三星的智能电视ES8000结合了手势识别、语言识别和面部识别。通过简单的手势,用户不仅可以切换机器、调节音量、切换频道等,而且还可以实现关键词搜索、互联网浏览等复杂功能。在2014年微软研发部门在多伦多举行的人机交互大会上展示了一款打字悬浮滑动运动感应键盘。键盘集成了64个传感器,隐藏在键盘网格的中间。通过将你的手悬停在键盘上,你可以执行手势,所以你可以用键盘输入第一秒和第二秒的手势。此外,微软研究院还与华盛顿大学合作开发了一项名为声波的技术,利用笔记本电脑内置的麦克风和扬声器进行手势识别。这种技术使用多普勒效应来识别接近计算机的运动和手势。开源图像处理OpenCV库和芯片巨头英特尔的Realsense设备是他们在手势识别领域的研究成果。2012年,奥迪发布了手势识别导航系统。在三年后的CES上,手势识别的热度并没有降低,而是通过系统顶部的3D传感器应用到宝马新发布的IDrive系统原型上。识别手势,如手指转动、敲击或向左或向右移动。转动手指意味着打开声音系统,手指向上指向接听电话,手指向下指向挂断电话。
- 设计思路与选择
2.1 系统设计目标
实现简单的手势识别,如数字“1”-“5”和“石头”、“剪刀”、“布”等手势的确定以及训练。该系统主要由控制器和人机界面组成。该控制器采用ARM Cortex-M4内核的STM32F407ZGT6微控制器作为主控芯片。人机界面主要由FDC2214传感器芯片、LCD显示屏和键盘组成。在FDC2214芯片检测到外部电容值变化后,该装置通过卡尔曼滤波获得了稳定数据,最后由OLED显示结果。该装置可以通过机器学习训练手势的权重,并确保不同样本手势识别的准确率及正确率。
2.2 芯片及方案选择
2.2.1 芯片的选型
方案一:瑞萨R5F100LEA。Renesas R5F100LEA芯片具有代码生成速度快、操作简单的优点,但由于芯片资源少、代码灵活性低。
方案二:STM32F407。STM32F407系列芯片具有低功耗、高程序运行效率和高性价比的优点。同时,有足够的片内资源来提供手势识别和人机交互条件。
方案三:51单片机。该款微控制器成本低,结构紧凑灵活,易于生产。可轻松组装成各种智能控制设备和智能仪表。抗干扰能力强,适应温度范围广,但其内存相对 STM32 单片机较小,运行速度慢[5]。
以上是毕业论文大纲或资料介绍,该课题完整毕业论文、开题报告、任务书、程序设计、图纸设计等资料请添加微信获取,微信号:bysjorg。
相关图片展示:









