基于ZigBee的智能家居系统的设计毕业论文
2020-04-15 21:01:11
摘 要
伴随当代数字信息与网络技术的高速发展,人们对于日常生活水平的要求越来越高,智能家居系统作为其中的经典范例给广大人民群众的生活、工作提供了全新的标准。在某种意义上,它的兴起进一步发展了生产力。
本文对国内外智能家居的发展状况进行深度分析,并比较了各个厂商提供的产品的特点,设计了如下方案。该套智能家居系统的设计方案以ZigBee技术作为开发产品的通信基础,整个系统使用的主控芯片是德州仪器(TI)公司生产的CC2530型号的ZigBee芯片,并围绕CC2530搭建了温湿度传感模块、MQ-2烟雾检测模块以及继电器控制模块进行系统的设计工作。基于Z-stack协议栈对上述部分进行开发工作:组建ZigBee无线传感网络、组建ZigBee内网通信网络以及外网通信网络,其中与外部网络的通信借助ESP8266模块来实现。具体的组网方法在文中会有详细介绍。
通过该系统的设计最终可以实现如下功能:检测室内温度、湿度情况并实时反馈到手机客户端上;检测室内气体是否正常,如有异常,报警信息将会发送到手机客户端;模拟控制室内各种电器的开关,例如洗衣机、空调、照明灯,用户通过手机客户端来远程查看和控制室内电器的工作状态。经过测试结果表明,系统可以实现预期功能。
关键词:ZigBee 智能家居 通信 组网 CC2530
Abstract
With the rapid development of contemporary digital information and network technology, people are increasingly demanding the level of daily life. Smart home system is the most typical example. Smart home system has brought great changes to people's way of life and work. In a sense, its rise has further developed productivity.
In this paper, the development of smart home at home and abroad is analyzed in depth, and the characteristics of products provided by various manufacturers are compared, and the following schemes are designed. The design scheme of this smart home system is mainly based on ZigBee technology. We use CC2530 chip produced by TI company as the core of the whole system design, and build temperature and humidity sensing module, MQ-2 smoke detection module and relay control module around CC2530 to design the system. Based on Z-stack protocol stack, we develop the above parts: ZigBee wireless sensor network, ZigBee internal network communication network and external network communication network. We use ESP8266 module to achieve communication with external network. Specific networking methods will be introduced in detail in this paper.
Through the design of the system, we can finally achieve the following functions: detecting indoor temperature and humidity and feedback it to the mobile client in real time; detecting whether indoor gas is normal or not, if abnormal, alarm information will be sent to the mobile client; simulating and controlling the switch of various indoor electrical appliances, such as washing machine, air conditioning, lighting, users can check remotely through the mobile client. See and control the working state of indoor electrical appliances. The test results show that the system can achieve the expected functions.
Keywords: ZigBee smart-home communication networking
目录
摘要 I
Abstract II
第一章 绪论 1
1.1 研究背景与意义 1
1.2 智能家居的国内外发展现状 1
1.2.1 国外智能家居研究现状 1
1.2.2 国内智能家居研究现状 2
第二章 ZigBee相关知识介绍 3
2.1 ZigBee技术概述 3
2.1.1 ZigBee技术的定义 3
2.1.2 ZigBee技术的特点 3
2.2 Zstack协议栈架构 3
2.2.1 ZigBee物理层 4
2.2.2 ZigBee的MAC层 5
2.2.3 ZigBee的网络层 5
2.2.4 ZigBee的应用层 5
2.2.5 应用程序框架(AF) 6
2.2.6 Zstack工作原理 6
2.3 ZigBee网络结构 6
2.3.1 ZigBee设备在网络中的角色 6
2.3.2 ZigBee网络拓扑结构 7
第三章 ZigBee智能家居系统总体设计 8
3.1 系统设计的总体需求 8
3.2 系统总体设计方案 8
3.2.1 几种通信方式的对比分析 8
3.2.2 系统总体结构设计 9
3.3 系统的组成 10
第四章 智能家居控制系统硬件设计 11
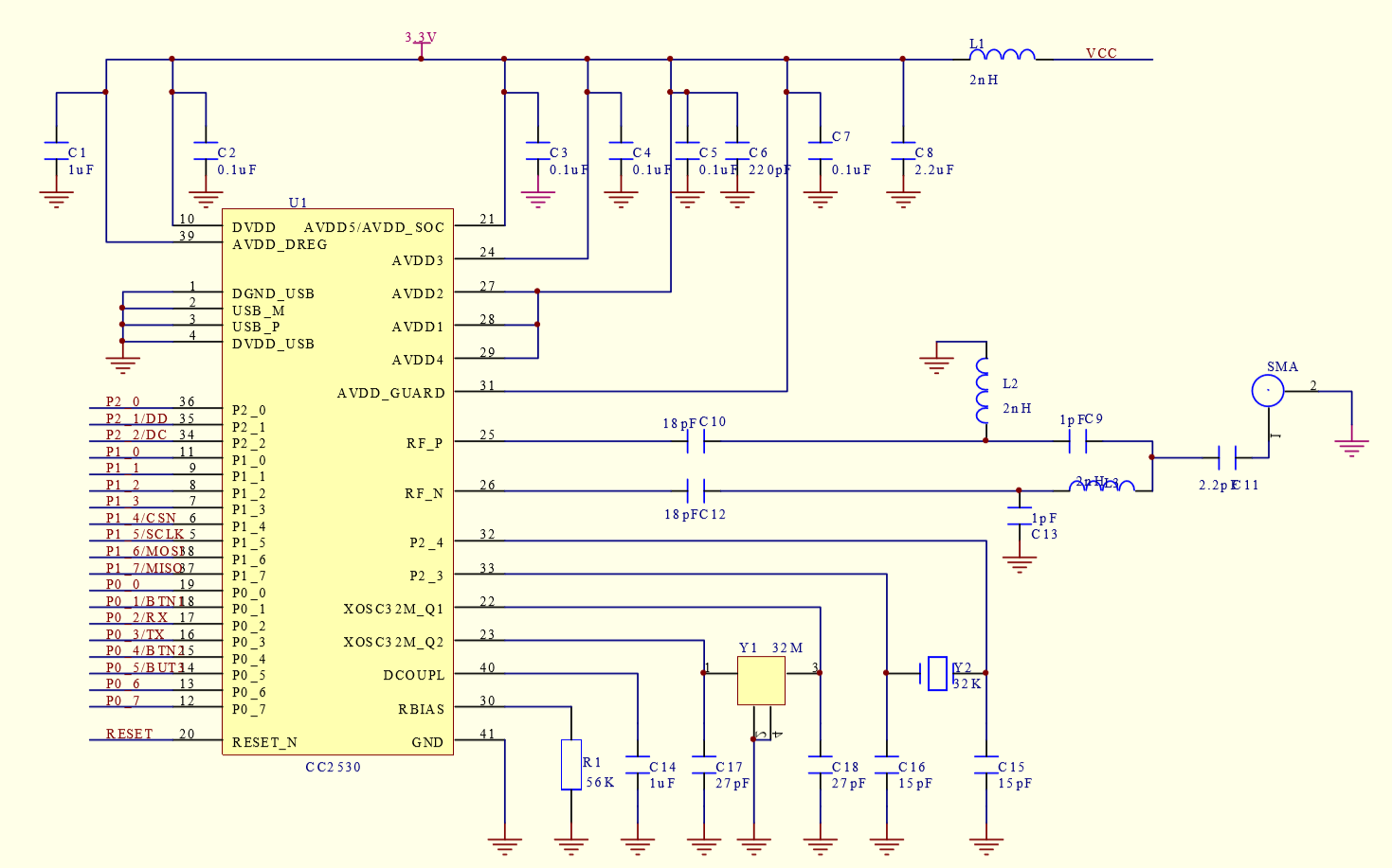
4.1 主控芯片电路及其外围电路设计 11
4.2 各终端硬件电路设计 13
4.2.1 传感器检测电路设计 13
4.2.2 家居设备控制电路设计 16
4.3 WIFI网关通信电路设计 17
4.3.1 ESP8266连接方式设计 17
4.3.2 ESP8266网关工作模式的选择及其配置工作 19
第五章 智能家居控制系统软件设计 21
5.1 ZigBee开发环境 21
5.2 IAR EW环境下工程文件界面 21
5.3 ZigBee网络设计 22
5.3.1 协调器程序设计 22
5.3.2 终端节点程序设计 24
5.4 手机界面设计 28
5.4.1 开发环境搭建 28
5.4.2 建立、设置安卓模拟器 29
5.4.3 创建Android应用程序 29
5.4.4 用户界面设计 30
第六章 总结与展望 32
6.1 总结 32
6.2 展望 32
6.3 评价 33
参考文献 34
致谢 36
附录 37
- 绪论
1.1 研究背景与意义
在论文展开之前,不妨在脑海里想象一下这样的画面:从健身房出来,大汗淋漓,这时通过手机客户端打开热水器,回到家后直接走进浴室,省去等待的时间;匆忙出门结果忘记关灯,回家关灯浪费时间,不回家浪费电力,这时打开手机就可以一键关灯;出门在外,手机检测到家中煤气泄漏,可以立即拨打119避免造成严重事故……当生活、工作智能化,不仅可以提供巨大的便利,而且能够消除隐患,这样的生活、工作环境是极具人性化的。
上文描述的场景就是智能家居系统可以实现的部分功能。所谓“智能家居”(Smart Home),又称“智能住宅”。通俗地说,它利用先进的计算机、嵌入式系统和网络通讯技术,将家庭中的各种设备(如照明系统、环境控制、安防系统、网络家电)通过家庭网络连接到一起[1]。不同于传统的家居,智能家居不仅具有传统家居的所有功能,而且在此基础上引入了数字化、信息化、智能化网络,注重建立更高效、更便捷、更有品味且更具有交互性的家居环境,把相对闭塞、静止的环境开放化、流动化。帮助人们更高效解决问题,为家居环境提供更好的安全保障,节约时间、资金和各种能源。
以上是毕业论文大纲或资料介绍,该课题完整毕业论文、开题报告、任务书、程序设计、图纸设计等资料请添加微信获取,微信号:bysjorg。
相关图片展示:









