智能指纹锁系统设计及实现毕业论文
2020-04-15 20:29:56
摘 要
指纹识别技术诞生于19世纪,20世纪70年代计算机技术和微电子技术的发展,给指纹锁的产生奠定了基础。在本世纪初,指纹识别技术已经成为了比较成熟的技术,目前广泛应用于门禁系统、考勤系统、手机电脑系统、汽车、银行支付等领域。虽然在国外智能指纹锁系统已经普及,但是在国内,指纹锁的市场占有率还相对较低,原因有二:一方面是目前市场上的指纹锁售价偏高,另一方面是普通民众对指纹锁的认识不够。
本文设计了一种基于STM32系列芯片的智能指纹锁系统,可以完全实现指纹锁系统的基本操作。在系统中自己设计电路图、绘制PCB板,结合外围电路,设计了一种针对于本指纹锁系统的板子。选用ATK-AS608光学指纹识别头,作为本系统的指纹识别模块,利用模块内部的指纹识别算法,实现指纹锁系统中的指纹识别功能,包括指纹的添加和删除操作。选用0.96寸的OLED屏,作为系统的显示模块,完成人机交互功能,实时显示系统状态,提示用户完成操作。使用继电器模块连接板子和电磁锁芯,使指纹识别模块在指纹识别正确后,能够控制电磁锁芯开闭,完成指纹锁系统的开关门动作。最后选用12V的大容量聚合物锂电池对板子和电磁锁芯供电,保证系统的正常运行。
测试结果显示,该智能指纹锁系统可以正常实现既定功能,该系统还可以作为智能家居系统的一部分,给与用户良好的使用体验。
关键词:指纹识别 电磁锁 STM32 OLED
Design and Implementation of Intelligent Fingerprint Lock System
Abstract
Fingerprint recognition technology was born in the 19th century. The development of computer technology and microelectronic technology in the 1970s laid the foundation for the emergence of fingerprint locks. At the beginning of this century, fingerprint recognition technology has become a relatively mature technology, and is currently widely used in access control systems, time and attendance systems, mobile computer systems, automobiles, bank payments and other fields. Although in foreign intelligent fingerprint lock system has been popularized, but in the domestic, fingerprint lock market share is still relatively low,there are two reasons: on the one hand, the price of fingerprint locks on the market is currently high, and on the other hand, the general public's understanding of fingerprint lock is not enough.
In this paper, an intelligent fingerprint locking system based on STM32 series Chip is designed,, which can fully realize the basic operation of the fingerprint lock system. In the system, draw PCB board, combined with the peripheral circuit to design a board for the fingerprint lock system. The ATK-AS608 optical fingerprint recognition head is selected as the fingerprint identification module of the system, and the fingerprint recognition function in the fingerprint lock system is realized by using the fingerprint recognition algorithm inside the module, including the addition and deletion of fingerprints. The 0.96-inch OLED screen is selected as the display module of the system to complete the human-computer interaction function, display the system status in real time, and prompt the user to complete the operation. The relay module is used to connect the board and the electromagnetic lock core, so that the fingerprint recognition module can control the opening and closing of the electromagnetic lock core after the fingerprint recognition is correct, and complete the opening and closing action of the fingerprint lock system. Finally, the 12V high-capacity polymer lithium battery is used to supply power to the board and the electromagnetic lock core to ensure the normal operation of the system.
The test results show that the smart fingerprint lock system can achieve the established functions normally, and the system can also be used as a part of the smart home system to give the user a good experience.
Key Words: Fingerprint recognition ;Electromagnetic lock; STM32; OLED;
目 录
摘 要 II
Abstract III
第一章 绪论 1
1.1智能指纹锁研究背景及意义 1
1.2智能指纹锁国内外发展现状和发展趋势 2
1.2.1发展现状 2
1.2.2发展趋势 2
第二章 智能指纹锁总体设计 3
2.1智能指纹锁系统功能分析 3
2.2智能指纹锁系统整体设计 4
2.3智能指纹锁系统硬件方案设计 5
2.4智能指纹锁系统软件方案设计 9
2.4.1 MDK5的开发流程 9
2.4.2 ST-LINK在线调试 9
第三章 智能指纹锁系统的硬件设计与实现 10
3.1 STM32控制芯片 10
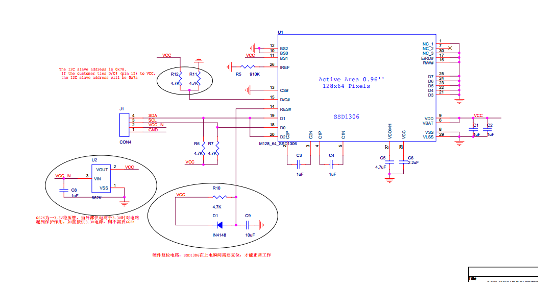
3.2OLED 显示屏电路设计 10
3.2.1 OLED显示屏原理介绍 10
3.2.2 OLED四针IIC接口模块介绍 10
3.3指纹识别模块电路设计 13
3.3.1按键模块的电路设计 13
3.3.2指纹模块电路设计 14
3.4电磁锁模块电路设计 16
3.4.1继电器模块电路设计 16
3.4.2电磁锁芯模块电路设计 17
3.5硬件原理图和PCB设计 18
第四章 智能指纹锁系统的软件设计 20
4.1指纹管理程序 20
4.1.1指纹录入程序 20
4.1.2指纹删除程序 21
4.1.3刷指纹程序 22
4.2 OLED 屏液晶显示程序 23
4.3 电磁锁模块子程序 27
4.4按键控制子程序 28
第五章 系统整体测试和分析 28
5.1 系统的硬件连接及校验 28
5.2 系统软件功能测试 31
5.2.1程序调试 31
5.2.2指纹识别功能测试 32
第六章 总结与展望 33
6.1总结 33
6.2展望 34
参考文献 36
致谢 37
第一章 绪论
1.1智能指纹锁研究背景及意义
门锁是家庭财产的第一道守护神,在中华民族的历史长河中,不断发展,从古代的草绳、门闩,近代的金属锁发展到现代的电子锁,一步一步的发展,都是人类智慧的结晶。现代智能指纹锁在完成门锁的保护家庭财产的功能下,给与用户更加安全、便捷、智能化的体验,是现代智能家居系统中最重要的环节。
门锁一般有如下几种类型:
(1)磁卡:具有磁性记忆性质的门禁卡,非接触就可以实现门锁的开闭动作,安全性高,使用塑质材料耐潮防磨,携带方便,价格也比较有竞争力。
(2)生物识别门锁,如:
指纹识别、人脸识别以及常见于欧美大片中的虹膜识别门禁系统,优点:安全性非常高,便捷,不会丢失损坏;缺点:成本高,对环境要求高。
(3)TM卡:瞬间的碰触就可以完成数据的传送,安全性高,不锈钢材质包裹芯片,防水耐用,缺点和普通机械钥匙相同,存在丢失的可能。
本文设计智能门锁的一种,智能指纹锁。
根据调查研究表明,中国目前仍有60%-70%的家庭使用上世纪90年代盛行的弹子锁芯,虽然这种门锁价格便宜,使用也较为方便,但是由于技术原因,这种锁芯的内部结构和开锁原理已经被不法分子研究的一清二楚,他们对这种锁的精通程度甚至都超过了专业的锁匠,研究出属于他们自己的开锁技术,他们的开锁时间已经达到了几秒钟的程度,所以虽然这种锁对我们普通人来说是安全的,这但是样的锁具在不法分子面前已经形同虚设,给家庭带来严重的安全隐患。很显然,传统的锁具已经无法满足现代家庭的防盗需求[1]。
与此同时,相信很多人在平时生活中都遇到过钥匙丢失担心被坏人捡到而被迫更换锁具、临时外出丢垃圾,取外卖忘记带钥匙被自家大门拒之门外或者大包小包翻钥匙,急得大汗淋漓等种种尴尬情况,给生活带来无数苦恼,所以人们希望市面上出现安全性高、更加便捷的锁具。
以上是毕业论文大纲或资料介绍,该课题完整毕业论文、开题报告、任务书、程序设计、图纸设计等资料请添加微信获取,微信号:bysjorg。
相关图片展示:









