手动太阳能上水的全自动温控上水仪设计毕业论文
2020-04-15 17:42:26
摘 要
在太阳能热水器控制系统蓬勃发展的今天,在一些老式的城区仍然存在传统的手动上水模式。这样的上水方式弊端比较多,存在关水不及时的溢流,导致高层楼房厨房积水进而楼底天花板漏水的隐患,修复花费的费用是巨大的,因此对老式城区落后的上水方式改造就显得很有必要。
本课题介绍了太阳能热水器发展历程和使用现状,分析了市场上成熟产品的运行原理,并据此设计了一款控制系统。课题的主要内容分为两部分;一部分是基于现有的管道,在不做大改动的前提下对管道进行改造;另一部分是设计一款实用的自动上水仪。该上水仪通过控制电磁阀的开闭来实现自动上水,同时能够采集水位和水温,然后实时的显示到液晶显示屏上,并且对于冬天管道的上冻也有一定的防护功效。
关键词:传统管道 改造 单片机 智能控制
Automatic water meter design
Abstract
Today, solar water heater control systems are booming, and traditional manual water supply models still exist in some old urban areas. Such water supply methods have many drawbacks, and there is a hidden danger that the water shuts down and the water overflows in the high-rise building kitchen, and the cost of repairing the floor is huge. Therefore, the reform of the old city is backward. It seems necessary.
This topic introduces the development history and use status of solar water heaters, analyzes the operating principle of mature products on the market, and designs a control system accordingly. The other part is to design a practical automatic water supply meter. The water meter realizes automatic water supply by controlling the opening and closing of the solenoid valve, and can collect the water level and the water temperature, and then display it on the liquid crystal display in real time, and has certain protection effect on the freezing of the winter pipeline.
Key words: Traditional pipe Transformation Single chip microcomputer Intelligent control
目录
摘 要 I
Abstract II
第一章 绪论 1
1.1 太阳能热水器国内外发展历程 1
1.2 太阳能热水器国内外未来的发展趋势 2
1.3 课题研究背景及意义 2
1.4 文章组织结构 3
第二章 管道线路设计 4
2.1 传统管道 4
2.2 管道改造 5
2.3 本章小结 8
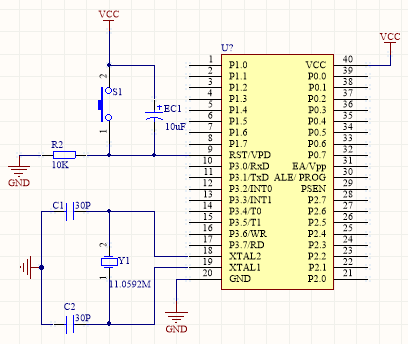
第三章 系统硬件设计 9
3.1 主控电路设计 9
3.1.1控制器选型 9
3.1.2 单片机最小系统建立 9
3.2 人机交互设计 11
3.2.1 键入模块设计 11
3.2.2 显示模块设计 13
3.2.3 报警模块设计 14
3.3 温度采集设计 15
3.5 驱动电路设计 16
3.6 PCB板的设计 17
3.4 液位采集设计 17
3.7 本章小结 17
第四章 系统软件设计 20
4.1 整体结构设计 20
4.2 温度模块设计 20
4.3 液位模块设计 21
4.4 显示模块设计 22
4.5 键盘模块设计 23
4.6 本章小结 24
第五章 综合调试 26
5.1 系统硬件调试 26
5.2 系统软件调试 26
5.3 功能模拟 28
5.4 本章小结 31
第六章 总结 32
参考文献 33
致 谢 35
附 录 36
第一章 绪论
1.1 太阳能热水器国内外发展历程
随着能源危机的不断加剧,世界各国都很重视新能源的开发利用,由于各国在太阳能热水器的应用过程中纷纷给予了各种优惠扶持政策,并且还制定了太阳能热水器产业的发展规划,导致该产业得到了迅速的发展。

图1-1 吸热型太阳能
1767年瑞士科学家贺瑞斯发明了第一台太阳能集热器,1891年美国的肯普发明了被命名为“顶峰”的第一台闷晒式太阳能热水器(如图1-1所示),1936年美国天体物理学家Charlers Greeley Abbott发明出太阳能开水器[1]。在欧洲,太阳普及率达到40%。按照日本提出的“阳光计划”,在不久的将来,每年将近50万套太阳能热水器被安装,现在太阳能热水器的家庭覆盖率已经超过20%,而且政府计划近年将为工厂安装8400套太阳能热水器系统[2]。甚至政府强制北部新建筑必须配备太阳能热水器[3]。在欧洲,欧共体出台了“太阳能热水系统热能供给保证体制”,该体制已经陆续在几个国家试行,并因表现良好得到人们的认可[4]。
1978年,全玻璃真空集热管的样品管被引入中国,经过几十年的努力,如热压封等许多技术难关被突破。目前,中国的真空管技术发展迅速,有与他国拉开差距的趋势。同时,模块化发展的集热管产业,是热水器销量领先于他国的重要原因[5]。
1.2 太阳能热水器国内外未来的发展趋势
在我国太阳能热水器发展状态良好[6],主要呈现出以下几个形式:
(1)产品规模不断扩大:太阳能热水器是太阳能应用产业中比较成熟、市场欢迎度和发展状况比较好的产品。经过20多年的应用发展,太阳能热水器已经成为阳光经济的产业支柱。根据不完全统计,在众多的热水器厂家当中,有将近百家的企业年产值达数千万元。
(2)品牌竞争日趋明显:随着人们对新能源的不断开发利用,步入迅速发展的阶段是太阳能热水器发展的必然结果。但由于该行业准入门槛低、市场前景好,大量民间资本纷纷进入这一领域[7]。前几年,远低于业外预期发展速度的太阳能热水器行业,导致许多企业运行困难,数不胜数的企业接近倒闭[7]。面对不断加剧的市场竞争这一状况,相关的行业标准被纷纷颁布,极大的提高了行业的准入标准。
以上是毕业论文大纲或资料介绍,该课题完整毕业论文、开题报告、任务书、程序设计、图纸设计等资料请添加微信获取,微信号:bysjorg。
相关图片展示:









