基于单片机的表情显示系统设计毕业论文
2020-02-19 07:53:45
摘 要
本文主要研究了单片机在表情显示方面的应用,以单片机作为控制芯片,含有LED显示模块,按键选择模块,驱动模块,外扩存储器模块和红外通信模块。在本次毕业设计中,表情显示系统采用通过LED点阵阵列进行显示,并且通过添加相应按键模块丰富功能;设计好行、列驱动电路,即可以实现最基础的表情显示,成本低廉;此外本人学习了解了IIC协议,将其运用于本次毕业设计,可以通过外扩存储器芯片来存储表情的编码,以便获得更大存储空间丰富表情包的编码制作;本次设计还有一亮点是采用红外通信技术,可以实现短距离的遥控控制。
本文的表情显示系统主要运用单片机技术进行实现,具有成本低廉,可靠性高,可扩展功能丰富的特点,通过运用KEIL4 和 Proteus7.5以及ISP串口下载助手,相应取模软件进行程序设计,系统仿真和程序下载到硬件,最后可完整实现硬件设计,达到预期功能,并且稳定性高,采用的C语言设计可以很好的移植到更大的机器人系统上去。
关键词:单片机;表情显示;基于NEC协议的红外通信;基于IIC协议的存储器扩展
Abstract
This paper mainly studies the application of single-chip microcomputer in emotion display. The single-chip microcomputer is used as the control chip, which includes led display module, button selection module, drive module, external expansion memory module and infrared communication module.In the design, through the LED dot matrix array display, by adding the corresponding button module rich function; design the row and column drive circuit, that is, the most basic expression display can be realized, the cost is low; in addition, I learned to understand the iic protocol, Applied to this graduation design, the memory of the expression can be stored by the external expansion memory chip, so as to obtain the encoding of the rich expression package with larger storage space; another highlight of this design is the use of infrared communication technology, which can realize short distance. Remote control.
The expression display system of this paper is mainly realized by single-chip technology. It has the characteristics of low cost, high reliability and versatil functions. It uses KEIL4 and Proteus7.5 and ISP serial download assistant, corresponding modulo software for program design, system simulation. And the program is downloaded to the hardware, and finally the hardware design can be fully realized, the expected function is achieved, and the stability is high. The adopted C language design can be well transplanted to a larger robot system.
Key Words:MCU; Emotion display; NEC protocol for infrared communication; IIC protocol for external storage of an EEPROM.
目录
1.1课题的背景及意义 1
1.2 关于其他一些表情显示系统的介绍 1
1.3设计的基本内容及目标 2
第 2 章 设计方案和表情显示系统组成 2
2.1 设计方案 2
2.2 KEIL软件简介 3
2.3 Proteus简介 3
2.4系统的整体结构框图 4
第3章 表情显示系统的组成 6
3.1 单片机最小系统 6
3.2 按键模块 7
3.3行列驱动模块 8
3.4 LED显示模块 11
3.5 红外遥控模块 12
3.6 外扩存储器模块 14
3.7 系统的整体原理图 15
3.8 基于单片机的表情显示系统的Proteus仿真 16
第 4章毕业设计总结 18
参考文献 19
附录 21
附录1:主函数流程框图 21
附录2:LED模块控制流程 22
附录3 按键功能检测流程框图 23
附录4 红外遥控流程框图 24
附录5 主程序和重要部分的子程序代码附录 25
附录6 主程序和重要部分的子程序代码 26
致谢 27
第1章 绪论
1.1课题的背景及意义
随着机器人工业4.0、中国制造2025的迅猛发展,机器人的概念在现在已经不再局限于传统行业的工业机器人,各行各业已经纷纷将机器人运用到自己的活动当中,出现了各种各样的机器人,在此情况之下,服务机器人也成为机器人家族的重要一员。到目前为止服务机器人尚没有一个严格的定义,不同国家对服务机器人的认识有所不同,大致可以分为专业领域服务机器人和个人/家庭服务机器人,服务机器人的应用范围很广,主要从事维护保养、修理、运输、清洗、保安、救援、监护等工作。[1]
根据有关数据表明,当前世界上已经有40多个国家在大力发展机器人产业,其中25个国家也已经着手服务机器人的研发。在欧美和日本等地区,当前已经有7种类型共40余款服务型机器人初步实现商业化应用,未来的前景非常可期。近年来,全球服务机器人市场保持较快的增长速度,根据国际机器人联盟的数据,2010年全球专业领域服务机器人销量达13741台,同比增长4%,销售额为320亿美元,同比增长15%,个人/家庭服务机器人销量为220万台,同比增长35%,销售额约为5亿美元,同比增长39%。[1]
我国在服务机器人方面的研究设计同欧美,日本等国家和地区相比,基础更为薄弱,丧失了先机,庆幸的是在国家863计划等支撑下,还有着一大批辛苦耕耘的科研从事者,我国在服务机器人产业进行了多方面工作进行努力赶超并且卓有成效,取得了诸多的进步。比如哈尔滨工业大学研发出来了导游机器人,华南理工大学目前已投入半商业运用的机器人护理床,中科院自动化研究所推出的智能轮椅等对现在的医疗护理,保安,大型会场活动都有着重要的实际应用。
在人类互动上面,情感互动非常非常重要,而美国著名心理学家Albert Mehrabian经过研究发现,人在进行情感表达时,语言只表达7%的内容,声调也只能表达38%的内容,而55%的内容全由人的表情与动作来表达,可见表情交流的必要性。[2]但是,今天大多数的机器人,更多是为了实现某种特定的功能,而轻视表情互动的重要性,甚至直接忽略表情的显示,缺少人机系统的交互性,不够人性化。
1.2 关于其他一些表情显示系统的介绍
除了采用基于单片机的的LED点阵显示技术以外,还有东南大学的吴忠等人提出了基于FPGA的高刷新率LED显示系统,前者价格低廉,可应用范围广泛,而后者由于现场可编程门阵列技术的运用,带来超高性能,其系统采用Xilinx公司的的Spartan-6芯片作为控制核心,刷新率可达720HZ,分辨率也大幅度提升,可以用作视频数据的采集,缓存和显示,缺点是价格较为高昂。
除此以外,意法半导体投资有限公司推出了基于STM32处理器的LCD屏幕方案也可用于表情显示。该方案采用的STM32F4x9微处理器,其基于ARM Cortex-M4内核的结构相比于传统的51单片机性能提升巨大,而且成本相比FPGA控制得更为合适,其采用TFT存储表情图片的数据,通过高分辨率的LCD屏幕进行显示,缺点是TFT卡和LCD屏幕的硬件驱动比较复杂,对设计开发带来较高的难度,如果有人希望更进一步改进表情显示系统,可以从这一种方案进行改进。
1.3设计的基本内容及目标
基本内容:设计基于单片机的表情显示系统,通过显示装置输出不同的表情内容,并且具有表情暂停,正向反向自动切换和停止状态,该系统主要由以下几个部分组成:单片机最小系统,按键控制模块, 表情显示模块,驱动电路以及红外通信模块和存储器扩展模块。本设计主要运用KEIL软件进行程序编写,在Proteus平台上进行原理图搭建并仿真
目标:熟练掌握KEIL软件的使用和C语言设计,并且学习Proteus的使用,通过仿真对程序和系统原理构造不断优化,验证各个模块的设计正确性,对最终搭建的仿真系统进行各种功能的测试,然后制作实物完成预期功能,来对自己大学四年来所学的专业知识进行充分运用。
本文一共包含四章。第一章介绍了基于单片机的表情显示系统设计的背景和意义,提出了在新时代发展下服务机器人的作用和表情显示对于交互的重要性。第二章提出了针对表情显示系统的设计方案,对 KEIL,Proteus软件等相关内容进行了介绍,然后把所需要设计的系统分解为一个个模块后进行相应的功能设计。第三章讲解了各子模块的程序代码,并绘制整个表情显示系统的结构框图,并且展示实物制作效果。第四章总结整个毕业设计,对基于单片机的表情显示系统可以接着有哪些改进发展做出展望。
第 2 章 设计方案和表情显示系统组成
2.1 设计方案
本次毕业设计研究的基本内容是关于单片机在自动表情显示方面的应用,希望能够通过输出设备显示出对应的表情,并且能够根据需求有效进行表情的切换显示,主要以单片机技术为核心,利用KEIL和Proteus进行仿真与设计。
整个毕业设计的预期实现过程如下所示
(1)以51单片机作为核心,先搭建最小系统,逐步添加所需元器件,完成原理图设计
(2)检验原理图是否无误,方案的可行性和合理性
(3)通过proteus软件进行仿真系统的搭建
(4)通过学习KEIL和c语言设计,编写相应的控制程序,导入到proteus中,进行功能检验
(5)在仿真功能无误后,进行实物制作
(6)进行测试,检验实物功能是否正确
2.2 KEIL软件简介
单片机的开发过程中需要必要相关的硬件外,还需要相应软件的使用,因为我们需要将编程语言转变为可供单片机的CPU可执行的机器语言。一般来说在为单片机进行程序设计时候,有汇编语言和C语言两种语言可选。如果选用汇编语言,为了将我们写的汇编语言源程序汇编成为机器码可以选用手工汇编或者是机器汇编的方式,然而随着时代的发展,手工汇编已经逐渐被淘汰了。[3]通常情况下,我们需要通过汇编软件将汇编语言源程序转变成机器代码以供机器识别,在单片机技术发展的初期,硬件工程师一般是通过A51来完成这项工作,步骤繁琐而且效率低下。而现在随着单片机技术的不断发展和日益成熟,在绝大部分情况下开发人员转为使用C语言进行开发,要求掌握C语言程序设计已经是很普遍的事情,因为使用C语言有着更好的可移植性,更高的可读性和可维护性,便于更大的工程设计和团队合作,而且编译器的功能更加强大,其编译后生成的机器码和使用汇编语言转变的机器码在运行效率上已经相差很小了。
Keil所提供的组件包含有C编译器、宏汇编、连接器、库管理和一个功能强大的仿真调试器,并且其通过一个集成开发环境( uVision)将这些组件完美衔接到一起进行工作,运行Keil软件只需要非常小硬盘存储空间和一个Windows系统就可以了。[4]在当代,能够熟练使用Keil软件对于电子工程师进行开发的设计人员来说是一项重要的技能,因为目前在电子设计的行业内,现在往往需要多人进行合作开发,研发设计的系统规模越来越大,对程序代码的可移植性,可维护性的要求变得非常高,采用C语言为硬件开发提供支撑是非常必要的,而从行业反馈来看,KEIL软件毫无疑问是我们的优先选择。
2.3 Proteus简介
Proteus具有功能强大,使用简单的优秀的特点,其可以帮助电子设计领域的工程师们完成大型项目的制作并且大幅度减少工作量,其主要功能包括智能原理布图,混合电路仿真和分析,和KEIL进行联合仿真实现软件调试硬件仿真的综合同步以及实现PCB绘制的自动布局布线。
Proteus的运用领域覆盖整个电子信息工程的所有专业,相关的电子设计人员和在校师生对其一致好评,从其功能角度来看,单个软件即可以完成原理图布图、代码调试到单片机与外围电路混合协同仿真的所有过程,并且可以轻松切换到PCB电路板设计,可以完整的满足电子工程师从概念到电路实现过程中的要求。
除此以外,Proteus能够用于支撑模电教学、数字教学、单片机和嵌入式开发的大部分实验,并且可以完美实现许多电工电子实验的虚拟仿真,在Proteus平台,设计者能够实现智能原理图创建和编写、程序在线调试、软件硬件联合仿真等操作,在调试完毕后,还可以非常简便的生成系统所需要的PCB板。 [3][5] Proteus可以应用的领域非常广泛,不仅因为其拥有Multisim、Protel等其他电子设计行业软件的大部分功能,还拥有卓然的单片机协同仿真功能,在整个电子设计行业中影响巨大,从各大高校采集的使用效果反馈来看,Proteus也优于其他的同类元件,获得了一致好评。
Proteus的强大功能在行业内也获得了一致认可,尤其是7.4 版本之后元件库从之前的6000大幅度增加到30000多,并且在该版本更新后Labcenter公司收购了基于形状的布线器内嵌在Proteus的PCB设计功能之中,让其所拥有的PCB设计功能领先于当前流行的PROTEL等软件,这毫无无疑在电子设计自动化行业内激起千层波浪,国内外企业鉴于Proteus在电路设计方面的强大仿真功能和PCB设计方面卓然的优越性,与此同时其使用成本也低于其他同类产品,具有令人心动的市场优势,Proteus成为电子设计自动化行业内应用最为广泛的软件之一。此外,随着Proteus 在国内电子研发企业运用的越来越普遍,学生如果掌握了Proteus对于未来寻找电子设计类的相关工作时候具有不小的优势,在竞争日益激烈的现在,学会更多的专业技能是非常有必要的,可以让你如虎添翼。[5]
2.4系统的整体结构框图
本次毕业设计选择的主控芯片是STC89C52,在系统组成中,单片机最小系统包括STC89C52,电源,复位电路和时钟电路,EEPROM选用AT24C02芯片作为外扩存储器,因为单片机内部的ROM掉电后运行数据会丢失,为了使得系统在上电后能够保存上次工作模式,需要添加一个存储器扩展模块,选择EEPROM可以使得一些运行参数可以保存在存储单元中而不会丢失;控制部分由普通轻触按键和红外遥控组成,其中红外遥控模块包含一个集成遥控器和以HS0038为核心的接收电路,行驱动电路主要是3线-8线译码器构成,列驱动电路选用74HC595芯片,而LED显示模块选用4块8*8的点阵组成,系统整体设计的一大优势是控制成本,而且能满足很多场景需求,芯片选型时候充分考虑到系统应尽可能接线简单,以提高整体运行的稳定性。
单片机最小系统
EEPROM
红外遥控模块
列驱动
行驱动
LED显示
图2.1 系统的整体结构框图
第3章 表情显示系统的组成
基于单片机的表情显示系统主要由以下几个部分组成:单片机最小系统,按键模块,行列驱动电路模块,LED显示模块,红外遥控模块,外扩存储器模块。通过按键模块,可以进行系统启动/停止,启动后表情显示的暂停,正向/反向循环显示的控制,此外,设计红外遥控模块可以通过遥控器实现相同的按键功能;为了提供掉电保存工作模式的功能,因为单片机内部的ROM在掉电后会丢失运行数据,本表情显示系统外扩了存储器,基于IIC协议的EEPROM芯片AT24C02;最终的表情显示通过LED点阵进行输出。
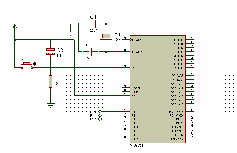
3.1 单片机最小系统
单片机最小系统是指用最少的元件搭建一个能稳定运行的单片机系统。对51系列来说,单片机最小系统包括电源、51系列单片机芯片、晶振电路、复位电路等。[3] [13] [14]
图3. 1单片机最小系统组成
(1)单片机:目前在国内市场使用51系列的单片机通常有Atmel公司生产的AT89C51/C52以及宏晶公司国产的STC系列。
(2)电源:用于供给系统正常工作,由于单片机是一种数字集成芯片,采用TTL电平,所以电源VCC一般采用5V即可。
(3)晶振电路:目前市场上的51系列开发板大多选用11.0592MHz的晶振,因为这样可以得到更为精准的波特率设置,在拥有电脑作为上位机进行串口通信的时候,对波特率的要求会更加严格,其比较适合运用于串口通信的场合;而12MHz的晶振可以让定时器产生更加精确的微秒级定时,从而满足在中断服务时对延时更加精确苛刻的需要。
(4)复位电路:单片机最小系统的复位电路主要是由电阻和电容以及按钮构成,根据“图2.1 单片机最小系统组成”并结合"电容电压不能突变"的知识,我们可以知道,在系统上电后,RST脚会变为高电平,并电路的RC值将会决定这个高电平持续的时间。[6]根据芯片手册可知,当单片机的RST引脚持续两个周期的低电平后,将会进行复位操作。
需要说明的是,当31引脚(EA/Vpp)接高电平时候,芯片从内部ROM的0000H读取程序进行执行,当其接低电平时候,芯片从外部的ROM的0000H处读取程序进行执行。
以上是毕业论文大纲或资料介绍,该课题完整毕业论文、开题报告、任务书、程序设计、图纸设计等资料请添加微信获取,微信号:bysjorg。
相关图片展示:
![D:\Documents\Tencent Files\2500415243\Image\C2C\7~M]JN(BHDT2NK}RZ_$(6[E.png](http://www.biyelunwen.org/wp-content/uploads/2020/02/lw6643_202021975342774.png)

![D:\Documents\Tencent Files\2500415243\Image\C2C\ZU]P01`RXLU)$IR@L](`IWM.png](http://www.biyelunwen.org/wp-content/uploads/2020/02/lw6643_202021975342785.png)



![D:\Documents\Tencent Files\2500415243\Image\C2C\%AH9PFM$[35QNHO8{ZB]H(F.png](http://www.biyelunwen.org/wp-content/uploads/2020/02/lw6643_202021975342816.png)


