光伏系统建模与分析毕业论文
2020-04-08 13:26:40
摘 要
伴随着能源危机和环境问题的不断加剧,清洁能源的发展进程被大大的推进了。太阳能作为一种新能源以其没有污染,安全又可靠,能量随处可以得到等优点越来越受到人们的青睐。无论从近期还是远期,无论从能源环境的角度还是从边远地区和特殊应用领域需求的角度考虑,太阳能发电都极具有吸引力。那么对光伏发电系统的研究则就变得既有价值又有意义。
通过对光伏发电系统的理论研究学习,建立了完整的光伏发电系统体系,本文深入的研究了光伏电池在不同光照强度、不同温度下的电压、功率输出特性。
本文的研究重点是光伏阵列、电力电子部件、储能系统的建模,以及在MATLAB/SIMULINK环境下的仿真结果。讨论了最大功率点跟踪器算法;且分别讨论了在光伏并网和独立发电系统情况下的逆变器和MPPT的控制,并建立了仿真模型,提出了相应的控制策略。
关键词:光伏电池、逆变器、最大功率点跟踪、MATLAB仿真
Abstract
With the growing energy crisis and environmental problems, clean energy is greatly promote the development process. Solar energy as a new kind of energy for its no pollution, safe and reliable, widely available energy advantages, such as more and more get the favor of people. No matter from the near future or long-dated and, no matter from the Angle of energy and environment, or from remote areas and special applications demand point of view, solar power generation is extremely attractive. So the study of photovoltaic power generation system has become both a rewarding and meaningful.
Through the study of theoretical research of photovoltaic power generation system, established a complete system of photovoltaic power generation system, this paper in-depth study the photovoltaic cells under different illumination intensity, temperature, voltage, power output characteristics.
In this paper, the research emphasis is the photovoltaic array, modeling of Power Electronics and Storage Systems, and the simulation results in MATLAB/SIMULINK environment. Discussed a variety of maximum power point tracking methods; And, respectively, to discuss the study under the condition of independent power generation and photovoltaic (pv) grid system of the inverter with MPPT control, and established the simulation model, put forward the corresponding control strategy.
Keywords: photovoltaic batteries;inverter;maximum power point tracking;the MATLAB simulatio
目 录
摘 要 I
Abstract II
第1章 绪论 6
1.1新能源发电的背景和意义 6
1.2光伏产业的现状和前景 6
1.2.1太阳能光伏发电的发展现状 6
1.2.2光伏发电产业的前景 8
1.3本文设计内容 8
第2章 光伏应用概述 9
2.1光伏定义 9
2.1.1辐照度和太阳辐射 9
2.2光伏系统的应用 10
2.2.1独立光伏系统 10
2.2.1.1直接耦合的光伏系统 10
2.2.1.2带有存储电源和DC-AC负载的独立光伏系统 10
2.2.1.3独立光伏系统的优势 11
2.2.2并网光伏系统 11
2.2.2.1分散式并网光伏系统 11
2.2.2.2中央并网光伏系统 12
2.3本章小结 12
第3章 太阳能光伏电池建模 13
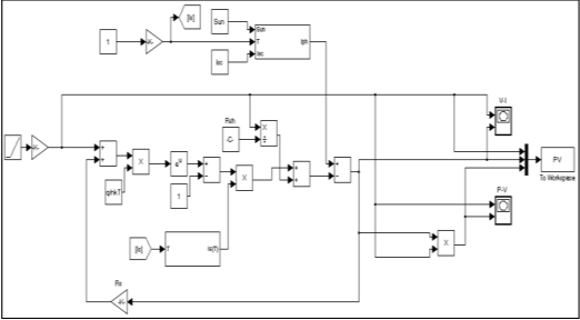
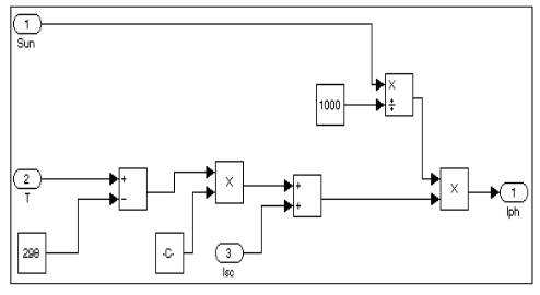
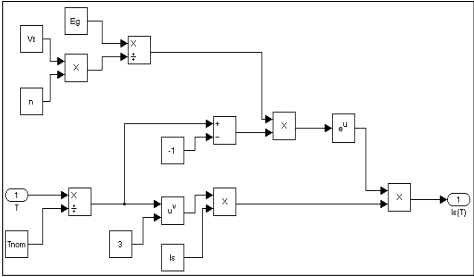
3.1光伏电池模型 13
3.2太阳辐射变化的影响 14
3.3不同电池温度的影响 15
3.4不同Rs的影响 17
3.5 不同Rsh的影响 18
3.6不同Is的影响 19
3.7 光伏组件 20
3.8光伏阵列 21
3.9本章小结 23
第4章 电力电子建模 24
4.1变流器的结构及其对效率的影响 24
4.1.1 直接连接到DC总线 25
4.2 DC-DC转换器 25
4.2.1 DC-DC转换器的效率因素 27
4.3 DC / AC转换器 27
4.3.1 DC/AC转换器(单级逆变器) 27
4.3.2复杂DC/AC转换器(多级逆变器) 28
4.4本章小结 29
第5章:最大功率点跟踪算法 30
5.1算法类型 30
5.2模糊逻辑技术 32
5.3模糊MPPT控制器 32
5.4应用程序在Matlab/Simulink下 34
5.5仿真结果 35
5.6本章小结 36
第6章:存储系统的建模 37
6.1储能系统的特点 37
6.2不同存储系统的描述 37
6.3蓄电池组系统 38
6.3.1铅酸蓄电池 38
6.4 蓄电池组模型 40
6.5电化学电池模型 40
6.6等效电路电池模型 41
6.6.1理想的电池模型 41
6.6.2简单的电池模型 41
6.6.3 改进的简单模型 41
6.7本章小结 43
第7章:混合光伏系统 44
7.1混合系统的优点和缺点 44
7.2混合系统的配置 44
7.2.1DC总线的结构 45
7.2.2AC总线的结构 45
7.2.3DC/AC总线的结构 46
7.3混合系统的不同组合 47
7.3.1混合光伏/柴油发电机组系统 47
7.3.2混合风/光伏/柴油发电系统 48
7.3.3混合风力/光伏系统 50
7.4风力发电机建模 50
7.5混合风/光伏系统建模 51
7.6结果与讨论 52
7.7本章小结 53
第8章 结论与展望 54
8.1结论 54
8.2展望 54
参考文献 56
致谢 58
第1章 绪论
1.1新能源发电的背景和意义
能源一直是人类社会生存和发展的动力和源泉。伴随着社会的不断发展和进步,传统化石能源的储量急剧下降。在化石能源的局限性和环境保护的压力下,世界上大部分国家加强了对这些绿色新型能源和可再生能源的发展支持。在德国、丹麦等国家可再生能源发电的装机数量已经达到世界较高的水准[1]。为了促进新能源的开发,各国不断加大对可再生能源技术研究和开发的投资,而且从立法和政策方面支持开发和利用可再生能源,加速其发展步伐,使之成为能源多样化、应对气候变化的重要替代能源[1]。我国高度重视发展可再生能源,近年来我国更加大了对可再生能源发展的支持力度,包括国家科技投资、政府项目和优惠政策。特别是颁布的《中华人民共和国可再生能源法》强烈地促进了可再生能源在我国的发展,进一步保障了发展循环经济概念,实现我国建设资源节约型、环境友好型社会的目标。
从能源供应等各方面考虑,太阳能无疑是符合可持续发展的理想绿色能源。据统计,每天照射到地表的太阳能总量等同于当前全球年需求的35000倍,这么巨大的能量中很小的一部分如果能够被我们利用就能够很好的解决我们的能源问题。太阳能发电有热发电和光发电两种方式。太阳能以其分布广泛,取之不尽,用之不竭,又安全洁净等优点,正逐渐成为人类理想的新一代可再生能源。是人类最终可以依赖的能源[1]。
1.2光伏产业的现状和前景
太阳能光伏发电是太阳能利用的一种重要形式,是直接将太阳的光能转变为电能,多种发电方式中,光伏发电是主流。光伏发电直接将照射到太阳能电池上的光转换成电能输出。
1.2.1太阳能光伏发电的发展现状
1839年法国物理学家贝克勒尔发现光生伏打效应(光电效应的一种)。19世纪70年代赫兹根据光伏效应利用固体硒材料制成了光伏电池。之后,光伏发电技术开始逐渐被人们关注。自20世纪80年代以来,太阳能光伏发电迅速发展,每年以30%到40%的速度快速增长[1]。
为了鼓励太阳能技术的开发和利用,各国政府积极制定各种优惠政策来推动太阳能光伏发电的发展[3]。 1996年,在美国能源部的支持下,美国政府开始实施“光伏建筑物计划”,投入20亿美元,1997年美国政府在全世界率先宣布发起“百万太阳能屋顶计划气 [2]。早在1974年,日本政府就宣布了“阳光计划”,1993年 “新阳光计划”又被提出促进太阳能研究项目的全面和长期发展。2002年,日本的光伏电池总产量已达到254.5MW,在世界上增长最快,达到48.6%。德国政府是全球推广光伏应用最早,最活跃的国家之一。1990年,德国政府率先推出“1000太阳能屋顶计划”, 1999年1月起开始实施“十万太阳能屋顶计划”。2000年4月1日,德国政府颁布的“可再生能源法”生效。 此外,意大利、印度、瑞士、法国、荷兰、西班牙也有类似的计划,并在技术开发和加速工业化方面投入巨资。
从全球范围来看,光伏发电己经完成了初期开发和应用发展初期阶段,现在正在向大规模生产和和大规模应用发展,从最初的低功率电源开发阶段到现在用作公共电力的并网发电系统,其应用范围也几乎扩大到所有的电力领域。
我国是世界上主要的能源生产和消费大国之一,提高能源效率和调整能源结构,新能源和可再生能源的发展是我国经济和社会可持续的重要选择。随着我国能源需求的不断增加以及化石能源消耗造成的环境污染加大,新能源和可再生能源的开发利用备受国家和社会的关注。
经过十几年的艰苦努力,我国的光伏产业技术水平也有了很大提高,光伏电池转换效率也提高了。单晶硅电池实验室效率达20%,批量生产率达14%,多晶硅实验室效率达12%,而发达国家的效率在不断下降[3]。2007年8月,国务院出台了《可再生能源中长期发展规划》提出了并网光伏发电的明确发展目标,到2020年,全国将完成2万座屋顶光伏发电项目,总容量达到100万KW [4]。
由于近年来对太阳能光伏产业发展的重视,目前我国已经形成完整的太阳能光伏产业链。据了解,随着国内太阳能光伏发电的大规模应用及快速发展,其上游多晶硅生产及应用技术的大规模产业化趋于成熟,特别是从现有的国内和全球生产工艺的角度来看,整个多晶硅生产链和系统都可以关闭,从而接近零排放水平。
但与发达国家相比,我国在生产和自动化方面仍存在较大差距。光伏企业的发展取决于市场,光伏市场的发展依赖于政策。光伏发电成本高,无法与传统能源竞争。不过随着技术的不断发展,光伏发电系统使用周期内单位发电成本与传统火电发电的成本差距将进一步缩小,加上各国政府扶植政策,还是推动光伏发电产业的不断发展[4]。
1.2.2光伏发电产业的前景
光伏发电有两种发电方式:独立发电和并网发电。由于太阳能发电成本较高,光伏发电多数被用于偏远的无电地区,而且以户用及村庄用的中小系统居多,都属于独立型用户。但是近几年科技不断发展,光伏发电的不断改进,因此,光伏发电产业及其市场发生了极大的变化,开始由边远农村地区独立发电逐步向城市并网发电、光伏建筑集成的方向快速迈进。太阳能己经全球性地由“补充能源”的角色被认可将是下一代“替代能源”[3]。

(a)光伏并网和光伏应用装机容量对比图 (b)光伏并网装机容量所占比例
图1.1 世界光伏应用领域年安装容量统计对比图
1.3本文设计内容
本论文主要通过研究光伏发电系统的发电原理以及系统结构和控制功能,重点论述了光伏发电系统。为研究光伏发电系统和光伏组件,建立合适的数学模型,采用Matlab /Simulink软件模拟不同环境下不同温度下太阳能电池的输出特性和输出功率特性。
在此基础上,采用增量电导法找到其最大功率点,设计了状态反馈控制器使其一直保持在最大功率点并达到升压的目的。针对光伏发电的控制系统,研究不同的控制方式和控制策略,建立对系统影响较大的系统控制模。
第2章 光伏应用概述
2.1光伏定义
1-光伏(PV)是将光直接转换成电能的方式。它使用吸收光的光子并释放电子电荷的材料。它可以用来制造发电机,这些发电机的元件被命名为光伏电池。
2-光伏是一种以瓦特(W)或千瓦(KW)为单位,以光子照亮的半导体产生直流电(DC)电能的技术。只要阳光照射在太阳能电池上(单个V元素的名称),它就会产生电能。当灯停了,电也就停了。太阳能电池不需要像电池一样充电。
2.1.1辐照度和太阳辐射
辐照度是描述太阳辐射在物体表面(
)的瞬时量。太阳在外层大气的能量辐射密度是
,但只有一个峰值密度
是地球表面的最终入射阳光。辐射测量在给定的时间内在给定的表面区域接收到的太阳辐射能量,它是辐照度的时间积分[5]。
太阳辐射由携带能量
的光子组成,由下列方程给出:
(2.1)
式中:
为波长,
为普朗克常数,
为光速。
全球辐射包括三部分:
-直接太阳辐射:辐射直接来自太阳。
-分散在大气和云层中的辐射。
-从地面反射的辐射。
|
图2.1 太阳辐照度和日照 |
2.2光伏系统的应用
光伏系统已经成为广泛应用的能源发电机,有两种应用方法:
1、独立光伏系统
2、并网光伏系统
独立光伏用于隔离的应用程序,其中光伏直接连接到负载和存储系统。对于一个独立的光伏系统,当光伏能源非常大的时候,有储能是有益的。当光伏系统直接将电流注入电网时,就考虑连接到电网的光伏系统,这种并网系统的优点是能将过剩的能量消耗掉。
2.2.1独立光伏系统
2.2.1.1直接耦合的光伏系统
这些系统的设计是为了提供某些直流(DC)或交流(AC)电力负载,它们独立于电网。直接耦合系统是最简单的独立光伏系统,其中光伏组件的直流输出直接连接到直流负载(见图2.2)。它只在阳光照射的时候运作。该系统主要用于水泵、热水系统和通风设备[5][10]。

图2.2 直接耦合PV系统
2.2.1.2带有存储电源和DC-AC负载的独立光伏系统
在独立的光伏系统应用中,电力是在夜间或黑暗中需要的,因此必须将存储添加到系统中。为了储存能量,使用不同类型的电池。
充电控制器使电池处于尽可能高的状态,同时保护电池不受光伏发电机过载和负载过重的影响。这有不同类型的控制器:
- 并联控制器:功能是调节电池的充电,其与阵列和电池并联。
- 串联控制器: 该控制器广泛应用于小型光伏系统,并在光伏阵列和电池之间串联。
- 跟踪控制器:该控制器跟踪光伏阵列的最大功率点。
图2.3 带有存储电源和DC-AC负载的独立光伏系统
2.2.1.3独立光伏系统的优势
独立光伏系统最重要的优点是[12][14]:
- 在运行期间提供电力的可靠供应
- 长寿命
- 较低的维护成本
2.2.2并网光伏系统
这些系统与现有的电网并联运行,允许电网和电网相互交换电力。并网光伏系统可细分为两种系统:
- 分散式并网光伏系统
- 中央并网光伏系统
2.2.2.1分散式并网光伏系统
在分散式并网光伏系统中,能量存储不是必需的而是太阳辐射提供能量,如果是多余的能量,它可以被注入到电网中。逆变器必须与电网提供的能量相协调,当光伏不足或在夜间时,电网可用作存储系统以供应能量。

以上是毕业论文大纲或资料介绍,该课题完整毕业论文、开题报告、任务书、程序设计、图纸设计等资料请添加微信获取,微信号:bysjorg。
相关图片展示:










