混合发动机的热力工作循环仿真毕业论文
2020-02-19 20:29:44
摘 要
自柴油机面世以来,石油燃料作为其动力燃料的绝对主导地位就从未改变,但经过百年的发展,石油燃料在柴油机上的应用出现了不可避免的问题。一方面,石油燃料在燃烧过程中排出的尾气含有大量的有毒物和致癌物,并且大量的废气排放和燃油泄漏给环境造成了严重污染。这与人们日益增重的环保意识以及健康意识是不相符的。另一方面,随着世界经济的飞速发展,人类对石油的需求越来越大,导致石油总储量逐年递减,能源危机日益加重,导致石油价格居高不下。在这种情况下,人们希望使用一种更加清洁、经济的船用替代燃料。
而轻烃就是一种优质燃料,它热值高,燃烧产物对环境污染小,被称为“清洁燃料”。另外,轻烃的储量丰富,这也使得使用轻烃作为船舶燃料比使用柴油具有更好的经济性。于是混合燃料船舶应运而生,但是由于轻烃作为内燃机燃料刚进入起步阶段,轻烃相较于柴油的优势并不是广为人知的。因此,仿真计算轻烃/柴油混合船舶发动机,并和传统纯柴油发动机对比具有十分重要的现实意义。
本文采用AVL BOOST软件进行混合燃料发动机的热力工作循环仿真,利用仿真计算结果与实机测试结果比对,修正各种边界条件,完善仿真计算结果。主要工作包括在Z6170柴油机模型上改装出一套可供轻烃燃料工作的双燃料系统,并对改装后的Z6170柴油机进行仿真计算,计算结果与普通的纯柴油型Z6170的工作结果进行比较,分析出轻烃燃料相较于柴油在动力性、经济性和环保性等方面的优缺点。
关键词:双燃料发动机,AVL BOOST,轻烃,仿真计算
Abstract
Since the advent of diesel engines, the absolute dominance of petroleum fuels as their power fuel has never changed. But after a hundred years of development, the application of petroleum fuels face some problems. On the one hand, the exhaust gas produced by petroleum fuels during combustion has a large amount of toxic and carcinogenic substances. And a large number of exhaust emissions and fuel leakage caused serious pollution to the environment. This is inconsistent with people's growing awareness of environmental protection and health awareness. On the other hand, with the rapid development of the world economy, the demand for oil is more and more big, which leads to the annual decrease of the total oil reserves. The energy crisis is worsening, which leads to high oil prices. In this case, people hope to use a cleaner and more economical alternative fuel for ships.
And light hydrocarbon is a kind of high quality fuel. It has high calorific value and little pollution to the environment. It is called "clean fuel". In addition, light hydrocarbon reserves are abundant, which makes it better to use light hydrocarbon as fuel for ships than diesel fuel. Thus, lighter hydrocarbon/ diesel hybrid fuel ships came into being,however,the advantages of light hydrocarbon over diesel fuel is not well known as it is only in its infancy. Therefore, it is of great practical significance to simulate and calculate light hydrocarbon/diesel hybrid engines and compare it with traditional pure diesel engines.
In this paper, the AVL BOOST software is used to simulate the thermal working cycle of the hybrid fuel engine. The simulation results are compared with the actual machine test results, and various boundary conditions are corrected to improve the simulation results. The main work includes the modification of a dual fuel system for light hydrocarbon fuels on the Z6170 diesel engine model, and the simulation calculation of the modified Z6170 diesel engine. The calculation results are compared with the working results of the ordinary pure diesel Z6170. The advantages and disadvantages of light hydrocarbon fuels compared to diesel in terms of power, economy and environmental protection.
Key Words: Dual fuel engine, AVL BOOST, light hydrocarbon, simulation calculation
目录
第1章 绪论 1
1.1 研究背景 1
1.2 混合发动机国内外发展现状 1
1.2.1 国外发展现状 1
1.2.2国内发展现状 2
1.3本文的主要工作 2
1.4 本章小结 3
第2章 发动机仿真模型 4
2.1 Z6170柴油机试验台架 4
2.2 发动机仿真软件AVL BOOST介绍 6
2.3 Z6170柴油机的性能仿真和校核 7
2.3.1 纯柴油发动机性能仿真模型 7
2.3.2 纯柴油发动机仿真模型的主要参数 10
2.3.3 Z6170纯柴油模式仿真校核 12
2.4 本章小结 13
第3章 轻烃/柴油混合发动机仿真分析 14
3.1轻烃/柴油双燃料发动机仿真模型 14
3.2 轻烃/柴油双燃料发动机参数的拟合 15
3.2.1 替代率与参烧率 16
3.2.2 空燃比和低热值 17
3.3 仿真结果分析 17
3.3.1 经济性 18
3.3.2 动力特性 19
3.3.3 排放特性 21
3.4 本章小结 23
第4章 总结与展望 24
4.1 总结 24
4.2 展望 25
参考文献 26
致谢 28
第1章 绪论
1.1 研究背景
近些年来,全球变暖,雾霾加剧等环境问题频频出现,汽车船舶等交通工具的排放是造成环境污染的主要因素。环境问题迫在眉睫,因此找到合适的代用燃料来减少污染也就成为了当前的热点。
轻烃/柴油双燃料船舶的发动机是以柴油为引燃油,以轻烃为主要燃料的船舶发动机。这种船舶具有纯柴油模式和轻烃/柴油双燃料模式。相较于纯柴油船舶,它具有污染小、成本低的优点;相较于纯新能源船舶,它又有两种模式,且轻烃燃料易于储存和运输,可以满足远洋航行的要求。
轻烃作为燃料具有污染小、热值高的优点。轻烃的热值是天然气的4倍,它的燃烧产物为水和二氧化碳,不会像柴油燃烧产生氮氧化物的污染,它基本不会产生颗粒物。并且其作为燃料的维护保和养成本较低,经济效益良好。
1.2 混合发动机国内外发展现状
1.2.1 国外发展现状
自1996年来,瓦锡兰公司相继推出了五款双燃料发动机。这些发动机的工作循环不是传统Diescl循环,而是奥托循环。这些发动机采用了缸内低压直喷技术,就是在扫气冲程时,压力低于 1.6MPa 的天然气被直接喷入气缸,再利用微量柴油作为引燃油点燃天然气。双燃料发动机采用进气道多点喷射技术及预燃室技术,实现全负荷范围内燃气运行,燃气模式下均可满足 IMO TierⅢ要求,HC 排放大幅降低,陆用发电、船用发电、船舶主推都有广泛应用[1]。
2012 年,美国卡特彼勒推出了 M46DF 双燃料发动机,相较于它的原机M43C 柴油机,它的配气机构和燃烧室的形状更为适合天然气的燃烧做工,并且它还加装废气旁通阀。在凸轮轴上也采用了配合两种运行模式的可变凸轮技术,不同模式采用不同凸轮型线。燃气模式工作时为防止HC的逃逸,此时气门重叠角小,燃油模式则不用担心这一点,因此气门重叠角大[3]。
2017 年,韩国现代重工推出了 H35DF/H27DF 双燃料发动机,该双燃料发动机的平均有效压力在 20bar 左右,每一缸的功率都很高,可以达到228kW~480kW。相较于原柴油机,双燃料发动机增加了引燃油微喷系统和燃气喷射系统,并且对喷油器的喷嘴和活塞碗的形状进行了改良,能够有利于天然气的燃烧,采用“米勒循环 高压比增压器”技术、增强中冷技术,排放能够满足 IMO TierⅢ标准[4]。
日本新泻研发了28AHX-DF双燃料发动机,并且已经在实际船舶上有了应用,发动机功率可以达到2880kW,排放满足 IMO TierⅢ标准,用于主推、辅机及陆用发电[5]。
1.2.2国内发展现状
2013年,淄柴推出了210系列船用双燃料发动机,采用多点喷射技术,燃油替代率最高可达 85%,热效率与原柴油机相比降低 2%-5%,排放满足 IMO TierⅡ标准[7]。
安庆中船柴油机有限公司自主研发的ACD320双燃料发动机单缸功率405kW,在气体模式下能够满足IMO TierⅢ要求,燃油模式下能够满足IMO TierⅡ要求。ACD320天然气/双燃料发动机按照米勒循环和稀薄燃烧理论进行设计,创新性采用微引燃共轨系统、多点式燃气供应系统、ECU控制系统等多项专用技术,通过计算机精确控制空燃比、各缸燃烧压力和点火正时,实现各缸单独控制,有效提高各缸性能和发动机的可靠性。
宁波中策的 DF210 系列发动机是以 N210 柴油机为原型改装而成的,采用多点喷射技术,综合燃油替代率 75%-85%,油耗194g/kWh(43.6%),气耗 10.5MJ/kWh(34%),双燃料模式的热效率比纯柴油模式下降很多。
玉柴联合动力的双燃料发动机采用柴油掺烧方式,引燃油10%-40%左右,NOX 排放测试达到 TierⅡ标准。玉柴的蓝鲸 SK系列双燃料采用电控微引燃、共轨式电控燃油喷射、燃气多点喷射等技术,燃油模式排放满足 IMO TierⅡ标准,燃气模式下排放满足 IMO TierⅢ标准[10]。
河柴开发的CHS620L6MPI天然气/柴油双燃料发动机,采用多点喷射技术,装备有机械式燃油泵,动力指标与柴油机相同,燃油替代率 95%,热效率 38%,NOX排放降低60%左右,接近IMO TierⅢ标准[14]。
1.3本文的主要工作
通过对现有的轻烃/柴油发动机的热力循环进行仿真,利用AVL BOOST仿真计算结果与实机测试结果比对,修正各种边界条件,做出最终的仿真计算。并与纯燃油的发动机在相同工况下的热力循环过程进行对比,比较出二者的优缺点,并加以分析。
最终目标是能够得出混合发动机在工程领域上相较于传统纯燃油发动机具有较为明显的优势的结论。
此次仿真主要采用AVL BOOST进行仿真计算,有已知的Z6170机型的柴油机数据进行建模,再修正边界条件,得到最总的仿真结果。将仿真结果与Z6170纯柴油发动机进行对比,分析各项数据,得出最终的结论。

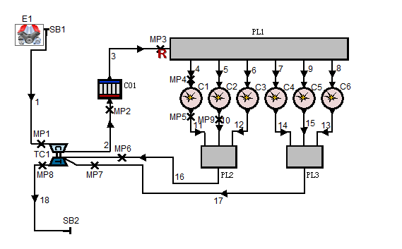
图1.1 LNG/柴油双燃料发动机系统构成
1.4 本章小结
本章主要介绍了有关于双燃料发动机行业当前的研究背景和国内外各企业的研究现状。在此背景下,本文主要以对轻烃/柴油混合发动机的仿真计算为基础来探究混合发动机相较于传统纯燃油发动机的优缺点。
第2章 发动机仿真模型
2.1 Z6170柴油机试验台架
在进行双燃料发动机仿真前,我们必须要先建立出纯柴油的原机模型,在纯柴油模式模型的基础上加以修改调试使其成为一个可以使用轻烃燃料的双燃料发动机。采用发动机仿真有以下优点: 1)避免了实验的长周期和操作复杂的问题; 2)降低了人力、物力和财力的消耗; 3)避免了实验中现有技术和实验设备的限制; 4)对于需要较为苛刻环境条件的实验也可以顺利进行。
近些年,随着计算机技术和数值模拟仿真技术的飞速发展,仿真技术也已出现在了发动机的各个领域中,并且营造了巨大的经济效益。发动机性能仿真软件可以设置简单的结构参数和边界条件的基础上,利用发动机的设计指示参数和实验数据,从而得到发动机丰富的整机的性能和参数。通过对这些性能和参数的分析优化,从而达到提升发动机性能的目的。
为了分析不同种类的轻烃燃料对气缸放热规律和排气温度的影响,本文用AVL BOOST搭建了Z6170LC柴油机的仿真模型。Z6170LC柴油机的BOOST模型是按照实验台架所得的放热、传热规律和动力特性建立的。
表2.1 6170柴油机参数
序号 | 项目 | 参数 | 单位 |
1 | 柴油机型号 | Z6170LC | |
2 | 汽缸数 | 6 | 个 |
3 | 缸径*行程 | 170*200 | mm |
4 | 活塞平均速度 | 6.67 | m/s |
5 | 平均有效压力 | 1.454 | MPa |
6 | 压缩比 | 14.5 | |
7 | 持续功率 | 330 | kW |
8 | 持续转速 | 1000 | r/min |
9 | 燃油消耗率 | 200 | g/kW*h |
10 | 最低稳定工作转速 | 400 | r/min |
11 | 冷却方式 | 闭式水冷 | |
12 | 启动方式 | 空气马达 | |
13 | 润滑方式 | 压力润滑 |
实验室Z6170柴油机实验台架如图2.1、2.2所示:

图2.1 实验台架(1)

图2.2 实验台架(2)
柴油机台架包含完整的动力系统、与之匹配的水力测功机及控制系统、缸压采集系统和尾气排放测试系统。台架实验所得为1000r/min转速下的负荷特性。台架试验结果如表2.2所示;所得100%负荷下的示功图如图2.3所示。
表2.2 台架试验结果
燃油消耗率 | 最大爆发压力 | 最大爆发压力出现角度 | 排气温度 |
211.4g/(kW*h) | 98.91bar | 12.9° | 496℃ |

以上是毕业论文大纲或资料介绍,该课题完整毕业论文、开题报告、任务书、程序设计、图纸设计等资料请添加微信获取,微信号:bysjorg。
相关图片展示:









