基于升船机变频器故障特征提取的方法研究毕业论文
2020-02-19 09:16:51
摘 要
水运,在我国交通运输上占据着重要地位。升船机的建设与发展大幅度降低船舶过坝成本并且提高了其运输的效率,使得航道通航效益及社会经济效益得以充分发挥。变频器作为升船机变频调速系统中的关键部位,其运行状态关系到升船机的安全运行。因此,开展升船机变频器故障诊断的研究有利于提早发现安全隐患,采取维修措施避免事故的发生,极大降低因事故造成的经济损失有着极其重要的研究意义。
本文以升船机变频器作为研究对象,针对变频器主电路中逆变电路的单功率开关管断路故障,同上桥臂双功率开关管断路故障,同下桥臂双功率开关管断路故障,上下交叉桥臂双功率开关管断路故障共19种故障进行建模仿真;并以变频器输出的三相定子电流作为故障特征提取的研究对象,基于傅里叶变换和小波变换的理论方法对三相定子电流开展时频分析,完成故障特征向量的提取;最后通过选取BP神经网络以及基于遗传算法优化的BP神经网络完成对故障模式的分类,验证了故障特征提取方法的有效性。
论文工作主要如下:
学习升船机变频器主电路的工作原理,以电压型变频器主电路为研究对象进行故障机理分析;
通过Simulink仿真平台搭建异步电机的矢量变频调速系统,逆变电路的断路故障电气模型进行仿真实验,选取三相定子电流为信号分析对象;
基于Matlab软件完成傅里叶变换算法和小波包能量熵的提取算法,完成三相定子电流故障特征向量的提取,建立故障样本;
基于Matlab软件完成BP神经网络算法和基于遗传算法优化的BP神经网络算法的编写,并将故障样本通过机器学习进行故障分类,最终得到故障识别率验证故障特征提取方法的有效性。
关键词:升船机;变频器;神经网络;故障诊断
Abstract
Water transportation occupies an important position in China's transportation. The construction and development of ship lift can greatly reduce the cost of ship passing through the dam and improve the efficiency of its transportation, so that the navigation benefits and social and economic benefits can be fully played. The frequency converter is the key part of the variable frequency speed regulation system of ship lift. Therefore, it is of great significance to study the fault diagnosis of the frequency converter of ship lift in order to find out the potential safety hazards in advance, take maintenance measures to avoid the occurrence of accidents, and greatly reduce the economic losses caused by accidents.
In this paper, the ship lift inverter is taken as the research object. The modeling and simulation are carried out for the single power switch tube fault of the inverter in the main circuit of the inverter, the double power switch tube fault of the upper bridge arm, the double power switch tube fault of the lower bridge arm, and the double power switch tube fault of the upper and lower crossing bridge arm. The three-phase stator current output by the converter is taken as the research object of fault feature extraction. Based on the theoretical method of Fourier transform and wavelet transform, the time-frequency analysis of three-phase stator current is carried out to complete fault feature vector extraction. Finally, by selecting BP neural network and BP neural network based on genetic algorithm optimization to complete the classification of fault mode, the effectiveness of fault feature extraction method is verified.
The main work of the paper is as follows:
Learn the working principle of the main circuit of the frequency converter of the ship lift. Take the main circuit of the voltage converter as the research object to analyze the failure mechanism.
The vector frequency conversion speed regulation system of asynchronous motor was built by Simulink simulation platform. The open circuit fault electrical model of inverter circuit was simulated. The three-phase stator current was selected as the signal analysis object.
Fourier transform algorithm and wavelet packet energy entropy extraction algorithm were completed based on Matlab software, three-phase stator current fault feature vector extraction was completed, and fault samples were established.
The BP neural network algorithm and the BP neural network algorithm optimized based on genetic algorithm were completed based on Matlab software, and the fault samples were classified by machine learning. Finally, the fault identification rate was obtained to verify the effectiveness of the fault feature extraction method.
Keywords: ship lift; Frequency converter; Neural network; Fault diagnosis
目 录
第1章 绪论 1
1.1 课题研究的背景及意义 1
1.2 国内外研究现状 1
1.3 本文的主要研究内容 5
1.4 论文结构安排 6
第2章 升船机变频器工作原理及故障机理 7
2.1 升船机变频器的构成与类型 7
2.1.1 升船机变频器的构成 7
2.1.2 升船机变频器的类型 7
2.2 升船机变频器的工作原理 8
2.3 升船机变频器常见故障类型及其产生的原因 9
2.3.1 整流单元的故障 9
2.3.2 中间直流环节的故障 10
2.3.3 逆变单元的故障 11
2.3.4 辅助控制电路的故障 12
2.4 本章小结 12
第3章 升船机变频器的故障仿真 13
3.1 升船机变频器主电路模型 13
3.1.1 升船机变频调速系统原理 14
3.1.2 升船机主电路模型及功能 14
3.2 升船机变频器实现故障方法 22
3.3 升船机变频器故障数据的选取 25
3.4 本章小结 25
第4章 升船机变频器故障特征提取方法的研究 26
4.1 升船机变频器输出电流的傅里叶变换法 26
4.1.1 傅里叶变换的基本理论 26
4.1.2 升船机变频器输出电流的傅里叶变换 26
4.1.3 傅里叶变换的结果分析 33
4.2 升船机变频器输出电流的小波变换法 33
4.2.1 小波变换的基本理论 36
4.2.2 基于小波包的能量特征提取方法 38
4.2.3 基于小波分解的能量特征提取方法 45
4.2.4 小波变换的结果分析 48
4.3 本章小结 49
第5章 基于GABP神经网络升船机变频器故障模式识别的实现 50
5.1 神经网络的介绍 50
5.2 基于BP神经网络的故障模式识别的实现 51
5.2.1 BP神经网络的结构与算法 51
5.2.2 应用BP神经网络实现升船机变频器故障诊断 53
5.2.3 仿真结果分析 54
5.3 遗传算法的介绍 59
5.4 基于GA优化的BP神经网络的故障模式识别的实现 59
5.4.1 基于GA优化的BP神经网络的结构与算法 60
5.4.2 应用GABP神经网络实现升船机变频器故障诊断 61
5.4.3 仿真结果分析 68
5.5 本章小结 69
第6章 总结与展望 70
6.1 本文工作总结 70
6.2 展望 70
参考文献 71
致谢 71
第1章 绪论
1.1 课题研究的背景及意义
水运,在我国交通运输上占据着重要地位。这种运输方式不仅货运量大成本低,而且污染小不会造成对资源的污染。但是它往往受限于航道问题而导致货运速度减小,等待时间大大增加。升船机的出现完美解决了这一问题,通过这种机械设施来升降船舶,能够大幅度降低船舶过坝成本而且提高了其运输的效率,使得航道通航效益及社会经济效益得以充分发挥。譬如三峡升船机的出现,改善了船舶积压待闸的情况,提高了三峡枢纽通过能力并创造了极大的经济利益。
表1-.1 升船机参与分流前后三峡船闸闸次平均载货量统计表

而升船机正常运行的核心部件,在于其变频调速系统。通过变频调速系统,使得升船机的运行可以平稳无误,稳定运行。而变频调速系统中的关键元件,就是变频器。因此,研究升船机常用变频器部件的故障特征并且就其分析,可以在变频器发生故障之前提前示警并将避免事故发生或能够在故障发生之后迅速解决问题,保证了升船机能够正常工作。
1.2 国内外研究现状
英国在18世纪末期兴起了工业革命。42条新运河在18世纪的最后十年被规划新建,这在当时被称为“运河狂热”。水头下降的运河需要建设航运设施,因此船舶升降和船闸建设得以发展迅速。英国cherry公司在1788年生产的斜面干式运输升船机,被认为是世上最早的机械化升船机。正是在这个时期,世界各地的学者们构思,建立并且尝试着完善全新的可垂直升降的升船机。世界各地自20世纪以来建造或重建了许多大中型船舶升船机。德国的尼德芬诺垂直升船机于1934年建成。它成为了此领域最具代表性的建筑,并将升船机技术带入了一个新的阶段。在随后的施工中,船舶的吨位、起升高度和起升类型均有显著提高。在此期间,大部分的升船机采用钢丝绳悬挂,垂直升降完全平衡。

图1.2 德国尼德芬诺垂直升船机
我国的升船机建设在20世纪90年代时期发展迅速。中国目前有60多座升船机,其分布在中国12个省市,主要在湖南、浙江、湖北几个省。“长江三峡9号”在2016年9月18日正式启动。随着客轮慢慢开入三峡升船机,标志着三峡升船机正式进入试航阶段。一艘3000吨的巨轮只需要37分钟就能完成近40层建筑的垂直升降。同此前世上规模最大的升船机“比利时斯特勒比升船机”来比,该升船机的总重量和最大高度分别增加了近一倍和一半,三峡升船机的最大起升高度及总起重量是同样采用齿轮齿条爬升方式的德国尼德芬诺升船机的三倍多[1]。

图1.3 三峡升船机
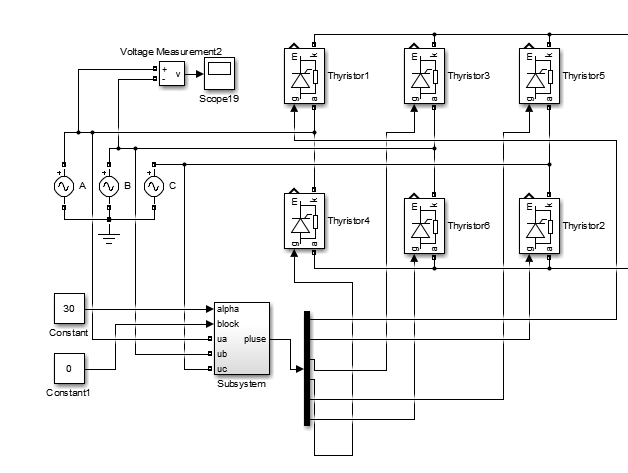
升船机采用的动力驱动方式有很多种。目前我国船舶升降机主传动方式主要有:电动卷扬机驱动、液压传动和齿轮齿条传动。升船机的力矩驱动系统是其电气驱动系统,它对升船机设备能否正常运行和生命安全保障有十分关键的影响,是升船机电气控制系统的重要系统[2]。升船机中的主提升机具有四个驱动单元,对称布置于其中。四个驱动单元组合成封闭矩形的“机械同步”驱动系统,并且由矩形封闭机械轴刚性连接。每个驱动单元配置一台交流变频调速电动机,通过减速机驱动卷筒收放钥丝绳,引导承船厢作垂直升降运动。每个电机都由一组交流变频调速装置供电,其变频调速装配功率单位的组成构造为:交一直一交变频,其中IGBT作为整流器、逆变器的功率单元件, 整流/回馈单元为自换向结构,变频控制采用转子电流磁场定向矢量控制技术[3]。
变频调速装置为电动机供电从而使得升船机平稳运行,升降有序。如今的交流调速系统是由微电子、电力电子和自控组合而产生的结果。在过去,异步电动机调速系统由于对旋转交流机组和电磁元件的需要而受到了限制。静态电力电子变换器在上世纪60年代被引进,这使得晶闸管技术得到了快速提升,电子器件的价格变得很低,交流调速系统的性能变得愈加完善,并且在体积上有了很大的缩小,价格也年年递减。其应用的场所不断得到扩大。新理论和新技术提出更促使交流调速系统的进一步发展,德国学者F.Blaschke在1971年提出了交流电机磁场定向的原理,即矢量变换控制。这给高性能交流驱动控制提供了理论基础[4]。该矢量控制方法大大改善了交流传动系统的动态特性,使得此理论获得了质的飞跃。1985年德国鲁尔大学的Depenbrock教授提出的Direct Self Control(DSC)理论,即直接转矩控制,令交流调速理论获得了更多更深远的提高和发展[5-6]。
要判断升船机运行的性能优劣,常常通过确定其主提升机电力拖动系统与整体运行控制系统性能的好坏来确定。升船机电拖系统主要部分是调速系统,而调速系统的运转正常与否在于变频器是否正常工作。因此变频器在升船机中的作用是至关重要的。

图1.4 不同品牌变频器
在国际上,变频器的发展史比较悠久,较为完善的变频技术和变频器发展体系在多数发达国家已经基本完成了。因为其开发的时间长,相关技术和生产规模相对完善,具有十分丰富的生产经验和较高的产品质量。多数制造商可以造出功率超过一万千伏的变频器;变频器的开发应用了新型材料和制造方案,增高了变频器的可变功率、使用功效和智能化程度。高压变频器在各行业的应用频率逐渐提高。我国的制造商多以生产中小型变频器为主并对高压变频这一部分较少深究。大多数变频器生产企业缺乏专业的设备支持和资金支持,导致变频器生产技术水平和产品科技含量较低,但是价格也相对低廉;国内变频器研制和发展尚未形成一套完善的体系,导致产品之间的性能差异较大,且功率等级较低,大多数在3500KW以下;目前,国内生产企业已经研制出了具备恢复瞬时掉电和故障再恢复功能的变频器,并展开了关于四象限运行变频器的研制[7]。
显然,变频器在升船机调速系统是非常关键的部件。当其失灵所导致的后果是相当严重的,会造成电机电流跳闸升船机停止运行等一系列重大事故。保证变频器的正常运行,能使调速系统正常工作以使得升船机稳定使用。因此,它的故障诊断显得格外重要。而变频器的故障诊断需要用到故障诊断技术。
故障诊断的作用在于某一工作条件下能够找到致使系统受损或某一部分功能失调的原因和性质,能够判断故障发生位置并可预测故障所产生的后续影响等。它包含有故障检测、定位和故障预测等几部分。
在早期,由于技术上还不够完善且机器设备较为简单,这一阶段的的故障诊断主要是依靠专家或修理人员依靠自身的经验和简单的仪器来实现。经过学者们不懈的努力,故障诊断技术在上世纪80年代进入了智能化诊断阶段。这个阶段将常规的诊断方法作为基础,并以人工智能技术为中心,融入了多项人工智能的成果[8-9],使诊断技术发展到了一个全新的层次。
经过了多年的发展,目前已有很多的故障诊断方法。根据德国故障诊断界权威Frank教授的理论,故障诊断方法分为三类:基于数学模型的方法、基于知识的方法和基于信号处理的方法[8]。但随着相关领域的快速发展和理论更加深入的研究,过去的分类方法已变得不适用了。周东华教授将现有的诊断方法进行了重新分类,从一个不同的角度将其划分为了两个大类,包括定性分析方法和定量分析方法。方法说明如图1.5所示[10]:
1.3 本文的主要研究内容
本文设计的主要内容是基于升船机变频器故障特征提取的方法研究,深入研究IGBT交-直-交电压型变频器逆变电路部分的故障机理。根据变频器电路结构和工作原理搭建主电路模型,分为整流桥与逆变电路两部分来解析其工作状态及对应开路故障问题。通过设置变频器主电路中整流电路,逆变电路桥臂上的功率开关管的开路与短路故障进行故障仿真,观测记录三相输出电压波形并将这些数据作为接下来变频器故障特征提取的依据,然后用小波分析的方法来对U,V,W三相输出电流的波形来特征提取。最后对提取的故障特征做出分析总结。
1.4 论文结构安排
论文的结构安排为:
第1章 本章节综合论述了升船机变频器故障特征提取方法的产生背景、国内外研究状况、课题研究内容和预定计划等内容。
以上是毕业论文大纲或资料介绍,该课题完整毕业论文、开题报告、任务书、程序设计、图纸设计等资料请添加微信获取,微信号:bysjorg。
相关图片展示:









