3kW直流电源设计毕业论文
2020-02-18 11:05:30
摘 要
本次毕业设计是为了完成一台3kW的BUCK型直流变换装置样机的研究与设计。输入电压为直流550V-650V,额定输出电压400V,额定输出功率3kW,输出电压纹波小于±2.5%,装置效率不低于92%。因而采用的是以BUCK电路为主电路的直流电源设计,并加入了放大信号器件,脉宽调制(PWM)电路以及驱动电路成功的完成了直流电源的设计,并通过对电路的充分分析完成了各个参数的计算,并采用合理的参数。通过了仿真软件MATLAB对电路的仿真达到了预计的参数要求,并且按照要求设计出了规范的硬件电路图,充分运用所学知识通过实践得以展示。
关键词:BUCK电路、直流电源、电压纹波
Abstract
This graduation project is to complete the research and design of a 3kW BUCK DC converter. The input voltage is DC 550V-650V, rated output voltage is 400V, rated output power is 3kW, output voltage ripple is less than ±2.5%, and device efficiency is not less than 92%. Therefore, the BUCK circuit is used as the DC power supply design of the main circuit, and the amplified signal device is added. The pulse width modulation (PWM) circuit and the drive circuit successfully complete the design of the DC power supply, and complete the analysis of the circuit. The calculation of each parameter and the use of reasonable parameters. Through the simulation software MATLAB, the simulation of the circuit reached the expected parameter requirements, and the standardized hardware circuit diagram was designed according to the requirements, and the knowledge learned was fully demonstrated through practice.
Keywords: BUCK circuit, DC power supply,Ripple voltage
目录
第1章 绪论 1
1.1直流电源的研究现状与发展前景 1
1.2 直流变换器的发展 1
1.3构思及结构 2
第2章 直流电源电路的整体性介绍 3
2.1电源的分类 3
2.2直流电源器件的介绍 3
2.3 直流电源的电路过程 4
2.4 直流电源中存在的负反馈 5
第3章 直流电源各方面电路分析 6
3.1 BUCK电路 6
3.1.1 BUCK电路分析前提 6
3.1.2 BUCK电路中的开关元件M1 6
3.1.3 BUCK电路的基本原理分析 6
3.1.4 BUCK电路的两种工作方式 7
3.1.5 BUCK电路效率 11
3.2采样网络 11
3.2.1交流电中变压器原理 11
3.2.2直流电中采用电阻串联 12
3.3误差放大器 12
3.4控制电路 15
3.4.1 PWM调制 15
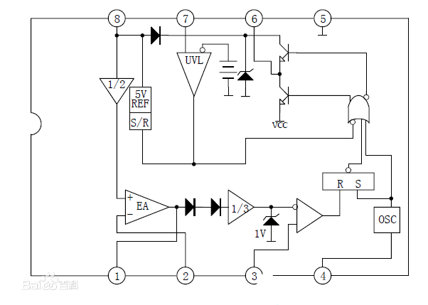
3.4.2芯片SG3525 16
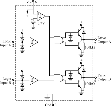
3.5驱动电路 17
第4章 参数计算 19
4.1设计要求 19
4.2各项参数计算 19
第5章 方案对比 22
5.1方案二的产生 22
5.2 BUCK电路在应用过程中的局限性 22
5.3交错并联介绍 22
5.4多相交错并联的BUCK电路连接方式 23
第6章 仿真与硬件电路图设计 24
6.1仿真软件介绍 24
6.2单个BUCK电路仿真 24
6.3两相交错并联BUCK电路仿真 27
6.4方案一的硬件连接图 30
总结 31
参考文献 33
致谢 34
第1章 绪论
1.1直流电源的研究现状与发展前景
在当今生活的世界,学习研究水平以及科学技术水平必将发生巨大变化,并且随着大幅改进,动力技术也在不断发展。 在过去,直流电源仍然是一个不太复杂的电子电路,现在已经发展成一个功能强大的模块。针对传统的直流稳压电源系统转换效率低、功率损耗大、根据信号进行响应慢等缺点,对于系统性能提高方面,利用非隔离式的降压变换器,可以以降压控制器LM5117和CSD18532KCS(NMOS)等器件作为主要内容,利用PWM斩波、电感传输和电容滤波进行能量转换和高频滤波,再经过分压网络和补偿环路,实现对输出电压的稳定控制。多次试验测试结果表明:基于BUCK变换器的直流稳压电源系统输出的响应速度更加的快,在功率转换的时候会损失更低的能量损耗,输出电压电流波形稳定,有效地改善了直流稳压电源[3]系统响应的实时性和稳定性,提高了电源系统的能量转换效率,能够得到宣传价值,而且要求方面也是能够给与。 电源的质量,功能和性能要求也在增加。电源在电力电子电路的相关应用中,是必不可少的重要部分。 电力系统的质量水平和性能的高低直接决定了整个电子设备的质量的好坏。对于直流电源的发展,我国可以说目前对其非常重视,就以四川省为例子,于2018年的统计数据表明,四川省的110kV以上变电站近十年来就增加了500多座,蓄电池组增加了800多组。通过对四川省的举例可以看出,直流电源在国内可以说发展的非常迅速,目前国内的电网不比美国等地区,我国的电力市场还以一定的发展前景,对直流电源以及新电源电池的研究正在大力进行,而且直流电源蓄电池在国内的研究十分火热,通过各个学校的论文发表和社会对学校的招聘工作均可以通过侧面了解到,未来的直流电源的研究可谓是前景广阔,非常值得期待。
1.2 直流变换器的发展
BUCK电路源于对直流变换器的研究工作,而直流变换器由于对人造卫星和机动车等领域的研究非常重要,于是在上个世纪八十年代,美国以为科学家提出了一个突破性的研究:双向Buck/Boost直流相互转换装置。大大推进了直流变换器的发展进程。以单片机为控制核心的数字化高压直流电源装置,这克服了传统工频机械式调压误差大、效率低的缺点。以倍压整流电路直流输出电压和电流为反馈量,经电压电流采样电路送入单片机控制电路实现对直流输出电压的跟踪控制。于1994年,科学家Felix A.Himmelstoss 将不隔离和隔离双向直流-直流分别进行总结并将他们归类,最终确定了直流变换器的研究方向,而直到目前为止,直流变换器的研究还在火热进行,而且直流变换器的发展前景较好,目前体系还不是非常完备,非常具有研究价值。
1.3构思及结构
在这里先对本文的构思进行说明,在正文开始时不再细致说明。在设计之初,有必要了解的核心问题便是BUCK电路,这个在本篇设计中占据着核心地位,因而本文有大篇幅对BUCK电路的描述,从构造原理再到参数设计等方面做了细致的介绍,全方面的了解了BUCK电路以后便是对以BUCK电路为主电路的全电路进行设计,于是产生了第一种设计方案,这套方案较为完善,在结构中和正文中有细致的介绍,之后便需要讨论电路的可行性,于是乎有了第二套方案的产生,从第二套方案中对第一套方案借鉴和调整补充,得以产生完整的设计。
本文从第一种方案开始介绍,以总分的方式进行剖析。首先从设计方案的整体结构进行分析,然后将整体结构拆分为五个部分,先对主电路BUCK电路从原理到工作方式以及效率进行细致研究,再对之后采样电路,控制电路PWM和驱动电路等相关电路进行介绍,之后对设计要求进行参数计算,分析了第一种方案后,与第二种方案进行对比,得出最有效的方案,最后进行仿真,得到想要的结果。
第2章 直流电源电路的整体性介绍
2.1电源的分类
电力的转换分为AC/DC、DC/DC、AC/AC和DC/AC等,由于本篇设计涉及到的是直流稳压电源,因而着重对DC/DC进行介绍。,DC斩波是将固定的DC电压转换为可变DC电压。多有源桥直流变换器结构,能够提高模块化程度和减少高频变压器端口数目,提升系统功率密度。该变换器采用多磁芯高频变压器,变压器原边具有多绕组结构,对应多模块的串联,以满足输入高电压等级的要求;副边则采用单一绕组,对应全桥或多个全桥电路的并联,以承受副边较大的电流应力。改进的变换器在高压侧保持模块化结构,并且将变压器的磁芯和原边绕组集成到高压模块中,而低压侧使用统一的绕组和变换器,可以降低了高频变压器的设计难度。文中给出了该拓扑的等效模型和工作原理,并通过实验验证了所提出变换器结构的可行性。AC/AC三电平交流变换器。该变换器的电路拓扑由三电平变换器、高频储能式变压器、周波变换器以及输入和输出滤波器等构成,它具有简单的拓扑结构,两级功率转换,双向功率流,适用于高压应用的高频电隔离等优点。 它可以将不稳定失真的高压交流电转换为具有相同频率稳定性的正弦波交流电,实现新型电力电子变压器。并通过原理实验验证了该变换器的正确性和先进性。而它主要包括的基本斩波电路分为以下几种:BUCK电路,BUCK-Boost电路,Boost电路,以及Zeta电路等。而且斩波电路主要用于电力电子电路领域的供电,当然它也可以用来驱动直流电机或电池负载。如果直流电源设计电路运用的是BUCK电路,那么DC降压直流电源的全控器件必然就是BUCK电路。对于降压斩波电路,需要说的是,BUCK降压斩波电路优点在于能够承受大电压和电流容量。需要补充说明的是BUCK电路的耐电流和耐电压的能力都非常好,而且这次设计任务也是关于这方面的内容,比较符合研究的趋势。
2.2直流电源器件的介绍

图2-1直流电源电路图
从上图2-1可以看出,整个电路主要包括:以BUCK电路[2][5][16]为主电路,连接有反馈电路。反馈环路由四个部分组成:从左到右,依次可以看到采样网络,误差放大器(E / A),脉冲宽度调制(PWM)和驱动电路。其中BUCK电路主要包括:开关元件M1,二极管D1,电感器L1,电容器C1,其中M1为IGBT。
2.3 直流电源的电路过程
![ECRD]S63)UZX_W73$Q03(QU](http://www.biyelunwen.org/wp-content/uploads/2020/02/lw7753_202021811527379.png)
图2-2各个电压的变化图
(1)由于BUCK电路的开启部分在关键性的开关M1,因而从开关元件开始分析,于是在开关M1(IJBT管)导通时,与之相连接的晶体管D1由于是反向连接,因而是处于反向截至状态,那么可以得到公式V1=Vdc,也可以得到电流
,电流
。此时电流经过电感L1,它的作用是增加其电流的线性,而电容C1作为滤波电容的作用,电感和电容共同构成降压斩波的效果,此时完成了对BUCK电路电路图,可以得到输出电流
和输出电压
(2)采样网络R1和R2作为变压器的替代结构对输出电压
进行分压得到电压信号
,并与参考电压
通过比较放大得到信号。得到如图2-2(a)所示,信号
和三角波信号
进行比较。当
时,控制信号
和
进行跳变,变为低电平信号,进而开关元件M1进入截止状态。
(3)此时,电感器L1为了保持电流不变,它的内部磁场产生抵抗效果,从而改变电感器L1两端的电压的极性。 此时,二极管D1正向偏置并且产生电流
流动,因此D1被称为续流二极管。
(4)如果
,为了保持输出电流和输出电压恒定,电容器C1放电,这使开关元件保持断开,直到下一个周期开始。。如果假设的条件重复性的满足,那么再次接通开关元件M1,对上述过程进行同样的操作。
2.4 直流电源中存在的负反馈

图2-3 设计图的负反馈反应
反馈电路模拟电路和自动控制中较为常见,从另一方面来讲反馈电路有它存在的必要性,由于电路的结构是从前电路到后电路,那么必然会产生输出值,此时为了对电路的精确性和误差作出相应的调整,需要将输出值返回给输入端进行比较,对输入端进行控制,于是有了反馈电路的出现。众所周知,反馈电路分为正反馈和负反馈,正反馈较为稀少,因为它会使得电路震荡,放大电路,这对大多数电路是不好的结果,又因为负反馈可以是系统误差减小,使得系统趋于稳定,因而在系统中的负反馈电路等到广泛使用。本电路设计中也存在了负反馈电路,
该电路是负反馈环路的结论可以通过分析得出。 如图2-3所示,当输出电压
上升时,电压
上升,因此下一电路误差放大单路的输出电压
降低。 因为
降低,三角波
相较而言更早达到比较水平,由此
减少。 从能量守恒方面进行比较,也可以看出输出电压
降低了。而这个电路反过来也是如此。
第3章 直流电源各方面电路分析
3.1 BUCK电路
3.1.1 BUCK电路分析前提
由于对一个电路的分析工作都会有一个理想的条件,因而为了便于分析整个电路的基本工作原理,我们首先做出以下前提:
a. 开关元件M1和二极管D1是理想元件。 它们可以快速打开和关闭,打开时电压降为零,关闭时漏电流为零;
b.电容器和电感器的条件是把他们作为理想的器件。 当电感器在线性区域进行工作并且还未饱和时。电容器上本应该存在的串联电感以及他的串联电阻可以忽略不计。
c.与输出电压相较而言,输出电压的大小可以看做纹波电压的几十上百倍,因而输出电压中的纹波电压可以看做非常小,自然也可以视为忽略不计。
d.采样网络R1和R2的阻抗很大,因此流过它们的电流可以忽略不计。
3.1.2 BUCK电路中的开关元件M1
BUCK电路中的开关元件M1为IGBT管(绝缘删双极型晶体管),在电力电子部分有详细的介绍,它是一种复合全调节电压驱动功率半导体器件,它是通过BJT(双极三极管)以及MOS(绝缘栅场效应晶体管)两种晶体管组成,它的优点在于结合了MOS管的高输入阻抗以及GTR的低导通压降。具有较低驱动功率和减小过的饱和电压。IGBT管可分为两种,一种是N沟道IGBT,而另外一种是P沟道IGBT。IGBT的应用可以在600V,1KA,1KHz或以上,通过比较可以得到的各项性能与本次毕业设计较为吻合,因而采用IGBT管作为开关使用。
3.1.3 BUCK电路的基本原理分析

图3-1 BUCK电路图
BUCK电路由降压斩波结构和功率晶体管开关M1组成,其电路如图3-1所示。
开关M1:功率晶体管M1的导通和截止通过输入的信号进行控制,开关的控制效果如下所示:(1)当晶体管导通时,则输出电压等于输入电压;(2)如果忽略晶体管开关的漏极电流的大小,当晶体管关闭时,则输出电压为零。
以上是毕业论文大纲或资料介绍,该课题完整毕业论文、开题报告、任务书、程序设计、图纸设计等资料请添加微信获取,微信号:bysjorg。
相关图片展示:







您可能感兴趣的文章
- 一种确定磁探针集总电路参数的标定方法外文翻译资料
- 一种人体可接触的大气压低温等离子体射流装置研究(适合电气B方向)毕业论文
- 氩氧中大气压DBD放电特性研究(适合电气B方向)毕业论文
- 大气压氩等离子体射流放电影响因素的仿真研究(适合浦电气B方向)毕业论文
- 含氧高活性均匀DBD改性聚合物薄膜研究(适合浦电气B方向)毕业论文
- 反应器结构对气液两相DBD放电特性的比较(适合浦电气B方向)毕业论文
- 南京某公司研发楼电气设计毕业论文
- 金帆北苑地块经济适用住房——02栋商住楼电气设计(适用于浦电气1004~06A方向学生)毕业论文
- 扬州人武部大楼电气设计毕业论文
- 金帆北苑地块经济适用住房——04栋商住楼电气设计(适用于浦电气1004~06A方向学生)毕业论文


