基于半桥逆变的二端口有源电容的设计与仿真毕业论文
2020-02-18 10:58:09
摘 要
本文借助经典仿真软件MATLAB中Simulink模块,对采用比例积分调节器的双闭环控制的单相桥式逆变器进行仿真设计,在此基础上通过查阅文献,对二端口有源电容的相关概念以及其控制策略进行了解及研究,了解有源电容器相比较于传统电容器的优缺点,并对其进行仿真。在仿真过后,将二者置于单相桥式逆变电路中,对两种情况进行了比较,最终得出结论结果。最后并将二端口有源电容的原来所采用的全桥结构变成半桥,分析半桥结构相较于全桥结构优劣。
论文主要研究了比例积分调节器的双闭环控制的单相桥式逆变器,与有源电容器及其控制策略,并在此基础上将有源电容器置于单相桥式逆变器中进行仿真,对比其相较于传统电容器的优劣,以及不同控制策略下的有源电容器的性能优劣。
研究结果表明:在逆变电路中,有源电容器相较于传统电容器来说,在不同的频率下,有源电容器的电容值是可以变化的,而传统电容器的电容值是不会随频率的改变而变化的,且准PR控制的有源电容器性能最优。
本文的特色:运用MATLAB软件进行仿真,并对有源电容器结构进行研究,与传统电容器性能相比较。
关键词:单相全桥逆变器;双闭环控制;有源电容器;MATLAB仿真
Abstract
With the help of Simulink module in classical simulation software MATLAB, this paper simulates and designs a single-phase bridge inverter with double closed-loop control using proportional-integral regulator. On this basis, through consulting the literature, the related concepts of two-port active capacitor and its control strategy are understood and studied, and the advantages and disadvantages of active capacitor compared with traditional capacitor are understood. Simulation. After the simulation, the two are placed in the single-phase bridge inverters, and the two cases are compared, and the final conclusion is drawn. Finally, the full-bridge structure of the two-port active capacitor is transformed into a half-bridge structure, and the advantages and disadvantages of the half-bridge structure are analyzed compared with the full-bridge structure.
This paper mainly studies the single-phase bridge inverters with double closed-loop control of PI regulator, and the active capacitor and its control strategy. On this basis, the active capacitor is simulated in the single-phase bridge inverters, and its advantages and disadvantages are compared with the traditional capacitors.
The results show that the capacitance of active capacitors can be changed at different frequencies compared with that of traditional capacitors in inverting circuits, while the capacitance of traditional capacitors will not change with the change of frequencies.
The characteristics of this paper: using MATLAB software to simulate and study the structure of active capacitor, compared with the performance of traditional capacitor.
Key Words:single-phase full-bridge inverter; double closed-loop control; active capacitor; MATLAB simulation
目 录
摘 要 I
Abstract II
目 录 III
第1章 绪论 1
1.1 电容器的分类及其应用 1
1.2电容器到达使用寿命的危害 1
1.3电容器使用寿命的检测 2
第2章 二端口有源电容器 3
2.1 二端口有源电容器的提出 3
2.2二端口有源电容器的概念 3
2.3二端口有源电容器的控制策略 6
2.4本章小结 8
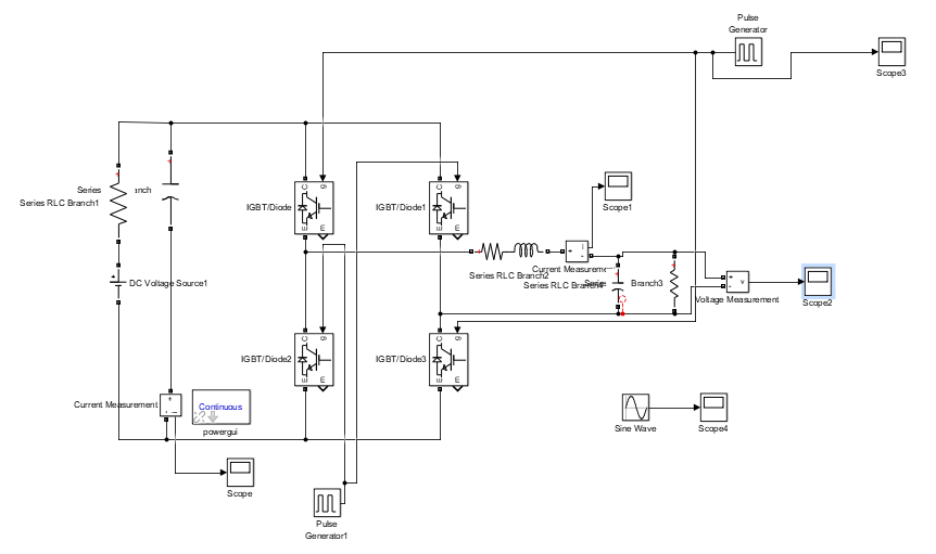
第3章 单相桥式变换器 9
3.1 单相桥式逆变器的概念 9
3.1.1逆变器的分类 9
3.1.2逆变器的工作原理 9
3.2 单相桥式逆变器的控制策略 11
3.3单相桥式逆变器的参数设计与
仿真 12
3.3.1开环系统的单相桥式逆变器的设计与仿真 12
3.3.2双闭环控制的单相桥式逆变器的设计与仿真 14
3.4 本章小结 16
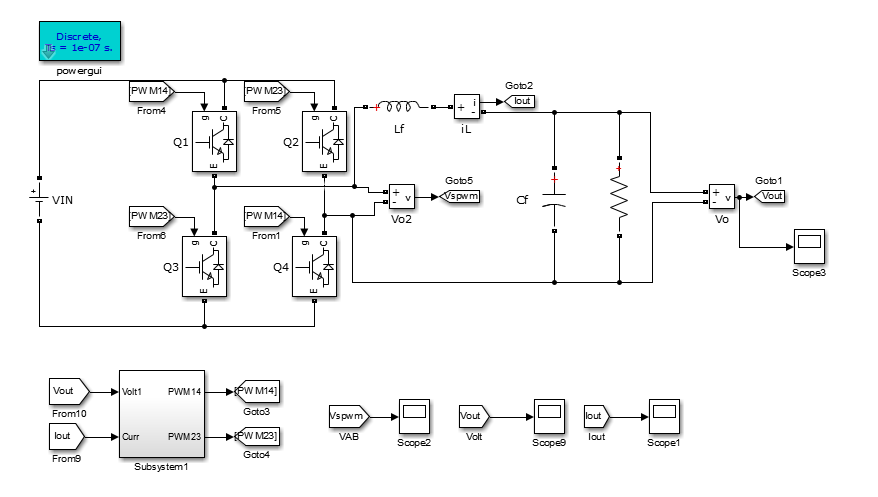
第4章 二端口有源电容器仿真设计 17
4.1 基于单相桥式变换器的仿真 17
4.2半桥结构的二端口有源电容器 19
4.3 本章小结 20
第5章 结论 21
参考文献 22
致 谢 23
第1章 绪论
电容器是电力电子系统中一种关键可靠性的组件,其基本结构是由两块由导电材料制成的板和一层由绝缘材料制成的绝缘层。在传统电路中,电容器作为储能元件成为高阶系统组成的一部分。现代电力电子技术中,电容器常用于电源转换系统如整流逆变、滤波器应用和缓冲电路中[1]。
1.1 电容器的分类及其应用
电力电子应用通常有三种类型的电容器,即电解电容器(E-Caps),金属化薄膜电容器(MPPF)和陶瓷电容器。
电解电容器大多都与电池类似,也是分正负极的,是由金属基板作为正极,金属基板上附有氧化膜,金属极板作为负极,正负极之间填充有可以储存电荷的电解质,不可接反。也有不分正负极的电解电容器,它是将两个分正负极的电解电容器负极相连,附有氧化膜的正极作为双极性电解电容器的两级。电解电容器的工作电压为
~
,它的容量大,但是相应的体积也偏大,且具有极性,在直流电路中有滤波、整流的作用。
金属化薄膜电容的电介质是有机塑料薄膜,它的电极为金属化薄膜。金属化薄膜电容器的电极薄膜由以下材质构成:聚乙酯、聚丙烯、聚碳酸酯等,其中聚酯膜介质和聚丙烯膜介质应用最广。因为作为电极材料的金属化膜层的厚度远小于金属箔的厚度,金属化薄膜电容的体积更小。另外,金属化膜电容具有自我恢复的特性。在发生电容器介质发生击穿短路被击穿时,由于电弧的作用导致击穿点的金属化层温度过高,其表面熔融或者介质被蒸发,从而形成一个很小的无金属区让电容两极回复绝缘继续工作,增加了电容器在工作时的可靠性。
陶瓷电容器顾名思义是以陶瓷作为介质材料,这也是陶瓷电容器与其它电容器最大的区别,同时不同的陶瓷材料也是陶瓷电容器。由于陶瓷的介电常数比较大,所以它在相同容值的电容中体积较小,加之陶瓷耐热性能良好,陶瓷电容器的工作温度可以比其他电容器高。而且陶瓷电容器耐潮湿性能好,这些优点让陶瓷电容广泛应用于电子电路中。
1.2电容器到达使用寿命的危害
由上文可知,电容器是电力电子系统中常见且重要的组件。过去的二十年中,在学术研究里许多人都一直努力致力于电容器的状态监测,用以预估其健康状态,发现除了有源半导体器件外,电容器是另一种比电力电子系统中的其他元件更频繁失效的元件,另外在工业应用中也要求更可靠的电力电子产品预防性维护。在电力电子转换系统中,通常使用单个电容器或电容器组。如果单个电容器达到使用寿命,系统可能会发生故障。对于具有电容器组的系统,多个电容器的故障时间可能不同。一旦其中一个发生故障,其他电容器可以承受增加的应力,从而加速其退化。在电容达到规定的寿命终止标准之后,电容器劣化率变得相当快,当电容下降增加到指定水平时,电力电子转换系统可能无法正常工作。确保可靠的操作,建议在其中一个电容器达到使用寿命后更换整个电池组。
1.3电容器使用寿命的检测
单个电容器和电容器组的大多数状态监测方法都是基于估计电容C和等效串联电阻(ESR),它们是电容器退化的典型指标。通常我们认为的理想电容器是没有电阻的,但是在实际中,电容器由于存在内部损耗甚至电感,将其等效为一个电容与一个电阻串联更符合实际情况。随着使用时间的增长,电容器等效的阻容电路的电阻值会上升,电容值会下降,这二者的初始值与老化值之间的范围便是需要检测的范围,通常被广泛接受的寿命终止标准是电容减少20%或ESR为初始值的两倍。对于薄膜电容器,电容减少2%-5%可能表示寿命终止[2]。
第2章 二端口有源电容器
2.1 二端口有源电容器的提出
电容器自19世纪被发明以来,就成为了许多电路以及电力电子器件中的不可或缺的一部分。在变换器中,直流母线上要用到大容量的电容器,如果用电解电容的话,电解质的挥发会造成严重的安全事故。如果换成薄膜电容器的话,成本会大大增加。使用陶瓷电容替代的话,器件的体积会增大很多。 因此,一种由无源元件和有源半导体开关实现的双端有源电容器的概念被人们所提出。 通过利用半导体开关,有源电容器的性能不再受无源电容器中使用的介电材料的性质的限制,体积也不会随容值与能量密度增大而增大,允许克服上述问题的可能性。
2.2二端口有源电容器的概念
双端有源电容的概念如图2-1所示。
和
分别是有源电容两侧的电压和纹波电流。它由有源开关、无源元件、采样和调节电路、自供电控制器和栅极驱动器组成。而且有源二端口电容器仅有两个电源端子A和B,从应用的角度来看,它与传统的无源电容器一样方便[3]。

图2-1 二端有源电容器电路拓扑图
图2-2自供电单元用于直接从MOSFET的漏极—源极端子获得栅极驱动器和有源电路的控制器的功率。在外部电路启动期间,有源电容器两端
的电压逐渐建立。开始时,有源电容器中的所有MOSFET都处于关断状态。C2通过MOSFET的体二极管从0开始充电。 C2中存储的能量通过电阻器 Rs 对 C5充电,直到由齐纳二极管的钳位电压15 V。电压VC5是有源电容器的栅极驱动器和控制器的电源。当MOSFET导通时, C4 的电压施加在电感器 Ls两端。该电感电流增加。然后,存储在 C4中的能量被传递到电感器。在电感器电流达到其峰值之后,它开始减小并对电容器 C5充电 。因此,在MOSFET的导通状态和截止状态期间 ,VC5保持在稳定值(即15V)。 C5为栅极驱动器和控制器提供连续电源。

图2-2 自供电电路为栅极驱动器和控制器供电
从图2-1中可以看到,电容
两侧电压的谐波,是用全桥电路来消除的。开环控制框图如图2-3所示。控制信号仅采集了
与
作为反馈信号,无需外部电路的任何反馈信号,二端口有源电容依然能够独立地工作。电容C1的电压由直流偏置和纹波电压两部分组成。为了使得AB端口输出为稳定的直流电压,可通过控制使vc3与vc1的纹波电压幅值相等、相位相反。两者叠加后,纹波电压抵消,使得AB端得到稳定的直流电压。
如图2-3所示,其控制部分由两个支路组成,第一个支路通过高通滤波器提取vc1上的交流分量,取反得到vcon1作为vc3参考信号。在实际电路工作过程中,变换器的元件会有损耗,使得Vc2电压逐步降低,进而导致逆变失败。第二个环路控制有功输入以补偿变换器的运行损耗,从而使Vc2恒定。由二端口有源电容拓扑可知,流过桥式电路的电流与流过
的电流
同相位,超前C3电压90°(
和
的相位相同,与
成90°相移),为了实现电路工作效率最大,将PI控制器输出的稳态直流信号与iL的相位相乘得到参考信号vcon2,使得C3一部分电压与iL同相位,实现有功功率补偿。

图2-3 二端口有源电容的开环控制框图
在电路分析中假设电容和开关管均为理想器件,忽略LC滤波器。二端口有源电容的等效模型如图2-3所示。可得二端口有源电容的大信号模型为:
(2-1)
其中m(t)为调制比。忽略二阶交流量,电路小信号模型为:
(2-2)
其中,M为调制指数,由图3-4中所示的二端口有源电容的控制框图,可得调制信号为:
(2-3)

图2-4 二端口有源电容的等效电路图
是
调制载波的幅值。那么从
到
的传递函数为:
(2-4)
由上式可得,有源电容在电路中的等值阻抗大小为:
(2-5)
根据表1仿真参数,由公式2-5可绘制出二端口有源电容阻抗的bode图,如图2-5所示。在0.1Hz到10kHz的频率范围内,二端口有源电容的等效容值在90uF到3500uF变化,不同频率下等效为不同大小的电容。二端口有源电容跟无源电容区别在于,无源电容在不同频率下的容值是固定的,而二端口有源电容在不同频率下表现为不同大小的电容。

图2-5 无源电容和二端口有源电容阻抗的bode图
表1 含二端口有源电容的单相整流器的仿真参数
仿真参数 | 数值 |
输入电压有效值 | 110 |
工频 | 50 |
输入滤波电感 | 3 |
额定负载R/Ω | 40 |
输出电压 | 200 |
额定功率 | 1 |
电容 | 100 |
电容 | 470 |
电容 | 10 |
电感 | 100 |
开关频率 | 20 |
2.3二端口有源电容器的控制策略
以上是毕业论文大纲或资料介绍,该课题完整毕业论文、开题报告、任务书、程序设计、图纸设计等资料请添加微信获取,微信号:bysjorg。
相关图片展示:







您可能感兴趣的文章
- 一种确定磁探针集总电路参数的标定方法外文翻译资料
- 一种人体可接触的大气压低温等离子体射流装置研究(适合电气B方向)毕业论文
- 氩氧中大气压DBD放电特性研究(适合电气B方向)毕业论文
- 大气压氩等离子体射流放电影响因素的仿真研究(适合浦电气B方向)毕业论文
- 含氧高活性均匀DBD改性聚合物薄膜研究(适合浦电气B方向)毕业论文
- 反应器结构对气液两相DBD放电特性的比较(适合浦电气B方向)毕业论文
- 南京某公司研发楼电气设计毕业论文
- 金帆北苑地块经济适用住房——02栋商住楼电气设计(适用于浦电气1004~06A方向学生)毕业论文
- 扬州人武部大楼电气设计毕业论文
- 金帆北苑地块经济适用住房——04栋商住楼电气设计(适用于浦电气1004~06A方向学生)毕业论文

/V
/Hz
/mH
/V
/kW
/uF
/uF
/uF
/mH
/kHz

