3.3kW CLLC电源模块设计及仿真毕业论文
2021-12-05 17:36:44
论文总字数:20260字
摘 要
近年来,随着电动汽车的迅猛发展,与电动汽车相关的产业也得到了国家的重视。众所周知,电动汽车的动力电池既可以作为电源给汽车中的负载供电,又可以作为储存能量的单元,储存电网中的能量。有相关学者根据这一特性提出了一种新的理念,既将电动汽车接入电网,当电网负载处于峰值时,电动汽车将作为电源给电网供电;当电网负载处于低谷时,电动汽车再转换为负载从电网中吸收能量,以起到削峰填谷的作用,使电价保持稳定,且可以在一定程度上提高电网的稳定性。这种概念被称为V2G,既从汽车到电网。
既然要实现双向的能量传输,就需要双向的变换器。电网中的电能是交流电,而电动汽车的电池产生的是直流电,本文需要先使用AC-DC变换器,然后再使用DC-DC变换器,以保证双向电能的稳定流动。本文将重点研究双向DC-DC变换器的工作原理以及控制策略。
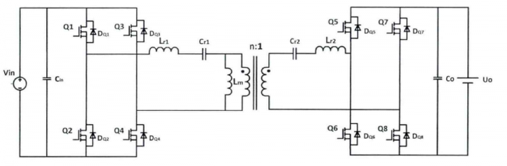
本文重点研究的,就是谐振变换器中的一种拓补,CLLC双向谐振型DC-DC变换器,既通过在原边加入谐振电感和谐振电容,副边加入谐振电感的方式,来达到软开关。CLLC型变换器的工作原理十分简单,原边是一个由开关管组成的全桥电路,通过控制开关管的通断,将直流电先变成交流电,通过变压器后,副边的四个开关管并不受到控制,仅通过与其并联的四个二极管实现不控整流,将交流电再次变成直流电。通过改变原边开关管的开关频率,可以实现对输出电压以及输出电流的控制,这是正向工作模式下的工作原理反向工作时,原边与副边的工作状态对换,既可实现双向的电流传输。
在电路设计以及仿真模型搭建的过程中,我采用了循序渐进的方式,先搭建单相的开环控制,然后实现单向的闭环控制,最后实现双向的闭环控制。所有仿真全部基于matlab2019b中的simulink模块,本文将会对研究过程进行逐步说明。
关键词:V2G,CLLC变换器,双向DC-DC变换器,谐振,软开关,PI控制
Abstract
As the electric motors developing rapidly these days, the relevant business has been attached importance. As we know, the battery of electric vehicle can work as both source and load. Some researchers offered a new concept called V2G based on that factor. When the load of grid is at its peak value, the battery works as a source transfering energy to the grid; when the load is at its valley value, on the contrary, energy is transferred from the grid to the battery. Through this measurement we can stabilize the price of electricity and increase the stability of the grid. This strategy is called V2G.
Since we want to realize bidirecionl energy transmission, we need bidirectional converter. The electric energy in the grid is alternating cyrrent, while the battery of the electric vehicle produces direct current. We need to use AC-DC converter at the beginning in order to transfer alternating current into direct current and then the DC-DC converter to ensure the stable flow of two way energy. This paper will focus on the working process and the controlling strategy of the bidirectional converter.
CLLC bi-directional resonant DC-DC converter can achieve soft switching by adding resonance inductor and resonance capacitor to the primary side and resonance inductor to the secondary side. The principle of CLLC converter is very simple. The original side is a full bridge circuit composed of switch tubes. By controlling the on-off of the switch tubes, DC is first changed into AC. after passing through the transformer, the four switches on the secondary side are not controlled. Only through the four diodes in parallel with CLLC converter, uncontrolled rectification is realized, and AC is again changed into DC. By changing the switching frequency of the primary switch, the output voltage and current can be controlled. This is the working principle under the forward working mode. When the primary side and the secondary side work in reverse, the two-way current transmission can be realized.
In the process of circuit design and simulation model building, I used a step-by-step way, first to build a single-phase open-loop control, then to achieve one-way closed-loop control, and finally to achieve two-way closed-loop control. This paper will explain the research process step by step.
Keyword: V2G, CLLC converter, bidirectional DC-DC converter, resonance, soft-switch, PI control
目 录
第1章 绪论1
1.1 研究目的及意义1
1.2 车载充电技术的发展1
第2章 双向直流变换器电路拓补的研究2
2.1 非隔离型变换器2
2.2 隔离型变换器3
2.3 谐振型变换器4
2.3.1 不对称型LLC结构4
2.3.2 对称型CLLLC结构4
2.3.3 不对称型CLLC结构5
第3章 CLLC型变换器工作原理分析6
第4章 CLLC型变换器的增益分析8
4.1 等效模型8
4.2 增益表达式9
第5章 电路参数及电路结构的确定10
5.1 电路参数的确定10
5.1.1 变压器变比10
5.1.2 谐振频率的选取10
5.1.3 谐振电感的确定11
5.1.4 励磁电感的确定11
5.1.5 谐振电容及电容比的确定15
5.2 电路结构的确定12
5.2.1 脉冲发生系统12
5.2.2 控制策略的设计16
5.2.3 电池模块的搭建17
第6章 仿真模型及仿真结果19
6.1 仿真模型19
6.2 仿真波形20
6.2.1 正向工作状态20
6.2.2 反向工作状态22
第7章 总结与反思24
参考文献26
致谢27
第1章 绪论
1.1 研究目的及意义
进入21世纪以来,环境问题日益严重,世界各国都在推动能源结构转型,化石能源的燃烧不仅不是长久之计,而且燃烧化石能源也会给环境带来巨大的污染。据统计,交通运输业消耗的石油占据了石油总消耗量的70%,而在交通领域内部,消耗石油的交通工具占比也在90%以上。然而,世界各主要发达国家已经开始着手发展可再生能源的交通工具。欧洲各国已经出台规定,到2030年将全面禁止销售燃油汽车。我国政府也在十二五规划中,明确提出了要大力发展新能源汽车。这就为电动汽车的发展提供了巨大的空间。电动汽车具有零排放,低噪声,低价位等优点,在未来必将替代燃油车成为汽车的主流。2012年三月,科技部启动“十二五”《电动汽车发展规划》正式提出纯电转型的发展战略;2016年,在国家“十三五”战略规划下,电动汽车厂商调整路线,电动汽车的充电技术得到重视。
近年来,海内外的专家学者们已经开始利用电动汽车的蓄电池既可以当做电源,也可以当做负载这一特性,提出了V2G理论。所谓V2G理论,既从汽车到电网(vehicle to grid),是将电动汽车接入电网,利用电动汽车蓄电池的双向性,当电网处于高负荷状态时,电动汽车作为电源参与电网的供电,减轻电网的负荷压力;当电网处于低负荷状态时,电动汽车作为负载,从电网吸收电能。这样可以做到削峰填谷,均衡电价,在提高了电网的稳定性的同时,创造了巨大的盈利空间。无论是供电部门,还是电动车主,都可以通过V2G系统获利,实现商家与用户之间的双赢。同时,V2G系统由于是分布式的电源,可以与当下热门的智能家居,微电网技术等等充分结合,让人们的生活更加的便捷。
1.2 车载充电技术的发展
如今,电动汽车普遍采用充电桩为蓄电池充电。然而,电网中的电能是交流电,电动车电池中的电能是直流电。在实际运用中,一般采用二级电路来实现电能的双向传输,前级电路为ac-dc变换电路,目的是将电网中的交流电变换为直流电,二级电路为双向的dc-dc变换器。使用dc-dc变换器可以为电路实现电气隔离,还可以为双向的能量流动提供渠道,也可以增大电压的变化范围,加大充电功率。目前,车载充电技术都都是朝着大功率,高电压的方向在发展,更高的功率意味着更快的充电速度。据了解,特斯拉于2019年3月推出的V3型超级快速充电桩的峰值充电功率达到了250kw,一台model3车型仅需要15分钟就可以补充约250km的续航电量。国产充电机方面,由特来电推出的快速充电机可以提供47kw的充电功率,充电电流可达129.6A,常规电动车充电40分钟即可获得80%的电量。在电动汽车充电领域,国产充电桩与外国充电桩之间还有较大的技术差距需要弥补,这与国内电动汽车厂商一直没有突破核心技术有关。而正是因为充电桩的大功率化与集成化,对应用于充电桩的电力变换器的功率要求也在不断增长。在V2G技术不断被推广的今天,电动汽车充电机不仅要求大功率,还要有双向性。这就更需要 双向的变换器。双向dc-dc变换器(BDC)是双向充电机中的重要的,也是必不可少的环节。BDC技术的成熟,对于充电机的发展具有重要的意义。
第2章 双向直流变换器电路拓补的研究
请支付后下载全文,论文总字数:20260字
相关图片展示:





您可能感兴趣的文章
- 一种确定磁探针集总电路参数的标定方法外文翻译资料
 - 一种人体可接触的大气压低温等离子体射流装置研究(适合电气B方向)毕业论文
 - 氩氧中大气压DBD放电特性研究(适合电气B方向)毕业论文
 - 大气压氩等离子体射流放电影响因素的仿真研究(适合浦电气B方向)毕业论文
 - 含氧高活性均匀DBD改性聚合物薄膜研究(适合浦电气B方向)毕业论文
 - 反应器结构对气液两相DBD放电特性的比较(适合浦电气B方向)毕业论文
 - 南京某公司研发楼电气设计毕业论文
 - 金帆北苑地块经济适用住房——02栋商住楼电气设计(适用于浦电气1004~06A方向学生)毕业论文
 - 扬州人武部大楼电气设计毕业论文
 - 金帆北苑地块经济适用住房——04栋商住楼电气设计(适用于浦电气1004~06A方向学生)毕业论文
 

        
            
