3.3kW LLC电源模块设计及仿真毕业论文
2021-12-05 17:36:34
论文总字数:22594字
摘 要
近年来电动汽车行业发展迅速,逐渐引领汽车行业发展的新方向。这得益于电动汽车电源模块的发展。现如今电动汽车对于车载电源的体积、重量、充电效率等方面要求越来越严格。和传统的硬开关器件例如PWM变换器相比,LLC谐振变换器不仅在开关频率和开关损耗方面有巨大的技术优势,而且在体积和重量上表现也更加出色。因此,在车载电源充电器领域,LLC谐振变换器具有广阔的应用前景。
本文介绍了LLC谐振变换器的技术特点和国内外研究现状,并对LLC谐振变换器的拓扑电路结构和工作原理展开分析,着重讨论了LLC谐振变换器是如何实现零电压开通和零电流关断的。对LLC谐振变换器进行稳态分析,借助基频分量法建立起稳态电路的等效电路模型,逐步推导得到电路的电压传递函数。利用稳态分析方法,设计并计算了谐振元件的具体参数。本文设计了一台直流输入为400V,最大输出功率为3.3kW,输出电压200V-450V可控的LLC谐振变换器。学习使用matlab软件,结合元件参数进行LLC谐振变换器电路的闭环仿真,得到闭环控制仿真模型并得到正确的输出电压波形。对实验结果进行分析,进一步验证了理论的正确性。
关键词:LLC谐振变换器、软开关技术、基波分析法、matlab仿真
Abstract
In recent years, the electric vehicle industry has developed rapidly, gradually leading the new direction of the development of the automobile industry. This benefits from the development of power modules for electric vehicles. Nowadays, electric vehicles are becoming more and more strict with requiring the size, weight, and charging efficiency of vehicle power. Compared with traditional PWM converters, LLC resonant converters not only have higher switching frequency and lower switching loss, but also perform better in size and weight. Therefore, LLC resonant converter has broad application prospects in the field of vehicle power supply.
This paper introduces the technology of the resonant converter and the research status of the LLC resonant converter at home and abroad, and analyzes the structure of circuit and working principle of the LLC resonant converter, and analyzes how to realize zero voltage switch as well as zero current switch for the LLC resonant converter. In this paper, we successfully finish the steady state analysis of LLC resonant converter, and with the help of the fundamental frequency component method, we build the equivalent circuit model of resonant circuit. And we also derive the voltage transfer function of the circuit. Using the method of the steady-state analysis, we design and calculate the specific parameters of the resonant element. This paper designs a LLC resonant converter with DC input of 400V, maximum output power of 3.3kW, and controllable output voltage of 200V-450V. Using MATLAB to simulate the LLC resonant circuit, we can get the closed-loop control simulation model and the correct output voltage waveform.
Key Words: LLC resonant converters; soft switching; the fundamental frequency component method; matlab simulation
目 录
第1章 绪论 1
1.1 研究背景 1
1.2 车载充电器分类及其特点 1
1.2.1 车载充电器分类 1
1.2.2 车载充电器技术特点 1
1.3 谐振变换器原理 3
1.3.1 谐振变换器设计原理 3
1.3.2 LLC谐振变换器原理 3
1.4 国内外研究现状 4
1.5 本文主要研究内容 4
第2章 LLC谐振变换器拓扑结构的选择 6
2.1 开关电路拓扑结构的选择 6
2.2 整流电路拓扑结构的选择 7
第3章 LLC谐振变换器工作原理分析 8
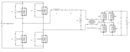
3.1 LLC谐振变换器的拓扑结构 8
3.2 时LLC谐振电路的工作原理 9
3.3 时LLC谐振电路的工作原理 10
3.4 时LLC谐振电路的工作原理 11
第4章 LLC谐振变换器的稳态分析 13
4.1 稳态电路模型建立 13
4.2 电压传递函数的计算 15
4.3 直流增益曲线的分析 16
第5章 参数计算 18
第6章 仿真分析 21
6.1 matlab闭环仿真模型建立 21
6.2 结果分析 22
第7章 总结和展望 27
7.1 总结 27
7.2 展望 27
致谢 28
参考文献 29
第1章 绪论
1.1 研究背景
由于科学技术的发展,电动汽车在近些年来逐渐成为汽车行业中极具发展潜力的崭新方向。电动汽车与传统汽车行业的不同之处在于电动汽车选择采用电能作为动力,这使得电能取代了传统化石能源,不仅大大减小了化石能源所带来的污染问题,而且极好地缓解了能源紧张和资源枯竭等问题。同时,电动汽车行业的发展催生出了新的技术和市场,与采用传统能源作为动力来源类型汽车的差异化竞争也极大提高了我国汽车行业的竞争力,使得我国汽车行业实现飞跃性的发展。
锂电池技术是目前电动汽车车载电源发展的关键性技术。锂电池的优点有很多,例如相比其他金属电池拥有更高的能量密度、对环境的污染较小等。伴随着科学技术的发展,锂电池逐渐实现小型化,能量密度也大大提高,这使得锂电池成为了电动汽车和混合动力汽车蓄电池的首选。但是锂电池的使用条件较为苛刻,首先是锂电池在充电时对于充电电压的变化较为敏感,而锂电池充电的时候电压变化幅度又比较大,这使得充电电压的较大波动会引起充电效率的降低,并且进一步损坏电池,减小电池寿命。因此,我们迫切需要研究一款高效率、充电电压稳定的的开关电源充电模块,以此来满足电动汽车车载电源发展的巨大需求。
1.2 车载充电器的分类及特点
1.2.1 车载充电器的分类
车载充电器是一种专门用于电动汽车车载电池充电的开关电源。21世纪以来,开关电源相较于20世纪有了极大的技术发展和飞跃。在这些开关电源器件中MOSFET管凭借其独特的优点得到了丰富的应用。相比起其他开关管,MOSFET具有驱动功率小、开关频率高等巨大优势。在一些大功率开关电源中人们也经常使用IGBT作为开关器件。在车载电源充电模块领域,先后出现了硬开关电源和软开关电源两种典型的开关电源技术。硬开关电源中应用最为广泛的是使用PWM技术来控制输出电压的开关电源[1];软开关电源的类型比较多样,根据所使用的元器件主要可以分成串联谐振变换器、并联谐振变换器和LLC谐振变换器等典型的软开关电源。
1.2.2 车载充电器的特点
车载充电器的特点主要有以下两个方面。
(1)高频化技术
上个世纪早期的开关电源受限于技术,大多使用功率晶体管作为开关元件。使用功率晶体管作为开关元件时主要有开关频率较低,损耗大等劣势。到了现代,MOSFET因其损耗低、开关频率大等优点广泛使用在各种开关电源中,这使得开关器件的体积大大减小,开关频率也大大提高[2]。
高频化技术就是把开关器件的开关频率提高,在开关频率更高的情况下,开关电源对于电容电感等元件要求更低,这使得电容电感的体积大大减小,进一步减小了开关电源在实际应用时所占用的空间大小,在一定程度上也使得开关电源在相同的体积内能够传输更大的功率。
(2)软开关技术
进入21世纪,轻量化、小型化等特点逐渐成为现代开关电源的发展方向,在做到以上几点的同时电磁兼容性和较高的充电效率也是开关电源质量的重要评价标准。高频化技术,即直接提高变换电路的频率是一种实现开关电源轻量化、小型化的好办法。可是由于开关频率的提高,也使得开关电源产生较大的开关损耗和很大的电磁干扰。解决这些问题的最好办法就是软开关技术,软开关技术的应用使功率管在导通关断过程的损耗大大降低,进一步实现开关电源的高频率、高效率和小型化。
传统的硬开关技术,即PWM控制技术具有控制方法可靠易懂,动态响应良好等优点。它也是电力电子技术中常用的控制技术。但是在开关元件的高频率条件下,硬开关技术的表现并不好。随着开关频率的增高,硬开关元件在开通和关断过程中会出现功率损耗大大增加的问题。这个问题不仅导致开关器件充电效率大大降低,并且也会产生巨大的发热问题。这种发热问题轻则导致开关元件的寿命降低,开关性能变差,重则导致元器件的电磁参数变化对周围元件产生巨大影响。当硬开关器件接收控制电路信号从而开断时,电压和电流并不是互不干扰的,它们的升降过程中有着不小的重合面积,这也会产生较大的功率损耗[3]。
软开关变换的原理是在硬开关技术的基础上往电路中加入电容和电感等谐振元件,谐振元件在开关器件的开通和关断过程的发挥作用,使得电路的电压超前或者滞后电流,从而避免电压和电流的波形重叠,大大减小了功率损耗,避免了硬开关带来的频率限制问题。对电路运行过程进行分析,我们也可以看出通过增加电容和电感等谐振元件,电压和电流其中某一项变化时另一项能够始终保持为零,从而很好消除了器件开通和关断过程中的开关损耗。
软开关技术用以降低开通损耗的主要方法,分别是零电流导通ZCS和零电压导通ZVS。零电压开通是指在开关管开通的过程之前先将电压大小降低为零,这使得电流变化过程中功率损耗的损耗尽可能的小。零电流开通是指在开关管开通过程中保持电流大小一直为零并实现开通,这使得电压变化过程中功率损耗为零。
降低关断损耗主要有两种方法,它们分别是零电压关断和零电流关断。零电压关断是指在开关管关断的过程中保持电压大小为零,这使得电流变化过程中功率损耗为零。零电流关断是指在开关管关断过程中先将通过的电流降低为零再实现关断,这使得电压变化过程中功率损耗为零[4]。
请支付后下载全文,论文总字数:22594字
相关图片展示:





您可能感兴趣的文章
- 一种确定磁探针集总电路参数的标定方法外文翻译资料
 - 一种人体可接触的大气压低温等离子体射流装置研究(适合电气B方向)毕业论文
 - 氩氧中大气压DBD放电特性研究(适合电气B方向)毕业论文
 - 大气压氩等离子体射流放电影响因素的仿真研究(适合浦电气B方向)毕业论文
 - 含氧高活性均匀DBD改性聚合物薄膜研究(适合浦电气B方向)毕业论文
 - 反应器结构对气液两相DBD放电特性的比较(适合浦电气B方向)毕业论文
 - 南京某公司研发楼电气设计毕业论文
 - 金帆北苑地块经济适用住房——02栋商住楼电气设计(适用于浦电气1004~06A方向学生)毕业论文
 - 扬州人武部大楼电气设计毕业论文
 - 金帆北苑地块经济适用住房——04栋商住楼电气设计(适用于浦电气1004~06A方向学生)毕业论文
 

        
            
