轮毂电机驱动混合动力越野车的能量管理策略研究毕业论文
2020-02-19 19:37:45
摘 要
3. 毕业论文文献综述一篇,字数不少于4000;
4. 开题报告不少于1200字;
5. 翻译与课题相关的外文资料约2万个印刷字符,译成中文不少于5000字;
6. 毕业论文周记每周记载与论文相关的内容不少于800字。
必读参考资料:
[1]赵航,史广奎.混合动力电动汽车技术[M].北京:机械工业出版社, 2012.
[2]孙芳科,混合动力汽车瞬时最优控制策略的研究[D]. 山东大学, 2018.04
[3]郭宁远. 基于工况预测的插电式混合动力汽车能量管理策略研究[D]. 昆明理工大学, 2018.05
[4] Wang H, Huang Y, Khajepour A, et al. A novel energy management for hybrid off-road vehicles without future driving cycles as a priori[J]. Energy, 2017,133:929-940.
[5] Zhang P, Yan F, Du C. A comprehensive analysis of energy management strategies for hybrid electric vehicles based on bibliometrics[J]. Renewable and Sustainable Energy Reviews, 2015,48(10):88-104.
指导教师签名 系主任签名
院长签名(章)_____________
摘 要
随着国家对环境保护越来越重视,对汽车排放污染的治理逐渐成为了各国的工作重点,各项严格的排放法规相继出台。与传统越野车相比,混合动力越野车以其突出的排放性得到了广泛的青睐。混合动力越野车可通过合理的能量管理策略,实现对驱动电机与发动机功率的合理分配,同时具备了电动汽车的低排放性与传统燃油汽车的高续航性的优点。
本文主要从能量管理策略的角度来对混合动力越野车的燃油经济性进行优化。文章结合越野工况确定了整车的动力系统结构,并以某型越野车为原型进行了动力系统部件的选型与参数匹配;然后结合混合动力汽车与能量管理策略的国内外研究,通过在功率跟随式能量管理策略中嵌入恒温器式控制策略的发动机最佳效率工作点,将两种子控制策略的优点相结合,提出了恒温器 功率跟随式的能量管理策略,并对控制策略的运行逻辑进行了分析;在Cruise软件中建立起了整车模型,在Simulink软件中建立了发动机模型以及轮毂电机模型,并在Stateflow中建立了恒温器 功率跟随式能量管理策略的模型;最后,在NEDC循环工况、全负荷加速工况以及爬坡性能试验等工况下,通过Cruise/Simulink对该能量管理策略进行了联合仿真验证。
通过联合仿真,NEDC循环工况下,复合策略的综合燃油消耗量为12.9L/100Km,而恒温器式策略与功率跟随式策略在该循环中的油耗表现分别为13.93L/100Km、15.74 L/100Km,证明了复合策略能够很好的改善燃油经济性;在全负荷加速仿真中,0-80Km/h加速的时间为9.2s,满足了设计之初的需求;在爬坡性能真中,当车速为3Km/h的时候,汽车的爬坡度约为60%,符合设计之初的需求。
关键词:混合动力越野车、能量管理策略、联合仿真、动力性、燃油经济性
Abstract
As the country attaches more and more importance to environmental protection, the control of automobile emission pollution has gradually become the focus of all countries, and strict emission laws and regulations have been issued one after another. Compared with traditional off-road vehicle, hybrid off-road vehicle is widely favored for its outstanding emission. The hybrid off-road vehicle can realize the reasonable distribution of driving motor and engine power through reasonable energy management strategy, and has the advantages of low emission of electric vehicles and high endurance of traditional fuel vehicles.
This paper optimizes the fuel economy of hybrid off-road vehicle from the perspective of energy management strategy. In this paper, the dynamic system structure of the vehicle is determined based on off-road working conditions. Then, combining the research of hybrid electric vehicle and energy management strategy at home and abroad, by embedding the best efficiency working point of thermostat control strategy in power following energy management strategy, combining the advantages of the two sub-control strategies, a thermostat power following energy management strategy is proposed, and the operation logic of the control strategy is analyzed; The vehicle model was established in Cruise software, the engine model and the hub motor model were established in Simulink software, and the thermostat power following energy management strategy model was established in Stateflow. Finally, the energy management strategy was co-simulated by Cruise/Simulink under NEDC cycle, full load acceleration and slope climbing performance test.
Through co-simulation, the comprehensive fuel consumption of the compound strategy is 12.9l /100Km under NEDC cycle conditions, while the fuel consumption performance of the thermostat strategy and the power follower strategy in this cycle is 13.93l /100Km and 15.74l /100Km respectively, proving that the compound strategy can improve fuel economy. In the full-load acceleration simulation, the acceleration time of 0-80km /h is 9.2s, which meets the requirements at the beginning of the design. When the vehicle speed is 3Km/h, the climbing slope of the vehicle is about 60%, which meets the requirements at the beginning of the design.
Key words: hybrid off-road vehicle, energy management strategy, joint simulation, dynamic performance, fuel economy
目 录
第1章 引言 1
1.1 研究背景及意义 1
1.2 混合动力越野车发展现状 1
1.2.1 国内混合动力越野车发展现状 1
1.2.2 国外混合动力越野车发展现状 2
1.2.3 混合动力越野车的发展趋势分析 3
1.3 常见混合动力汽车能量管理策略分析 3
1.3.1 基于规则的能量管理策略 3
1.3.2 基于优化的能量管理策略 4
1.3.3 基于学习的能量管理策略 5
1.3.4 各能量管理策略对比分析 6
1.4 本文的研究内容 6
第2章 动力系统及其部件的选型设计 8
2.1 混合动力越野车驱动系统结构的选型 8
2.1.1 越野车行驶道路特征分析 8
2.1.2 结合行驶路况的动力系统结构要求 8
2.1.3 驱动系统结构的确定 8
2.2 动力系统部件选型与参数匹配 9
2.2.1 轮毂电机选型与参数匹配 10
2.2.2 电池组参数匹配 14
2.2.3发动机/发电机组参数匹配 15
2.3 本章小结 16
第3章 车辆复合能量管理策略的研究 17
3.1 混合动力越野车工作模式分析 17
3.2 车辆能量管理策略的分析 17
3.2.1 恒温器式能量管理策略 18
3.2.2 功率跟随式能量管理策略 19
3.3 恒温器 功率跟随式能量管理策略的制定 20
3.4 本章小结 23
第4章 轮毂电机驱动混合动力汽车整车建模 24
4.1 混合动力汽车仿真模型对比选型 24
4.2 Cruise环境下的建模 25
4.3 Simulink环境下动力部件模型的建立 26
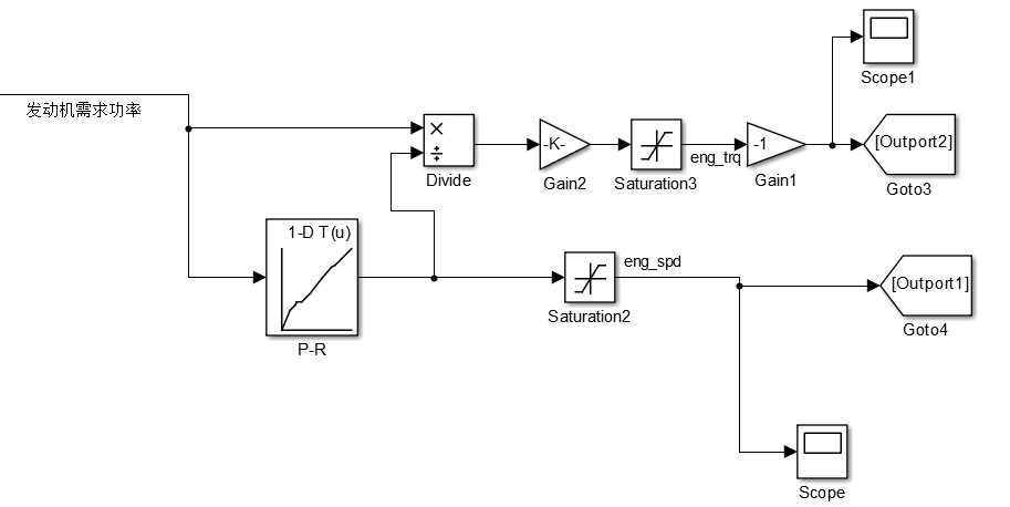
4.3.1 发动机模型的建立 27
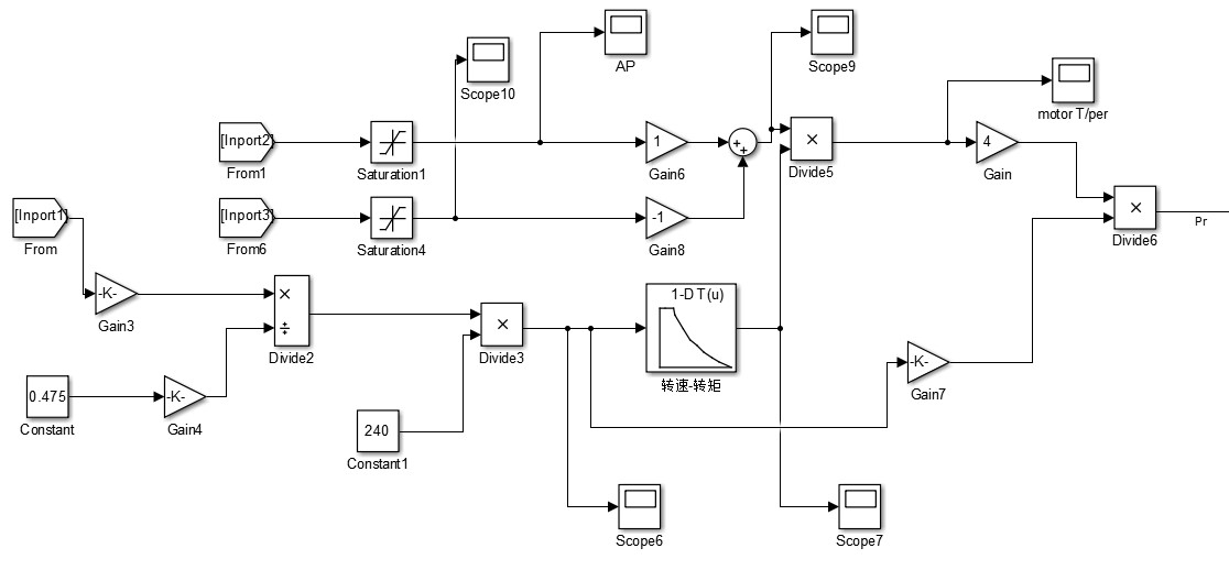
4.3.2 轮毂电机模型的建立 28
4.4 基于Simulink/Stateflow的能量管理策略模型 29
4.5 本章小结 31
第5章 车辆复合能量管理策略的仿真 32
5.1仿真任务的建立 32
5.2 车辆燃油经济性的仿真验证 32
5.2.1 恒温器 功率跟随式控制策略的仿真 32
5.2.2 两种子策略的仿真 35
5.2.3 对比分析 35
5.3 车辆动力性的仿真验证 35
5.3.1 加速性能仿真 36
5.3.2 爬坡性能仿真 36
5.4 本章小结 37
第6章 总结 38
6.1 研究结论 38
6.2 研究展望 38
参考文献 39
致 谢 41
第1章 引言
1.1 研究背景及意义
当前社会下,随着技术的进步,汽车工业得到了空前的发展,但随之而来的尾气污染、能源危机也成为了社会普遍担忧的问题。随着国家排放标准越来越严苛,传统汽车已经无法满足排放要求,混合动力技术以其节能性得到了社会的重视。混合动力汽车被认为是一种在电动汽车与传统燃油汽车之间的过渡车型,具备了传统燃油汽车的高续航性[1],同时也具备了电动汽车良好的排放特性。在混合动力汽车技术中,能量管理策略是最重要,同时也是研究最多的技术之一,它直接决定了汽车的燃油经济性。当前,混合动力汽车的能量管理策略研究已经比较成熟,主要的能量管理策略可以分为三类:基于规则的能量管理策略、基于优化的能量管理策略和基于学习的能量管理策略,它们各自具有各自的特点与适用范围。由于能量管理策略技术的重要性,它也在不断的被发展和完善。
越野车以其良好的通过性和驾驶舒适性受到了越来越多人的青睐,市面上的越野车的种类繁多。越野车必须要具备在复杂越野工况下的通过性以及在野外的高巡航性,这就要求其具有良好的动力性能与燃油经济性,而这两点特性正好在混合动力系统上得到了体现。因此,混合动力技术在越野车领域得到了大量的运用。
一般来说,越野车的驱动系统主要有两轮驱动与四轮驱动,四轮驱动系统由于可以调节各个轮胎的驱动力大小,具有比两轮驱动更好的通过性。在混合动力汽车中,实现四驱的方式主要有集中式驱动、前后轴电机驱动以及轮毂电机驱动。由于没有复杂的传动系统,目前轮毂电机驱动方式是研究较多的方式。
混合动力越野车能够在满足越野车行驶动力性的同时,通过先进的能量管理策略,实现功率的合理分配,协调各个动力系统部件的工作效率,提高其燃油经济性。为了满足其特殊的行驶工况,通常采用四轮驱动的方式,提升其在极限工况下的工作性能。本文主要讨论了轮毂电机驱动式混合动力越野车的能量管理策略。
以上是毕业论文大纲或资料介绍,该课题完整毕业论文、开题报告、任务书、程序设计、图纸设计等资料请添加微信获取,微信号:bysjorg。
相关图片展示:









