suv车型的操纵稳定性动力学建模与仿真分析毕业论文
2021-11-29 21:18:05
论文总字数:30376字
摘 要
本文对某车型的SUV进行整车建模和操纵稳定性研究,以计算机虚拟技术为载体,将缩短SUV整车设计周期与降低整车研发经费和提高整车的操纵稳定性为目的,期望可以系统的进行SUV的操纵稳定性分析和整车建模。SUV整车各系统的建模采用Adams/car软件进行,首先通过建立悬架模型对汽车悬架特性进行分析,最后设计整车实验对SUV的操纵稳定性进行研究。主要研究内容如下:
- 研究Adams/car的各项功能和多体动力学理论,掌握Adams/car的建模能力;
- 根据研究内容和Adams/car软件特性对整车进行适当简化和拆分成多个子系统,并依次进行建模;
- 利用建立的悬架模型进行初步装配研究前悬架的车轮定位参数研究;
- 以多体动力学和操纵稳定性国家标准为依据进行整车的操纵稳定性分析;
通过以上的研究设计方案,不仅可以有效的缩短整车设计周期,降低整车设计过程中的人力物力的投资,达到有效控制成本并快速筛选最佳设计方案的目的,还能在整车仿真过程中快速分析操纵稳定性,从而避免了实际整车操纵稳定性仿真中可能会发生的危险。
关键词:多体动力学、SUV、Adams/car、操纵稳定性
Abstract
In this paper, the vehicle modeling and handling stability research of a SUV of a certain model is based on dynamics of Multi-body system and computer virtual technology. This method will shorten the design cycle of the SUV vehicle and reduce the expenses when engineers design a vehicle and it also could meet the purpose of improving the vehicle’s handling stability, it is expected that SUV handling stability analysis and vehicle modeling can be systematically performed. The Adams / car software is used to build model for every subsystem of the SUV vehicle. First, the suspension model is analyzed to establish the suspension characteristics of the vehicle. Then, the vehicle experiment is designed to study the handling stability of the SUV. The main research contents are as follows:
(1) Study the functions of Adams / car and the theory of dynamics of Multi-body system, and master the modeling ability of Adams / car.
(2) According to the research content and Adams / car software characteristics, the vehicle is appropriately simplified and split into multiple subsystems, and then modeled in turn.
.(3) The wheel positioning parameters of the front suspension is researched by the established model of front suspension when it is preliminary assembled.
(4) The vehicle's handling stability will be analyzed with the dynamics of Multi-body system and the national standards of vehicle handling stability.
As the design plan showed above , we could not only effectively shorten the time of vehicle design cycle and reduce the investment in manpower and material resources in the vehicle design process in order to effectively control costs and quickly screen the best design plan, but also quickly analyze the handling stability of the full vehicle in the virtual simulation which could avoide the danger that may occur in the simulation of the actual vehicle handling stability.
Keywords: Dynamics of Multi-body System, SUV, Adams / car, handling stability
目录
第1章 绪论 1
1.1前言 1
1.2 课题研究背景与意义 3
1.2国内外操纵稳定性研究历史与发展现状 4
1.2.1汽车操纵稳定性的发展历史 4
1.2.2汽车操纵稳定性研究的发展现状 5
1.2.3汽车操纵稳定性的评价指标 6
1.3研究的基本内容,目标,拟采用的技术方案及措施 7
1.3.1研究内容 7
1.3.2技术方案 7
1.4多体动力学与Adams/car软件 8
1.4.1多体动力学 8
1.4.2Adams/car软件 9
1.5本章小结 10
第2章理论基础和计算方法 10
2.1Adams理论基础 10
2.1.1多体动力学理论基础 11
2.1.2车辆虚拟样机的基本理论 12
2.1.3车辆仿真算法的基本理论 13
2.2悬架设计基础理论 14
2.2.1悬架的功用和组成 14
2.2.2悬架的设计理论 15
2.3本章小结 17
第3章 SUV整车模型的建立与验证 17
3.1整车模型建立 17
3.1.1前悬架模型 18
3.1.2转向系统模型 21
3.1.3后悬架模型 22
3.1.3车身模型 24
3.1.4动力系统模型 25
3.1.5车轮模型的建立 26
2.1.6整车模型的建立 27
3.2悬架系统的动力学仿真 28
3.2.1双轮同向激振仿真 29
3.2.2双轮反向激振仿真 32
3.3本章小结 33
第4章 整车操纵稳定性仿真分析 33
4.1整车操纵稳定性仿真理论 34
4.1.1稳态响应的典型评价指标 34
4.1.2瞬态响应的评价指标 35
4.2整车仿真基础参数设置 35
4.3转向盘角阶跃仿真分析 36
4.4漂移仿真 41
4.5稳态回转仿真 43
4.6本章小结 46
第5章 结论和展望 46
5.1论文总结 46
5.2工作展望 47
参考文献 48
致谢 51
第1章 绪论
1.1前言
20世纪中叶以来,第三次工业革命带来了计算机技术的飞速发展,并逐渐渗透到各个领域,极大地促进了社会的发展与进步。同时,在设计领域,计算机的出现颠覆了以往的设计方法和技术,使设计更加方便快捷。在当今的许多设计方法中,虚拟设计由于其便利性和较短的设计周期而逐渐取代了传统的设计方法。现如今,制造业的主要发展方向分为三个方向,分别是全球化、网络化和虚拟化,这意味着虚拟设计将在制造业中变得越来越重要。
虚拟设计是一种整合来自多个学科的知识的技术。它非常全面,在不同行业中都有其独特之处。但其本质是相同的,都依靠计算机仿真技术,仿真可以涉及从产品开发到市场的整个过程。例如,在产品开发阶段,使用者可以根据设计和开发标准,使用与计算机相关的软件来构建产品的虚拟模型。建模完成后,使用者还可以使用一些相关的评估软件来预先评估和评估产品,这将对问题提出合理的修改建议,从而大大降低了产品生产的错误率,并且使产品设计的成功率提高。虚拟设计具有很多优点,生产制造方面,它相较于传统方法更灵活,经济和高效,最大优点在于提高产品质量的同时提高生产效率。
系统建模与仿真技术是虚拟设计技术中较为典型的一个,它是根据建模和仿真应用程序发展而来,其理论基础包含三个部分:理论信息技术,系统技术和研究领域的专业技术。系统建模和仿真技术的工具是包含相关应用程序的计算机和模拟器。这项技术是多项技术的集成,内容包括仿真程序、模型、实验和数据处理等几个部分。建模和仿真技术的优点有如下几点:
1)快速对设计方案进行优化;
2)节省经费;
3)良好的系统性能分析能力,且能避免实际测试可能出现的危险;
4)分析研究系统的抗干扰性能;
5)仿真后出具的报告可以作为决策的依据。
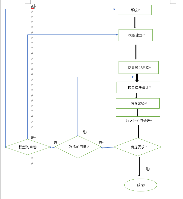
建模和仿真技术为了获得良好的分析结果,需要按照一定的步骤和流程对实际系统进行分析。建模与仿真的基本流程下图1.1所示:

图1.1 建模与仿真流程图
整车的建模与仿真除了计算机技术的支持还需要理论知识的补充,汽车是一个运动的整体,各部件间的互相运动与制约使传统分析方法工作量巨大。多体动力学的出现改变了这一切。
如何将复杂系统的动力学仿真在计算机上进行是当初的一个难题,多体动力学的出现解决了这个问题。多体动力学属于经典力学,它从经典刚体动力学发展到多刚体系统动力学,其研究内容中最简单的情况是自由粒子和只含有少数几个刚体的系统。现代多体动力学是指在建立计算机仿真模型后进行分析,并寻求稳定的数学求值方法。十七世纪时,牛顿首次提出了力是物体运动的原因这一论断,并用其建立的方程正确处理了粒子的运动学和动力学方程。十八世纪,牛顿提出的力被区分为作用力和反作用力,初次出现了虚拟功原理。几年之后,欧拉在牛顿的基础上提出了刚体的概念,成功建立了牛顿-欧拉方程以描述转动副之类的约束。十九世纪,汉密尔顿(Hamilton)在“动力学的通用方法”中提出,力学原理可以根据一定作用量的滞后值来描述。时间到了二十世纪,美国国家科学基金会和几个国家工程师豪格的主持下联合举办了“计算机辅助分析和机械系统动力学优化高级研讨会”,提出了笛卡尔建模方法,这是一种用于在计算机上建立多刚体模型并求解的方法,并建立了“计算多体系统动力学”新学科。
1.2 课题研究背景与意义
现今,随着汽车产量和人们对汽车的需求的增加,汽车制造业对于国家经济的影响越来越大,其是世界上绝大部分发达国家的支柱产业。而随着设计技术的发展和材料的进步,汽车的主要角色不再是驾驶工具,而是人们对于自我美好生活的一种体现和象征,所以汽车的性能需要不断提高以满足人们的需求。经济的快速发展下,人们的生活质量不断提高,对汽车的性能要求也越来越高,所以世界各地的汽车制造商都在使用各种技术来提高汽车各种性能。
我国几十年的汽车技术发展给中国市场带来了天翻地覆的变化,然而低端零部件生产和汽车设计开发方面与国外汽车厂商仍有较大差距。行业差距主要体现在我国汽车自主设计开发能力过于薄弱,并不能做到高质量,高速度的汽车设计开发,只有少数其国产汽车厂商具有完全自主研发的能力。而随着市场的不断扩大与加剧的竞争,国产汽车在努力探寻光明的未来。
请支付后下载全文,论文总字数:30376字
相关图片展示:







