水质检测仪的设计与实现毕业论文
2020-05-15 22:35:12
摘 要
总体溶解性固体物质(Total dissolved solids,简写TDS)含量能够体现出水体的硬度等状况,是反映水质状况的一个重要参考指标,在生态环境保护、水文监测、工业生产、医疗卫生领域都具有重要的意义。自改革开放以来,我国经济发展建设日新月异,居民对于水质的重视程度也越来越高。因此,设计一个适合家庭使用的用来测量TDS值的检测仪来方便人们衡量水质显得十分有必要。
本文设计的TDS值水质检测仪,以STC90C51为芯片为处理核心,采用NE555芯片构成测量电路,以DS18B20温度传感器为核心构成的电路测量温度。该系统通过测量水的电导率,配合温度补偿计算公式,从而计算出该水在25℃下的TDS含量,在数码管上显示出来,并通过NRF24L01 无线通信模块把测量结果发送到PC端。系统还拥有由LED构成的报警电路和由DS1302组成的时钟电路。该检测仪能够实时反馈数据,使用时可以将测量部分放入家庭水箱或者水池中从而随时获得相关数据。
经过实际测试,该水质检测仪能够比较理想地完成水TDS值的量,能够实现温度补偿,并且具有超标时报警、无线通信、数码管显示的功能,同时还能够记录时间,能够满足日常生活需要。
关键词:电导率 监测 温度补偿 无线通信
The Design and Realization of Water Quality Detector
Abstract
The content of total dissolved solids(TDS) is an important parameter which can reflect the quality of water. It is used widely in environment protection, hydrological monitoring, industrial production, medical treatment and health care. With the rapid development of economy in China since Chinese economic reform, people who live in city care more and more about the quality of water. Therefore, it is necessary to design a detector for home use which can detect the value of TDS so that people can judge the quality of water according to the value the system detected.
In this thesis,we designed a water quality detector.it choose STC90C51 as the core of data processing.The measurement circuit is based on NE555.it use DS18B20 sensor to measure the temperature of water.The system can calculate the value of TDS of water which is under 25℃ by measuring the conductivity and temperature of water.The value of TDS of water will be shown on the nixietube and be transferred to PC by the module of wireless communication which is based on the chip of NRF24L01 .The system also has the clock circuit based on DS1302 and the alarm circuit made up of LED.The system is a real-time monitoring system.The detect module can be placed in the tank so that the system could feed back the information about the quality of water.
According to the result of test,the system can realize the function that measure the value of TDS of water and temperature compensation well.it can give an alarm when the value higher than the preset value.The value measured by the system will be shown on the nixietube and be transferred to the computer by the module of wireless communication.it also can record the time when detecting.The function of the system can fulfill the requirements of our daily life.
Key Words: conductivity monitor temperature compensation wireless communication
目 录
摘 要 Ⅰ
Abstract Ⅱ
第一章 绪论 1
1.1 课题背景 1
1.2 TDS值基本知识概述 2
1.3 TDS值基本测量知识概述 2
1.3.1 电导率基本知识概述 2
1.3.2 TDS值与电导率之间的关系 2
1.3.3 影响电导率测量精度的因素 3
1.4 几种常用水质电导率测量方法 4
1.5 本课题主要完成的任务 7
第二章 水质检测仪硬件设计方案 9
2.1 整体方案设计 9
2.2 微控制器选型 10
2.3 测量电路设计 11
2.4 温度测量电路设计 12
2.5 报警电路设计 13
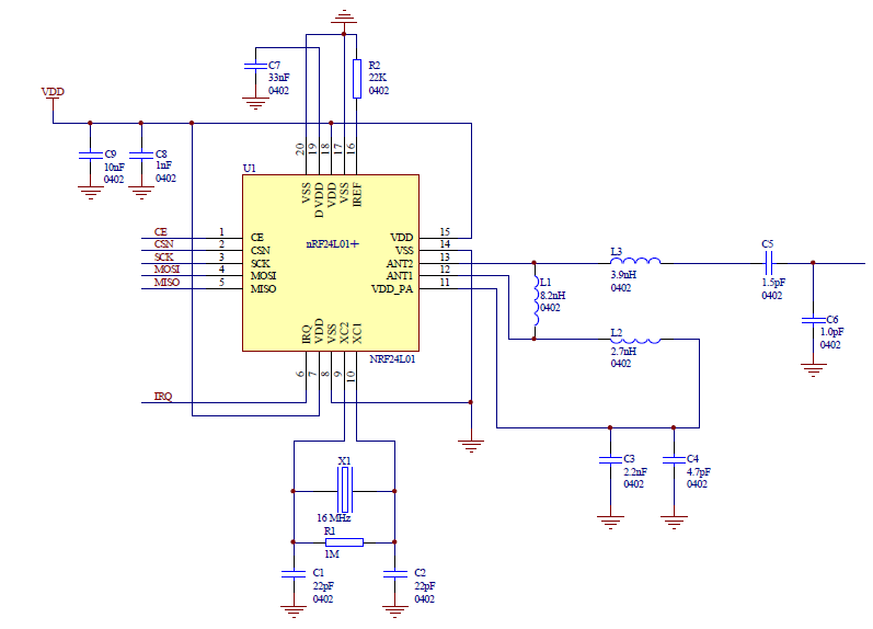
2.6 无线通信模块设计 13
2.7 时钟电路设计 15
2.8 辅助电路 16
第三章 水质检测仪软件设计方案 18
3.1 数字频率计程序设计 18
3.2 温度测量程序 19
3.3 无线通信模块程序 21
3.4 TDS值计算程序 23
3.5 时钟功能程序 23
3.6 显示功能程序 24
第四章 水质检测仪的标定、测试与运行 26
4.1 温度检测模块标定 26
4.2 TDS值与电导转换关系标定 27
4.3 温度补偿部分的标定 29
4.4 整个系统误差的标定 29
第五章 总结与展望 33
5.1 总结 33
5.2 展望 33
参考文献 35
附录 37
致谢 39
第一章 绪论
课题背景
随着人们生活水平不断提高,在平常生活中,水质安全问题正变成人们越发关心的一个问题。目前,我国水资源的人均占有量不足500m3,而国际标准普遍认为一般人均少于3000m3就可以判定为轻度缺水。同时,由于工业生产等原因,现存的大量水资源遭到了污染。因此,实时监测水质信息对于我们的日常生活、社会各部门的正常运转、经济建设的不断发展具有非常重要的意义。
由于这几年国内外的环保意识和健康意识大幅加强,实时水质监测系统在最近一段时间得到了大幅的发展,诸如中国地表水文环境实时监测系统[1],美国西部河流水环境实时监测系统[2]。但上述这些系统大部分都是很大型的科研或者环境工程,这些系统虽然监测方法有效、数据精确、拓展性好,但系统结构太庞大,建设成本、使用成本、维护成本都非常高,根本不适合家庭使用。
而在水质检测技术的发展上,国内很长一段时间是采用人工的方法,费时费力并且对环境变化的反应不够迅速。近些年各类检测设备得到了较大的发展,但目前大部分的仪器厂生产的仍都是单一参数的检测器。根据2013年《中国科技纵横》上的一篇文章研究,现在虽然很多地区的环境监测部门已经开始实施城市水质环境的监测项目[3]并且已经有很多城市拥有了自己的监测网络,但是到了基层这边,还缺乏相应的设备与手段。
在监测设备的技术上,目前国外已经广泛的应用最先进的微电子技术、最智能的数据采集与分析技术,并且与卫星通信系统结合起来[4]。而国内多数的实时水质检测系统,多数是通过诸如linux、ARM[5]、MSP430单片机这些平台进行开发的,如基于linux的远程水质数据采集器[6],基于MSP430单片机的电导率检测装置[7]等等。在多平台的数据互联互通上,也广泛地应用了zigbee和GPRS技术[8]。
伴随着经济的稳步发展和技术的进步创新,人们对于水质检测系统的要求也一直在改变。目前水质检测系统,首先是性能上朝着参数多、灵敏度高、检测速度快的方向发展,另外,整个系统朝着小型化、在线化、智能化[9]方向发展。
在我国生活饮用水卫生标准[10]中,水质的指标大致有微生物指标、消毒剂指标、毒
理指标、感官性状和一般化学指标、放射性指标等等。本次设计的水质检测仪所检测的TDS值,是属于上述第四个指标中的一个比较重要的参数。这个参数虽然不能够完全代表水质的好坏,但却能够体现水的硬度、溶解物含量等信息,是水质的重要参考指标,也是和人们日常生活息息相关的。检测该指标相比较来说可行性更高、性价比也更高。
TDS值基本知识概述
溶解性固体物质总量,指的是不含悬浮颗粒和气体的水中溶解物的含量。它的测量单位为毫克/升。TDS值不能完全反应水质状况,但却能够作为反应水质的重要参考指标。TDS值过大,意味着水中的溶解物含量非常多,其中就可能会包含可溶性农药、亚硝酸盐、重金属离子之类对人体有害的成分。在我国生活饮用水卫生标准[10]中规定,饮用水溶解性总固体含量应不超过1000mg/L。
TDS值基本测量知识概述
测量TDS值的方法有很多,其中主流的方法大致上一般分为烘干法和电导率转换法两种。其中,烘干法的原理就是通过将水烘干后称量其残留固体物质量来计算出水的TDS值。这种方法耗时长,要求高,并且受烘干温度的影响[11],一般在工业生产中使用,不适合实时检测。因此在本次设计中适合采用电导率转换法。
电导率基本知识概述
电导率是反映物体中电荷流动的难易程度的物理量,水的电导率即反映的是水的导电能力。电导是电阻的倒数,单位是S(西门子)。测定液体电导率的传感器叫电导池,也叫电导电极,其实质就是两支间距恒定且面积相等的电极。电导率的单位是S/cm,这是由于电导率的数值大小受电极的几何形状的影响,这样能够避免电导池尺寸的不同而造成的电导率的差别。
TDS值与电导率之间的关系
由于TDS值的高低反映的是水中可溶性物质的含量,其中像酸、碱、盐之类的可溶性物质的含量直接决定着水体的导电能力,因此可以采用测量水体的电导率来间接地测量出水的TDS值。TDS值与电导率之间的总体关系为非线性关系,在一定的范围内,TDS值与
电导率之间的关系近似为线性关系,换算关系为aμS/cm=1ppm,其中a的范围在1.4到2之间[12]。
影响电导率测量精度的因素
电导测量是一种在水质监测、土壤分析、气体含量测定等方面常用的电化学分析方法,它具有简单、快速、没有破坏性的优点[13]。
进行溶液的电导测量不同于普通电阻的测量,它具有一些特殊性,具体表现在:
(1)极化现象。相比于测量普通的电阻,测量溶液电导时一般使用交流电。这是由于一旦使用的是直流电的话,电导池的两个极板就会出现极化现象,这会极大地影响到测量精度。极化现象分为化学极化和浓差极化。化学极化是指电极由于电解作用而发生化学反应,反应产生的物质在电极上积累,从而造成误差。而浓差极化指的是由于溶液不均匀,使得电极附近的液体的浓度与溶液主体的浓度有差异,在电化学反应的作用下形成极电位差,从而影响测量精度。
使用交流电的话,可以使得电极上的化学反应交替进行,从而保证测量精度。
(2)寄生电容。寄生电容一般是指电子元器件引脚或者导线等在高频情况下表现出来的电容特性。由于这种电容特性并不是电路设计时考虑到的东西,因而会产生误差。采用交流电源进行电导测量时,尤其是在测量地点到溶液的电导率时,寄生电容极易形成寄生电流,从而影响测量精度。所以有必要设计平衡电路来补偿寄生电容造成的误差。
以上是在进行电导测量时的注意事项。除此以外,溶液的电导率还受以下因素的影响。
(1)与水中溶解物的本质有关。与离子半径、电荷多少有关。比如,离子体积越大,它在单位场强下的移动速度越慢,于是导电能力越弱。
(2)与溶液的浓度有关。对于同一种溶液,由于离子自身的迁移速度与溶液的浓度成正比,因此导电能力也与溶液的浓度成正比。
(3)与电解质的电离度有关。诸如HCL之类的物质在水中能完全电离,电离度为1,而诸如HAC之类的物质在水中只能部分电离,电离度小于1。这样就会使得即使是浓度相同的溶液,导电能力也会不同。
(4)与温度有关。一般来说,溶液的导电能力与温度成正比,这是因为温度会影响到水中溶解物质的电离常数以及离子的热运动。综上所述,溶液的电导率受多方面的影响。相比较来说,温度因素是在设计测量电路时需要考虑的并且比较容易人为消除的因素。
几种常用水质电导率测量方法
目前测量溶液电导的方法主要有电极法、电磁法、超声波测量法[14,15]等等。电磁法精度很高,可是它的量程偏小,它适用于一些电导率较高的环境中,而超声波法技术要求太高,几乎没有多少人采用[16]。所以比较常用的是电极法测量溶液电导。而电极法又有很多种具体的分类,比如相敏检波法、电桥法、分压法、频率法、运放法。这些方法各有优势,同时也各有不足。下面具体介绍一下各种方法的实现原理。
(1)相敏检波法
相关图片展示:









