心电信号的采集与传输毕业论文
2020-07-05 17:23:35
摘 要
近几年来,心脏疾病呈高发态势,随着人们生活水平的改善,人们也越来越重视心脏疾病的状况。由于心脏疾病的突发性和严重性,对心脏疾病的预防就显得格外重要,而心电监护设备,却大多在一些大医院。这明显的缺陷就造成了便携家用式的心电监护仪的高需求性,让平常人在平时就可以自己检测,自己可以发现病情,进而到医院去进一步诊断治疗。
本文的研究内容就是设计并实现心电信号采集和传输功能的装置。首先研究了心电信号的产生,特征和主要干扰,以及心电信号的采集方法和传输方式,确定了总体实现方案;再根据优劣性和成本选择了具体的模块,AD8232配合导联系统采集放大滤波心电信号,STM32单片机控制AD转换将模拟信号转化成数字信号,单片机控制CH340G模块实现串口传输将数字信号传到PC端处理;软件部分采用常见的Keil编写下载单片机程序,采用Matlab处理数字信号绘制成图。最终实现对心电信号的采集和传输。
关键词:心电信号;AD8232;STM32;串口通信
The Collection and Transmission of ECG Signals
Abstract
In recent years, heart disease has been developing rapidly. With the improvement of people's living standard, people pay more and more attention to the condition of heart disease. Because of the sudden and serious heart disease, the prevention of heart disease is particularly important. ECG monitoring devices are mostly in some large hospitals. This obvious defect indicates the importance of a portable household electrocardiograph monitor, allowing ordinary people to test themselves in normal times, to find their own conditions, and to go to the hospital for further diagnosis and treatment. The research content of this paper is to design and implement the device for collecting and transmitting ECG signals.
This paper first studies the generation, characteristics and main interference of ECG, as well as the acquisition method and transmission mode of ECG signal, and determines the overall implementation plan. Then select the specific module according to the advantages and disadvantages and cost. AD8232 collects and amplifies the ECG signals with the lead system. STM32 microcontroller controls AD conversion and converts analog signals into digital signals. SCM control CH340G module to achieve serial transmission, digital signal transmission to the PC terminal processing. The software part is programmed by common Keil to download the microcontroller program, and Matlab is used to process digital signal to draw a picture. Finally, the collection and transmission of ECG signals are realized.
KEYWORDS:ECG;AD8232;STM32;Serial Communication
目录
摘 要 II
Abstract III
第一章 绪 论 1
1.1 课题研究的内容及意义 1
1.2 国内外研究现状 1
1.3 本文的工作与内容 2
第二章 心电信号与总体方案 3
2.1 心电信号的基本知识 3
2.1.1 心电信号的产生 3
2.1.2 心电信号的特点 4
2.1.3 心电信号的干扰 4
2.2 心电信号的采集与传输技术 5
2.2.1 心电信号的采集 5
2.2.2 心电信号的传输 5
2.3 本文的总体方案 7
第三章 心电采集与传输系统的硬件设计 8
3.1 心电信号采集电极 8
3.2 采集模块设计 9
3.2.1 采集模块的选型 10
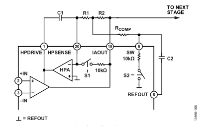
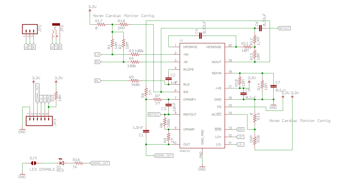
3.2.2 AD8232采集模块 10
3.2.3 采集模块电路 13
3.3 主控模块 14
3.3.1 主控模块的选型 14
3.3.2 STM32最小系统 18
3.4 串口通信模块 19
3.5 系统实物图 19
第四章 心电采集与传输系统的软件设计 21
4.1 软件开发环境 21
4.2 STM32单片机程序设计 22
4.2.1 AD转换程序设计 23
4.2.2 串口通信程序设计 26
4.2.3 main函数 27
第五章 结果与分析 29
5.1 系统测试 29
5.2 分析 30
第六章 总结与展望 32
6.1 总结 32
6.2 展望 32
参考文献 34
致谢 36
第一章 绪 论
1.1 课题研究的内容及意义
对于我们每一个人而言,身心健康都是至关重要的,俗话说,身体是革命的本钱。近几年以来,随着生活质量的提高和改善,人们对自身的健康越来越重视。而对于我们的身体来说,心脏是最敏感,最重要的部位之一,而心脏疾病近几年来也呈高发状态,并且心脏疾病会直接危害到我们的生命。可以说,由于它的突发性和严重性,心脏疾病已不容忽视。
但是目前在我国,由于价格昂贵,成本较高,所以心电设备的普及率不高,还有许多大型医院的心电设备都是进口国外的设备。一般我们要去做心电图,就必须得去一些大一点的医院才可以,乡镇的卫生所根本没有心电检查设备,而许多农村人如果没有明显患病征兆的话,都不太愿意花大代价去大城镇做一些检查,这就导致在贫困农村地区的心电检测太薄弱,甚至一些城镇居民也闲麻烦,不愿意去医院做预防的检查。人口数量的庞大,居住地的分散,而且大型的心电检查设备都在大中型医院,这些都明显体现了这种医院临床检查方式的不足,检查成本过高、设备体积大、不利于平时生活中进行检测等等。
相关图片展示:








        
            
