体表肌电信号的采集与传输毕业论文
2020-07-05 17:23:29
摘 要
体表肌电信号(Surface Electromyography ,sEMG)是肌肉收缩时伴随产生的生物电信号。体表肌电信号可以反应神经肌肉活动。与以往的针电极检测的肌电信号相比,体表肌电信号可以用表面电极在肌肉块的表面提取信号,有无创伤,操作简便等优点。因此,随着科学的发展和现代医学的要求,这种检测方法越来越被人们关注。目前,SEMG被广泛应用到康复治疗,临床医学等各种领域。
本文设计了一种采集体表肌电信号的系统,并通过蓝牙模块进行无线传输。本系统主要包括三个模块,分别是前端采集模块,主控模块和蓝牙无线传输模块。由于体表肌电信号是一种非常微弱的生物电信号,因此在采集信号的过程当中会受到各种噪声的干扰。根据体表肌电信号的特征和外部因素,在肌电信号采集系统的设计中必须考虑信号的放大和去噪。前端采集模块完成体表肌电信号的放大,滤波,并与主控模块的SPI接口相连接。主控模块对接收到的肌电信号进行A/D转换并通过UART接口与蓝牙模块相连接。蓝牙模块在蓝牙2.0通讯协议下,把采集到的体表肌电信号传送至PC机。
关键字:体表肌电信号 采集 传输 主控模块 蓝牙模块
Acquisition and Transmission of Surface Electromyography Signals
ABSTRACT
The surface electromyography (sEMG) is a biological electrical signal produced when muscles contract. It is an important method to detect muscle activity without invasive test. With the development of science, this kind of non-invasive test of muscle activity is more and more concerned. At present, the surface emg signal is widely used in the fields of rehabilitation, clinical medicine and clinical diagnosis.
This paper will design a surface electromyographic signal acquisition system based on surface electrode and wireless transmission through Bluetooth module. Because the surface emg signal is a weak biological signal, it is also susceptible to interference from other signals. Therefore, the amplification and denoising of signals must be considered in the design of electromyographic signal acquisition system. The system mainly consists of three modules: front-end acquisition module, STM32F103 master control module and bluetooth wireless transmission module. The front-end acquisition module completes the amplification, filtering and connection with the SPI interface of the main control module. The main control module of STM32F103 connects the received electromyographic signals to A/D and connects to the Bluetooth module via UART interface. The Bluetooth module sends the collected surface electromyographic signals to the PC under the Bluetooth communication protocol.
Key Words:Surface Electromyography;Acquisition;Transmission;Master Control Module;Bluetooth Module
目 录
摘 要 I
ABSTRACT II
第一章 绪论 1
1.1课题背景及课题研究意义 1
1.2国内外研究现状 1
1.3 本课题主要研究内容 2
第二章 系统功能需求及总体设计方案 3
2.1 肌电信号的产生及特点分析 3
2.2系统功能需求 3
2.3 系统整体方案设计 4
第三章 硬件电路设计 5
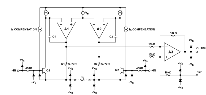
3.1 前端采集模块的设计 5
3.1.1 采集电极的选择 5
3.1.2 电源电路 6
3.1.3 前级放大电路 6
3.1.4 后级放大滤波电路 8
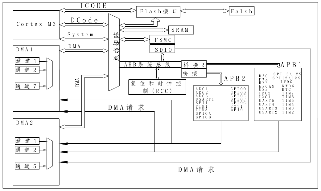
3.2 主控模块的设计 9
3.2.1 主控模块的选型 9
3.2.2 主控模块最小系统和电路设计 10
3.3 蓝牙模块的设计 12
3.3.1 无线通信技术现状 12
3.3.2 蓝牙技术原理及概况 12
3.3.3 蓝牙协议栈 12
3.3.4 蓝牙模块的选型 13
第四章 软件设计 16
4.1软件开发环境 16
4.2 软件程序设计 16
4.2.1 初始化 17
4.2.2 AD部分的软件设计 18
4.2.3 蓝牙通信软件设计 21
第五章 系统调试及性能分析 25
5.1 硬件调试 25
5.2 软件调试 27
5.3 结果 29
第六章 总结与展望 30
6.1总结 30
6.2展望 30
参考文献 32
致谢 34
第一章 绪论
1.1课题背景及课题研究意义
体表肌电信号是浅层肌肉EMG和神经干上电活动在皮肤表面处的综合效应[]。人体的肌肉收缩过程中会发生生物离子的运动,因此会产生微弱的电信号,这就是肌电信号。随着电子科学技术和医疗领域的快速发展,近几年人们对体表肌电信号的研究非常关注。体表肌电信号的采集是通过表面电极检测肌肉活动的变化,与以往的肌电检测方法相比有无创伤、便携、安全可靠等优点。除此之外利用体表肌电信号也可以实现对运动肌肉的采集和分析。体表肌电信号可以很好地反应神经肌肉的活动状态和功能状态。因此可以有效地应用于临床诊断。体表肌电信号的进一步研究对临床医学和康复学都有着重大的影响。
1.2国内外研究现状
表面肌电信号在国外已有很长一段时间的发展历程,其发展程度已经比较成熟。1791年,戈尼发现肌肉的收缩与电信号有着密切的关联。电子科技的飞快发展和医疗技术领域的发展,促进了各种检测信号方法的出现。加拿大Thought Technology公司成功研究的一款表面肌电分析系统(FlexComp Infiniti System),是可以提供肌电信号功能诊断的肌电信号分析仪器。它可以通过电极采集体表肌电信号并对所采集到的体表肌电信号进行存储,放大,运算等处理。除此之外,Thought Technology公司持有很多传感技术相关的专利,可以高效地还原原始信号,分析多路肌电信号。瑞士的MYON与Prophysics推出的无线表面肌电仪,可以利用体表肌电信号分析治疗前后的神经肌肉功能的变化,因此我们可以计划下一阶段的治疗方案。此外, MyoTrace400肌电采集仪器是美国的Norason公司推出的,它可以完成四通道采集肌电信号。随着科学技术的发展与推广,国内的电子信息和医学技术也有很大的进步,在20世纪70年代末国内开始进入了高新技术的新的发展阶段。随后国内研制出的肌电信号采集系统都可以有效地采集信号,例如南京大学研发的HB-851系统。
1.3 本课题主要研究内容
本课题研究体表肌电信号的采集和无线传输,设计了一款基于表面电极的体表肌电信号的采集系统,并通过蓝牙进行无线传输。体表肌电信号是非常微弱的生物电信号,幅值约为100~5000µV。因此采集表面肌电信号时必须要考虑信号的放大。除此之外,采集过程中也会受到各种噪声的干扰,要对体表肌电信号进行滤波处理。本系统的前端采集模块实现了信号的高增益放大和带通滤波。处理好的体表肌电信号将传送到主控模块,进行A/D转换。主控模块与蓝牙模块相连接在通过UART方法实现蓝牙无线通信。在蓝牙2.0协议下,蓝牙模块与PC机配置好,向PC机传输A/D转换的数据。本课题全文包括6章,分别是:
第一章,绪论。主要介绍了体表肌电信号的概念,课题背景和研究意义,国内外对体表肌电信号的研究状况和成就。
相关图片展示:









