智能宠物定时喂食器毕业论文
2020-05-12 22:17:08
摘 要
如今养宠物的家庭越来越多,为了帮助爱宠人士在他们无暇顾及时喂养好宠物,也为了帮助纠正宠物的饮食时间使其正常作息,本次毕业设计拟定设计出一个智能宠物定时喂食器。
本设计是基于单片机实现的智能宠物定时喂食器系统。该宠物定时喂食器分两种喂食模式:一是定时模式,喂食过程为事先通过按键设定三个时间点,等到达某个时间点后,单片机控制系统控制电机转动投放定量食物,同时语音模块播放之前录好的语音以吸引宠物前来进食,投食达到指定重量以后,电机回转结束喂食;二是遥控模式,可以通过GSM模块给装置发送投食命令,之后投食过程与模式一样。
本设计主要研究的是如何而触发喂食信号、电机转动以及GSM的通信功能。整个系统利用单片机芯片STC89C52RC对各个模块进行控制,具体包括单片机控制模块、称重模块、GSM模块、语音模块、步进电机驱动模块、时钟定时模块、步进电机、以及液晶显示模块。本文详细介绍了各个模块运行的原理。经测试,最终实物基本达到了预期的效果。
关键词:智能称重 STC89C52RC单片机 电机驱动 GSM
The automatic pet timed feeder
ABSTRACT
Nowadays,an increasing number of families keep pets. In order to help caring people to feed their pets, but also to help correct the pets’ daily routine, the graduation project’s aim is to design an intelligent pet timed feeders, which is able to feed pets automatically while the owners are busy with their daily work or have to go out casually.
This design is an intelligent pet timed feeders system which is based on single chip microcomputer. The resulting feeder has two feeding modes. One is timing mode, whose feeding process is setting three timing points in advance. When it comes to the time, the single-chip microcomputer will control the system to make the motor turn to put out food, at the same time the voice module will play records which were recorded beforehand to attract pets. The other mode is remote controlling mode, which can achieve the same functions through the GSM module.
The design mainly studies how to trigger the feeding signal, make the motor turn, and the GSM communication function. The system uses STC89C52RC MCU chip to control modules. It includes the single-chip microcomputer controlling module, GSM module, weighing module, voice module, step motor driver module, LCD module, step motor, the clock timing module. This paper introduces the principle of each module in detail. After the test, the resulting physical meets anticipate effect.
Keywords: The intelligent weighing; STC89C52RC microprocessor; Motor drive; GSM
目录
摘要 I
ABSTRACT II
第一章 绪论 1
1.1 课题背景及研究的目的和意义 1
1.2 国内外研究现状 2
1.3 宠物定时喂食器的功能概述和本文的主要研究内容 2
第二章 系统方案 4
2.1 系统总体方案设计与结构框图 4
2.2 主要元器件的选取与方案论证 4
2.2.1 单片机的选用 4
2.2.2 时钟模块的方案选用 5
2.2.3 称重模块的方案选用 5
2.2.4 电机驱动模块的方案论证 6
2.2.5 通信模块的方案论证 6
2.2.6 显示模块的方案选择 7
第三章 硬件电路的设计 8
3.1 硬件总体结构 8
3.2 单片机控制电路 8
3.3 称重模块电路 9
3.3.1 压电传感器 10
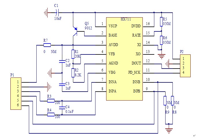
3.3.2 A/D转换芯片HX711接口电路 11
3.4 语音模块电路 13
3.5 步进电机驱动模块电路 14
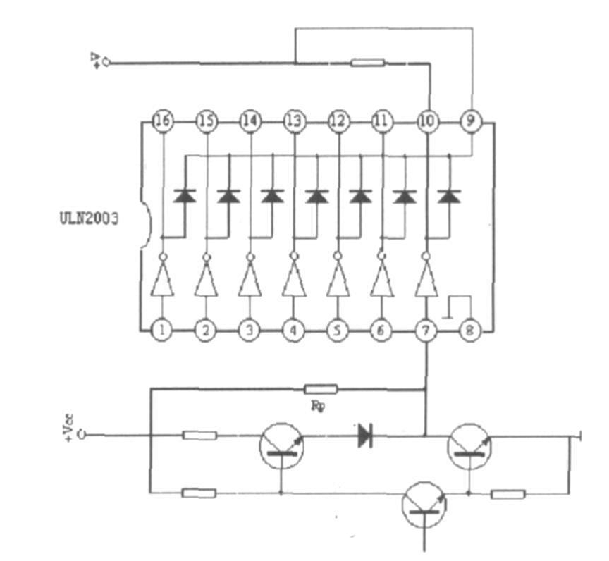
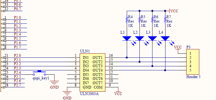
3.5.1 驱动芯片 14
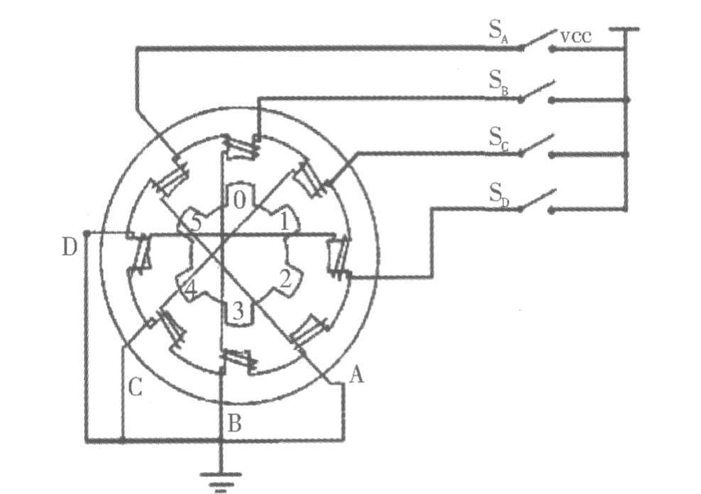
3.5.2 驱动电机 15
3.6 独立按键电路 17
3.7 时钟模块电路 18
3.8 通信模块电路 19
3.9 复位电路 21
3.10 显示模块电路 21
3.11 晶振电路 22
第四章 系统的软件部分 23
4.1 开发工具的介绍 23
4.2 主程序 24
4.3 称重模块 25
4.4 驱动电机模块 27
4.5 GSM通信模块 28
4.6 时钟模块 29
4.7 显示模块 30
4.8 语音模块 31
第五章 实物调试 33
5.1 硬件调试 33
5.2 软件调试 34
第六章 总结 36
参考文献 37
致谢 39
附录一:系统原理图 40
附录二:硬件实物图 41
第一章 绪论
1.1 课题背景及研究的目的和意义
当今社会,越来越多的社会人士喜爱小动物,寄情于养宠物。然而大家由于忙碌的生活节奏、繁杂的工作安排常常不能很好地照顾爱宠;又或者遇上出差以及旅游时,因外出时不能及时照顾爱宠。宠物中心寄养宠物服务的意义便由此体现,可是还有许多主人并不满意宠物中心的环境,也担心爱宠不能适应,寄养在亲朋家也会制造一些不必要的麻烦。智能化生活本应很好地解决这一问题。另一方面,许多爱宠人士过分溺爱宠物,导致爱宠日常一直处于暴饮暴食的饮食状态中,主人们对宠物予取予求,宠物进而养成了不健康的作息习惯,也容易体重超标。
本课题研究旨在帮助宠物主人在一定程度上解决主人不在身边时宠物的饮食问题,以及在日常生活中控制宠物饮食节奏,帮助它们形成良好的作息习惯,从而健康成长。
相关图片展示:









