美丽乡村基础设施体系研究毕业论文
2020-02-17 10:36:00
摘 要
在美丽乡村建设的背景下,农村地区基础设施建设有利于巩固农业的基础地位,增加农民收入,改善农村人居环境,促进农村发展。为有效改善农村基本生产条件和生活环境,大力发展农村公共事业,开展美丽乡村基础设施标准体系研究具有重要的理论意义和应用价值。
本文阐述了美丽乡村的基本内涵和各地的实践理解,分析了我国美丽乡村公共基础设施建设现状、管护现状以及标准化现状,以及标准化在美丽乡村规划、建设、管理、维护中发挥的重要作用。以生活基础设施为标准化对象,构建了与我国经济社会发展水平相适应的美丽乡村基础设施标准体系。
最后,以上海“美丽乡村”试点村为例,分析其美丽乡村基础设施建设中存在的问题。为加强美丽乡村基础设施建设提出了以下的途径和方法:首先,应当建立健全美丽乡村生活基础设施标准体系,制定科学的美丽乡村规划方案,加大管护标准化工作力度;其次,应当加大资金投入,为农村基础设施建设提供资金支持;再次,明确划分各级政府在美丽乡村建设上的事权和责任;以及,提高农民的积极性和主动性,促进美丽乡村基础设施建设的稳定发展。
关键词:美丽乡村;基础设施建设;标准化
Abstract
Under the background of beautiful countryside construction, infrastructure construction in rural areas is conducive to consolidating the basic position of agriculture, expanding rural employment opportunities, increasing farmers' income, and contributing to the development of rural economy and national economy. In order to effectively improve the basic production conditions and living environment in rural areas, vigorously develop rural public utilities, the development of beautiful rural infrastructure standard system research has important theoretical significance and application value.
This paper expounds the basic connotation of the beautiful countryside and the practical understanding of various regions, analyzes the current situation of the construction, management and protection of the public infrastructure of the beautiful countryside in China, as well as the important role of standardization in the planning, construction, management and maintenance of the beautiful countryside.
The paper takes the pilot village of "beautiful village construction" in Shanghai as an example to analyze the existing problems in its beautiful village infrastructure construction. In order to strengthen the construction of beautiful rural infrastructure, the following approaches and methods are proposed. Firstly, the standard system of beautiful rural living infrastructure should be established and improved, a scientific village planning scheme should be formulated, and the standardization of management and protection standards should be strengthened to ensure the sustainability of rural living infrastructure construction. Secondly, the capital investment should be increased to provide financial support for rural infrastructure construction. Thirdly, clearly delineate the rights and responsibilities of governments at all levels in the construction of beautiful villages; In addition, to improve the enthusiasm and initiative of farmers and promote the stable development of infrastructure construction in beautiful rural areas.
Key Words:Beautiful Village; Infrastructure Construction; Standardiz
目 录
第1章 绪论 1
1.1 研究背景 1
1.2 研究目的与意义 1
1.3 国内外研究现状 2
1.3.1 国外研究现状 2
1.3.2 国内研究现状 3
1.4研究方法 5
1.5研究内容与技术路线 5
第2章 美丽乡村基础设施标准化的必要性 8
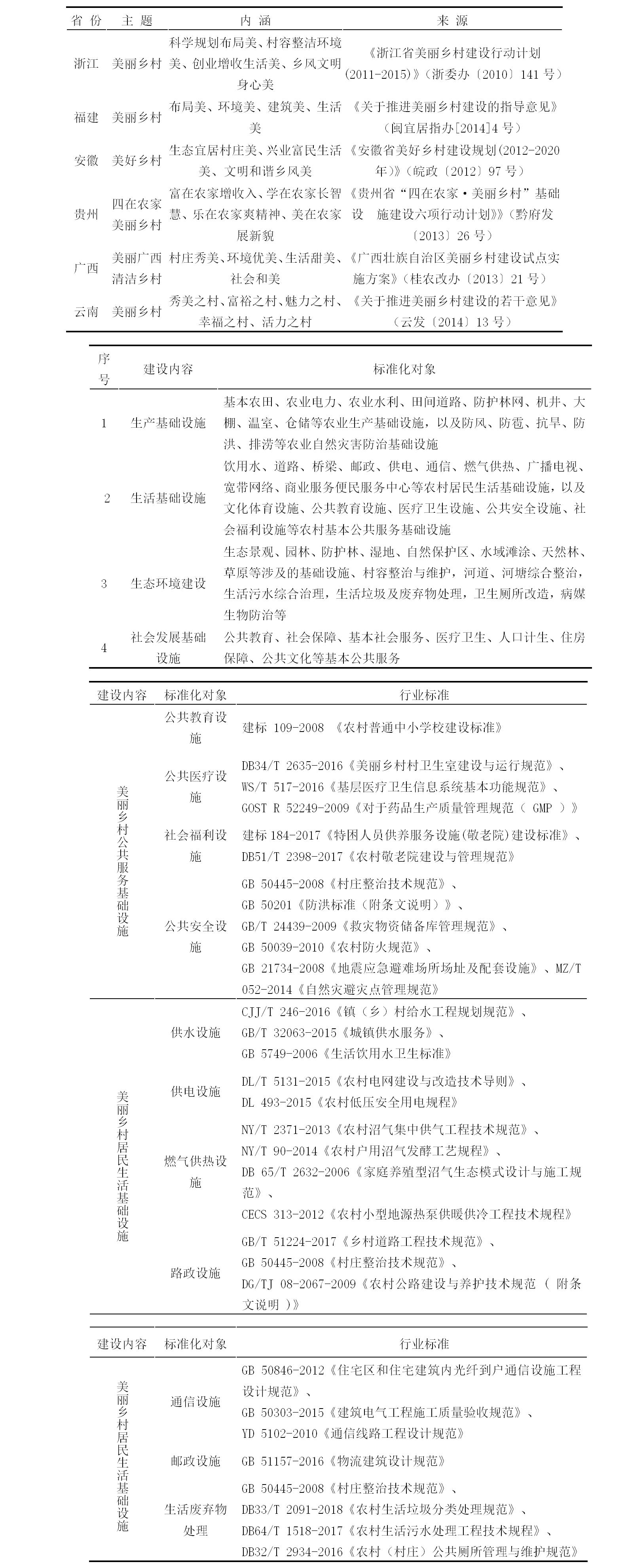
2.1 美丽乡村内涵 8
2.2 美丽乡村基础设施的概念与范围 9
2.3 美丽乡村基础设施建设标准化的必要性 10
第3章 农村公共基础设施现状 11
3.1 农村基础设施建设现状 11
3.2 农村基础设施管护现状 12
3.3 农村基础设施标准化现状 12
第4章 美丽乡村基础设施标准体系构建 13
4.1 标准化对象 13
4.2 建造及管护标准 13
4.2.1 公共服务基础设施建造及管护标准 13
4.2.2 居民生活基础设施建造及管护标准 15
4.3 构建原则 19
4.4 构建要求 19
4.5 构建目标 20
4.6 体系框架 20
第5章 案例分析 22
5.1 案例背景 22
5.2 建设现状分析 23
5.3 启示 24
第6章 对策与建议 26
参考文献 28
致谢 30
第1章 绪论
1.1 研究背景
在美丽乡村建设的背景下,我国政府对农村建设的投资规模的不断扩大,以及我国乡村建设理念的深化,农村地区的发展与建设也引起了各级政府越来越多的关注。新农村的改革和建设,是缩小我国城乡发展差距,促进社会发展的必经之路。
农村公共基础设施是促进农村生产,保障农民生活的必须设施。是农村发展各项事业的基础,是承载农村基本公共服务的主要载体,是农村经济体制正常稳定运行的重要保障。农村生活基础设施是农村建设的重要组成部分,我国于2013年第一次提出“美丽乡村”的建设目标。之后在2015年又提出了“中国要美,农村必须美”的说法,重点加强我国农村生活基础设施建设力度。当前,建设、健全和规范农村公共服务基础设施,加强农村人居环境治理,是我国建设美丽乡村的重要任务,也是协调我国城乡基础设施建设体系发展的途径。
为了有效改善我国乡村基本生产条件和人居环境,大力发展乡村公共服务事业,最终实现达到美丽乡村基础设施建设的有据可循、系统化、标准化的最佳秩序的结果,美丽乡村基础设施建设体系的标准化是过程中一个不可缺少的环节。因此,本文将构建适应我国乡村发展水平,改善乡村人居环境的美丽乡村生活基础设施标准体系。致力于建立更高效、更健全、更符合长期乡村生产生活要求的乡村生活基础设施建设体系。
1.2 研究目的与意义
“美丽乡村建设”是我国在新时代要求下提出的乡村建设发展的新模式。由于,我国城乡发展差距较大,地域发展不平衡,因此,要实现全面建设小康社会,必须加强乡村建设。这是因为,同我国近年来城市的日新月异的高速发展相比,乡村发展还存在着较大差距和诸多问题。
纵观整个人类历史,乡村发展是世界性的普遍问题。是所有国家及地区必须经历的阶段。欧洲和美洲一些国家和地区的农村改革和农村建设取得了一定成绩。促进了乡村发展,实现了城乡均等化,改善了乡村居民的生活条件。这些国家或地区采取的一系列农村改革措施有效地平衡了国家城市化发展中城乡发展的不平衡。因此,我国应借鉴国外宝贵的新农村建设的宝贵经验,结合我国国情以及社会发展情况,采取合理必要措施,完成美丽乡村建设。
基础设施作为基础环节,在美丽乡村建设中占据着重要地位,尤其是 改善我国农村现状。首先,生活基础设施的建设可以为乡村居民提供众多工作岗位,解决就业问题,调动多余劳动力。并且,生活基础设施的建设,例如体育场、图书馆、卫生站、学校等生活 基础设施,可以直观的改善乡村的人居环境,提高生活质量。让他们在农村生活的更好,更愉悦。还可以加强他们的归属感,更加热爱自己生活的这片土地,提高参与美丽乡村建设的积极性。所以合理、科学的乡村生活基础设施建设可以说是百利而无一害的。
1.3 国内外研究现状
纵观人类历史,从全世界城市化发展过程来看,农村发展一定会滞后于城市发展,国家政策和资金都会向城市倾斜。所以农村必然迎来改革,来建设更符合当前国家发展形势的新农村。是国家转变成现代化国家的标志之一。这也是城市化进程中的必然结果之一,是必须实施的重要战略之一。在以新农村建设和美丽乡村建设为目标的战略发展过程中,乡村生活基础设施的建设日益受到重视和加强。吸引了越来越多的标准化工作者和专业学者加入到了美丽乡村生活基础设施标准化的研究。
1.3.1 国外研究现状
农村建设作为一个普遍的全球性问题,国际上某些国家及地区的乡村建设发展相对较早,较早开始研究农村建设标准化,并且研究工作取得了一定成效,很多地区已经形成了较为完善的符合自身发展的农村建设标准体系。在美洲、欧洲以及东亚等相对发达的地区,建立以国家财政投资为主导,将国家财政投资投入乡村生活基础设施建设过程中为主要手段来推动新农村的建设,以此来解决各自农村工业化和城市化进程中存在的问题。推进农村建设,实施景观,田野,林业道路的整治,改变村容村貌。其他西方国家也采取不同措施以适应本国国情进行合理科学的新农村改革和建设。欧美国家提出的促进基本公共服务均等化的理论和实践较早,在公共教育,公共安全,社会福利,公共医疗等与人民生活密切相关的农村生活基础设施建设基本上实现了均等化。早在2000年,英国就出版了规定了农村公共服务设备和设施建设最低标准的《未来乡村》发展白皮书;并两年之后又规范了对农村公共服务设施重新建设的方式方法,并发布了相关文件《农村公共服务发展路径:指导设施有效配置指南》,文件中还阐述了建设过程中数据采集的技术评估和技术路线。Huning S , Naumann M , Bens O等(2011)以德国东北部勃兰登堡供水和废水处理系统转型为例,就基础设施标准对当前的人口,社会经济和环境变化的影响做出研究,认为灵活的,区域性的和参与性的方法可为创新和可持续的基础设施规划解决方案提供可能[1]。
此外,还有不少学者针对我国美丽乡村建设做出了研究。Hong Mei,Quanbao Jiang等(2015)就20世纪90年代的学校合并政策对中国农村义务教育和中国农村社区产生的重大影响进行研究。 讨论了该政策引起的教育问题,包括资源分配不当,成本上升,学生安全问题,辍学率高,农村文化遗产丢失。最后为中国农村教育的发展提供了清晰的图景,为改善我国农村学生的教育政策,提升教育质量,保障学生的教育权利提供了依据[2]。
Zhao D, Barakat B(2015)就本世纪初,中国教育部启动的,让农村孩子去城镇上学的,学校绘图重组(SMR)计划进行研究,该政策的目标是改善农村教育资源缺乏的问题。本研究旨在了解SMR对农村儿童远离学校教育的影响。农村应该发展自己的公共教育,完善公共教育基础设施的建设[3]。
这些国外留下的有益经验是我国新农村建设和美丽乡村建设的宝贵财富,我们可以以此为鉴,结合我国国情,建立符合我国发展的社会主义乡村建设体系。
1.3.2 国内研究现状
我国的城市化一直是国际社会关注的焦点,并已被不同领域的许多学者研究过。城市化不仅为我国带来了经济发展,还给我国农村发展带来了新的问题和挑战,加剧了我国城市和农村地区之间的发展冲突。自2005年以来,我国便开展了一系列题为“可行的农村规划”,“山地支持规划”和“美丽乡村建设”的“新农村建设”项目,旨在改善我国乡村居民生活,营造文明和谐的人居环境,建设有规划、有组织、可有效管理的美丽乡村。
其中不少国内学者就我国美丽乡村建设,农村基础设施建设进行了调查研究:
学者张飞(2017)通过调查研究,对我国农村基本公共服务基础设施建设进行研究,通过分析其现状,找出基础设施标准化存在的问题,并提出了相应对策和建议[4]。
郭杰忠、刘珊(2015)运用潜类别分析(LCA)方法分析江西省130个自然村农村家庭调查数据,探讨农民参与美丽乡村建设的意愿和期望。指出我国应在满足农民需求期望的前提下,大力发展基础设施建设[5]。
于法稳、李萍(2014)基于美丽乡村建设情况的调研,针对美丽乡村建设出现的问题及存在的不足,提出了美丽乡村建设的政策性意见,其中指出应加强基础设施建设,建立基础设施创新机制[6]。
是丽娜(2013)以乡村生态旅游为研究重点,构建了新农村建设与乡村生态旅游互动发展模式。指出应以新农村建设为契机,大力发展乡村生态旅游。加强政府引导,完善基础设施建设,改善农民人居环境,构建生态文明新农村[7]。
刘珊、陈洪琪等(2015)对江西省130个自然村进行调研,以农业家庭调查的方式,了解农民对美丽乡村建设的意愿,并运用潜类别分析方法进行分析研究。指出江西省应加强基础建设,建立高效、规范的美丽乡村建设[8]。
方雪、沈山、林立伟(2010)对公共服务设施需求进行了研究。以江苏省邳州市前湖村为例,分析其公共服务设施需求情况,按照以人为本和集中布置的原则,对其公共服务设施进行规划配置[9]。
王栋(2017)以宁夏美丽乡村建设为例,通过对宁夏美丽乡村建设的概况的分析,以及发展阶段的梳理,找出其美丽乡村建设存在的问题。并提出对策和建议。其中包括针对基础设施滞后等问题的解决方案[10]。
任艳蕾、朱深海、张弼东(2016)以贵州省印江县为例,采用当地统计年鉴数据,结合实地调查。就农村基础设施建设水平,利用SPSS软件进行主成分分析,得出当地乡镇基础设施建设水平排序。在与省份平均值比较,分析其基础设施建设存在的问题,并针对西部地区,提出建议[11]。
刘旭、唐华俊等(2017)通过分析国家统计局公布的相关数据,系统梳理了美丽乡村建设面临的问题及挑战,指出美丽乡村建设重点。包括加强农村综合规划和治理,并就基础设施建设提出了相关建议[12]。
郭宏生,郭跃军(2012)认为在社会主义新农村建设的背景下,农村地区基础设施建设有利于巩固农业的基础地位,促进农村发展。认为应当加大资金投入,制定科学的村庄规划方案,提高农民的积极性和主动性[13]。
以上是毕业论文大纲或资料介绍,该课题完整毕业论文、开题报告、任务书、程序设计、图纸设计等资料请添加微信获取,微信号:bysjorg。
相关图片展示:








