电动汽车车载交流充电装置的研究与设计毕业论文
2020-02-18 11:06:51
摘 要
传统的以石油为燃料的汽车,使得能源枯竭,生态环境与人类文明之间的矛盾越来越严重。而纯电动汽车的出现则能够很好地解决这一类问题。电动汽车一方面能够缓解气候,改善环境,另一方面也是发展可再生能源的最佳搭配。有了国家政策的驱动和技步进步的支持,电动汽车在不久的将来会成为汽车领域的主流。同时,电动汽车车载交流充电装置的设计也成为当今社会的研究热点。
现如今,纯电动汽车越来越普及,对于作为电动汽车核心部件的车载充电装置的性能要求更为苛刻。不仅需要具备高效率,高功率因数,小输出纹波,低谐波的优点,还需要不断开发新技术满足客户的需求。基于此,本文设计一款3.3kw的电动汽车车载交流充电装置。首先介绍国内外发展现状和技术调研对比,分析充电机的充电方式和控制模式,确定车载充电装置的整体结构;分析前级PFC,比较不同的拓扑结构,选定PFC电路的器件,计算参数并最终搭建PFC主电路模型;分析后级DC/DC变换的拓扑结构,确定全桥拓扑电路的参数并计算,搭建全桥主电路;控制方面:前级PFC控制选取UCC28070主控芯片和UCC27324MOS驱动芯片作为主控制环路,后级移相全桥控制系统选取UCC3895作为主控芯片,UCC27324芯片则是全桥MOS管的驱动芯片,至于MCU总控系统,则采用LPC1754芯片作为电动汽车的CPU控制芯片,并依此设计外围电路。
使用PSIM仿真,通过对仿真波形的分析,证明了设计的PFC校正效果好,极大程度抑制了电流的谐波,并且移相全桥有效的降低了MOS管的开关损耗,整体的效率也得到了提高,达到了设计的研究目标。
关键词:移相全桥;交错并联;PSIM仿真;新国标
Abstract
The traditional oil-fuelled cars exhaust energy and the contradiction between ecological environment and human civilization is becoming more and more serious. The emergence of pure electric vehicles can solve this kind of problems very well. On the one hand, electric vehicles can alleviate the climate and improve the environment, on the other hand, they are also the best match for the development of renewable energy. Driven by national policy and supported by technical progress, electric vehicles will become the mainstream of the automotive field in the near future. At the same time, the design of AC charging device for electric vehicles has become a hot research topic in today's society.
Nowadays, pure electric vehicles are becoming more and more popular, and the performance requirements of on-board charging devices, which are the core components of electric vehicles, are more demanding. It not only needs the advantages of high efficiency, high power factor, small output ripples and low harmonics, but also needs to develop new technologies to meet the needs of customers. Based on this, this paper designs a 3.3kw electric vehicle AC charging device. Firstly, the development status and technical investigation and comparison at home and abroad are introduced, the charging mode and control mode of the charger are analyzed, and the overall structure of the on-board charging device is determined. The different topological structures of the front PFC, are analyzed, and the devices of the PFC circuit are selected. calculating the parameters and finally building a PFC main circuit model; analyzing the topological structure of the post-stage DC/ DC conversion, determining the parameters of the full-bridge topology circuit and calculating, and building a full-bridge main circuit; and controlling the front-stage PFC control to select the UCC28070 main control chip and the UCC27324MOS driving chip as the main control loop, The post-stage phase-shift full-bridge control system selects the UCC3895 as the main control chip, and the UCC27324 chip is the driving chip of the full-bridge MOS tube. As for the MCU total control system, the LPC1754 chip is adopted as the CPU control chip of the electric automobile, and the chip is designed The circuit is surrounded by a circuit.
The designed PFC correction effect is good, the harmonics of the current are suppressed to a great extent, and the switching loss of the MOS tube is effectively reduced by the phase shift full bridge, and the overall efficiency is also improved. The research goal of design has been achieved.
Keywords: phase-shifted full bridge; staggered parallel; PSIM simulation; new national standard
目录
第一章 绪论 1
1.1研究背景和意义 1
1.2电动汽车车载充电装置的发展现状 1
1.2.1国外电动汽车车载充电装置的发展现状 1
1.2.2国内电动汽车车载充电装置的发展现状 1
1.3车载交流充电装置的技术对比分析 2
1.4设计任务 2
第二章 车载充电机整体方案 3
2.1充电形式与控制 3
2.1.1充电形式 3
2.1.2充电控制 4
2.2整体的结构与控制 4
2.3电动汽车车载交流充电装置的参数要求 6
第三章 前级PFC电路 7
3.1系统的建模分析 7
3.1.1功率因数介绍 7
3.1.2 PPFC和APFC的分析 7
3.1.3研究电路的拓扑 8
3.1.4.几种不同的工作模式 9
3.2 主电路器件的挑取与设计 9
3.2.1软启动分析 9
3.2.2 EMI电路的分析设计 10
3.2.3 PMAX与I的计算 10
3.2.4开关频率的选择 11
3.2.5输入整流桥的选定 11
3.2.6输入滤波电容的设计与计算 11
3.2.7输出电容的选择 12
3.2.8分析储能电感 12
3.2.9PFC功率开关管的选定 12
3.2.10升压二极管 13
3.3主电路的研究设计分析 13
第四章 后级DC/DC变换的设计 15
4.1DC/DC拓扑结构 15
4.2电路的分析 16
4.3元器件参数的设计分析和计算 17
4.3.1高频变压器计算 17
4.3.2功率开关管的选定 19
4.3.3分析研究输出整流二极管 19
4.3.4分析研究输出滤波电容 19
4.3.5死区时间的设置 20
4.4全桥主电路的设计 20
第五章 控制系统的设计 22
5.1前级PFC控制系统设计 22
5.1.1芯片的选定 22
5.1.2PFC主控电路的设计 24
5.2后级移相全桥控制系统设计 27
5.2.1PWM控制芯片的介绍 27
5.2.2电压环和电流环设计 29
5.2.3开关管驱动芯片的选择和设计 29
5.2.4全桥控制硬件主电路设计 30
5.3MCU控制电路和软件设计 31
5.3.1GPIO电路设计 31
5.3.2ADC采样电路设计 32
5.3.3CAN电路设计 32
第六章 电路的仿真 34
6.1前级PFC电路仿真 34
6.2后级DC/DC隔离调压全桥的仿真 35
参考文献 37
致谢 40
第1章 绪论
1.1研究背景和意义
现如今,我国已然成为世界上的汽车大国,与此同时所引发的能源,环境,安全等问题不容小视[1],主要体现在一下两个方面:
一.石油资源方面,根据可靠数据表明,全球的石油储量还可以供应40余年,而我们国家的石油储备不足,一旦石油匮乏,将会对国家经济造成巨大影响,我们国家还没有强有力的保障措施和有效力量。
二.环境保护方面,据调查上海的空气污染物水平超过了大部分的城市,但是雾霾天气长久不散,其最大的原因是燃油汽车的污染排放。据广大媒体反映,各个城市的燃油汽车数量激增,排放的污染物对大气有极大损害[2]。
与此同时,电动汽车就应运而生,起到了缓冲的巨大作用[3],电动汽车是我们国家从大汽车国家转向汽车动力的唯一途径。据统计,2017年4月,国务院发布通告,在全国范围内大力发展电动汽车,这也是为了缓解石油危机和改善生态环境的必经之路。到2019年,电动汽车的产量为794,000辆,销量为777,000辆。
经过几年的时间,电动汽车得到了快速的发展。而电动汽车上的重要器件汽车充电机受到了极大关注[4],机遇和挑战并存。本课题主要研究分析电动汽车车载交流充电装置,并依此叙述它的结构和功能[5]。
我们知道,电动汽车的缺点也很明显,它的充电时间过长,而且续航里程很短,随着使用时间延长,电池的续航能力会越来越差。这个问题短时间无法得到有效的解决,研发技术目前遇到了很大的障碍。为了减少充电所需时间,通过采用增加车载充电装置功率的办法[6]。
1.2电动汽车车载充电装置的发展现状
1.2.1国外电动汽车车载充电装置的发展现状
目前,国外有Delta,Mini Cooper,Cayenne,Emerson,Porsche公司致力于发展电动汽车车载充电装置[7],并且已经得到了各国政策的扶持与资金的援助。美国,英国,德国,意大利从财政上得到了充裕的资金,在科研领域已经遥遥领先其他国家。如今,国外电动汽车拥有独立的车载充电装置,其动力致力于几千千瓦功率。
1.2.2国内电动汽车车载充电装置的发展现状
据调查可知,未来的几年内,中国的电动汽车车载交流充电装置的数量[8]将是2017年同期市场拥有量的2倍之多。国内热销的新能源汽车包括:杭州电咖EV系列,北汽新能源EC,众泰云100,新海D系,江淮iEV7S和宇捷E行等等[9]。
1.3车载交流充电装置的技术对比分析
据统计,国内主流的有铁城信息,欣锐科技,中港电力,洛阳嘉盛和富特等等。国外领先的车载充电机供应商有英飞凌、艾默生、博世、台达等[10]。分别对这些供的产品进行了调研,如下表1.1。
表1.1车载充电机国内外供应商调研表
企业名称 | 产品类型 | 应用车型 | 主要配套客户 | |
博世 | 车载充电机,充电模块 | 专用车 | 宝马,奥迪,上汽 | |
艾默生 | 车载交流充电装置 | 专用车 | 奔驰,一汽, | |
富源瑞特 | 交流充电装置和DC/DC二合一,多合一等,车载电源物理集成 | 专用车,乘用车 | 宇通,比亚迪,通用 | |
杭州富特 | 压缩机,一体机等 | 专用车,微型车 | 众泰,吉利,东风,北汽 | |
洛阳嘉盛电源 | 一体机,车载充电机 | 专用车,微型车 | 众泰,宇通,中通 | |
表1.2国内外车载充电机电气性能调研
项目 | 中港 | 富特 | 欣瑞 | 英飞凌 | DELPHI |
输入频率 | 45-65 | 50-60 | 47-55 | 55-60 | 55-65 |
输入电压 | 80-240 | 75-220 | 70-230 | 85-220 | 80-215 |
输出电流 | 0-20 | 0-35 | 0-20 | 0-15 | 0-12 |
输出电压 | 90-330 | 140-300 | 70-320 | 24-380 | 170-440 |
额定功率 | 3.1 | 2.6 | 4.2 | 3.4 | 3.3 |
功率因数 | 0.99 | 0.98 | 0.99 | 0.97 | 0.98 |
效率 | 97 | 96 | 95 | 94 | 93 |
纹波系数 | 0.3 | 0.1 | 0.3 | 0.15 | 0.17 |
如上表所示,其输出功率大概3.3kW,输出电压一般在87V到290V,输出最大电流约37.5A,效率大概为94%,功率因数大概是0.98。
1.4设计任务
本课题设计一个前后两级功率架构,即前级AC/DC整流校正模块,后级DC/DC隔离调压模块组成的3.3KW的电动汽车车载交流充电装置。电动汽车车载交流充电装置的前级AC/DC整流校正模块选取UCC28070当控制芯片,为Boost拓扑电路;而后级DC/DC隔离调压模块为全桥拓扑电路,采取UCC3895当主控芯片[12]。MCU控制电路中,用LPC1754芯片当控制芯片。
2.车载充电机整体方案规划分析
对于电动汽车而言,优秀的车载充电装置是十分必要的。所以说电动汽车车载交流充电装置一定要具备安全可靠,能耗低,功率因数高,经济适用等优点。在广泛参考大量文献和有关厂家的生产说明,响应节能环保的口号,本课题致力于研发3.3kW的电动汽车车载交流充电装置[14]。
整个系统包括输入电路,前级AC/DC整流电路,后级DC/DC隔离调压电路[15]。输入电路包括滤波与软启动;前级AC/DC整流电路包括电流采样和功率管驱动;后级DC/DC包括谐振和主变压器转换电路。之后还要有输出整流,输出滤波。
以上是毕业论文大纲或资料介绍,该课题完整毕业论文、开题报告、任务书、程序设计、图纸设计等资料请添加微信获取,微信号:bysjorg。
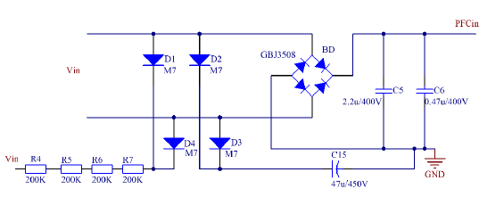
相关图片展示:







您可能感兴趣的文章
- 一种确定磁探针集总电路参数的标定方法外文翻译资料
- 一种人体可接触的大气压低温等离子体射流装置研究(适合电气B方向)毕业论文
- 氩氧中大气压DBD放电特性研究(适合电气B方向)毕业论文
- 大气压氩等离子体射流放电影响因素的仿真研究(适合浦电气B方向)毕业论文
- 含氧高活性均匀DBD改性聚合物薄膜研究(适合浦电气B方向)毕业论文
- 反应器结构对气液两相DBD放电特性的比较(适合浦电气B方向)毕业论文
- 南京某公司研发楼电气设计毕业论文
- 金帆北苑地块经济适用住房——02栋商住楼电气设计(适用于浦电气1004~06A方向学生)毕业论文
- 扬州人武部大楼电气设计毕业论文
- 金帆北苑地块经济适用住房——04栋商住楼电气设计(适用于浦电气1004~06A方向学生)毕业论文


