电电混合电动汽车整车控制器研究与设计毕业论文
2020-02-18 10:52:29
摘 要
针对目前我国对石油进口严重依赖的基本国情以及环境污染和资源短缺日益加剧的客观环境,倡导新的绿色环保的出行方式是节能减排的必然要求。目前,我国大力发展新能源汽车,推出相应的产业扶持政策。对此,我国的电动汽车行业抓住机遇获得迅速的发展。整车控制器是电动车高效稳定、安全运行的核心,实现驱动控制、能量分配和整车通信等功能。对此,整车控制器的研究对促进电动汽车的发展有重大积极作用。
本毕业设计论文将首先介绍国内外的电动汽车和整车控制器发展状况,然后分析锂电池-超级电容混合电动汽车基本拓扑结构的优缺点,对此确定整车的基本结构设计和整车控制网络结构设计。然后提出整车控制器的功能和设计要求,分模块对整车控制器的硬件电路进行设计;最后通过对行驶驱动控制策略和需求功率分配的控制策略研究,设计相应的控制方法和设计整车控制器的控制软件。
关键词:整车控制器;硬件电路;控制策略;控制软件
Abstract
In view of the current national conditions in which China is heavily dependent on oil imports and the objective environment in which environmental pollution and resource shortages are increasing, advocating new green environmental protection modes is an inevitable trend in solving future traffic problems. At present, China vigorously develops new energy vehicles and introduces corresponding industrial support policies. In this regard, China's electric vehicle industry seizes the opportunity to achieve rapid development. The vehicle controller is the core of the power control, energy management and vehicle communication functions of the electric vehicle, which affects the safety, reliability and economy of the vehicle. In this regard, the research of vehicle controllers has a significant positive effect on promoting the development of electric vehicles.
This graduation design paper will first introduce the development status of electric vehicles and vehicle controllers at home and abroad, and then analyze the advantages and disadvantages of the basic topology of lithium battery-super capacitor hybrid electric vehicles, and determine the basic structural design and vehicle control of the whole vehicle. Network structure design. Then the function and design requirements of the vehicle controller are put forward, and the hardware circuit of the vehicle controller is designed by the sub-module. Finally, the control strategy of the driving drive control strategy and the demand power distribution is studied, and the corresponding control method and design of the vehicle are designed. Controller control software.
Key words: vehicle controller; hardware circuit; control strategy; control software
目 录
摘要 I
Abstract II
第1章 绪论 1
1.1 纯电动汽车的发展现状 1
1.1.1 纯电动汽车市场状况 1
1.1.2 纯电动汽车技术发展状况 1
1.2 复合能源系统研究现状及优势 2
1.3 纯电动汽车整车控制器发展现状 3
1.4 研究的必要性及意义 3
1.5 本文研究的主要内容 4
第2章 整车控制器结构设计 5
2.1 电-电混合纯电动汽车整体结构 5
2.2 混合储能系统结构设计 6
2.3 整车控制系统研究 7
2.3.1 整车控制器的工作原理及功能 7
2.3.2 整车控制器设计要求分析 8
2.4 整车通信网络设计分 8
2.4.1 CAN总线工作原理 8
2.4.2 整车CAN总线通信网络结构 9
2.5 本章小结 9
第3章 整车控制器硬件设计 10
3.1 整车控制器功能模块组成 10
3.2 主控芯片选型及最小系统设计 11
3.2.1 MC9S12XET256芯片简介 11
3.2.2 最小系统设计 11
3.3 电源模块 12
3.4 通信模块 13
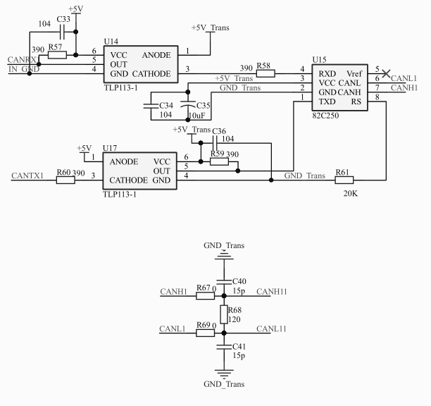
3.4.1 CAN通信模块 13
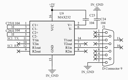
3.4.2 RS232模块 14
3.4.3 LIN模块 15
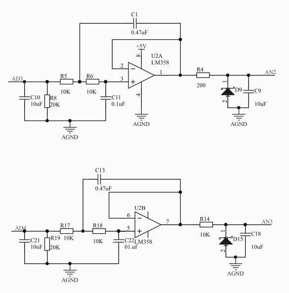
3.5 模拟量采集模块 15
3.6 数字量采集模块 16
3.7 驱动模块 17
3.8 本章小结 18
第4章 整车控制策略设计 19
4.1 行驶驱动控制策略 19
4.1.1 踏板信号处理 19
4.1.2 电机输出转矩计算 20
4.2 基于模糊控制的需求功率分配控制策略 21
4.2.1 复合能源系统工作模式 21
4.2.2 模糊控制器结构 23
4.2.3 隶属度函数设计 24
4.2.4 模糊控制规则建立 26
4.3 本章小结 27
第5章 整车控制器软件设计 28
5.1 整车控制器软件主程序设计 28
5.2 驱动控制程序 29
5.3 需求功率分配控制程序 30
5.4 CAN通信子程序 30
5.5 A/D信号转换采集模块子程序 32
5.6 整车故障诊断与失效处理程序设计 32
5.7 本章小结 34
第6章 结论 35
参考文献 36
致谢 37
绪论
纯电动汽车的发展现状
纯电动汽车市场状况
自2012年特斯拉首次向市场推出长距离续航纯电动车以来,全球车企加速向新能源汽车领域发展,在市场方面电动汽车的销量有显著的提高。据统计,2018年全球新能源汽车产销超过二百万辆,与往年相比,销量增长了53%。值得关注的是,根据中汽协的报告,中国的2018年新能源汽车产销超过125万辆,增长61.7%,占全球的市场份额的62%,具体如下图1.1所示。
图 1‑1 2018中国新能源汽车市场份额占比
从品牌市场份额来看,特斯拉牢固占据榜首,中国品牌表现出色,比亚迪和北汽新能源领先最早向市场推出纯电动车的日产。
纯电动汽车技术发展状况
根据电动汽车的动力内容的不同主要可以分为锂电池电动汽车、氢燃料电动汽车和超级电容-锂电池混合电动汽车等几种。电机汽车的主要技术包括以下几方面:
(1)电机驱动技术
随着电力电子技术的快速发展和无刷电机的诞生,目前市面上的电动汽车普遍采用直流无刷电机或异步电机驱动。以应用在特斯拉上的三相异步电机为例,首先此电机采用铜芯转子电导率更高,其次在感应电机的特性来看,感应电机没有退磁风险更可靠,无需永磁材料成本更低,结构简单,维修方便,但调速性能较差,需要增加变频器驱动,增加成本[1]。
我国的大部份车企则采用直流无刷永磁电机,首先,我国是稀土生产大国,永磁材料成本较低,同时永磁技术迅速发展。其次,根据直流无刷永磁电机特性,其调速性能更好[2],能够在各速度范围运行;功率因数接近1,效率更高;电机控制系统比异步电机简单。
(2)动力电池技术
在电动汽车汽车上目前采用的电池主要是锂电池和燃料电池两种,超级电容储能也是目前研究得热门。
锂电池是目前技术上最为成熟的动力单元,具有能量密度高,污染少,能够实现快速充放电的优点[3]。广汽新能源新推出的AION.LX已经能够实现超过600KM的续航。但是锂电池的衰减受充放电次数的影响较为严重,目前造价较高,且发生碰撞时安全性能较差,锂离子遇到空气会迅速发生爆炸起火。
丰田在日本市场推出MIRAI氢燃料电池车,实现了氢燃料电池的商用,具有零排放污染、转化效率高、氢气来源广泛等优势。但目前氢气的存储依然是难题,同时丰田在MIRAI采用金属铂电极来催化反应,成本高昂,不适合未来大规模发展,还需要进一步研究。
超级电容能够实现无接触式充电,且充放响应快,使用温度范围广,同时使用寿命长,可循环使用次数达上万次[4]。但能量密度较低,不适合大规模储能,只能应用于城市公交领域或轨道交通领域[5],这限制了超级电容作为电动车单一的动力储能装置的发展。
复合能源系统研究现状及优势
针对上述的超级电容和锂电池作为动力电池的优缺点,工程师提出超级电容和锂电池结合的复合能源系统,实现两者的互补。超级电容能够在汽车制动能量回收,启动、急加速等工况下,发挥高功率密度、长循环使用寿命和高放电效率的优势,实现更多的制动能量回收和提供更好的加速能力,避免锂电池的大电流放电[6]。另一方面锂电池的高储能密度能够弥补超级电容作为单一储能装置的续航距离短的缺点,实现更长的续航里程。
技术发达国家如欧美日等早在上世纪九十年代就开始对复合能源系统的研究,许多高校和研究机构已经完成初步的技术积累,掌握复合能源的基本拓扑结构和控制策略的专利。
美国工程师Gregory Wight等人在单一储能电源的纯电动汽车上安装超级电容完成实验,成功验证混合能源能够有效提高经济型和能源利用效率,避免动力电池大功率充放电和在制动时实现能量的高效快速回收[7]。
国内高校在国家政策的推动下,也深入开展对复合能源系统的研究,主要是使用锂电池和超级电容作为储能装置,应用DC/DC变换器,深入研究混合储能系统的拓扑结构优化和控制策略。
纯电动汽车整车控制器发展现状
整车控制器(Vehicle Control Unit,简称VCU)是电动汽车的中心枢纽,主要实现动力控制,能量管理和整车通信监控等功能[8]。目前,随着电动汽车的商业化应用,整车控制器技术已经趋向成熟,但国内外的发展状况存在巨大差距。主要技术方案是整车控制器采集加速/减速信号、档位开关等信号,然后通过CAN总线与其他节点通信,实现整车的控制的监控。
由于国外在软件控制和纯电动汽车方面有较长的历史和完成的技术链和和产业链,国外的整车控制器技术已经比较完善,在单位里程能耗和控制策略上都领先国内,产品已经通过市场和用户的考验。市场上的汽车设备领军者如德国博世公司、法国法雷奥公司等已经可以为整车企业提供完整的整车控制技术方案,整车企业只需要根据自身产品特点进行个性化的数据标定。此外,国外的日产、丰田和大众汽车公司等都具备独立生产汽车控制器的技术。如日产公司在2010年推车出电动汽车聆风就是采用自主研发的整车控制器,其总销量如今已经突破40万辆。
得益于国家对新能源汽车的大力推动,国内厂商和高校已经成功研发整车控制器。比亚迪、吉利和广汽等国内一线整车企业已经完成初步的技术积累。根据国家知识产权局综合服务平台显示,有七千多与整车控制器有关的专利检索结果。但目前我国的整车控制器缺乏大规模的商用验证,整车控制策略和软件诊断方面仍有待优化。
针对我国目前在整车控制器上的短板,仍要继续在整车控制策略努力并不断积累数据。
研究的必要性及意义
目前我国的汽车产业正在面临环境保护、国家能源安全和产业升级调整等的多重内部和外部的压力和挑战。在环境污染日益严重的今天,汽车尾气已经成为大气污染的一个重要形成因素,各国纷纷出出台措施提高汽车尾气排放标准并且制定燃油车停售时间表。大力发展电动车汽车成为各国的共识。其次,发展新能源电动汽车是缓解我国石油资源短缺、国际油价攀升,解决能源危机的有效举措。目前,我国的汽车工业技术与发达国家存在一定的差距。此外,汽车产业关乎民生,发展新能源汽车能够带动其他产业的发展,促进就业,实现对发达国家的弯道超车。
因此,发展电动汽车是必然的趋势。整车控制器作为电动汽车的核心控制枢纽,整车控制器的研究和进步必定带动电动汽车的发展。
复合能源系统成功结合锂电池储能密度高和超级电容快速充放电的优势,在能耗经济性、行驶动力性和安全性上有更好的表现。复合能源系统在电动汽车的成功应用将推动纯电动汽车的快速发展。整车控制器是保障电动汽车正常运行、高效安全的重要基础,与电机控制器和能量管理系统共同实现电动汽车的运行。优化控制策略,降低单位能耗,有利于进一步推动电动汽车的发展。
本文研究的主要内容
本文以锂电池-超级电容混合动力电动汽车作为研究对象,综合分析整车控制器结构,以整车设计的硬件设计为关键, 进一步分析和优化控制策略和设计软件,主要内容如下:
(1)整车控制器结构分析
首先分析和研究混合储能系统的拓扑结构和确定针车基本结构,从而明确整车控制器的功能。对此进一步研究整车控制器的网络结构和模块化。
(2)模块化硬件设计
根据整车控制器的功能和网络结构分析,完成整车控制器的硬件设计。硬件部分采用Altium designer设计绘制,包括最小系统、信号采集模块、电源驱动模块、CAN通信模块等。
(3)控制策略和软件设计
整车控制策略主要包括行驶驱动控制策略和复合能源系统需求功率分配控制策略。行驶驱动策略通过比较复合能源最大输出功率和电机的需求功率,确定系统输出的功率;复合能源管理策略建立基于功率因子分配的模糊控制。整车控制器软件设计主要包括控制策略软件设计、CAN通信软件设计、数字量和模拟量采集软件设计。
整车控制器结构设计
电-电混合纯电动汽车整体结构
与传统燃油汽车不同,电动汽车的车身布局相对简单和自由化。通常,动力电池置于车身底盘位置,在驱动轴上布置电机。电-电混合纯电动汽车基本结构包括复合能源系统、控制系统、驱动系统、辅助系统和底盘,具体结构如下图2.1所示:
仪表系统及控制开关
灯关系统/空调系统/助力系统等
整
车
控
制
器
混合储能系统
电力电子设备
电机
减速器
电机控制器
电源管理器
加速 踏板
制动 踏板
档位 信号
电气连接
信号连接
机械连接
图 2‑1 电-电混合纯电动汽车结构图
- 复合能源系统
复合能源系统是整车行驶驱动的动力来源,由锂电池和超级电容组成。复合能源系统依据整车控制器指令决定工作模式,通过电力电子装置驱动电机和其他车载用电设备,回收制动能量。
- 控制系统
纯电动汽车的控制系统的核心是整车控制器、电机控制器和电源管理系统[9]。通过采集驾驶员的动作信号和车速,得出车辆加速度,整车控制器判断行驶状态,然后通过计算获得当前状态下车辆所需的扭矩或功率。电机控制器(MCU)是控制主牵引电源与电机之间能量传输的装置[10],控制三相交流电的电压、电流、相序及频率的输入来控制电机。电源管理系统的主要作用是完成电机需求功率分配,对电流、电压和温度等实时监控,决定复合能源系统的工作模式,与整车控制器进行信息交流,帮助整车控制器做出判断。
- 驱动系统
纯电动汽车的驱动系统较为简单,电机直接驱动传动轴,无需变速器,输出效率高。
- 辅助系统
现在信息技术的发展,汽车的辅助系统逐渐丰富,包括仪表信息系统、灯光系统、多媒体系统、辅助驾驶系统、助力转向系统和冷暖设备等。
混合储能系统结构设计
在1996年,Rik Wlvina等在提出了一个由超级电容、电池和双向DC/DC组成的复合能源系统,这是复合能源系统中的一种基础拓扑[11]。在这种并联式直接混合动力系统拓扑结构,超级电容和锂电池并联后以电机控制器连接,结构简单,端电压和驱动系统的母线电压相同。这种拓扑经过不断的发展,主要有一下四种结构:
混合电源管理系统
驱动系统
混合电源管理系统
驱动系统
混合电源管理系统
驱动系统
混合电源管理系统
驱动系统
双向DC/DC
双向DC/DC
双向DC/DC
双向DC/DC
图 2‑2 混合储能系统拓扑结构
图(a)超级电容与锂电池直接以并联的形式连接后与混合电源管理系统和驱动系统相连,这种结构最为简单,控制直接。在这种结构中,两者电压相同,且端电压跟随母线的电压,电容器能够起到一定的滤波功能,能够均衡领电池的电流值,系统的制动再生能量能被超级电容快速回收。但充放电期间,超级电动的电压波动较大,锂电池和超级电容的电压不能保持匹配,且功率分配取决于两者的内阻。
图(b)超级电容串联双向DC/DC装置,然后与锂电池并联。这种结构能够保持锂电池端电压与母线电压一致,同时超级电容的电压和输出功率可以通过DC/DC变换器调节,不仅保持稳压可控向负载输出,同时还可保护锂电池,方便调节混合储能系统的功率分配。这种结构的控制难度和结构复杂度中等,成本较低,属于应用较为普遍的一种拓扑结构。
以上是毕业论文大纲或资料介绍,该课题完整毕业论文、开题报告、任务书、程序设计、图纸设计等资料请添加微信获取,微信号:bysjorg。
相关图片展示:







您可能感兴趣的文章
- 一种确定磁探针集总电路参数的标定方法外文翻译资料
- 一种人体可接触的大气压低温等离子体射流装置研究(适合电气B方向)毕业论文
- 氩氧中大气压DBD放电特性研究(适合电气B方向)毕业论文
- 大气压氩等离子体射流放电影响因素的仿真研究(适合浦电气B方向)毕业论文
- 含氧高活性均匀DBD改性聚合物薄膜研究(适合浦电气B方向)毕业论文
- 反应器结构对气液两相DBD放电特性的比较(适合浦电气B方向)毕业论文
- 南京某公司研发楼电气设计毕业论文
- 金帆北苑地块经济适用住房——02栋商住楼电气设计(适用于浦电气1004~06A方向学生)毕业论文
- 扬州人武部大楼电气设计毕业论文
- 金帆北苑地块经济适用住房——04栋商住楼电气设计(适用于浦电气1004~06A方向学生)毕业论文


