风光储一体化直流微电网拓扑优化及仿真模型建立毕业论文
2020-02-18 10:51:53
摘 要
近年来随着我国现代工业的迅速发展,用电量也急剧增加,但传统的发电方式具有耗能多、污染大等特点,因此,分布式发电技术逐渐成为未来电力发展的主要研究方向。分布式发电技术利用可再生能源进行发电,不仅符合当今的环保理念,而且其产生的电能可以就近消耗,减少了输电成本,但分布式发电具有功率不稳定易波动且调度困难等问题,会降低电网的可靠性,由此引出了微电网的概念。微电网就是一个小型电网,由分布式电源、储能装置和用户侧负载组成,有并网和孤岛两种运行方式。微电网的特点在于当大电网发生故障时,可以离网切换到孤岛运行模式,从而保障用户的正常供电。微电网可以充分发挥分布式电源的优势,对分布式电源进行有效管理,减少对大电网的冲击,提高系统运行稳定性。
本文研究了直流微电网的拓扑结构并且对其进行了仿真分析。首先设计了直流微电网的结构框架,包括光伏发电单元、风力发电单元、储能装置和电力电子装置等关键部件。在了解了各种分布式发电技术的原理之后,根据数学模型利用Matlab/Simulink软件搭建了系统各模块的仿真模型。同时通过对比各种储能技术,选取了蓄电池以及双向DC/DC变换器构成储能系统。其次为了保证风光联合发电系统输出最大功率,提高发电效率,采用了以扰动观察法为基础的功率跟踪策略。最后对搭建的微电网系统模型进行仿真分析,验证了模型的正确性。
关键字:分布式发电;直流微电网;储能装置;Matlab/Simulink
Abstract
In recent years, with the rapid development of China's modern industry, the power consumption has also increased sharply. However, the traditional power generation mode has the characteristics of energy consumption and pollution. Therefore, distributed power generation technology has gradually become the main research direction of power development in the future. Distributed generation technology uses renewable energy to generate electricity, which not only meets today's environmental protection concept, but also generates electricity that can be consumed nearby and reduces transmission costs. However, distributed generation has problems such as power fluctuation, low reliability, and scheduling difficulties. This leads to the concept of a microgrid. The microgrid is a small power grid consisting of distributed power, energy storage devices and user-side loads. It has two modes of operation: grid-connected and islanded. The characteristic of the microgrid is that when the large power grid fails, it can be switched off-grid to the island operation mode, thereby ensuring the normal power supply of the user. The microgrid can give full play to the advantages of distributed power sources, effectively manage distributed power sources, reduce the impact on large power grids, and improve system operation stability.
This paper studies the topology of DC microgrid and analyzes it. Firstly, the structural framework of the DC microgrid was designed, including key components such as photovoltaic power generation unit, wind power generation unit, energy storage device and power electronic device. After understanding the principles of various distributed generation technologies, the simulation model of each module of the system was built according to the mathematical model using Matlab/Simulink software. At the same time, by comparing various energy storage technologies, the battery and the bidirectional DC/DC converter are selected to form the energy storage system. Secondly, in order to ensure the maximum output power of the wind-light combined power generation system and improve the power generation efficiency, a power tracking strategy based on the disturbance observation method is adopted. Finally, the simulation analysis of the built microgrid system model verifies the correctness of the model.
Key words: Distributed generation;DC microgrid;Energy storage system;Matlab/Simulink
目录
摘要 I
Abstract II
第1章 绪论 1
1.1课题研究背景及意义 1
1.1.1分布式发电概述 1
1.1.2 微电网概述 1
1.2国内外发展现状 2
1.2.1国外发展状况 2
1.2.2国内发展状况 3
1.3直流微电网概述 3
1.3.1直流微电网概念 3
1.3.2直流微电网的运行方式 4
1.3.3直流微电网的优势 5
1.4本文主要内容和章节安排 6
第2章 直流微电网风光储关键部件原理及分析 7
2.1风光联合发电系统 7
2.2光伏发电系统 7
2.2.1 光伏发电原理 7
2.2.2 光伏电池的数学模型 7
2.3风力发电系统 9
2.3.1风力发电原理 9
2.3.2风力发电机的数学模型 10
2.4储能系统 11
2.5 DC/DC变换器 12
2.5.1 降压型变换器 12
2.5.2 升压型变换器 13
2.5.3 双向DC/DC变换器 14
2.6本章小结 15
第3章 直流微电网风光储关键部件建模 16
3.1光伏发电单元仿真模型 16
3.1.1光伏电池工作特性 17
3.1.2光伏电池最大功率跟踪策略 18
3.1风力发电单元仿真模型 20
3.2.1风力发电机最大功率跟踪策略 20
3.3储能系统仿真模型 21
3.4本章小结 23
第4章 风光储直流微电网系统仿真分析 24
4.1风光储直流微电网仿真模型 24
4.2 风光发电系统能量管理 24
4.2.1风光发电系统能量流动模式 24
4.2.2风光发电系统能量调度策略 25
4.3风光储直流微电网仿真结果分析 25
4.4本章小结 29
第5章 总结 30
参考文献 31
致谢 33
第1章 绪论
1.1 课题研究背景及意义
1.1.1 分布式发电概述
分布式发电是指在用户附近安装分布较小的太阳能和风力发电设备,以满足用户负载电力需求的发电(能量供应)模式。分布式发电主要包括光伏发电、风力发电、生物质能发电、燃气轮机发电和储能技术等。
分布式发电主要利用太阳能、风能和生物质能等可再生能源,不仅可以很大程度上减少化石能源的消耗,减轻环境污染,而且对提高电力系统运行稳定性、安全性和可靠性起着重要作用。分布式发电可以有效弥补集中式电网发电的不足,对用户负载实现就近供电,减轻大电网负担,降低远距离输电成本。尽管分布式发电的优势非常突出,但与大型外部电网相比,它具有不可控性。分布式电源(Distributed Generation,DG)主要依靠太阳能发电和风力发电等产生电能,受环境因素的影响较大,当外部条件变化时输出功率会发生波动,当它接入外部电网时,会对电网的安全稳定运行造成不利影响。例如,在分布式电源接入大电网之后容易引起电压波动和电压闪烁,很难保证供电可靠性和电能质量。为了解决外部电网与分布式电源之间的冲突,充分发挥分布式发电的优势,在21世纪初,电力工作及相关专家学者提出了新概念——微电网(Micro-grid),分布式电源不直接并入大电网,而是由微电网对其进行管理和控制,解决了分布式电源的间歇性和波动性造成系统的不稳定问题,由此建立了分布式能源系统的全新利用形式。
1.1.2 微电网概述
微电网的概念最初是由美国电气可靠性技术解决方案协会(Consortium for Electric Reliability Technology Solutions, CERTS)提出的,微电网主要是由多种分布式电源、储能装置、负荷和电力电子控制装置组成,通过将发电容量小于500千瓦的分布式电源和储能装置组合在一起,为用户提供电力的微型电力系统,它能够实现自我控制和有效管理,不但可以通过与大电网连接实现并网运行,也可以依靠自身实现孤岛运行。灵活的电力电子器件是微电网的关键,正是通过这种技术实现了“即插即用”的控制理念。对于大型外部电网,微电网相当于单个可控单元,对于用户,微电网可以被认为是独立的发电系统,确保为用户提供可靠和不间断的电能。微电网的结构特性充分发挥了分布式发电的优势,不仅提高了电网的可靠性和稳定性,而且减轻了大电网的负担,为分布式发电技术大规模应用提供了广泛发展前景。
微电网技术充分结合了分布式发电技术和储能技术,同时利用了灵活的电力电子控制技术。微电网具有以下主要特征:
(1)智能性。微电网拥有智能技术和智能设备等,提供了一种应用集成DG的有效方法,并继承了单个DG系统所具有的优势。
(2)独立性。微电网作为一个独立自主的供电系统,其动态特性较为复杂。它可以连接到大电网并作为独立的电网自主运行,可以始终实现微电网的电力自平衡,无需修改大电网的运行策略。
(3)高品质。当微电网包含多个分布式电源时,储能系统的容量也相应增加,系统惯性得以调节,电压波动和电压闪变得以减弱,大大提高了电能质量。
(4)可靠性。基于控制装置和储能单元,微电网可以实现功率平衡和电压/频率稳定,保证电网可靠性和电能质量。微电网可以在大电网故障时切换到孤岛运行,保证对用户继续供电。微电网控制技术可以精确地管理无功功率和谐波,有效提高电能质量,提高电网抗灾能力,确保电网供电安全。
(5)清洁性。微电网的分布式发电以可再生能源为主,允许进入多个清洁能源发电模式和能量存储模式。内部电源和负载的集成运行可以满足清洁能源发电和电力消耗的全面整合,缓解了能源短缺问题,利于实现分布式发电的长期发展。
1.2 国内外发展现状
随着现代经济高速发展,各国电力部门面临着诸多问题:能源短缺,环境污染,能源利用率低,电力用户需求高等。微电网在灵活智能控制分布式发电系统的高效应用方面具有巨大的潜力和优势,已成为许多发达国家解决电力工业发展中能源问题的主要策略之一。微电网的概念自提出以来,吸引了世界各国相关领域研究者们的广泛关注,其中美国、日本、欧洲等发达国家对微电网的研究已经走在世界前列。从目前的发展情况来看,我国微电网还处于试验和示范阶段,其技术发展还有很长一段路要走。
1.2.1 国外发展状况
(1)美国微电网研究状况 早在2002年,美国CERTS在世界范围内首次提出了关于微电网的概念,并对微电网的结构、运行控制、保护措施和经济效益等问题进行了阐述。CERTS 微电网的主要特点有:电气控制快速、能够单点并网、电能质量高、具有多样性、可以满足不同用户的不同需求、供电稳定可靠等。美国能源部高度重视微电网的发展,由美国北部电力公司负责建设的名为“Maid River”的微电网是美国建立的首个微电网,该项目通过对微电网进行建模和仿真,验证了CERTS提出的关于微电网定义的正确性和可操作性,极大地推动了微电网的发展。为了完善微电网结构,CERTS 与美国电力公司共同合作,在 Dolan 搭建了微电网试验平台。随后,美国能源部颁布了“Grid 2030”发展战略,明确了微电网是未来美国电力系统发展的重要组成部分。
(2)日本微电网研究状况 日本国土面积小,资源储备有限,随着工业和社会的快速发展,电力需求日益增大,能源也面临枯竭问题,因此,开发可再生能源发电成为了日本电力系统发展的一个重要因素。根据此国情,日本开始着重研究微电网,致力于实现能源供应多样化,满足用户需求,其中新能源与工业技术发展机构(NEDO)提供了主要的技术支持,统一协调国内各高校、企业和国家重点实验室开展新能源研究。此外,日本学者提出了将微电网与热电联产设计理念相结合的灵活可靠和智能的电能传输系统,以灵活快速地优化配电网能量结构并更好地实现能源的有效利用。日本微网主要研究网络构架和对微网的集成控制,同时还重视开发电源热电联供能力,以更进一步研究分布式电源独立供电的问题。
(3)欧盟微电网研究现状 欧洲国家在2005年提出了智能电网计划,随后制定了该项目的技术实施计划。作为欧洲2020年及随后的电力发展目标,该计划指出未来的欧洲电网需要达到灵活,便捷,可靠和经济运行的目标,为了达成该目标,需要充分利用分布式发电技术,储能技术和先进的电力电子技术,实现集中供电与分布式发电的高效紧密结合,增加清洁能源发电比例,提高供电系统的可靠性。1998年欧盟开始实行第五框架计划,2002年欧盟开始实行第六框架计划,在欧盟各国建立了各种微电网示范工程,包括希腊基斯诺斯CREs微网、西班牙 LABEIN 项目、丹麦ELTRA 项目等。
1.2.2 国内发展状况
随着我国微电网技术研究的深入,技术日趋成熟,中央和各级地方政府更加重视推动微电网的发展和应用,能源政策文件多次提到微电网建设问题,然而,可再生能源容量小波动性大等问题会影响系统的稳定性,阻碍其发展,因此,进一步需要研究微电网技术。中国在该领域的研究也取得了进展,但是微电网的研究还处于初步审查阶段,对微电网优化运行的深入研究尚未开展。
1.3 直流微电网概述
1.3.1 直流微电网概念
微电网分为交流微电网、交直流微电网和直流微电网。微电网的分布式电源、储能装置和负载通过电力电子装置与大电网连接,区别在于交流微电网可以直接连接在交流母线上,给交流负载供电,而直流微电网连接在直流母线上,可以给直流负载供电,同时通过逆变器与外部交流电网相连,交直流微电网则同时含有交、直流母线,可以给两种负载供电。

图1.1 直流微电网结构图
直流微电网的结构如上图1所示。可以看出,直流微网通过主断路器和逆变器与外部交流大电网连接,实现并网和孤岛运行。微电网在并网运行的模式下,通过PCC与大电网实现能量交换。而当微电网在孤岛运行的模式下,储能装置则扮演着重要的角色,它可以通过双向DC/DC变换器实现用户的不间断供电。直流微网中的分布式电源包括交流电源和直流电源两类,其中交流电源有风力发电机、微型燃气轮机等,直流电源有光伏电池、蓄电池和燃料电池等。交流电源和直流电源分别通过AC/DC变换器和DC/DC变换器并联在直流母线两侧,再由直流母线将功率分配给用户负荷。
1.3.2 直流微电网的运行方式
直流微电网有两种运行模式,包括并网运行和孤岛运行。与大电网并网运行时,主要由大电网给用户负载提供电能,微电网作为后备电源将多余的电能输送给大电网,当大电网出现故障不稳定时,微电网自主运行,弥补了大电网自身的不足。孤岛运行是指当大电网遭受自然灾害等严重故障而完全不能运行时,微电网与大电网断开,独自向与微电网相连的用户负载供电,从而保证系统可靠性和不间断供电。在合理有效的控制下,微电网应能在并网和孤岛运行模式下灵活切换。
(1)并网运行特性
并网运行是指直流微电网系统和外部大电网通过PCC相连,并由PCC双向传递功率。如果微网系统分布式电源的发电电量多于负载需求的电量时,则微电网的能量会传递到大电网侧,引起一定的电压波动,此时应启动调节机组维持母线电压。当分布式电源的发电电量少于负载需求电量时,为了避免供电不足,大电网将通过PCC向微电网输送电能,满足用户用电需求。
并网系统更加安全方便,因为微电网自身的不稳定对用户造成的影响可以由大电网弥补,同时可以对频率进行调节,这样就稳定了微电网的电压,也保证了局部电网的安全。如果大电网不稳定则会出现很多不利情况,例如,会造成高渗透率的分布式电源的电压波动和无功功率不平衡。在并网运行模式下,分布式电源起到电压支撑的作用。现今,电力电子装置中的无功电压下垂控制器得到了广泛使用,可以满足局部电网的无功需求。
(2)孤岛运行特性
以上是毕业论文大纲或资料介绍,该课题完整毕业论文、开题报告、任务书、程序设计、图纸设计等资料请添加微信获取,微信号:bysjorg。
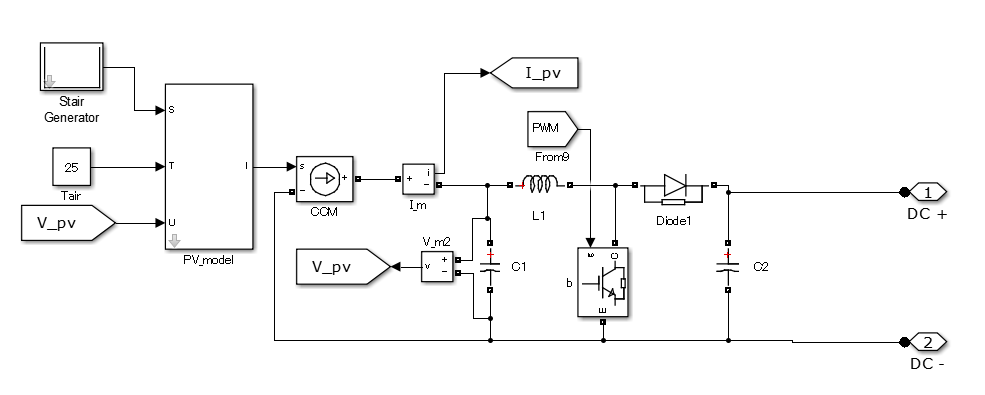
相关图片展示:







您可能感兴趣的文章
- 一种确定磁探针集总电路参数的标定方法外文翻译资料
- 一种人体可接触的大气压低温等离子体射流装置研究(适合电气B方向)毕业论文
- 氩氧中大气压DBD放电特性研究(适合电气B方向)毕业论文
- 大气压氩等离子体射流放电影响因素的仿真研究(适合浦电气B方向)毕业论文
- 含氧高活性均匀DBD改性聚合物薄膜研究(适合浦电气B方向)毕业论文
- 反应器结构对气液两相DBD放电特性的比较(适合浦电气B方向)毕业论文
- 南京某公司研发楼电气设计毕业论文
- 金帆北苑地块经济适用住房——02栋商住楼电气设计(适用于浦电气1004~06A方向学生)毕业论文
- 扬州人武部大楼电气设计毕业论文
- 金帆北苑地块经济适用住房——04栋商住楼电气设计(适用于浦电气1004~06A方向学生)毕业论文


