SOFC系统中功率变换器研究与开发毕业论文
2020-04-12 16:19:14
摘 要
由于环境的污染和能源的枯竭,人们想要继续获得可持续的、高质量的电能,来适应这个高速发展的社会,就必须寻找解决途径。于是,新能源的兴起就成的大势所趋,不少学者纷纷投入到新能源的开发研究中,包括有太阳能、风能、生物质能、潮汐能、以及燃料电池等等。在这其中,燃料电池以其高效,可再生,干净的优点吸引了众多学者的目光,而燃料电池中的固体氧化物燃料电池(SOFC)又因其资源广泛、效率高、噪音低、寿命长等优点备受关注。
固体氧化物燃料电池输出的电特性是低压大电流且不稳定的直流,显然,这种电特性无法运用到实际,因此必须对固体燃料电池输出的电特性进行处理,得到满足实际应用的电能,这就需要开发一套面向固体氧化物燃料电池的功率变换系统。先将输出的电能进行升压稳压,再进行逆变得到能用的电能。
本文先对比分析常见的几种DC/DC拓扑结构,从实用性、高效性、经济性等几个方面进行衡量,最终确定了Boost LLC电路结构,并对这种电路的工作原理以及参数计算进行论述。DC/AC逆变器采用全桥逆变,输入电压为DC/DC的输出电压,输出经过滤波器得到正弦交流电,这部分主要包括控制电路、驱动电路以及保护电路。完成电路的主体部分后,再进行损耗分析计算,最后进行建模仿真,得到相应的波形图。
关键词:固体氧化物燃料电池;DC/DC变换器;Boost LLC;DC/AC变换器
Abstract
Because of the pollution of the environment and the depletion of energy, people must find a way to get sustainable and high quality electric energy to adapt to the rapid development of society. As a result, the rise of new energy has become a general trend, many scholars have invested in the development of new energy, including solar energy, wind energy, biomass energy, tidal energy, and fuel cells and so on. Among them, the fuel cell has attracted the attention of many scholars because of its high efficiency, renewable and cleanliness. The solid oxide fuel cell in the fuel cell has the advantages of extensive resources, high efficiency, low noise, long life and so on. So SOFC gets attention.
The electrical characteristics of the solid oxide fuel cell are low voltage, high current and unstable DC. Obviously, this electric characteristic can not be applied to reality. Therefore, it is necessary to deal with the electrical characteristics of the output of solid fuel cells and get the power to meet the actual application. This requires the development of a set of power conversion for solid oxide fuel cells. First, the electrical energy of the output is boosted and regulated, and then the inverter is used to obtain the power that can be used.
In this paper, several common DC/DC topologies are compared and analyzed, which are measured from the aspects of practicability, efficiency, economy and so on. Finally, the circuit structure of Boost LLC is determined. The working principle and parameter calculation of the circuit are discussed. The full-bridge inverter is used in the DC / AC inverter, the input voltage is the output voltage of DC/DC, and the output is sinusoidal alternating current through the filter. This part mainly includes the control circuit. Drive circuit and protection circuit. After the main part of the circuit is finished, the loss is analyzed and calculated. Finally, the corresponding waveform diagram is obtained by modeling and simulation.
Key words:Solid oxide fuel Cell; DC / DC Converter; boost LLC ;DC / AC Converter
目 录
摘 要 I
Abstract II
1绪论 1
1.1研究背景 1
1.2固体氧化物燃料电池的电特性 1
1.3国内外的研究现状 3
1.4论文结构和主要内容 4
2 DC/DC变换器的设计 5
2.1 DC/DC变换器的设计要求 5
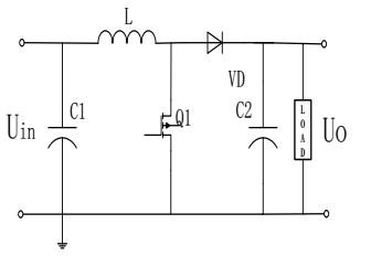
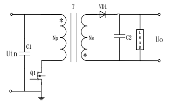
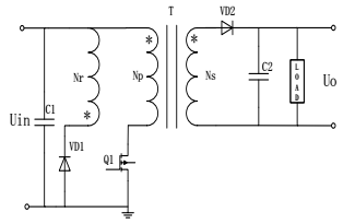
2.2常见DC/DC电路拓扑 6
2.3 DC/DC变换器拓扑结构设计 10
2.4本章小结 11
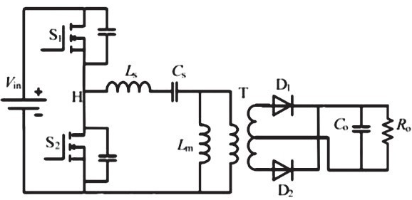
3 Boost LLC谐振电路的工作原理 12
3.1 LLC电路的工作原理 12
3.2 LLC电路的相关参数计算 14
3.3 Boost LLC电路前后两级的控制方式 17
3.4本章小结 18
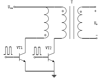
4 DC/AC逆变器的设计 19
4.1逆变器拓扑结构的选择 19
4.3驱动保护电路 23
4.4输入输出滤波电路 24
4.5本章小结 24
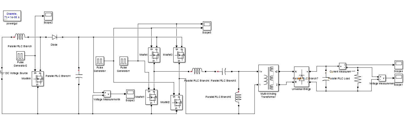
5 仿真结果 25
5.1Boost电路的仿真 25
5.3 DC/AC电路的仿真 29
5.4本章小结 30
6 总结展望 31
6.1课题总结 31
6.2课题反思 31
6.3课题展望 32
致 谢 33
参考文献 34
1绪论
1.1研究背景
现代社会的发展都离不开能源。随着社会的发展,人们经济、生活、工作等各个方面逐渐完善,走向越来越好的蓝图,但是在这个过程中,能源的消耗也越来越大。而传统能源是有限的,正在逐渐枯竭,并且传统能源在使用过程中,产生了大量的污染,这些都与建设环境友好型,可持续型的社会准则相违背。如果继续使用传统能源,不研究开发新技术新能源,那么实现越来越好的蓝图将会落空。因此,新能源的开发与利用就显得尤为重要迫切。
在新能源之中,固体氧化物燃料电池(SOFC)有着无污染,无噪音,效率高等的优良特性。它是一种将化学能转化为电能的装置,如图1-1所示,装置包括正负极板,电解质以及外围电路[1]。燃料(例如:氢气H2、甲烷CH4等)从负极输入,在电解质上面失去电子变成正离子,同时失去的电子从外电路传送到电池的正极;正极输入的是氧气,氧气得到外电路输送过来的电子变成氧负离子;再经由电解质将氧负离子与负极产生的正离子进行结合,生成水。这样,就形成了电通路,也就是将化学能转化为了电能。在这个过程中,没有燃烧也没有机械能做功,产物最后还是水,符合无污染、无噪音、高效的特点[1][2][3][4][5]。

图1-1燃料电池发电原理图
1.2固体氧化物燃料电池的电特性
固体氧化物燃料电池(SOFC)系统包括电堆(Stack)和外围辅助系统BOP(Balance Of Plant),如图1-2所示。电堆的作用是发生电化学反应,将化学能转化为电能,是核心部分;外围的辅助系统是为了让电堆工作在合适的环境下,来提高燃料利用率[1][2]。

图1-2固体氧化物燃料电池系统示意图
固体氧化物燃料电池的电堆通常是由多片单电池串联而成,单片电池的电特性如图1-3所示。理论上每片电池的无损输出电压为1.2伏特,但是在实际中的开路电压低于理论的1.2伏特。从图中可以看出,在开始电流密度小的时候,随着电流的增加,电压下降的很快;随后随着电流的增加,电压变化非常平缓;最后电流密度较大的时候,电压再次下降的很快。由此可以分析出,电池的最好工作状态在中间段,即随着电流密度的增加,电压下降平缓,这段的电压值在0.6伏特到0.85伏特之间,适合带载运行[1]。

图1-3单片燃料电池U-I特性曲线
由上面分析可知,KW级的固体氧化物燃料电池的电堆是由多片单电池串联叠加而成的,一般采用25片,即输出电压的范围为15伏特到21.25伏特,且输出的电特性为低压大电流不稳定的直流。这种电能无法满足实际的应用,因此需要一种电能变换装置,将低压大电流且不稳定的直流转化为220V/50HZ的可用电,本文的主要重点就是关于这种电能变换装置的设计。
1.3国内外的研究现状
在国内,民用电特性为220V/50HZ。为了能使用固体氧化物燃料电池发出的电能,需要将SOFC输出的15伏特到21.25伏特的电能进行升压稳压再逆变得到民用电。大方向上的方法有两种,一种先DC/DC升压稳压再DC/AC逆变;另外一种先DC/AC逆变再AC/AC升压。由于固体氧化物燃料电池输出的电特性本来就是低压,而DC/AC过程是一个降压的过程,这样一来采用DC/AC,得到的电压就更低,无法满足要求。因此采用第一种方法,先DC/DC升压稳压再DC/AC逆变。
在DC/DC环节中,一种先DC/DC非隔离的升压,再DC/AC非隔离逆变,最后用工频变压器转化为220V/50HZ民用电;另外一种是先通过隔离的DC/DC升压稳压到某个数值,例如350V,再进行工频变压器的逆变得到220V/50HZ的民用电。这两种方案中,第一种方案优点在于简单易行,变压器稳定可靠,但缺点是损耗高,效率低,成本高,体积大,没有隔离;第二种方案优点带有隔离,高频变压器具有高功率密度,制造成本低,损耗小。鉴于此,针对固体氧化物燃料电池的输出特性,一般采用方案二,先用带隔离DC/DC的进行升压稳压,再用高频变压器逆变。
以上是毕业论文大纲或资料介绍,该课题完整毕业论文、开题报告、任务书、程序设计、图纸设计等资料请添加微信获取,微信号:bysjorg。
相关图片展示:







您可能感兴趣的文章
- 一种确定磁探针集总电路参数的标定方法外文翻译资料
- 一种人体可接触的大气压低温等离子体射流装置研究(适合电气B方向)毕业论文
- 氩氧中大气压DBD放电特性研究(适合电气B方向)毕业论文
- 大气压氩等离子体射流放电影响因素的仿真研究(适合浦电气B方向)毕业论文
- 含氧高活性均匀DBD改性聚合物薄膜研究(适合浦电气B方向)毕业论文
- 反应器结构对气液两相DBD放电特性的比较(适合浦电气B方向)毕业论文
- 南京某公司研发楼电气设计毕业论文
- 金帆北苑地块经济适用住房——02栋商住楼电气设计(适用于浦电气1004~06A方向学生)毕业论文
- 扬州人武部大楼电气设计毕业论文
- 金帆北苑地块经济适用住房——04栋商住楼电气设计(适用于浦电气1004~06A方向学生)毕业论文


