新能源动力电池单片电压及温度巡检仪研究与设计毕业论文
2020-04-08 14:30:52
摘 要
随着世界各国经济实力的增强,传统汽车越来越普及,伴随而来的是石油等非可再生能源的短缺问题以及严重的环境污染问题。为了保护我们赖以生存的环境,进一步提高人们的生活质量,研发新能源汽车的呼声越来越高。新能源汽车中发展最好也最符合可持续发展的就是纯电动汽车了,研发纯电动汽车的关键在于其内部的电池巡检仪。
本文以PIC18F258单片机为核心,分别利用VP25-P电压传感器设计电压采集模块,热敏电阻设计温度采集模块,并用MPLAB IDE仿真器和C语言编程设计相应的软件程序来对锂电池进行实际的测量。全文对电池巡检仪以及锂离子电池原理性能进行分析,对比分析了多种电压采集和温度采集方法,并进行了具体的硬件设计和软件设计。
关键词:锂离子电池;电池巡检仪;电压采集;温度采集
Abstract
With the strengthening of the economic strength of all countries in the world, traditional automobiles are becoming more and more popular, accompanied by the shortage of non-renewable energy sources such as oil and serious environmental pollution problems. In order to protect the environment we rely on and further improve people's quality of life, the voice of developing new energy vehicles is getting higher and higher. The best and most sustainable development of new energy vehicles is pure electric vehicles. the key to the development of pure electric vehicles lies in the battery inspection instrument inside.
Taking PIC18F258 single chip microcomputer as the core, this paper uses LV25-P voltage sensor to design a voltage acquisition module and thermistor to design a temperature acquisition module, and uses MPLAB IDE emulator and C language programming to design corresponding software programs to actually measure lithium batteries. The paper analyzes the principle performance of battery inspection instrument and lithium ion battery, compares and analyzes various methods of voltage acquisition and temperature collection, and carries out specific hardware design and software design .
Keywords: Lithium ion battery;Seriesbattery inspection device;Voltage acquisition;Temperature acquisition
目录
摘要 I
Abstract II
第1章 绪论 1
1.1课题背景 1
1.2动力电池性能对比 2
1.3 电池巡检仪 4
1.4 国内外研究现状 5
1.4.1 国外研究现状 5
1.4.2 国内研究现状 6
1.5 设计内容及基本方案 7
第2章 锂离子电池研究 8
2.1 锂离子电池工作原理 8
2.2 锂离子电池正极材料 9
2.3 锂离子电池负极材料 12
第3章 电池巡检仪数据采集设计方法 14
3.1 电压采集方法 14
3.1.1 传感器测压法 14
3.1.2 恒流源法 15
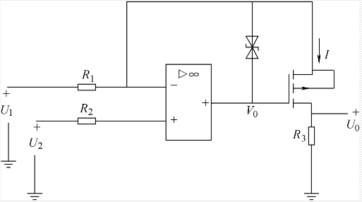
3.1.3 隔离运放采集法 17
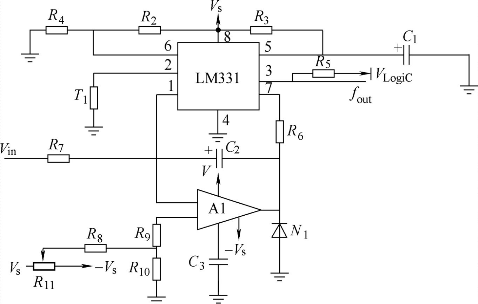
3.1.4 V/F转换电路采集法 18
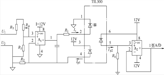
3.1.5 线性光耦合放大电路采集法 19
3.2 温度采集方法 20
3.3 本章小结 20
第4章 电池巡检仪硬件设计 21
4.1核心电路设计 21
4.2电压采集模块硬件设计 22
4.3温度采集模块硬件设计 23
4.4 CAN通信模块硬件设计 24
第5章 电池巡检仪软件设计 25
5.1电压/温度采集模块软件设计 25
5.2 CAN通信模块软件设计 26
第6章 总结与展望 29
6.1 总结 29
6.2 展望 29
参考文献 30
致谢 31
第1章 绪论
1.1课题背景
现如今,全球能源危机有着愈演愈烈之势,我国一直以来提倡可持续发展,但由于石油等非可再生能源日益紧缺,使得对石油依赖度极高的汽车工业受到了巨大的影响。随着社会的进步,人类对美好生活的需求的日益增长,保护环境的意识也在逐步提高,同时近年来频频出现的雾霾天气也在警示着人们保护环境的重要性,形成雾霾的一个很重要原因就是使用消耗大量汽油、柴油造成的机动车尾气污染。为了缓解能源短缺的压力,呼吁保护环境,传统汽车产业面临转型,大力研发新能源动力汽车将成为现代汽车工业主要的目标[1]。
新能源汽车的概念提出很早,近几年来发展尤为迅速,已经上升到世界各汽车强国的国家战略地位,在欧美发达国家已经禁止销售燃油时间表了,同时出台一系列法律政策。相比于发达国家,中国针对传统汽车一方面采用限行的方法来控制车辆数量,另一方面积极鼓励新能源汽车的研发。从国务院发布的一系列关于发展新兴产业的报告中可以看到,我国新能源汽车的发展目标是产业规模达到全球第一,现如今,新能源汽车行业作为国家的战略新兴行业在得到了政府大力支持的情况下正在高速发展[2]。目前投入产业化生产的电动汽车主要是混合动力汽车,不但可以利用纯电驱动的,还可以利用汽油驱动,相比于传统汽车能够有效减少尾气排放,降低对空气的污染,而且能够节约石油资源。由于其节能又环保,许多人在买车的时候纷纷选择新式的电动汽车而不再选择传统的纯汽油驱动的汽车,新能源汽车的销量逐年增加,前景一片光明。
随着电动汽车渐渐产业化和民用化,汽车电池的续航能力受到了研发者和使用者的双重关注,电池巡检技术的停滞不前制约了电动汽车的进一步发展。电动汽车是否跟传统汽车一样能持久续航,能否达到与传统汽车比肩的车速码力,对汽车电池的充电要求是否苛刻,以及电动汽车电池的安全性等问题,都是使用者所注重的。为了减缓公众对电动汽车电池以上几方面的顾虑,需要可靠的电池巡检仪实时监测动力电池的各项基本参数并做出相对应的措施,以确保车用动力电池能保持高效稳定安全的运行[3]。
1.2动力电池性能对比
动力电池的电极由何种材料做成决定了电池的类型,其构成可以分为四个部分,除了我们能直观看到的正负电极外,内部还有用来传导离子的电解质和用以隔开电池正负电极以防短路的隔板。评价动力电池好坏的指标有很多,其中工作电压、比能量、比功率、循环寿命、成本和安全性是最被看重的。工作电压是指电池开始工作时内部进行化学反应产生正负电极的电势差;比能量(Wh/kg)用来评估电池释放电能的能力,比能量越高的电池,其维持电动汽车续航的能力就越强;比功率(W/kg)常常用来评估电池使用时的功率,比功率高的电池能够赋予电动汽车更高的车速以及更强的加速能力,因此,比功率的提升常常是新的动力电池研究的重点;循环寿命是一切二次电池都必须重视的关键参数,它关系到以该电池为电源的设备的使用寿命;电池的成本受多方面因素的影响,其中影响最大的因素当属电池材料的开发,通常最新研发的动力电池成本较高,但随着科技的进步和生产效率的提高,电池的生产成本必然会因其广泛应用而呈下降趋势。电动汽车刚刚问世的时候,多采用铅酸电池或镍镉电池作为动力电池,随后镍氢电池的开发逐渐取代这两种污染较严重的电池并大量应用于新型电动汽车,而最绿色高效的锂离子电池目前也已经得到了一定的应用,但在技术层面还是有待开发。表1-1是这四类动力电池的各项指标对比:
表1-1 动力电池性能对比
动力电池 | 工作电压(V) | 比功率(W/kg) | 比能量(Wh/kg) | 循环寿命 (次数) | 记忆效应 | 成本 ($/kWh) |
铅酸电池 | 2.0 | 150 | 30-50 | 300-500 | 无 | 150 |
镍镉电池 | 1.2 | 190 | 50-60 | 600-1200 | 有 | 100-200 |
镍氢电池 | 1.2 | 200 | 60-70 | 1000 | 无 | 230-500 |
锂离子电池 | 3.6-3.7 | 315 | 130-150 | 800-1200 | 无 | 120-200 |
铅酸电池以其成熟的制造工艺、廉价且无记忆效应的优点,一度得到很广泛的应用[4],铅酸电池的缺点在于其体积大显得很笨重,同时充放电性能较差,电池的循环充放电效率也不高,最重要的是铅酸电池含有铅元素,这是一种可以造成土壤养分大量流失的重金属元素。而且在剧烈的撞击下,铅酸电池还会爆炸,严重威胁着使用者的生命安全。电动汽车的生产应用本就是为了解决环境污染的问题,故动力源为铅酸电池的电动汽车必然无法有效推广,终将会被淘汰。
镍镉电池的使用较为广泛,其自放电小,比功率高,性能稳定,放电时可以产生较大的电流[4],相比于铅酸电池循环寿命有所提高,且整体成本也不高,只是镍镉电池在使用时其电流效率和能量效率都不佳,还具有较为明显的记忆效应,同时与铅酸电池一样,影响镍镉电池广泛使用的缺点在于其含有镉元素,镉元素的毒性对人身安全和环境安全有极大的威胁,这与新能源汽车的开发理念不相匹配,故更出色的绿色电池终会代替镍镉电池成为电动汽车动力源。
镍氢电池是一种拥有较高比功率的电池,充放电电流较大循环寿命长,而且由于没有镉、铅等重金属元素,电池废弃后也不会对污染土壤[2]。不过镍氢电池的生产成本较高,同时还具有一定的记忆效应,但使用该电池的利大于弊,这些缺点并不足以影响其在混合动力汽车中的广泛应用,相比于前两代电池,镍氢电池是非常符合绿色发展理念的新能源电池。近年来,大功率镍氢电池的发展非常快,以镍氢电池作为动力源的电动汽车已经逐渐产业化和民用化了。
锂离子电池是综合性能非常出色的新型绿色电池,其工作电压稳定,比功率高,循环寿命长且成本较低,锂离子电池以其小体积、充放电快速的优点最初在智能手机等便携式电子产品中作为电源使用。近年来,世界各国相继呼吁要保护我们赖以生存的环境,开始重视新能源电池的开发,于是,各国便将目标瞄准了绿色高效的锂离子电池。投入必然有回报,随着锂离子电池的研发力度不断加大,更多锂材料被发掘出来,并作为电池的电极得到了大量应用,锂离子电池正在不断成熟。同时,对电池电压、温度、剩余电量等监测设备越来越完善,电池的安全性能得到了较为良好的保障,攻克了诸多技术难点,现如今,锂离子电池已经被许多汽车制造商投入到电动汽车的生产中作为其动力源。该电池的负极往往会采用石墨,而我国拥有丰富的石墨矿藏,这是我国发展锂离子电池的天然矿产优势。锂离子电池在未来的电动汽车的生产中必然会代替镍氢电池成为唯一的动力源[3]。
1.3 电池巡检仪
得益于锂离子电池的深入开发,诸如智能手机、平板电脑、电动车等产品进入了人们的生活中并带来了极大的便利,因此,如何能让锂离子电池稳定高效地运行,给使用者带去方便成了电池应用必须解决的一个问题[5]。为了满足锂离子电池的使用需求,许多生产商在研发新型电池的同时也在电池状态检测方面投入了大量精力去研究。
任何电池驱动的设备在使用时,使用者最在意的便是设备的电池状态问题。手机、笔记本电脑等电子设备现在已经拥有较为成熟的电池管理系统,能够精确的测量出电池的剩余电量,显示电池的充放电状态,甚至预估电池剩余使用时间,这些数据的显示能方便使用者知道自己的设备什么时候需要充电,还能够使用多久。电动汽车发展迅速,伴随而来的同样是电池状态监测的问题,汽车跟普通电子产品不同的是,对于车用动力电池而言,充电需要去充电站进行,不能随时随地地充电,这更需要我们对电池的剩余电量有准确的估计,进行及时充电。正因如此,一套完善的电池巡检仪对于车用动力电池至关重要。
电池巡检仪的主要作用:一是将电池内部的基本信息反馈给使用者,比如电池的电压、温度、剩余电量等,以此让使用者能够合理的使用电子设备,并进行及时的充电;二是及时避免电池不良状态造成事故,特别是车用动力电池,一旦电池出现不良状态,极有可能对驾驶员造成人身威胁。总体而言,电池巡检仪就是对电池状态进行监测,并记录反馈相应数据,指引使用者做出相应措施,来使电池安全高效运行,维持在最佳性能,同时还能使电池的循环充放电次数有所增加[5-6]。
当前电池巡检仪主要的研究重点有三个方面:
(1)对电池基本参数的实时采集与管理。电池的电压、温度等基本参数和对电池的剩余电量估算都是电池能够高效稳定运行的关键。国内外研究院及企业均在积极创新,力求实现对电池电压、温度等基本参数的实时收集,并记录电池的状态变化以采取有效的应对措施,保证电池高效稳定运行[6-7]。
(2)估算电池的剩余电量(SOC)。剩余电量估算始终是电池巡检与电池管理方面研究的重难点。当前运用较多的有开路电压法、容量累计法等,最著名的当属卡尔曼滤波法,其能对电池状态进行最有评估,同时还能解决电动汽车电池电流剧烈波动对电池剩余电量的影响[7-9]。
(3)对电池容量的均衡管理。均衡管理对电池组显得很重要,它涉及电池化学热平衡管理和能耗均衡管理[7-10]。电池均衡可以使电池组中的单体电池电压保持一致,实现电池容量的自动均衡,这可以大大提升电池的效率和安全性能。
1.4 国内外研究现状
1.4.1 国外研究现状
发达国家早在二十多年前就开始研发电动汽车,同时,电池巡检方面的研究伴随着电动车的研发也一直在同步进行着。而这些国家中,又以美国的研究成果更为前沿,而德国作为传统工业强国同样在该领域走在了欧洲国家的前列[3]。
- 由美国通用公司研究制造的EVI电池管理系统是一款成熟可靠的电池管理系统,其采用模块化设计,具有测温、测压、测流模块,系统设计重视安全可靠,还设计了高压断电保护装置,并且提供过电报警机制。
- 由美国Aerovironment公司研究制造的SmartGuard系统采用的是分布式的结构对电池组的电压及温度进行监测,该系统能够监测电池组的过充过放状态,并记录下电池组的历史状态,挑选出处于最差状态的电池。
- 由美国电动汽车动力系统公司AC Propulsion公司研究制造的BatOpt系统,同样是分布式结构,用电压温度检测模块分别对每个电池的状态进行监测,然后通过通信模块协议将数据传输到主控模块,主控模块处理数据后对电池状态进行优化调控。
- 由德国MentzerElectronic GmbH和Werner Retzlaff两家公司设计研发的BADIGHEQ电池管理系统[5],它能够对每个电池组工作电流、单片电压及温度进行检测,反馈给主机,并能进行均衡控制,该系统缺点在于无法记录最差电池的状态,不利于故障检测。针对此缺点,MentzerElectronic GmbH公司对其进行了改良,改进后称其为BADICOaCH系统[5]。该系统在信息采集和数据通信方面功能更强大,而且多了故障检测功能,便于挑选出最差状态的电池以防其对整个电池组工作造成影响。
总体上,发达国家目前在电池管理技术方面还是要远远强于发展中国家,其电池管理系统对温度、电压以及电量的相关数据采集精确度很高,而且带有均衡功能,这能在最大程度上延长动力电池寿命,并及时更换电池组中的状态较差的电池,保证电池性能良好。
1.4.2 国内研究现状
相比于欧美发达国家,我国在电动汽车以及电池巡检方面起步较晚,不过随着国家对电动汽车逐渐重视并且大力扶持,电池巡检技术的发展势头相当迅猛。国内电池巡检监测的参数对象主要是单片电池电压、温度以及电池电阻等,随着电压温度监测模块的研发越来越成熟,我国也研发出了多种电池巡检管理系统。
由上海顺盟电子科技有限公司生产的SM-BES820电池巡检仪[11],利用了嵌入式计算机和以太网,能够有效监测电压、温度等基本参数,而且还带有均衡功能,可以有效避免电池过充的问题。由西安柯蓝公司研发的CR-AP电池巡检仪,不仅对电池的状态参数检测速度快,还能准确记录下电池的历史状态进行保存,以此可以判断出电池状态的好坏,便于及时发现并更换坏电池,初步实现对电池组的优化调控,以确保电池时钟能保持最佳性能运行。这些巡检仪的研发改进表明国内对电池巡检技术已经不再单纯只是追求检测模块的精度,而是逐渐转向了对电池的实时监测,通过对电池状态参数的监测,便于及时找出电池组中的故障电池,可以有效提升电池的使用效率,保持其性能良好。
以上是毕业论文大纲或资料介绍,该课题完整毕业论文、开题报告、任务书、程序设计、图纸设计等资料请添加微信获取,微信号:bysjorg。
相关图片展示:







您可能感兴趣的文章
- 一种确定磁探针集总电路参数的标定方法外文翻译资料
- 一种人体可接触的大气压低温等离子体射流装置研究(适合电气B方向)毕业论文
- 氩氧中大气压DBD放电特性研究(适合电气B方向)毕业论文
- 大气压氩等离子体射流放电影响因素的仿真研究(适合浦电气B方向)毕业论文
- 含氧高活性均匀DBD改性聚合物薄膜研究(适合浦电气B方向)毕业论文
- 反应器结构对气液两相DBD放电特性的比较(适合浦电气B方向)毕业论文
- 南京某公司研发楼电气设计毕业论文
- 金帆北苑地块经济适用住房——02栋商住楼电气设计(适用于浦电气1004~06A方向学生)毕业论文
- 扬州人武部大楼电气设计毕业论文
- 金帆北苑地块经济适用住房——04栋商住楼电气设计(适用于浦电气1004~06A方向学生)毕业论文


