基于stm32f0的综采压力仪设计毕业论文
2020-05-24 12:17:12
摘 要
煤炭作为我国目前市场占有量最大的一次性能源,如何将它安全地生产出来是十分重要的,它不仅关系到人民的生命安全,也关系到社会经济能不能朝着正确的方向发展。这样一来,煤矿机械化综采设备的可靠性就和煤矿的安全生产密切相关。矿用设备在煤炭作业中,因为维护不及时或者更换不及时而发生的重大事件频频发生,这时人们开始注意到煤矿安全的重要性。如何最大限度的保障煤矿工作的安全进行,以及确保煤矿设备能够正常的使用已经成为了当今社会的一个重要任务。如今,用于综采设备的记录支架压力情况的检测仪器有着精确度较低,不易使用,不易维护等缺点,为了提高煤矿工作的安全性和高效性,我们必须着重解决这些问题。因此,我们想要设计出一款易于使用,易于维护且精确度较高的综采压力仪。
本文介绍的内容就是如何利用STM32单片机,结合OP07C运算放大器和其他一些元件设计出一套简易又易于维护的综采压力仪,能够准确测量综采工作面上的压力,从而保障井下工作的安全进行。文章首先介绍了STM32的特点,背景等。其次介绍了模数转换器的工作原理和特点。然后介绍了软件和硬件的设计过程,包括PCB图,流程图和部分程序。最后介绍了系统调试的相关内容。并在论文结尾附有原理图及PCB图。
关键词:煤矿安全 STM32 模数转换 软硬件设计
Design of Hardware and Software of Pressure Instrument Used for Fully-mechanized Based on STM32F0
Abstract
Coal as important disposable energy in our country,Coal mine safety production play a important role that related to people's safety and social economic development.However,the equipment reliability of coal mine fully mechanized and safety in production of coal mine are closely related.Major accidents of coal mining equipment in coal production often occurs due to the test or change are not in time.Then, people are recognize the importance of coal mining equipment maintenance.Coal mining equipment maintenance tasks become a significant subject.Currently, there is a problem must be solved to achieve high production and efficiency of fully mechanized working face is that the recorder used to record the dynamic in the roof and support resistance have some shortcomings such as low accuracy, easy to damage and difficulty to management.Therefore, it is necessary for the security of coal mine safety production to develop a high accuracy, easy to maintain fully mechanized pressure meter.
Content is introduced in this paper that how to use the stm32 MCU, combining OP07C converter and other components to design a set of fully mechanized pressure gauge which is simple and easy to maintain.It can Realize the pressure measurement of fully mechanized face , and provide reliable basis for mine safety production.This paper introduces the features and background of stm32 first.Secondly this paper introduces the principle of ADC in the aspect of signal acquisition and characteristics.Then, introduced the software and hardware design process, including PCB diagram, flow chart and a part of the program.Finally introduced the related content about system debugging .And at the
end of paper attached to the main program and each functional module subroutine.
Keywords: STM32; ADC; The design of the software and hardware
目 录
摘要 I
Abstract II
第一章 绪论 5
1.1 引言 1
1.2 选题背景和发展现状 1
1.3 选题的目的和意义 2
1.4本文工作内容与结构 4
第二章 AD转换介绍 5
2.1 模数转换的原理 5
2.1.1 模数转换器的类型 5
2.1.2 STM32中的A/D转换介绍 7
2.2 STM32的相关知识 8
第三章 压力仪的硬件电路设计 10
3.1 硬件设计平台及PCB绘制 10
3.1.1 开发工具Altium Designer简介及原理图绘制方法 10
3.1.2 PCB板的设计过程 11
3.1.3焊接操作的基本步骤 12
3.2 各模块硬件电路设计 12
3.2.1 主芯片电路 12
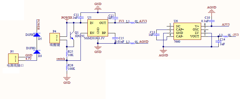
3.2.2 电源电路 13
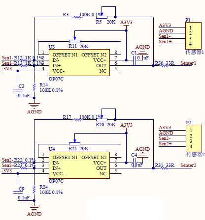
3.2.3 传感器电路 14
3.2.4显示模块电路 16
第四章 软件部分的设计 18
4.1 相关软件的介绍 18
4.1.1 keil软件的介绍 18
4.1.2 STMCubeMX软件介绍 18
4.2软件设计整体流程 19
4.3 驱动程序设计 20
4.3.1 模块配置及初始化 20
第五章 系统调试 26
5.1 硬件调试 26
5.2 软件调试 26
5.3软硬件联合调试 26
5.4 调试过程中遇到的问题及解决方法 28
结语 29
参考文献 30
致谢 31
附录1基于STM32F0的综采压力仪原理图及PCB图 32
第一章 绪论
1.1 引言
在经济飞速发展的今天,煤矿是社会经济的主要来源之一,所以煤矿安全就成了一切工作的重中之重。如今,我国液压支架技术的快速发展推动了综合机械化采煤的快速发展,与此同时也带来了一些安全上的问题。为了能够设计出准确的检测顶板压力的压力仪,保证煤矿作业的安全,本课题使用STM32F0芯片为主芯片设计了一款易于使用和维护的压力仪,这种芯片基于ARM Cortex-M0内核,是特意为嵌入式设备开发的一款高性能,低成本,低功耗的芯片。
相关图片展示:







您可能感兴趣的文章
- 一种确定磁探针集总电路参数的标定方法外文翻译资料
 - 一种人体可接触的大气压低温等离子体射流装置研究(适合电气B方向)毕业论文
 - 氩氧中大气压DBD放电特性研究(适合电气B方向)毕业论文
 - 大气压氩等离子体射流放电影响因素的仿真研究(适合浦电气B方向)毕业论文
 - 含氧高活性均匀DBD改性聚合物薄膜研究(适合浦电气B方向)毕业论文
 - 反应器结构对气液两相DBD放电特性的比较(适合浦电气B方向)毕业论文
 - 南京某公司研发楼电气设计毕业论文
 - 金帆北苑地块经济适用住房——02栋商住楼电气设计(适用于浦电气1004~06A方向学生)毕业论文
 - 扬州人武部大楼电气设计毕业论文
 - 金帆北苑地块经济适用住房——04栋商住楼电气设计(适用于浦电气1004~06A方向学生)毕业论文
 

        
            
