液化天然气公司突发环境事件应急预案设计毕业论文
2020-07-06 18:31:32

毕业设计(论文)
课题名称 | 液化天然气公司突发环境事件应急预案设计 |
院 (系) | 安全科学与工程学院 |
专 业 | 安全工程 |
姓 名 | 郭渺 |
学 号 | 1905140212 |
起讫日期 | 2017年12月至2018年6月 |
指导教师 | 王璇 |
目录
第一章 综合应急预案 1
1. 总则 1
1.1. 编制目的 1
1.2. 适用范围 1
1.3. 事件分级 1
1.4. 工作原则 2
1.5. 应急预案体系 2
2. 基本情况 2
3. 环境敏感点 3
4. 环境风险源及环境风险 4
4.1. 环境风险源 4
4.1.1. 危险化学品种类及数量 4
4.1.2. 废气、废水及固废收集及处置情况 4
4.1.3. 重大危险源辨识 5
4.1.4. 最大可信事故 5
4.2. 环境风险 6
4.2.1. 危险特性 6
4.2.2. 事故类型及响应级别 8
4.2.3. 环境风险等级评估 8
5. 应急能力建设 8
5.1. 消防系统 8
5.2. 火警和气体检测系统 9
5.3. 紧急停车系统 9
5.4. LNG收集池 9
6. 组织机构和职责 9
6.1. 组织机构 9
6.2. 职责 10
6.2.1. 应急指挥领导小组职责 10
6.2.2. 24小时应急值班室职责 11
6.2.3. 公共关系法律组职责 11
6.2.4. 后勤保障组职责 11
6.2.5. 安全保卫组职责 12
7. 预防、预警及信息报告 12
7.1. 预防 12
7.1.1. 环境保护管理制度 12
7.1.2. 环境危险源监控 12
7.2. 预警 13
8. 应急响应 13
8.1. 响应分级 13
8.1.1. 三级响应 13
8.1.2. 二级响应 14
8.1.3. 一级响应 14
8.1.4. 扩大应急 15
8.2. 响应程序 15
8.3. 应急处置程序 17
8.3.1. 信息报告和处置程序 17
8.3.2. 应急准备 17
8.3.3. 现场应急措施 17
8.4. 应急终止 17
9. 信息公开 17
10. 后期处置 18
10.1. 善后处置 18
10.2. 事故现场的保护措施 18
10.3. 持续改进 18
11. 预案管理 19
11.1. 培训 19
11.2. 演练 19
11.3. 修订 19
11.4. 备案 19
11.5. 签署和发布 20
第二章 专项应急预案 21
12. 突发水环境事件专项应急预案 21
12.1. 环境风险源及其环境风险 21
12.1.1. 环境风险源及事故类型 21
12.1.2. 环境风险 21
12.2. 对周边环境的影响 22
12.3. 应急组织机构与职责 22
12.4. 应急处置措施 22
12.4.1. 切断泄漏源 22
12.4.2. 火灾爆炸事故应急注意事项 22
12.4.3. 现场洗消 23
13. 大气污染事件专项应急预案 25
13.1. 环境风险源及其环境风险 25
13.1.1. 环境风险源及事故类型 25
13.1.2. 环境风险 25
13.2. 对周边环境的影响 25
13.3. 应急组织机构与职责 26
13.4. 应急处置措施 26
13.4.1. 切断泄漏源 26
13.4.2. 应急监测 26
13.4.3. 应急疏散及隔离 27
13.4.4. 现场洗消 28
第三章 现场处置方案 29
14. 危险化学品泄漏现场处置方案 29
14.1. 危险性分析 29
14.2. 对周围环境的影响 29
14.3. 应急处置程序 29
15. 火灾爆炸事故现场处置方案 39
15.1. 危险性分析 39
15.2. 对周围环境的影响 39
15.3. 应急处置程序 39
附件 42
- 综合应急预案
- 总则
- 编制目的
规范和强化公司应对突发环境事件的应急处置工作,提升公司处理相应以环境事件为主的能力,健全相关应急体系,保障群众安全并保护周围环境,达到公司可持续发展的目的。
- 适用范围
本预案适用于公司范围内发生的各类环境污染和破坏生态的事件,如危化品储运过程中的泄露事故,生产中的意外事故和自然灾害事故等。
若发生事件比较严重,社会力量参与其中,并启动了该应急预案或更高级别的防范措施后,企业的相应应急部门和人员应当接受上级预案的应急部门的指挥,积极配合相应抢救工作。
- 事件分级
根据突发事件危害程度、影响范围和控制事态的所需的资源与能力,公司将应急事件分为以下三级:
表1.3 应急等级分级表

- 工作原则
(1)预防突发事件为主。
(2)以人为本。
(3)分级负责。
- 应急预案体系
本预案是公司应对环境污染和生态破坏突发事件的综合应急预案和规范性文件,经公司总经理批准发布后实施,并报该地环境保护局备案。
- 基本情况
该液化天然气公司位于浙江宁波,于2012年底建成运营。一期工程建设有3座16万方的全容罐及其配套外输设施、公用工程和辅助工程等。二期槽车扩建项目在一期工程基础上,对槽车装车区进行扩建,2017年4月27日机械完工,在原一期工程南侧新增装车岛,按一岛两橇的形式新增10台装车橇,并在满足相关标准规范的前提下,预留南侧的1座装车岛(2台装车橇)。同时配套新增槽车入口大门、地衡、装车顶棚、一个门卫和一间装车控制室,以及相关的工艺管道、公用工程和辅助工程设施。公司经营的LNG从国外进口,运送至码头。码头接卸的LNG经过各段工序处理后,转化为天然气,输送至天然气输气干线。接收站周边原有三个自然村,村民已搬迁,工程区域已无居民。接收站东北方向隔山丘为光明码头(主要用于矿石运输),距离约1000m;西向约650m处为宁波-舟山港穿山港区中宅煤炭码头。接收站西南侧为规划建设的宁波LNG冷能空分项目,LNG储罐距离空分项目围墙215m。站址北面临海,频海处有一条东西向的海堤,堤顶标高6.8m,防浪墙顶标高8.5m。
接收站的工艺方法有直接输出和再冷凝两种。
LNG接收站的主要流程如下:
外运来的LNG由LNG运输船上的泵经卸载臂和主要卸料管线运送到LNG储罐。
储罐内的部分蒸发气(以下简称为BOG)在储罐压力的作用下,经气体回流管道返回运输船,补偿卸载LNG后产生的空间。多余的BOG被输送到BOG压缩机压缩,压缩后的低压BOG与罐内低压LNG泵(以下简称为LP泵)泵出的低温LNG在再冷凝器中混合、冷凝,然后被输送到高压输送泵(以下简称为HP泵),直至LNG的压力略高于外输干线的操作压力。LNG在气化器中气化为天然气,然后进入计量系统计量,最后从LNG接收站输出至外输干线。
- 环境敏感点
接收站厂址地处非环境敏感区,周围无自然保护区并且生产运行过程中不产生固体废弃物。
- 环境风险源及环境风险
- 环境风险源
- 危险化学品种类及数量
- 环境风险源
接收站涉及的环境风险物质主要是液化天然气、丙烷、柴油,站内环境风险物质的基本情况见下表:
表4.1.1 环境风险物质基本情况
序号 | 单元 | 物质名称 | CAS号 | 存储状态 | 存储 方式 |
1 | 工艺区 | 液化天然气 | 74-82-8 | 液态/气态 | 管道 |
2 | 储罐区 | 液化天然气 | 74-82-8 | 液态 | 储罐 |
3 | 丙烷储罐 | 液态丙烷 | 74-98-6 | 液态 | 储罐 |
4 | 柴油储罐 | 柴油 | 68334-30-5 | 液态 | 储罐 |
5 | 厂前区(危废堆场) | 废油 | 90024908 | 液态 | ﹨ |
废油漆桶 | 90004149 | 固态 | ﹨ | ||
废化学试剂(COD试剂) | 90004749 | 固态 | ﹨ |
- 废气、废水及固废收集及处置情况
本项目产生的废气主要污染因子为NOx,一般采取高空排放的方式,直接排入大气。浸没燃烧式气化器(SCV)排放高度25m;火炬排放高度100m。
生活垃圾用垃圾桶收集,委托当地环卫部门外运处理;废机油、油抹布收集于塑料垃圾桶内,设置了“三防措施”,污油(渣)收集于污油罐内,委托当地环保固废处置有限公司定期处置。
- 重大危险源辨识
本项目储运物质为LNG或天然气,其主要组分为甲烷。根据GB18218-2009规定,储运的天然气数量达到50t时,即认为构成重大危险源。本项目3个16×104m3LNG储罐,LNG密度为0.455t/m3,单个储罐天然气数量为7.28×104吨,大于临界量,本项目构成重大危险源。
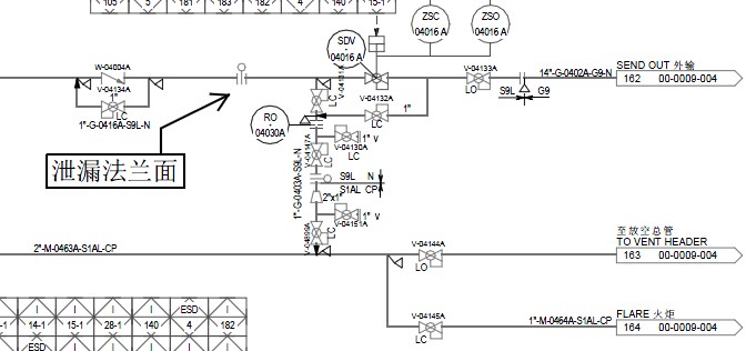
- 最大可信事故
本项目可能产生的环境风险事故类型为LNG或天然气的泄漏、造成的火灾事故、爆炸事故以及造成的相应环境风险。
本项目涉及的环境风险物质主要是液化天然气、丙烷、柴油,环境危险源为:
表4.1-4 环境危险源清单
编号 | 设施 | 风险物资 | 储存状态 | 最大储存量t |
1 | LNG储罐A | 液化天然气 | 液态 | 72000 |
2 | LNG储罐B | 液化天然气 | 液态 | 72000 |
3 | LNG储罐C | 液化天然气 | 液态 | 72000 |
4 | 丙烷储罐 | 丙烷 | 液态 | 10.44 |
5 | 柴油储罐 | 柴油 | 液态 | 39.8 |
- 环境风险
- 危险特性
- 环境风险
接收站储存主要危险物料是LNG、丙烷、柴油均属易燃易爆物质,其主要特性与危害识别见下表:

相关图片展示:









