高速公路远程测温系统设计与开发毕业论文
2020-02-17 19:42:41
摘 要
路面结冰和高温爆胎是引发高速公路交通事故的关键因素之一,而路面结冰和高温爆胎都是路面温度变化引起的,因此检测路面温度可以有效减少事故发生。基于此,本课题设计了一种用于高速公路远程测温的系统。
本系统选择ZigBee技术作为无线通信方式,以CC2530位核心板,结合数字式温度传感器DS18B20以及串口通信技术。系统实现了多点实时温度采集、短距离无线通信和对监测点的远程温度监控。
系统由两部分组成:测温节点和接受节点。测温节点由CC2530微处理器和DS18B20数字式温度传感器组成,传感器对节点所处环境温度进行测量,微处理器对温度数据进行处理后,基于通信协议发送;接收节点由CC2530微处理器、OLED显示屏和串口通信芯片组成,微处理接收到测温节点发送的温度信息后进行处理,一方面通过OLED进行显示,另一方面通过串口传输给计算机软件进行存储和处理。整个系统功耗低,传输稳定性高,操作简单,有广泛的应用前景。
关键词:ZigBee;CC2530;DS18B20;无线测温
Abstract
Road icing and high temperature tire explosion are two key factors that lead to highway traffic accidents. And road icing and high temperature tire explosion are cause by the change of road temperature. Therefore, the detection of road surface temperature can effectively reduce the occurrence of traffic accidents. Based on this, this paper designs a remote temperature measuring system for highway.
In this system, ZigBee technology is selected as the wireless communication mode. The core board of CC2530 is combined with the digital temperature sensor DS18B20 and the serial port communication technology. The system realizes multi-point real-time temperature acquisition, short-distance wireless communication and remote temperature monitoring of monitoring points.
The system is composed of two parts: temperature measuring node and receiving node. The temperature measuring node is composed of CC2530 microprocessor and DS18B20 digital temperature sensor. The sensor measures the ambient temperature of the node. After the temperature data is processed by the microprocessor, it is sent based on the communication protocol. The receiving node is composed of a CC2530 microprocessor, an OLED display screen and a serial communication chip. After receiving the temperature information sent by the temperature measuring node, the microprocessor will process it. On the one hand, the temperature information will be displayed through the OLED, and on the other hand, it will be transmitted to the computer software through the serial port for storage and processing.
The whole system has the advantages of low power consumption, high transmission stability, simple operation and wide application prospect.
Key Words:ZigBee;CC2530;DS18B20;Wireless temperature measurement;
目录
第1章 绪论 1
1.1选题背景及意义 1
1.2国内外研究现状 2
1.2.1温度传感器的发展现状 2
1.2.2无线测温技术的发展现状 2
1.3本文内容安排 4
第2章 高速公路远程测温系统总体方案设计 5
2.1高速公路远程测温系统整体架构设计 5
2.2高速公路远程测温系统设计原则 5
2.3高速公路远程测温系统方案设计与技术路线 6
2.3.1无线通信方案 6
2.3.2传感器方案 7
2.3.3关键技术问题 7
2.4本章小结 8
第3章 高速公路远程测温系统测温节点设计 9
3.1高速公路远程测温系统测温节点的结构 9
3.2高速公路远程测温系统测温节点的元器件选型 9
3.2.1主控芯片选型 9
3.2.2传感器选型 10
3.2.3稳压芯片选型 10
3.2.4仿真器选型 10
3.3高速公路远程测温系统测温节点的电路设计 11
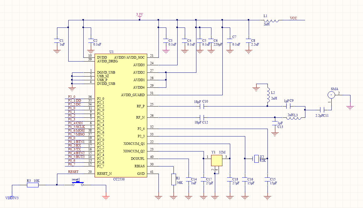
3.3.1核心板电路设计 11
3.3.2仿真器电路设计 11
3.3.3传感器电路设计 12
3.3.4电源电路设计 13
3.3.5测温节点的总电路 13
3.4高速公路远程测温系统测温节点的程序设计 14
3.4.1 DS18B20测温程序设计 15
3.4.2信息发送程序设计 15
3.5高速公路远程测温系统测温节点的外壳设计 15
3.6本章小结 16
第4章 高速公路远程测温系统接收节点设计 17
4.1高速公路远程测温系统接收节点的结构 17
4.2高速公路远程测温系统接收节点的器件选型 17
4.2.1串口芯片选型 17
4.2.2显示屏选型 18
4.2.3稳压芯片选型 18
4.3高速公路远程测温系统接收节点的电路设计 18
4.3.1串口及稳压电路设计 18
4.3.2显示屏电路设计 18
4.3.3接收节点的总电路 19
4.4高速公路远程测温系统接收节点的程序设计 20
4.5高速公路远程测温系统接收节点的外壳设计 21
4.6本章小结 22
第5章 高速公路远程测温系统测试及分析 23
5.1系统温度采集测试及分析 23
5.2系统数据接收测试及分析 24
5.3系统串口通信测试及分析 26
第6章 总结与展望 27
6.1总结 27
6.2展望 27
参考文献 29
致谢 31
第1章 绪论
1.1选题背景及意义
改革开放四十年以来我国经济发展取得巨大飞跃,高速公路的里程随着社会经济的发展持续快速增加,与此同时交通事故发生频率也逐渐上升。有关数据显示,进入新世纪以来全球每年因交通事故死亡人数高达 120万人,受伤人数多达500万人。道路交通安全问题已经成为比较严重的社会问题,而气象条件是导致交通事故的主要原因之一[1]。有关交通专家分析认定,由于汽车“高温爆胎”引发的交通事故约占高速公路交通事故的30%~40%[2]。高温夏季,天气炎热 ,轮胎生热大,散热差,高温加速轮胎橡胶的老化,促使胎体帘线强度下降,滚动中轮胎受到动载荷作用从而引发爆破损坏[3]。在冬季下雨或下雪天气中,公路路面温度低于0℃,路面残雪、雪融水或道路积水在路面结冰形成冰壳。结冰减小轮胎与路面的附着力,使得车辆制动距离变长,从而诱发交通事故。由此可见,温度变化是引发道路交通事故气象条件中较为重要的因素。高速公路大多位于野外自然环境中,具有复杂多变的环境因素,从监测温度这一方向对夏季高温“爆胎”和冬季路面结冰这两个引发高速功能公路交通事故的因素进行控制与预警,对提高高速公路交通安全具有重大意义。因此,设计开发一套高速公路远程测温系统为当务之急。
夏季高温“爆胎”和冬季路面结冰导致的交通事故,不仅损失了大量的社会资源,更加危害到了人们的生命安全,如果能够实时监测路面温度,就可以提前采取相关防护措施从而减少损失。目前关于道路温度测量和安全预警的研究成果较少,主要有以下三方面的原因:第一,现有高速公路气象站分布较为分散,且测量的是站点附近的环境温度,不能准确测量路面实际温度,做出的预警有较大偏差;第二,传统气象站测温模式较为落后,测量数据经过多次转换和传输才能呈现给驾驶员,不能做到实时测温和实时反馈;第三,现有测温系统良莠不齐,低成本产品性能较差,没有应用价值,高性能产品成本太高,无法投入市场。关于防“爆胎”和防冰措施,传统方法的滞后性与新的方法的不经济性,导致在我国难以实际试行,而高温“爆胎”和路面结冰对交通安全的影响越来越大。
本文采用集成有无线通信模块的CC2530芯片作为核心处理器,实现测温节点与接收节点的无线通信功能。测温节点温度传感器采集到的信号经过单片机处理后,微处理器对其进行调制发送至接收节点进行处理。终端接收节点收到前端采集到的信号后对其进行显示,然后以串口通信的方式与计算机连接,将温度数据上传到计算机进行处理与存储,便于交通管理者及时做出科学有效的应对措施。
本课题设计的测温系统应用于高速公路路面温度测量,通过调整系统参数也可以应用在家庭、工业、医疗等环境中的温度测量。系统可扩展性高,应用范围广,并且设备有较好可靠性、可移动性,对提高高速公路温度远程监测水平,实现智能温度管理有重要意义。
1.2国内外研究现状
1.2.1温度传感器的发展现状
温度信息在生产生生活中具有重要意义,所以温度传感器的应用位于各类传感器之首。温度传感器的发展历程大致可以分为三个阶段:分立式温度传感器(含敏感元件);模拟集成温度传感器;智能温度传感器。
分立式温度传感器包括传统的热电阻、热电偶、半导体温度传感器及热敏电阻等,传感器是一个独立的,完整的感温元件。在使用过程中,分立式温度传感器要配备温度变送器,把测得的电流电压这样的标准模拟量进行转换从而输出信号[4]。分立式温度传感器的主要缺点是外围电路复杂、测量精度低、需校准、元件体积较大、使用不方便。
模拟集成温度传感器的制作工艺是硅半导体集成工艺,一般也叫作单片集成传感器或硅传感器。这类温度传感器把温度传感器集成在一个芯片上,在对温度测量的同时将模拟信号输出[5],属于最简单的集成温度传感器。模拟集成温度传感器功能单一、价格低、误差小、体积小、响应速度快、耗低,是目前应用最为广泛的一种集成传感器。
智能温度传感器,也就是数字式温度传感器诞生于上世纪90年代中期。这种传感器把微电子技术、计算机技术和自动检测技术集成在一起,在温度传感器领域非常有活力和发展前途。智能温度传感器以硬件为基础,通过软件来实现测温功能,所以软件的开发水平决定了这类温度传感器的智能化程度[6]。智能温度传感器的组成包括A/D转换器、温度传感器、接口电路和存储器(或寄存器),有的产品还另外集成了随机存取存储器(RAM)、多路选择器、中央控制器(CPU)和只读存储器(ROM)。最典型的产品是美国DALLAS公司生产的可组网式DS18B20数字温度传感器,这种传感器广泛应用在温度测量领域。
目前,智能温度传感器以迅猛的速度朝着总线标准化、高精度、高可靠性、多功能及安全性、开发网络传感器和虚拟传奇传感器、研制单片测温系统这些高科技的方向发展[7]。
1.2.2无线测温技术的发展现状
随着通信技术的发展与进步,一种无线测温技术出现在了温度测量领域,这种测温技术实现了无线通信技术和智能温度传感器的结合,可以对温度进行实时监测。这种测温方式不需要布线施工,是工程应用中温度在线测量的最佳方案。这种无线测温方式应用于国内外许多温度测量领域。
杨琳设计了一种用于温度测量和监控的多节点无线温度测量系统。该系统以CC2430芯片作为核心处理器,结合数字温度传感器DS18B20和微带天线组实现了多点温度信息采集、短距离温度信息无线传输以及对各个点温度信息的远程监控。文章中详细介绍了中心频率为2.4GHz微带天线的需求分析、参数计算、建模、仿真以及优化匹配操作流程和方法[8]。
杨德君针对机场跑道温度需要实时测量以保证飞机起降安全的需求,开发了一种用于实时采集和传输机场跑道温度的监控系统,该系统的运行平台是ATmege8微控制器,核心器件是DS18B20数字温度传感器,综合运用了短距离无线通信技术和嵌入式技术。该系统可以对跑道温度进行实时管理,并能存储、查询历史温度数据,然后从中寻找规律,进行对比分析,从而有效减少由于机场跑道异常而导致的安全事故[9]。
艾波基于微信平台开发了一种智能温度监控系统,将温度控制技术、无线通信技术和社交网络技术结合起来。系统采用STM32F103C8T6单片机为微控制器,结合G510GPRS模块、DS18B20温度测量模块、ESP8266WIFI模块组成执行模块;利用Web服务器进行数据的传输和后台数据处理;微信公众号作为用户与系统交互的界面[10]。系统测温精度可以稳定在±1.2℃以内,整个平均温控时间小于45分钟,服务器响应时间平均不大于10s。
Karl Crowley , June Frisby设计一种基于无线传感网络的在线温度监测系统,用于贝类运输箱的温度监控[11]。运输箱中温度采集设备通过无线电频基站发送数据,数据经由GSM网络传输到服务器,经处理后上传至数据库,用户可以通过任何支持Internet的设备实时访问和存取温度数据。系统能够保证贝类从捕获到加工厂交付过程中的温度处于正常范围,提高贝类存活率。
Kim,Rodriguez Luis[12]提出一种利用无源无线表面声波传感器系统用来检测混凝土温度变化。文中详细研究了表面声波正交频率编码(OFC)温度传感器在空气、液体和混凝土中的性能,证明了表面声波传感器能够在较宽的范围内对混凝土的温服进行检测。系统采用了Agilent E5061B向量网络分析仪(VNA)作为数据收发设备,VNA作为同步接收器,可以对多个测量节点进行求和,提高信噪比。
Sridevi Veerasingam, Saurabh Karodi提出一种基于802.15.4 ZigBee协议的8位嵌入式温度传感器节点网络平台,测温端采用LM35-DZ高精度半导体摄氏温度传感器,通过ADC0809-8位多路ADC进行模数信号的转换,利用8位可编程控制器89C51进行读、写信号、ALE、地址选择[13]。文中详细介绍了传感网络的搭建过程以及远程上位机数据处理软件的开发。
Baker Mohammad, Hazem Elgabra, Reem Ashour, Hani Saleh开发了一种具有无限接口功能的便携式温度连续监测嵌入式系统,为监测儿童、残疾人士或老年人提问提出解决方案。系统采用LM35温度传感器作为测温端,经由ADC进行数据转换,通过蓝牙技术向外界发送信息,单片机与蓝牙模块采用串口通信,此外,系统架构可以扩展到监测脉搏率、氧饱和度等其他生命体征[14]。
综上所述,目前国内外无线测温技术相对来说比较成熟,应用场所较为广泛。其中测温系统基本都选择短距离无线通信作为通信方式,结合可编程未处理作为核心CPU,部分结合互联网技术,实现了测量数据的云共享。所有这些测温系统的构建都具有一定的应用背景,在工程实践中具有良好的应用价值,同时也可以用到医疗卫生事业中,对生命体征的监测具有重要意义。
1.3本文内容安排
本文主要内容是设计一种无线测温系统用于高速公路远程温度测量,对实际应用需求进行了调研分析,在研发可行性和必要性两个方面对系统进行了验证,从硬件电路设计和软件编程两个方向进行,详细设计各功能模块,最后对整个系统进行测试,分析设计中取得的成果和存在的问题。
本文共有六章,其中第三、四、五、六章是本文的重点,分别从模块结构设计、硬件选型、电路设计和程序设计对测温节点和接收节点进行了详细描述,并对所设计的系统进行了测试和分析。文章主要内容和章节安排如下:
以上是毕业论文大纲或资料介绍,该课题完整毕业论文、开题报告、任务书、程序设计、图纸设计等资料请添加微信获取,微信号:bysjorg。
相关图片展示:








        
            
