基于Simulink的分布式光伏电站输出功率分析系统设计毕业论文
2020-02-19 18:24:28
摘 要
本文主要借助Matlab/Simulink软件针对光伏电站的组件进行建模,根据光伏电池的物理特性以及等效电路组建的数学模型,模型的基本参数按照Solarex MSX60 60W产品参数设置,其他参数根据基本参数及数学模型计算得出。该模型可以实现不同光照强度和温度下光伏组件的输出U-I特性,并且可以灵活推广到其他功率等级的电池组建以及串并联特性模拟。根据光伏电池的输出特性,可以分析得到组建的U-P特性曲线为单峰曲线,故光伏电池存在最大功率点(MMP)。在此Simulink模型基础上着重讨论了光伏组件的最大功率追踪法(MPPT)。在众多最大功率追踪发中,包括固定电压法,扰动观测法,增量电导法,本文选取合适的方法进行最大功率追踪。在改变光照强度的变化模拟一天中光照强度的近似规律,以及对温度的改变,模拟不同温度下输出功率以及最大功率点的变化。整个系统包括PV光伏模块,MPPT模块,PWM模块和Boost模块。在后续章节中,还对光伏电站在阴影影响下的输出特性进行了进一步研究,对光伏电站的电池,光伏板的受光强度分布不均,部分电池损坏和老化现象对输出特性造成的影响。此文还分析了不同负载对电站输出功率特性的影响以及不同电站之间的匹配问题。
论文主要研究了光伏电站组件在Simulink中的仿真模型,通过模型的仿真结果探究不同因素对电站输出特性的影响,最大功率点的寻找办法(MPPT),以及阴影对输出特性的影响。
研究结果表明:在温度相同时,光照强度越大, 输出电流越大,最大输出功率点的电压近乎一致,功率先增加后减少。在光照相同的情况下,温度越低,输出功率越高开路电压也越高,最大输出功率点的电压也越高。
本文的特色:MPPT算法,电站匹配
关键词:P-V光伏电池模型;MPPT最大功率追踪法;PWM电路;Boost电路;阴影;负载变化;电站匹配
Abstract
Based on the physical characteristics of photovoltaic cells and the mathematical model of equivalent circuit, the basic parameters of the model are set according to the parameters of Solarex MSX60W products, and other parameters are calculated according to the basic parameters and mathematical model. The model can realize the output U-I characteristics of photovoltaic modules under different illumination intensity and temperature, and can be flexibly extended to other power levels of battery formation and series-parallel characteristics simulation. According to the output characteristics of photovoltaic cells, the U-P characteristic curve can be obtained as a single peak curve, so there is a maximum power point (MMP) in photovoltaic cells. Based on this Simulink model, the maximum power tracking (MPPT) method for photovoltaic modules is discussed. Among many MPPT transmitters, including fixed voltage method, disturbance observation method and incremental conductance method, this paper chooses appropriate methods for MPPT. The change of illumination intensity simulates the approximate law of illumination intensity in a day, and the change of temperature. The change of output power and maximum power point at different temperatures is simulated. The whole system includes PV photovoltaic module, MPPT module, PWM module and Boost module. In the following chapters, the output characteristics of photovoltaic power plants under the influence of shadows are further studied. The distribution of light intensity of photovoltaic power plants'cells and photovoltaic panels is uneven, and the effects of some battery damage and aging on the output characteristics are also discussed. This paper also analyses the influence of different loads on the output power characteristics of power plants and the matching between different power plants.
This paper mainly studies the simulation model of photovoltaic power plant components in Simulink. Through the simulation results of the model, the influence of different factors on the output characteristics of the power plant, the method to find the maximum power point (MPPT), and the influence of shadow on the output
characteristics are explored.
The results show that when the temperature is the same, the higher the illumination intensity is, the greater the output current is, the voltage of the maximum output power point is almost the same, and the power increases first and then decreases. The lower the temperature, the higher the output power, the higher the open circuit voltage and the higher the maximum output power point voltage.
Features of this paper: MPPT algorithm, power plant matching
Key Words:P-V photovoltaic cell model; MPPT maximum power tracking method; PWM circuit; Boost circuit; shadow; load change; power plant matching
目录
第1章 绪论 1
1.1 光伏电站的发展以及现状 1
1.2 研究背景目的和意义 2
1.2.1研究背景和目的 2
1.2.2研究意义 3
第2章 光伏系统的工作原理 4
2.1 光伏电池的等效电路图以及相关原理公式 4
2.2光伏电池简化数学模型 5
2.3 Simulink的简介以及相关参数的解释 7
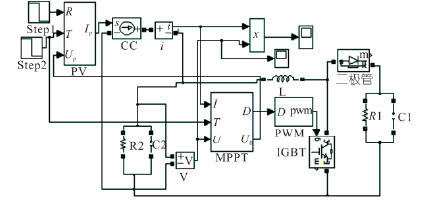
第3章simulink电池模型,组件模型,电站模型,最大功率算法模型 10
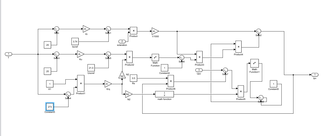
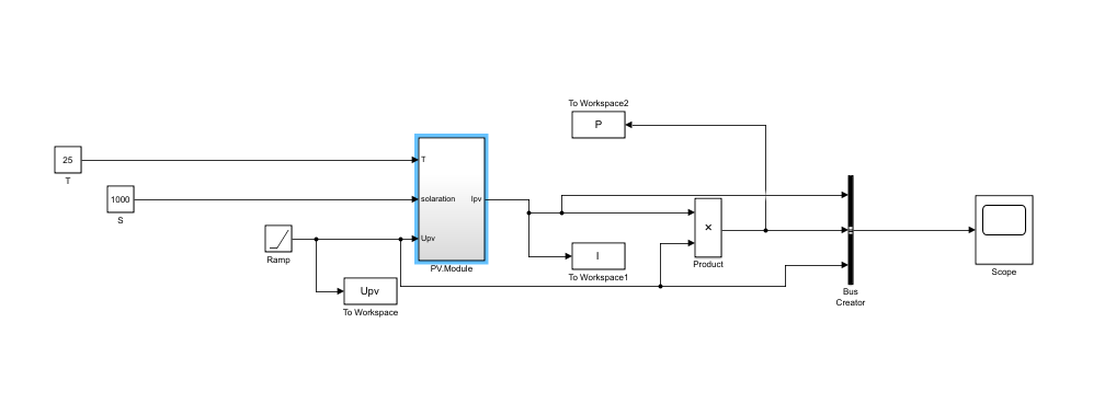
3.1 光伏组件模型 10
3.2最大功率追踪以及Boost升压电路 12
3.21boost升压电路 12
3.3 boost升压电路拓扑 12
3.22最大输出功率追踪法(MPPT) 13
3.23改进MPPT控制方法 13
3.231改进MPPT的原理 13
3.232改进后MPPT算法的建模 14
3.233仿真结果及分析 15
第4章电站的优化即阴影影响下的输出特性以及不同特性电站之间的匹配 17
4.1有阴影影响情况下的光伏阵列输出特性仿真分析及讨论 17
4.2不同电站之间的匹配问题 20
第五章总结 21
参考文献 22
致 谢 24
第1章 绪论
光伏电站的发展现状,光伏电站输出功率控制系统的研究背景,研究目的以及意义
1.1 光伏电站的发展以及现状
光伏电站又被成为太阳能发电站,它是由无数个太阳能电池组成,其原理利用光生伏特的效应,将太阳能转变为电能的组件。光生伏特效应,就是光电的器件再暴露在太阳的下,产生电压的现象。最早是由法国的物理学家E,Beequerel在1839年在一次电解槽中电极和电解质之间形成的结上偶然发现。在1930年时,肖特基(Sehottky)首先提出了势垒的“光伏效应”的伟大理论。同年,郎格(Longer)提出可以利用“光伏效应”来制造“太阳能电池”的想法,用它来实现太阳能转化为电能的新奇想法。1954年,贝尔实验室的D.Mchapin,C,Fuller和G.LPearson等人一起制备出了人类历史上第一个P-N结太阳电池,并恒快获得了百分之六的光电转化效率(将太阳能转化为电能的效率),成为太阳能发电发展史上的一个重要的里程碑。由于,制造成本十分昂贵,早期仅仅被应用于宇宙航天和空间等领域,另一方面,其转换效率也限制了它的快速发展。直到上个世纪70年代,太阳能电池的转换效率因此才得到了大幅度的提高,并开始应用到了地面。到70年代的末期地面利用太阳能电池的产量已经超过了空间电池产量,与此同时,其成本也在不断地下降。当前,太阳能电池的开发已经逐渐走向了产业化和商业化。小功率、小面积的太阳能电池已经在一些国家大批量生产,其中中国凭借科技进步以及地理资源的优势,使得我国发展迅速,一跃成为光伏大国。然而,太阳能电池的价格和常规能源相比还是比较昂贵,目前主要通过一些产业的政策来扶持其发展,目前光伏发电的占比仅为9.6%,成为当今世界能源供应的主要组成部分存在着相当困难(尽管太阳能理论上是无限的)。因此,进一步提高太阳能电池的效率,降低生产成本仍然是太阳能电池领域的研究热点。
到目前为止,太阳能电池虽然已经发展到了第三代,但应用的程度并不是很高,主要局限于其性价比不高。第一代太阳能电池主要为晶硅材料制作,其类型主要分为单晶硅和多晶硅两类,伴随着晶体生长技术以及太阳能电池的制造技术的不断更新迭代,晶硅太阳能电池的转换效率达到了12-15个百分点。第二代则是基于薄膜材料的太阳能电池,其原理是通过大幅度增加电池板的制造面积以便获得更多的光能以便获得更多的电能,其生产成本低于第一代的,然而转换效率比较低,只有6%-10%。随着传统化石能源的短缺以及环境破坏问题日益严重的影响,催生了高效率的第三代太阳能电池的产生,其品种主要包括光太阳能电池、热光伏电池等。其转换效率相较于之前的两代有了大幅度的提升,进而催生了目前家庭应用十分广泛的太阳能热水器以及一些常见的民用设备。
分布式光伏发电系统,又称分散式发电或分布式供能,是指在用户现场或靠近用电现场配置较小的光伏发电供电系统,以满足特定用户的需求,支持现存配电网的经济运行,或者同时满足这两个方面的要求。
分布式光伏发电系统的基本设备包括光伏电池组件、光伏方阵支架、直流汇流箱、直流配电柜、并网逆变器、交流配电柜等设备,另外还有供电系统监控装置和环境监测装置。其运行模式是在有太阳辐射的条件下,光伏发电系统的太阳能电池组件阵列将太阳能转换输出的电能,经过直流汇流箱集中送入直流配电柜,由并网逆变器逆变成交流电供给建筑自身负载,多余或不足的电力通过联接电网来调节。
1.2 研究背景目的和意义
1.2.1研究背景和目的
对新能源技术发展的鼓励和重视,各国的对光伏技术的研究也逐渐深入和广泛。然而,太阳能电池的安装地点的环境是难以预测的,这给光伏发电系统中的环节的实验以及研究带来了不便。所以,对光伏组件的建模仿真可以为其它环节的深入研究提供仿真的基础。此外,从光伏组件的输出U-I特性上可以看出,在某个光照强度和某个温度下对应一个最大输出功率的工作点(MPP),因此,为了使光伏组件的发电效率最大化,常对光伏组件进行最大功率跟踪控制(Maximum Power Point Tracking,MPPT)
其工作原理可以建立光伏电池和电站的数学模型,即建立光伏电池仿真模型的基础。Matlab/Simulink仿真软件功能强大并且有良好简洁的建模环境,许多对光伏组件仿真的研究都基于该软件。例如,(1)根据数学模型来求解电流,并通过Matlab语言编写仿真模型,该模型可以模拟不同环境及电池参数下光伏组件U-I的特性,但是此模型与Simulink中提供的功率模块难以实现对接,给光伏发电系统的其它研究带来不便。(2)根据数学模型及等效电路的建立Simulink功率的仿真模块,但对其等效电路中串联电阻的计算模糊,导致模型的准确性下降。本文结合上述两种方法的有点,建立了功率输出的Simulink仿真模型,可以直接利用此模型研究光伏发电系统的其他环节。
……
……
……
1.2.2研究意义
随着当前世界能源短缺的危机日益严重和技能减排战略计划的推进,世界各国都开始着重开发绿色可再生能源,以缓解能源和环境的巨大压力。太阳能发电,燃料电池高速飞轮和风力发电等清洁无污染、分布范围广泛、可分散分布建设、就地发电、使用寿命长且维护简单等诸多优势得到了各国的广泛关注。
预测,太阳能作为无限,量大,范围广,较稳定的特性在21世纪会占据世界能源消费的重要席位,不光是替代常规的能源,而且要在未来成为能源消费的主题部分。预计到2030年,可再生的能源在总的能源结构中将占30%,而太阳能在世界总电力供应中占比,也将达到10%的比例;到2040年,可再生能源占比将会达到50%,而太阳能光伏发电占比将达到总电力的20%;到21世纪末期,可在能源结构中占比达到80%以上,太阳能发电的占比也将进一步飞升到60%以上。这些数字足以显示出太阳能光伏产业的发展前景和潜力以及在能源领域的战略地位。
本文针对分布式光伏电站输出功率特性建立数学模型,进行仿真研究,找出不同环境下最佳的输出状态,以及对于一些特殊情况,如云层,灰尘,影子,部分电池损坏老化等情况对电站输出特性的影响的研究,保证电站的输出的稳定和高效。
第2章 光伏系统的工作原理
2.1 光伏电池的等效电路图以及相关原理公式
分布式光伏发电站由无数个光伏电池组成,通过单个电池的串联和并联来构成一个光伏组件,图1为单个光伏电池等效电路图和图2所示的光伏电池输出的特性曲线。
在图1等效电路模型中:I为光伏电池的路端输出电流;U为输出电压;Rs为串联电阻部分,其量级为毫欧。RSH为并联电阻部分,量级为千欧;IP为为由于光电效应产生光生电流,单位A;q为电荷常数,1.60*10-19C;I0为反向饱和电流(暗电流),单位A;A为常见二极管品质因子,1<A<2;ID为能流过二极管的电流,单位A;K为玻尔兹曼常数,其数值为1.38*10-23J/K;T则为光伏电池的摄氏温度,℃。

图1.1 光伏电池简化等效电路图
Figure 1.1 Simplified equivalent circuit diagram of photovoltaic cells
根据图1由KCL得:
;
由KVL得
;
由此推出太阳能电池的输出电流I:
(1)

图2.2 光伏电池的输出特性
Figure 2.2 Output characteristics of photovoltaic cells
结合公式(1)可知,光伏电池的输出特性是与光伏电池本身的参数及太阳辐射强度或者在光伏电池工作时的温度有关的非线性函数。在特定的工作环境下,其U-P曲线存在最大输出功率点M;U-I曲线中的最大功率点出现在左侧的AB范围中,光伏电池输出特性由图可以看出近似于恒流源。光伏电池的输出特性具有的非线性会给实际应用带来不便,实际上,确定(1)式中的相关参数十分不便,而且光伏电池厂家所提供的技术参数其实并不是一个适合于所有光照强度或者温度的精确数据。因此,必须从式(1)出发建立一个相对实用,并且做出相对来说简化的数学模型。
2.2光伏电池简化数学模型
光伏电池组件是一般由许多的单个光伏电池串联和并联组成的,由式子(1)和基尔霍夫电压以及电流低定律(KVL,KCL)得出光伏电池组建的理论数学模型为
(2)
以上是毕业论文大纲或资料介绍,该课题完整毕业论文、开题报告、任务书、程序设计、图纸设计等资料请添加微信获取,微信号:bysjorg。
相关图片展示:









