基于LD3320的LED灯语音控制系统设计毕业论文
2020-02-19 19:03:20
摘 要
本文以智能家居的应用场景为例,旨在研究LED灯语音控制系统的具体实现,即通过语音信号来控制LED灯的开关、亮度等。
基于对语音控制功能的相关探索,论文主要研究了语音识别技术的原理、发展及相关集成芯片的发展和应用,单片机和其他芯片的通信及相关控制功能,脉宽调制的原理及对LED灯亮度调节的实现。设计选用LD3320作为语音识别的硬件实现芯片。根据要实现功能的需要,设计选用STC12LE5A60S2单片机做主要控制器件。此外,为了互动亲切,还加入了语音播放模块作为反馈,简单实现了人机互动。
设计实现了通过非特定人说话控制灯的开关及亮度并做出语音反馈。区别于传统的线路手动开关和无线遥控器开关,本设计不再需要动手操作,使得灯具的使用更加便捷轻松且有趣味,尤其对于行动不便的老人和小孩而言。设计表明嵌入式语音控制系统可用范围广,且成本低,有很强的应用前景。
关键词:语音识别;单片机;智能家居;LD3320
Abstract
Taking the application scenario of smart home as an example, this paper aims to study the specific implementation of the voice control system of LED lamp, that is, to control the switch and brightness of LED lamp by voice signal.
Based on the exploration of voice control function, this paper mainly studies the principle, development and application of voice recognition technology and related integrated chips, the communication and related control functions between MCU and other chips, the principle of pulse width modulation and the realization of brightness regulation of LED lamp. LD3320 is chosen as the hardware chip of speech recognition. According to the need of realizing the function, STC12LE5A60S2 single chip computer is chosen as the main controller. In addition, in order to interact cordially, voice playback module is added as feedback, which realizes human-computer interaction simply.
The switch and brightness of the control lamp are controlled by the speaker-independent method and the voice feedback is given. Different from the traditional line manual switch and wireless remote control switch, this design no longer needs manual operation, making the use of lamps more convenient, easy and interesting, especially for the elderly and children with mobility difficulties. The design shows that the embedded voice control system has a wide range of applications, low cost and strong application prospects.
Key Words:Speech Recognition; MCU; Smart Home; LD3320
目录
第1章 绪论 1
1.1 研究背景及意义 1
1.2 国内外研究现状 1
1.3研究内容 2
第2章 总体设计 3
2.1 语音识别简介 3
2.1.1 语音识别过程 3
2.1.2 语音识别经典算法 4
2.1.3 语音识别应用 4
2.2 整体方案设计 5
第3章 基于LD3320语音控制的硬件设计 6
3.1各模块选型及设计 6
3.1.1 语音识别模块 6
3.1.2 MCU模块 9
3.1.3 语音播放模块 11
3.1.4电源模块 13
3.1.5输入模块 13
3.1.6输出模块 14
3.1.7串口下载模块 15
3.2 各部分电路连接 15
3.3 PCB设计 16
3.3.1设计软件介绍及使用 16
3.3.2硬件调试 18
第4章 基于LD3320语音控制的软件设计 20
4.1 语音识别软件设计 22
4.1.1并行方式通信 22
4.1.2语音识别工作流程 22
4.2蜂鸣器提示 25
4.3 音频播放 25
4.4 PWM输出 27
4.4.1 PWM控制原理 27
4.4.2 PWM控制程序 28
第5章 测试结果分析 29
5.1 测试结果 29
5.2 测试结果分析及改进 30
第6章 结论 31
6.1总结 31
6.2展望 31
参考文献 32
致 谢 33
第1章 绪论
1.1 研究背景及意义
随着人们对美好生活尤其是智能化生活的追求,智能产品成为时代的一个发展趋势。语言是人类相互交流最有效和最方便的通信形式,语音则是语言的声学表现。与机器进行语音交流是产品智能化的一个重要方向。而其中的语音控制[1]作为一种方便快捷甚至富有情感的控制方式也成为当今时代信息产业的一个重要发展方面。不仅在人机交互领域,人们的日常生活领域也越来越智能化。语音控制能够得以实现依赖于语音识别技术的发展。语音识别技术涉及诸多领域,如信号处理、概率论和信息论、模式识别、发声及听觉机理、语言学等。语音识别的研究早在20世纪50年代贝尔实验室做出Audrey系统就开始了,虽然一度进展缓慢,但随着隐马尔科夫模型的发现和人工神经网络在语音识别中的成功应用,语音识别已经有了迅速的发展,并且已被应用到实际。但在日常生活中的应用还是比较少见,以智能家居[2]中的声控产品为例。一方面可能是因为智能产品价格普遍较高而不能够得到普遍推广,另一方面可能是因为产品使用不够便捷。
针对以上情况,设计出一款成本较低且使用便捷的声控系统显得很有必要。本设计以常用家居[3]LED灯为例,主要是利用语音识别芯片来设计LED灯的语音控制系统,使得可以通过普通人直接说话来实现灯的开关及亮度调节等功能。设计成功可以很大程度上方便人们的生活,提升生活舒适度。
1.2 国内外研究现状
对语音识别的研究,目前在国内外整体上都处于较先进的水平。相较于语音信号处理[4]起步较晚。其研究领域划分主要包括:按词汇规模可分为大、中、小三种词汇量语音识别,按语音时间的长短可分为孤立词语音识别和连续语音识别,按说话人是否特定可分为特定人语音识别和非特定人语音识别。
语音识别的过程主要分为两个阶段,即训练阶段和识别阶段。而训练和识别阶段都需要先对输入的语音进行预处理和特征提取。训练阶段的内容是将用户输入的训练语音先经过预处理以及特征提取得到所需的特征参数,然后对特征参数进行建模从而可以得到训练语音的参考模型库。识别阶段的主要内容就是将待识别的输入语音的特征矢量参数与训练所得的参考模型库中的特征参数参考模型进行相似性的比较,把相似性最高的输入语音的特征矢量作为识别的结果进行输出,此时就达到了语音识别的目的。
现阶段语音识别技术[5]的新发展主要有:将深度学习研究引入到语音识别的声学模型训练中,使用带RBM预训练的多层神经网络,从而极大地提高了声学模型的准确率。二是大多主流语音识别解码器采用了基于有限状态机(WFST)的解码网络,大大提高了解码速度,为语音识别的实时应用提供了基础。随着大数据的应用,大规模预料资源的积累也成为可能。此外,基于语音识别的嵌入式系统发展得也尤为迅速。
国内语音识别起步较晚,并且较长的时期内发展较慢。但是进入21世纪后,随着嵌入式技术和云计算技术的发展,语音识别已经在很多领域有应用,比如语音输入法,智能玩具等。科大飞讯等企业出现使得语音识别应用向商业化推进。
语音识别技术[6]现在也面临着一些问题,例如在中文识别方面声学模型还有待完善,目前只是使用概率模型而没有用到文法模型,在自适应方面如不同方言和口音的识别,还有如何在较为嘈杂的环境中识别语音等。
1.3研究内容
本文基于语音识别技术主要是语音识别芯片技术设计出一款家用电灯的语音控制系统,系统以语音识别芯片为核心,以单片机为主控制器,结合语音播放模块,可以实现通过非特定人说话来控制灯的开关及亮度并且有相应的语音反馈。主要包括以下内容:
第1章主要是结合智能产品的发展,发现语音控制的广阔应用前景,并对其背后的语音识别技术及其研究现状做简要介绍。
第2章先是讨论了语音识别的原理过程、经典算法和应用范围,然后基于语音识别芯片技术做出系统整体方案的设计。
第3章对系统的硬件部分进行设计,主要包括语音识别芯片的选型及其外围电路的设计、单片机的选型及其外围电路的设计、语音播放模块的设计等。
第4章是对系统的软件进行设计,也就是单片机程序的编写。主要包括语音识别程序、中断程序、亮度调节函数、PWM信号输出程序、音频播放程序等。对语音识别程序结合芯片的寄存器做了简要说明。
第5章将实物成品进行测试,并对测试结果误差的产生原因及改进方法进行分析。
第6章对整个设计进行总结,分析设计中产生的一些问题,并讨论本设计可以改进的地方。
第2章 总体设计
本章主要是对本次任务的整体方案进行设计,并给出系统总体框图。在方案设计之前,先介绍主要原理即语音识别的大概情况,包括语音识别的进行流程、语音识别的经典算法和语音识别的应用范围。
2.1 语音识别简介
2.1.1 语音识别过程
语音识别的基本过程可以分为四个部分,分别是特征提取、声学模型、语言模型和解码搜索。为了更有效地提取特征需要对所采集到的声音信号先进行数字化和预处理,数字化可以用Matlab进行处理,而预处理又可以分为预加重、分帧加窗和端点检测等。特征提取将声音信号从时域转换到频域,为声学模型提供了合适的特征向量。声学模型根据声学特性计算每一个特征向量在声学特征上的得分。语言模型则根据语言学的相关理论计算出声音信号对应的可能词组序列的概率。最后根据已有的字典来对词组序列进行解码从而得到可能的文本。
特征提取是关键的步骤,目前有许多声音特征提取方法,如梅尔频率倒谱系数MFCC、线性预测倒谱系数LPCC及多媒体内容描述接口MPEG7等。其中的MFCC是基于倒谱的,更符合人的听觉原理所以是采用最普遍和最有效的声音特征。

图2.1语音识别流程
2.1.2 语音识别经典算法
语音识别发展的三个关键就是数据、算法和芯片。语音识别的算法简单说就是在模板匹配时采用的方法。语音识别算法在传统的基础上也有所改进,下面介绍自语音识别技术发展以来比较常用的几种算法:
(1)动态时间规整(DTW)
DTW主要应用在孤立词识别,识别特定指令比较方便。DTW[7]是基于DP(动态规划)算法的基础上发展而来的,属于较为典型的优化问题,目的就是衡量两个长度不同的时间序列的相似度。它的实现过程就是用满足一定条件的时间规整函数来描述测试模板和参考模板间的时间对应关系,最后求解出两模板匹配累计最小距离所对应的规整函数。
(2)隐马尔科夫模型(HMM)
隐马尔科夫模型是一种经典的机器学习模型。HMM是在马尔科夫链的基础上发展而来的。它包含可能的隐藏状态集合、可能的观测状态集合、对应的状态序列和对应的观察序列,在两个重要假设即齐次马尔科夫链假设和观测独立性假设下,一个HMM模型可以由隐藏状态初始概率分布、状态转移概率矩阵和观测状态概率矩阵决定。 2018年南京邮电大学周炳良在《非特定人孤立词语音识别算法研究》[8]基于HMM-GMM模型的识别算法提出了一种改进算法:首先截取测试语音特征矢量的起始部分长度并求出它在所有HMM-GMM模型中的概率,然后将在概率较大的部分HMM-GMM模型保留,如此循环对剩余的HMM-GMM模型进行保留和排除直至剩余HMM-GMM模型数量唯一。识别率不变下能有效减少孤立词语音识别时间。
(3)矢量量化方法(VQ)
矢量量化是一种重要的信号压缩方法。一个矢量由若干个标量数据组成,在矢量空间给以整体化,这样就压缩了数据而不会损失较多信息。具体在语音识中的应用可以是以下步骤:先对系统中每个字做一个相应码本为参考模板,M个码本组成一个模板库,识别时计算输入语音的每个特征矢量对模板库中每个码本的总平均失真量误差,误差最小的对应的字就是输出结果。实际应用中,人们还研究了一些降低复杂度的方法。和HMM相比,VQ主要更适用于小词汇量和孤立词语音识别。
(4)人工神经网络(ANN)
人工神经网络用于语音识别是八十年代末被提出的。人工神经网络是模仿脑功能的信息处理系统,具有自适应、自组织和实时学习等特点。它强大的分类能力和输入输出映射能力尤其适用于语音识别。同时,由于ANN在描述语音信号的时间动态特性方面存在缺点,把ANN与传统语音识别算法结合也是一种趋势。
2.1.3 语音识别应用
语音识别的应用领域是很广泛的,常见的如语音输入系统,它可以使人们甩掉键盘,避免键盘输入速度慢和易出错的缺点。语音控制系统[9]即声控系统例如工业控制、语音拨号、智能家电、智能玩具等也是语音识别的重要应用。还有智能对话[10]查询系统,比如订票服务、银行服务、信息网络查询等。此外,语音识别技术在军事领域也有着广阔的应用前景,甚至一些语音识别技术就是基于军事活动而发展的。当然,军事应用也会对语音识别的精度、相应时间、稳定性等有着更高的要求。
2.2 整体方案设计
本设计要实现的功能是能够识别任意人声说话,即非特定人语音识别,然后做出相应指令控制灯的开关及亮度,并播报相应的语音反馈。单片机作为主控芯片与识别模块通信,根据识别结果控制某I/O口输出从而控制LED灯,并且和播放模块通信,控制其播放相应的反馈语音。为了适用更多场景,增加了一个兼容设计,不使用语音反馈时可通过蜂鸣器发声来提示识别成功。
查资料期间,在确定使用LD3320语音识别芯片时,了解到LD3320有MP3播放的功能,为了减少成本,起初决定就用LD3320同时实现语音播放,只需要增加一个存储芯片如flash。但是又考虑到软件部分难度会较大,需考虑MP3的软解码,并且LD3320在识别上存在一定误差,若再同时利用其播放MP3功能恐怕会难以控制,调试起来也比较麻烦,故最终方案还是使用单独的播放模块。
语音控制LED灯的工作原理:话筒接收到语音信号后,将其转换为电压信号传送至语音识别模块,在语音识别模块内部将语音信号与语音控制指令进行比对,若比对识别成功,则将语音控制指令传至单片机模块处理,单片机模块根据语音控制指令驱动三极管从而对LED进行相应控制。

图2.2系统总体框图
第3章 基于LD3320语音控制的硬件设计
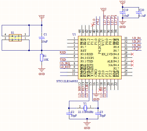
本章主要对系统的硬件进行设计,主要分为语音识别模块、单片机控制模块、语音播放模块和电源模块等几个部分。重点介绍了各模块的芯片选型和电路连接。最后对绘制PCB的过程及经验做了简要介绍。
3.1各模块选型及设计
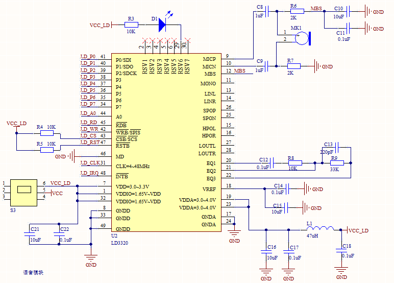
3.1.1 语音识别模块
3.1.1.1语音识别芯片选型
语音识别模块设计的第一步就是对语音识别芯片的选择。目前主流的专用语音识别芯片[11]主要有以下三种:ICRoute公司的LD3320,是基于关键词列表的语音识别芯片,它在非特定人和中文识别方面比较成熟;然后是凌阳公司的SPCE061A,它是一个16位的控制芯片,具有处理语音信号的功能,可以对特定人的语音进行训练和识别[12],但是特定人就不符合本设计条件;科大讯飞的XFS5152CE,它是一款高集成度的语音合成芯片,可实现中、英文语音合成,同时集成了轻量级的语音识别功能。三款芯片的具体比较如下:
表3.1 语音识别芯片比较
芯片名称 | 是否可以训练 | 是否非特定人 | 列表指令数 | 价格 |
SPCE061A | 是 | 否 | lt;30 | ¥20 |
XFS5152CE | 否 | 是 | lt;30 | ¥40 |
LD3320 | 否 | 是 | lt;50 | ¥30 |
综合是否非特定人、指令数、价格等各方面考虑最终选用LD3320语音识别芯片。
LD3320芯片集成了语音识别处理器和一些外部电路如ADC、DAC、麦克风接口等,不需要外接任何如Flash、RAM等辅助芯片即可实现语音识别功能[13]。每次识别最多可设置50项候选识别句,且关键词列表可编辑。拥有快速稳定的优化算法,不需要事先训练,符合本设计需求。此外,设计电路时要注意的有:LD3320支持并行和串行接口,可用串行方式简化与其他模块的连接,工作电压为3.3V,与控制芯片连接时注意电压是否合适。其内部电路逻辑及芯片工作原理如下图所示:
以上是毕业论文大纲或资料介绍,该课题完整毕业论文、开题报告、任务书、程序设计、图纸设计等资料请添加微信获取,微信号:bysjorg。
相关图片展示:









