智能车库控制系统设计毕业论文
2020-02-19 19:02:26
摘 要
近年来,私家车的数量一直在增加,停车正成为一个世界性的问题。前些年越来越落后的人工管理方式已经跟不上人们越来越高的智能化需求。当下,越来越先进的停车场管理方式逐渐替代了老旧的依靠人力的管理模式,大大提高了城市居民的体验,也使得效率提高了不少
在这个设计中,我设计并制作了一个智能车库管理系统。它可以清楚明晰的向使用者(驾驶员或停车场管理人员)显示出当前进入的车辆信息。在一项三年前的调查报告中指出:采用智能车库管理系统可以大大车库的工作效率,有效缓解人们在找寻停车位时候的焦虑心理,大大提高了停车场的安全性和运行能力。因此,智能车库技术的研究在现实中具有广泛的应用空间。本文以STC89C52单片机为核心,以RC522为射频模块,以RS232为串口通信设计了一个基于单片机的智能停车场管理系统。实现了对停车场内信息的管理。
关键词: 单片机 红外线传感器 动态显示
Abstract
In recent years, the number of private cars has been increasing, and parking is becoming a worldwide problem. The artificial management methods that have been falling behind in previous years have not kept up with the increasing intelligence needs of people. Nowadays, more and more advanced parking management methods have gradually replaced the old management model relying on manpower, which has greatly improved the experience of urban residents and improved the efficiency. In this design I designed and produced a smart garage management system. It clearly and clearly shows the user(driver or parking lot manager) the information of the currently entering vehicle. In a survey report three years ago, the use of the intelligent garage management system can greatly improve the efficiency of the garage, effectively alleviate the anxiety of people when looking for parking spaces, and greatly improve the safety and operational ability of the parking lot. Therefore, the research of smart garage technology has a wide application space in reality. This paper takes STC89 C52 single- chip microcomputer as the core, RC522 as the RF module, and RS232 as the serial communication to design a smart parking management system based on single- chip microcomputer. Realized the management of information in the parking lot
Key words: single chip microcomputer infrared sensor dynamic display
目录
第一章 绪论………………………………………………………………………………..……1
1.1研究背景………………………………………………………………………...………1
1.2国内外研究现状…………………………………………………………………...……1
1.3主要研究内容及意义………………………………………………………………...…1
第二章 总体设计方案与分析………………………………………………………….……….6
2.1 系统总体设计方案……………………………………………………………..………6
2.2 模块的基本方案………………………………………………………………..………7
第三章 硬件介绍……………………………………………………………………….……… 9
3.1 STC89C52系列单片机介绍…………………….………………………………..…… 9
3.2 车位引导系统的设计…………………………………………………………...…… 12
3.2.1 红外线车位检测传感器的设计……………………………………….………12
3.2.2 车位引导设计……………………………………………………..…………...13
3.3 车辆进出检测模块的设计……………………………………………………………14
3.3.1 红外发射模块…………………………………………………….……………15
3.3.2 红外接收模块…………………………………………………….……………15
3.3.3 键盘输入模块…………………………………………………….……………16
3.4 车辆管理收费模块………………………………………………………..…………..17
3.4.1 智能停车场硬件系统………………………………………...………………..17
3.4.2 射频模块的选择………………………………………...……………………..17
3.4.3 串口通信的选择……………………………………...………………………..18
3.5 超声波倒车雷达……………………………………………...……………………….18
3.5.1 超声波测距模块……………………………………………………………….18
3.5.2 超声波测距分析……………………………………………………………….19
3.5.3 声音报警电路………………………………………………………………….19
第4章 软件系统设计……………………………………………………………………….21
4.1车牌识别系统设计………………………………………………………………….21
4.1.1 总体程序框图…………………………………………….………………21
4.1.2 图像读取以及车牌区域提取………………………………………….…21
4.1.3 图像灰度图转化………………………………………………….………22
4.1.4 图像平滑处理 ………………………………………………………..…24
4.1.5移除小对象…………………………………………………….………….27
4.1.6字符切割…………………………………………...………...……………29
4.1.7字符识别…………………………………………………………………..32
4.1.8.1字符识别方法选择……………………………………………………….32
4.1.8.2字符归一化………………………………………………………….….32
4.1.8.3字符匹配识别……………………………………………………….….33
4.1.9 字符输出…………………………………………………………………35
4.2 车辆收费管理系统软件设计………………………………………………………35
4.2.1 液晶屏幕运行流程图………………………………………………………36
4.2.2 射频模块运行流程图………………………………………………………37
4.2.3 上位机………………………………………………………………………36
4.3 车位引导模块的软件设计…………………………………………………...……39
4.4 车辆出入检测模块的软件设计……………………………………………………40
4.5键盘中断程序设计…………………………………………………………………42
第5章 系统调试……………………………………………………………………………44
第6章 总结与展望………………………………………………………………………45
6.1总结………………………………………………………………………………… 45
6.2 展望…………………………………………………………………………………45
参考文献……………………………………………………………………………………46
致谢……………………………………………………………………………………………47
第一章 绪论
1.1研究背景
随着国民经济的快速发展和国民生活水平的提高,汽车作为公民日常生活的交通工具变得越来越方便。中国的汽车保有量持续增长,从2005年的4300万增加到2017年的3.12亿。但城市的土地资源总是有限的,当前许多地方都已经应用了地下车库方案来解决停车难的问题。其中主要有以下问题:
1.停车场内缺少引导信息,人们找寻车位困难
2.停车场因为路径较为逼仄,一旦出入通行收到障碍势必会造成拥堵的情况
3.用户反向寻车的时候缺乏足够的指引信息,在较为复杂的车库空间内会浪费大量的时间与精力
智能车库具有占地面积小,利用率高等优点,可以解决停车位不足和停车难的问题,是缓解当前停车压力大的一个可行方案也是全国乃至世界的一个热门研究课题。应用之后,可以大大减缓人们的出勤、通行压力。进而提高现在的交通资源的使用效率,充分发挥地下车库的容纳潜力,提高其服务水平,以便是使得人们获得更好的出行、生活体验。
1.2 国内外研究现状
智能车库管理系统包罗了众多技术。相对外国,中国起点较晚在技术,理论,经验方面处于劣势,随着中国国力的不断提升,城市化程度日益提高,中外之间的差距在日益缩小。
20世纪80年代是停车行业的酿造期,随着国内汽车保有量的增加,停车场开始出现。90年代中国在改革开放的同时,借鉴国外,发展自身,进入了快速发展的阶段,随之而来的各种社会问题也开始显现。开始注意到与建筑物兼容的停车设施的建设。发展稳定阶段: 21世纪以来,我国的汽车产业有了长足进步。与此同时,越来越多的人拥有私家车,使停车成为一个难题。在一些交通拥挤,停车密集的地区,业主经常在停车场逗留很长时间,没有找到空车位。智能车库逐渐出现在城市中全面创新时期,一方面,市场需求更加旺盛,对车库的智能化提出了更高的要求;另一方面,随着大量商用停车场的建立,人们在车位增加的同时却面对着管理难题,能够解决这一问题的智能车库系统的诞生标志着新一代停车场管理系统的成熟和完善。走向智慧,现代化和专业化的方向[1]。
国外的智能车库发展则比我国起步早得多,上个世纪60年代,美国,德国,日本等国家相继发展了自己的停车诱导系统。以始建于1971年的德国亚琛市的智能车库为例子,就已经有了成熟的车辆诱导系统,在主干道上就可以显示旁边的车库停车位数量。1991年,德国博施集团成功开发出了PRS2100停车管理系统,并在德国许多城市实现了商业化,已经实现了将汽车指向离自己最近的停车位这一功能。
目前,各个国家采用的方法都大相径庭,但都在追求智能化泊车。比如发展较早较好的有日本、韩国、德国、法国、意大利、荷兰、美国等。日本的智能车库甚至承载了部分城市的商业功能,成为了城市一道独特的景观
我国在2010年以后,汽车的销售量逐年攀升,特别是最近两年,汽车销量稳居世界第一,而对于我国的交通而言更是巨大的挑战。所幸科技的进步,提高了大家的生活水平,同时也便捷了我们的日常,智能车库也基于此诞生。
1.3 主要研究内容及意义
本论文的主要内容是STC89C51芯片为主控芯片,设计和实现一种比较通用的、低成本的、髙可靠的、易扩展的、实时有效的智能车库的管理系统。整篇论文大致分为以下部分介绍:
第一章是绪论。主要介绍本课题的选题背景和国内外现状,以及主要研究内容和研究意义。
第二章是系统总体设计与分析。主要是介绍本论文的总体设计方案,以及各部分的主要设计方案,已选择最佳的方案。
第三章是系统硬件设计。主要介绍了本系统的几大硬件模块,提出了具体的硬件电路设计和详细的理论分析。
第四章是系统的软件设计。主要介绍了所有现场检测装置的软件设计,给 出了部分设计代码以及具体的流程图设计。
第五章为系统调试,用以测试系统以及调试各个模块是否能正常工作。
第六章为总结和展望。总结全文,展望未来。
第二章 总体设计方案与分析
2.1 系统总体方案
总体设想是在停车场中建立一个统一的信息处理平台,对所有持卡人的进出库行为进行监控,保留所有的出入信息,利用刷卡的方式支付停车费用。同时,实时收集空置停车位信息,然后通过液晶屏,主机等逐步显示。供实际与管理员参考。另外在每个车位后面设置了超声波报警装置,防止车辆因为倒车失误产生不必要的损失。系统总体结构框图如下图
图 2.1 系统总体框图
主要包括以下几部分:
1. 由空余车位检测传感器,用来检测停车位上是否有车辆停泊,再将监测到的信息显示到液晶屏幕上,并给出相应的推荐路线
2. 输入车牌信息后,利用软件识别图片内的车牌
3. 利用设计的上位机可以判断当前汽车的状态(停车,缴费等),并且系统将自动显示当前停车场的剩下车位,管理员可以修改每小时停车费用,用户的充值金额等等。系统将自动计算用户停车的费用和停车时间,然后用户在进行刷卡付款,系统将控制继电器开关来控制闸门开关,自动控制车辆的进和出。
2.2 模块基本方案
针对单片机的选择如下:
方案一 单片机采用FPGA作为智能停车系统主控制芯片,FPGA单片机主要适合集成电路程序编程,并且采用VHDL语言,并且编程复杂,价格成本高,主要适合集成电路设计作品[4]。
方案二 单片机采用STC89C52作为智能停车系统主控制芯片,51/52单片机编程简单,性价比高使用灵活,单片机I/O多,适合小型的DIY作品。
智能停车场系统简单操作,并且不是需要用到太多的内部资源,考虑的成本等因数,所以采用STC89C52芯片作为智能停车场系统主控制芯片。
针对通信方式的选择如下:
1.MODEM 方式
MODEM是一种调制解调器,它将计算机信号转换为矩阵信号,并允许它们被另一个调制解调器吸收并转换成计算机可读语言。 以实现信息的传递。但是,以这种方式进行的远程通信主要有以下缺点: 然而其配置难度较大且成本较高,股不在本文的考虑之列2.RS*232 方式
RS-232接口抗噪声干扰性好、传输距离相对较长。且成本低廉。因此选用串口232作为智能停车场的传输通道
针对射频方案的选择如下
方案一 采用RC522射频模块,RC522射频采用的是高频信号,读卡速度快,反应灵敏,价格便宜,当是检测IC卡的距离短,只有5CM左右,并且无法更换天线,适合检测短距离的IC卡的作品。
方案二 采用MD810R超高频射频模块,MD810R超高频射频内部资源丰富,并且自带串口模块,可以直接和电脑通信,检测IC卡的距离范围可以调节,可以根据距离更换天线,价格昂贵,适合远距离检测IC卡的作品。
根据智能停车场系统要求,考虑到成本和系统的稳定性,所以采用RC522射频模块作为智能停车场系统检测IC卡的部分。
接下来是有关收费方式的确定结合当下主流的支付方式,本次毕业设计采用刷卡进出的方式,利用IC卡来完成车辆信息的管理和车辆进出的扣费。
IC卡又称集成电路卡片,应用于生活中的方方面面,银行卡,乘车卡,校园卡,身份证等都可以被称为IC卡,具有储存并处理信息的能力,同时简单小巧方便携带。从使用方法上IC卡大致可以分为如下两类
(1)接触式IC卡
使用时将卡片插入读卡器中,利用相互接触的方式(如电流信号)来完成数据的读写,如银行卡。 联系卡速度相对较慢,在大多数情况下,它用于存储大量信息和高信息安全要求。
(2)非接触式IC卡
它只需要靠近RF部分或其他模块。 这种卡通常用于频繁使用的信息量相对较小并且需要更高可靠性的情况。 在停车场缴费的时候速度需要尽量的块故本设计采用非接触式IC卡来完成缴费合成量信息存储系统[2]
由于本次毕业设计是关于停车场的设计,所以显示部分力求明白、确切。因此用液晶屏幕而不是数码管来作为显示窗口。其优点如下图
- 显示质量高
- 数字式接口
- 体积小、重量轻
- 功耗低
为了确保操作的便捷性,本次硬件设计中含有独立按键独立按钮主要有两种控制方式,一种是将Vcc = 5V连接到按钮的一端;另一端直接连接到MCU的I / O端口。使按钮连接到微控制器的I / O变为高电平,微控制器执行相关命令; 另外一种是按键的一端连接GND;另一端直接连接到MCU的I / O端口。导致按钮连接到微控制器的I / O变为低电平,微控制器执行相关指令。 然而,智能停车系统采用第二模式来实现时间加减控制。此设计精简和优化电路、程序和I/O口资源数,适合这个设计的选择[2]。
直接在I/O口线上接入如下图 2.2所示

图 2.2 独立按键的接法示意
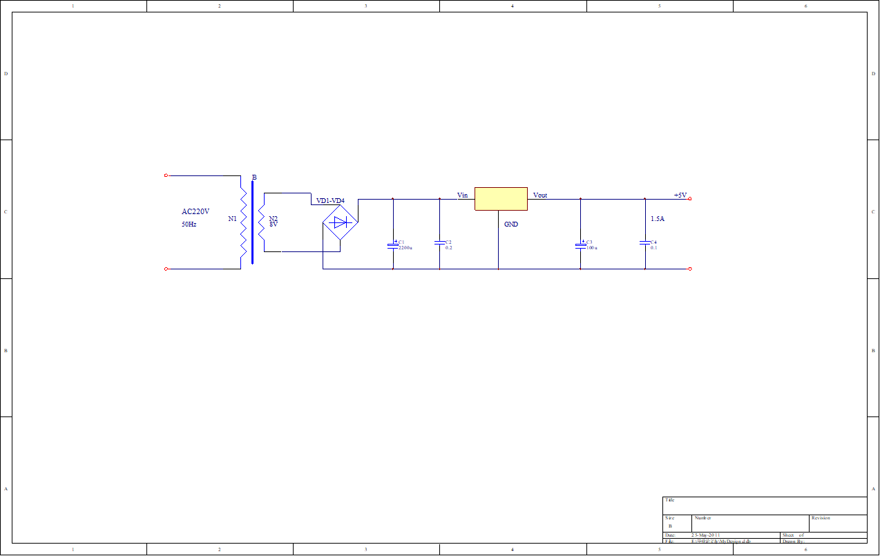
本次毕业设计中采用LM7805型稳压器,其所需的外部原件极少,操作简单,适用方便,所需成本非常低。其电路图如图2.3所示:

图2.3 电源设计总图
以上是毕业论文大纲或资料介绍,该课题完整毕业论文、开题报告、任务书、程序设计、图纸设计等资料请添加微信获取,微信号:bysjorg。
相关图片展示:









