水产养殖水质监控系统设计毕业论文
2020-02-19 19:02:22
摘 要
目前,我国水产养殖规模较为庞大,其在我国的农业生产中有着很重要的作用。但是在如此庞大的规模下,水产养殖还是以传统的养殖方式为主,只有少数实现了科学化、工业化生产养殖。在传统的养殖模式下,存在着大量问题,如资源浪费、缺乏科学性等。因此,智能化、科学化的水产养殖水质监控系统的设计是十分必要的。
本文针对传统养殖模式中遇到的问题,研发一种基于STM32单片机的智能水产养殖水质监控系统。在本系统中,分为下位机和上位机两大部分,下位机通过相应的传感器检测水产养殖环境因子,同时将其发送到上位机上,上位机接收数据将其显示并保存。在水质出现问题时,运用开关量控制的相关原理,通过执行机构改善水产养殖的环境。主要的研究内容包括:
(1)获取水质数据。本系统通过相对应的传感器获取水质数据,其中的溶解氧、PH传感器输出的是模拟信号,需要经过AD转换成数字信号才能够被单片机接收和处理。在获取传感器输出信号后,通过相应算法,确立溶解氧和PH的数值。
(2)处理问题水质。选用适合的执行机构,设计相对应的控制电路,以及编写下位机控制程序,当检测到的水质因子出现问题时,STM32单片机能够启动控制程序,通过GPIO口输出控制信号来驱动执行机构。
(3)实时显示数据并将其保存。本系统中,选用LABVIEW作为上位机的核心。在编写上位机程序时,需要在LABVIEW的程序框图和前面板中完成相对应的设计。
试验表明,本系统不仅能够检测三种水质因子,而且能够实时显示在上位机中。经过各种试验比对,本系统在检测水质参数方面有着很高的精度。总而言之,本系统成本低、维护简单、精度高,能够满足大多数的水产养殖的要求
关键词:STM32;DS18B20;溶解氧传感器;PH传感器;LABVIEW
Abstract
At present, China's aquaculture scale is relatively large, and it plays an important role in China's agricultural production. However, under such a large scale, aquaculture is still dominated by traditional farming methods, and only a few have achieved scientific and industrial production and aquaculture. Under the traditional farming mode, there are a lot of problems, such as waste of resources and lack of science. Therefore, the design of intelligent and scientific aquaculture water quality monitoring system is very necessary.
This paper develops an intelligent aquaculture water quality monitoring system based on STM32 single-chip microcomputer for the problems encountered in the traditional farming mode. In this system, it is divided into two parts: the lower machine and the upper computer. The lower machine detects the aquaculture environmental factor through the corresponding sensor and sends it to the upper computer. The upper computer receives the data and displays it and saves it. In the event of water quality problems, the relevant principles of switchover control are used to improve the aquaculture environment through implementing agencies. The main research contents include:
(1)Get water quality data. The system obtains water quality data through corresponding sensors. The dissolved oxygen and PH sensors output analog signals, which need to be converted into digital signals by AD to be received and processed by the single chip microcomputer. After obtaining the sensor output signal, the values of dissolved oxygen and PH are established by the corresponding algorithm.
(2)Handle problem water quality. Select the appropriate actuator, design the corresponding control circuit, and write the lower computer control program. When there is a problem with the detected water quality factor, the STM32 MCU can start the control program and output the control signal through the GPIO port to drive the actuator.
(3)Display the data in real time and save it. In this system, LABVIEW is selected as the core of the host computer. When writing a host computer program, you need to complete the corresponding design in the block diagram and front panel of LABVIEW.
Tests show that the system can not only detect three water quality factors, but also display it in the upper computer in real time. After various tests, the system has high precision in detecting water quality parameters. All in all, the system is low in cost, simple to maintain, and highly accurate, and can meet most aquaculture requirements.
Key words :STM32;DS18B20; Dissolved oxygen sensor ;PH sensor;LABVIEW
摘要
Abstract
第一章:绪论 1
1.1课题的研究背景 1
1.2相应的国内外研究现状 2
1.2.1国外的研究现状 2
1.2.2国内的研究现状 2
1.3研究的内容与目标 3
2.总体设计方案 5
2.1系统的方案及其功能 5
2.2单片机的选择 6
2.3温度传感器的选择 6
2.4溶解氧传感器的选择 6
2.5PH传感器的选择 8
2.6执行机构 9
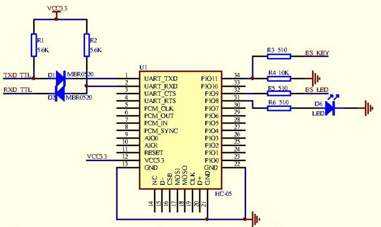
2.7 串口通讯模块的选择 9
2.8相应的控制算法 11
3.硬件设计 12
3.1数据采集电路 12
3.1.1温度采集电路 12
3.1.2溶解氧采集电路 13
3.1.3PH采集电路 14
3.1.4AD转换电路 15
3.3串口电路 16
3.4控制电路 17
4.软件设计 19
4.1下位机软件设计 19
4.1.1主程序模块 19
4.1.2AD采集模块 19
4.1.3DS18B20模块 20
4.1.4串口模块 20
4.2上位机软件设计 21
5.试验与结果分析 24
5.1温度的采集结果与误差分析 24
5.2溶解氧采集结果与误差分析 25
5.3PH试验结果与误差分析 26
5.4本章小结 28
6.总结与展望 29
6.1总结 29
6.2展望 29
附录A 程序清单 31
附录A1 主程序 31
附录A2 ADC程序 34
附录A3 蓝牙串口程序 38
附录A4 DS18B20程序 42
7.致谢 48
参考文献 49
第一章:绪论
1.1课题的研究背景
在过去二十年,世界范围内水产养殖的总产量一直在飞速提升,可以说水产养殖是食品领域增长最快的的行业。我国作为一个农业大国,在这方面的养殖规模一直都很大,每年的产量保持稳定增长。据《中国渔业统计年鉴》统计的数据来看,近几年我国水产养殖的总产量占全世界的一半以上,甚至在2017年,我国水产养殖产量已经占到了全世界总产量的70%左右,可以说,我国是世界上名副其实的第一水产养殖大国[1]。
随着我国经济发展的转变,农业结构调整也进入了关键时期,水产养殖供给侧结构性改革也在不断深入,"提质减量"成了转型农业的主要话题。供给侧结构性改革对水产养殖的影响,我国水产养殖的发展趋势和行业变革趋势明显。近年来,随着互联网技术的迅速发展,“互联网 ”发展理念已经深入到了我国各行各业,现水产养殖的各个环节已逐步与“互联网 ”技术互相结合,水产养殖渐渐向智能化、科学化、网络化方面发展。目前我国还处于农业化后期和工业化中前期的时代,在很多农业生产中,还没能全面实现机械化生产。例如,在水产养殖这方面还是以传统的养殖模式为主,仅有少数是实现了工业化的生产养殖。在传统的水产养殖中,养殖者凭借自己的养殖经验进行日常的喂食、水质查看等等养殖活动,这种仅凭养殖者的感官、目测、历史经验等主观因素进行养殖的情况,是缺乏智能性、科学性的。例如在水产养殖水质监控方面,仅凭人的主观感觉是很难及时的获取到准确信息,往往是发生一些肉眼可观的情况之时,养殖者才知道水质出现了问题,然而具体是什么情况还需要进一步检查才能发现并解决相对应的问题,这种低效率的处理方式不仅影响着水产的产量,而且影响着水产的质量[2]。因此,水产品的饲养对水质的实时智能监控与管理就变得十分重要。水产养殖环境因子有比较多的种类,主要包括溶解氧、水温、PH、光照、水流、浑浊度等,其中溶解氧、温度和PH对水产生存、 生长尤为重要,故而本设计只针对溶解氧、温度和PH三种水质因子进行研究[2][3]。
1.2相应的国内外研究现状
1.2.1国外的研究现状
因日益增长的水产品需求,而传统养殖方式的水产品产量与质量都不是很高,而养殖水质的优化调制,能够提高词料的利用率、加快鱼类出产速度、减少病害导致的经济损失[4][5]。自上世纪六十年代开始,世界各国纷纷开始研究水产养殖环境因子的监控系统。先是日本着手研究这方面自动化、智能化的系统,经研究与发展,日本开发了多种成熟的水产养殖水质监控系统,并将其应用于水产养殖中且取得了卓越的成效。因该领域的需求和日本先驱者的经验,世界各国纷纷加入这一研究的行列,尤其是一些西方发达国家,如美国、德国等。经过长久的发展,在这一领域取得卓越成效的,极具代表性的有:美国的YSI公司、法国的维赛公司、德国的WTW公司以及日本的HORIBA公司等研发的水产养殖检测产品。例如:美国开发了两套自动控制系统供高密度的水产养殖使用,这两种系统是:通用控制系统、工业程序控制系统。两系统不仅可以通过增氧机、泵、阀门等设备控制水产养殖水质因子,如溶解氧、温度、浊度等,还可以控制能耗、太阳辐射、风速等养殖环境。日本HORIBA公司的多参数水质检测系统能够自动检测多达项指标,包括、电导、温度、溶解氧和浊度等。该系统测量深度可达100米、测量时间也非常长,可以连续工作一个月,同时具有深度的数据处理和分析功能。由于该系统的优越性能,它能应用于更为广泛的范围,不仅能够研究现场的水质情况,而且可以能监测工厂排污[6]。德国设计开发了水质因子监测网络的自动控制系统,该系统具有增氧、生物净化、沉淀污渍、脱氮等功能,可以做到循环用水[7]。
因国外发达国家对此方面的研究比较早,它们在理论知识方面一直处于世界的领先地位,而且它们在结合理论的实践中也取得不少经验,其研发的产品种类繁多而且十分成熟,相对应的误差小、精度高,所以高度运用于实际生产中。
1.2.2国内的研究现状
我国相对应的水产养殖水质监控系统的研究起步晚,于上世纪七十年代方才开始,落后发达国家长达十余年之久[8]。当我国在这方面刚刚起步时,国外发达国家早已取得不小成就,甚至发达国家所研发的系统已经趋于成熟,因当时国际环境的影响,发达国家的技术封锁,我国只能靠自己摸索,结合实情,研发合适的系统。我国在水产养殖方面的相关研究始于 “中国对虾工厂化人工育苗技术的研究”项目,该研究项目成立于1979年,其研究主要内容是针对虾养殖的,虽然该研究也取得了一定的成果,但是其更重要的意义是标志着我国开始在水产养殖领域投入大量研究。由于受到相关核心技术的限制,上个世纪我国在水产养殖水质监控方面的相关研究只是处于初级阶段,即只是摸索前进,没有取得显著成效。但是经过众多专家学者几十年的艰苦奋斗,在水产养殖水质监控方面积累下了不少经验,以及明确了相关研究方向以及解决了不少核心技术问题。跨入新世纪,更多的专家、学者开始投入这方面的研究工作中。众多专家、学者在这方面的研究投入了太多精力、注入了太多心血,功夫不负有心人,他们或多或少的收获到了研究成果。如吴沧海等人开发了一套渔业水质自动监控系统,解决了渔业生产过程中增氧、投饲、污水零排放和水质自动调理等环节的控制技术问题[9]。黄建清等提出的一种水产养殖监测系统组建了一个无线传感器网络,用于水质数据的发送。该系统规模庞大、成本高,需要建立数据处理中心,只适合大规模水域的水产养殖[10]。虽然这些研究在某些方面还存在些不足,但是这表明我国在水产养殖水质监控系统的研究取得了突破性的进步。
经过长达几十年的发展,我国已取得不小成效,研发出了适应我国国情的各种监控系统,同时也缩小了与发达国家之间的差距,如传感器的生产与研发、计算机的测控技术水平等等。
1.3研究的内容与目标
本文针对水产养殖中的环水质因子进行设计,以PH、温度、溶解氧作为监测和控制参数,设计一套基于单片机的水产养殖水质监控系统。经考虑,我选择STM32单片机作为本系统的下位机,下位机的主要工作内容是对三种参数的监测,对传感器输出的信号进行处理,并通过串口发送到上位机显示所监测的数据,如若水质因子出现异常,下位机能自动做出相应的处理,如溶解氧含量变低,单片机启动处理程序,输出相应的控制信号,通过继电器控制增氧机启动,从而达到调节溶解氧的目的。本设计的主要工作内容有以下几点:
(1)学习并掌握温度、溶解氧、PH传感器的工作原理及其特性
(2)完成相应的硬件设计。如传感器的调理电路设计、A/D信号转换的电路设计、数据通讯设计等等。
(3)完成相应的软件设计。如传感器的采集程序、AD转换后的信号处理程序、中断程序的设计、延时程序的设计、串口通信的程序设计和上位机的数据显示程序设计等等。
(4)执行机构的设计以及相应的控制算法。执行机构包括增氧机、投料机。增氧机是调节水中溶解氧的;投料机是投放调控PH的物质。因为在复杂的养殖环境中,所监测的水质数据会有不小的变化,监测到的数值有一定的误差,在控制相应的水质因子时,是预设一个范围,在这个范围内的水质因子不影响水产的生存与生长,当采集到的数值超出预设的范围时,这时可以确定是影响到水产的生存与生长了,当出现这样的问题时,需要系统做出及时的处理,即启动控制程序,通过执行机构来改变水产养殖水质环境,营造一个较为舒适的环境确保水产的产量与质量。
(5)系统的实验。完成整个系统的设计后,模拟一下现场环境,对各种检测参数进行采集和处理,观察控制效果,即达到测量与控制的目的。
2.总体设计方案
2.1系统的方案及其功能
系统的总体框图如下所示:

图2.1 系统总体框图
本系统以STM32单片机作为下位机的核心,下位机部分由传感器采集部分、AD转换器、相应的执行机构构成。下位机可以采集数据、处理数据,还可以通过串口将数据发送到上位机。由总体框图可知,本系统的大致工作流程:最开始是三种传感器采集相应的数据,其中温度传感器输出的数字信号,不需要通过AD转换单片机就能接收并进行处理,而PH和溶解氧传感器输出的信号是模拟信号,单片机处理的是数字信号,故而需要到AD转换器,将传感器输出的模拟信号转换成数字信号,这样单片机才能接收并进行处理。单片机接收到数据后进行处理,处理的主要内容是通过算法运算出溶解氧、PH和温度的值,将数据发送到上位机。程序中我们设置相对应的一个阈值,当所检测到的三种含量的某种或某两种出现问题时,单片机启动控制程序,输出控制信号,通过控制继电器输出来驱动相对应的执行机构。
2.2单片机的选择
STM32它是使用用途非常广泛的arm内核,集成了非常丰富的接口,通信模块以及其他功能模块,相较51系列单片机可以实现更多的功能[11][12]。其开发工具,比较齐全,开发资料也比较丰富,便于学习和掌握。STM32系列繁多,可选择的型号非常多,基本上都不需要外部的硬件扩展,在功耗方面该系列单片机控制得比较好,同时其实时性是比较强的。结合综合考虑,本设计选择STM32F103VET6型单片机进行设计,该型单片机乃STM32基础型,易于学习操作,可完成各种普通应用的同时价格相较其他系列更为便宜、适合。在本设计中,需要运用到很多的硬件结构,这些硬件与单片机相连时,需要占用比较多的IO口,而该型单片机有100个引脚,能够满足。运用到众多IO口,需要较高的内核性能,其内核是Cortex-M3,最高工作频率可达72MHZ,如此高的运行速度足以高速处理复杂的程序。其内部集成了很多芯片,如USB转串口、ADC等等芯片,这些芯片都是本设计需要到的,故而在设计之时就不需要再对这部分的内容进行硬件电路设计了,从而减小了工作量,提高了工作效率。
2.3温度传感器的选择
本设计对水温的监测需要到温度传感器,而市面上的温度传感器有三种主要类型:热电偶、热敏电阻和集成温度传感器。这三种类型的温度传感器,各有优劣,本设计将采用市场上常见的DS18B20型温度传感器。因为DS18B20温度传感器具有以下优点:① DS18B20是数字型温度传感器,它输出的信号类型是数字信号,对于数字信号单片机可以直接接收和处理,这样有利于提高工作效率。②单线接口方式,即DS18B20与微处理进行通讯只需要一条口线就行。③测量范围 -55℃~ 125℃,分辨率较高。④体积较小,在使用中一般只需要外接一个上拉电阻即可,这样便于硬件模块搭建⑤价格便宜的同时性能优越,如抗干扰能力强、精度高等。
2.4溶解氧传感器的选择
经查阅资料知,一般的溶解氧传感器,有两种类型:极谱型和原电池型。这两种类型的溶解氧传感器在性能、价格上都有些差距,其中极谱型使用寿命长,原电池型使用寿命短。但是经过分析,本设计还是选用原电池型溶解氧传感器。因为原电池型传感器输出的电压信号是mv级别的,而极谱型输出的信号是nv级别的,mv级别的信号容易设计调理电路,在传输过程不容易出现较大问题。而且极谱型的溶解氧传感器需要外加0.6-0.8V的偏置电压,而原电池型的不需要,这使得原电池型溶解氧传感器的电路复杂程度更低,更易于操作。在确立溶解氧传感器类型后,我选用的是JYD-1型覆膜原电池式溶解氧传感器,该传感器在同类型传感器中价格适中,性能优越,完全可以满足本设计中溶解氧在线监测的要求。下面对该型传感器的工作原理做一个简单的介绍,JYD-1型覆膜原电池式溶解氧传感器由阴阳电极和电解液组成原电池,在测量溶解氧时,电极间发生化学反应,产生电动势。其中,以金材料作为原电池的阴极,以铅材料作为原电池的阳极,电解溶液为NaOH,电极发生化学反应,产生的扩散电流大小为:
(2-1)
以上是毕业论文大纲或资料介绍,该课题完整毕业论文、开题报告、任务书、程序设计、图纸设计等资料请添加微信获取,微信号:bysjorg。
相关图片展示:









