智能电器管理系统的设计与实现毕业论文
2021-11-27 22:34:13
论文总字数:29483字
摘 要
随着互联网的高速发展,具有网络通信功能的智能设备正在逐步进入人们的生活。为提升家居生活的舒适性、便捷性、节能性与安全性,设计并实现了一款基于Web平台,包含智能管理控制和信息统计分析的智能电器管理系统(以智能电灯为例)。系统包括身份验证模块、用户管理模块、电灯控制模块、智能控制模块和数据分析模块。
智能家居设备通过WiFi局域网连接到系统中,系统基于B/S模式开发,前端采用Layui以及异步数据请求Ajax,后台框架采用 SpringBoot,数据库采用MySQL,以Java语言实现。经试验表明,所设计的系统能够基于实际的环境对智能电灯的参数进行调节,并对设备使用状况进行分析,从而实现对设备的智能控制和管理,达到了预期要求。系统功能完善,可靠性良好,可以让用户享受到智能家居的舒适与便捷。
关键词:物联网;智能家居;局域网;
Abstract
With the rapid development of the Internet, smart devices with network communication functions are gradually entering people's lives. In order to improve the comfort, convenience, energy saving and safety of home life, a smart electrical appliance management system based on the Web platform, including intelligent management control and information statistical analysis (in the case of smart lights) is designed and implemented. The system includes an identity verification module, a user management module, a light control module, an intelligent control module, and a data analysis module.
Smart home devices are connected to the system via WiFi LAN. The system is developed based on the B / S model. The front end uses Layui and asynchronous data request Ajax, the background framework uses SpringBoot, the database uses MySQL, and is implemented in Java language. Experiments show that the designed system can adjust the parameters of smart lights based on the actual environment, and analyze the use of the equipment, so as to achieve intelligent control and management of the equipment and meet the expected requirements. The system has perfect functions and good reliability, which allows users to enjoy the comfort and convenience of smart home.
Key Words:Internet of Things; Smart Home; LAN;
目录
学位论文原创性声明 2
学位论文版权使用授权书 2
摘 要 I
Abstract II
第1章 绪论 1
1.1 课题研究背景及意义 1
1.2 研究现状分析 1
1.3 课题研究内容 2
1.4 论文结构概述 3
第2章 系统分析与设计 4
2.1 需求分析 4
2.1.1功能性需求 4
2.1.2非功能性需求 7
2.2 系统设计 7
2.2.1系统架构 7
2.2.2系统模块架构 7
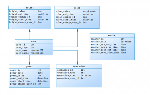
2.2.2数据库设计 9
第3章 系统实现 13
3.1主要实现技术及开发工具 13
3.1.1后台框架 SpringBoot介绍 13
3.1.2前端框架Layui以及异步数据请求Ajax介绍 13
3.1.3集成开发环境IntelliJ IDEA介绍 14
3.1.4数据库结构设计工具PowerDesigner及MySQL数据库介绍 14
3.2智能电灯控制接口及其调用 14
3.3身份验证模块 17
3.4用户管理模块 20
3.5手动控制模块 23
3.6智能控制模块 28
3.7数据分析模块 32
3.8信息展示模块 35
第4章 系统测试 40
4.1系统测试环境 40
4.2身份验证模块的测试 40
4.3用户管理模块的测试 40
4.4手动控制模块的测试 41
4.5智能控制模块的测试 46
4.6数据分析模块模块的测试 47
第5章 总结与展望 48
5.1总结 48
5.2展望 48
参考文献 49
致谢 50
第1章 绪论
1.1 课题研究背景及意义
随着社会的进步,越来越多的电器开始走入人们的家庭当中,即家电,包括冰箱、空调、电灯、电视机等常见的家庭生活电器。而自20世纪50年代计算机的发明以来,人类进入信息时代。人们逐渐感受到使用计算机程序分析数据,获得最优决策,然后利用机械或者手动执行决策对工作效率的显著提升。例如,如今医学上的验血过程使用电脑进行血液含量分析,然后将血液成分图表化进行呈现,方便医生分析出血液含量的异常。到了20世纪末,物联网的概念被提出,其核心含义是,将一切可以进行网络信息传输的信息传感设备纳入计算机网络,从而实现对设备信息的获取和控制,中央控制电脑可以根据设备返回的信息做出决策,并直接控制设备响应决策,提高工作效率。
智能家居是基于物联网提出的概念,即将物联网技术应用于家庭环境当中,综合计算机技术、传感技术和网络通信技术,将具有网络通信功能的家庭设备纳入统一的管理系统中。智能家居管理系统能够实现对设备的控制与监控,并根据外界条件变化智能并自主控制设备状态,以达到可以便捷、高效、节能地使用家庭设备的目的。
但目前,由于智能家居设备的生产以及配套的智能电器管理系统需要的成本较高,并且操作较为复杂,具有较高的用户学习成本。本文研究并实现的智能电器管理系统参照智能家居的概念,以智能电灯为例,搭建Web管理平台,对智能家居进行实践研究,实现对智能通信设备的管理与监控,并能自主控制设备,确保智能电器管理系统的完整性、易用性,实现智能家居,使电器更加智能、节能,提升家居的舒适性与便捷性。
1.2 研究现状分析
通过查阅文献资料,基本了解到国内外关于智能电器管理系统的研究现状如下:
一方面是学术上研究上的现状。首先是关于物联网技术的研究,Gubbi等学者[1]在2013年提出了物联网技术在四个方向上的应用,其中的个人和家庭方向指的就是使用计算机对电器进行智能控制;丁飞[2]在2018年指出,基于Web平台的物联网技术可应用于智能家居系统,而黄宇红[3]在2018详细分析了智能家居结合NB-IoT物联网技术的可行性与技术路线;Fernando Lezama等学者[4]在2020年分析并设计了基于物联网技术的智能电网管理;其次是关于使用无线WIFI局域网进行设备控制的研究,杨灿[5]和刘洋[6]分别在2010年和2013年,研究嵌入式的智能家居系统时,验证了智能家居系统使用无线WIFI局域网进行通信传输的可行性;袁月等学者[7]在2019年设计并实现了一套基于无线WIFI的智能电灯控制系统,为使用局域网络实现智能电灯提出了参考;而李俊颉[8]在2016年使用SSM框架搭建的家居远程控制系统为使用Web技术搭建智能家居提供了指南;最后是关于智能家居的发展趋势上的研究,P. Sivagami,Dr等学者[9]在2020年指出了智能家居系统在节能上的提升;薛鸿槟等学者[10]在2019论述了智能家居系统与人工智能的结合的发展方向;薛劲林[11]以及游洋[12]都在2020年指出,智能照明控制系统是未来智能家居的发展方向之一,陈妍如[13]在2020分析了嵌入式技术的发展趋势,并认为智能家居领域的其是最大的发展方向;张航[14]在2020年中对智能家居的人性化探讨中提出要保证系统的稳定性,以及Benjamin K. Sovacool等学者[15]在2020年研究并讨论了智能家居系统可能存在的风险,并提出了提高系统安全性的要求;
另一方面则是智能电器管理系统在市场化即应用层面上的发展。在智能电器的市场化道路中,较为典型的是小米科技有限公司(以下简称“小米”)和海尔集团。小米使用局域网技术构建“米家”,将小米研发的智能家电纳入同一个移动端APP进行管理,极大的提高了家居的科技性与便捷性。而著名电器集团海尔集团主要集中研制了智能冰箱与智能空调,这两个产品使用了人工智能技术,通过学习用户的操作习惯,可以自动化的调控温度,十分便捷。 但是二者的缺陷在于其只着重于实现用户对智能电器的参数控制,没有能良好的分析用户使用数据。此外,智能电器在市场中发展缓慢,原因主要在于:①智能电器的成本较高,导致价格较高,而且实际使用过程并没有开发厂商所说的那么好。②用户学习成本过高,很多大年纪用户无法学会智能电器的控制方式。③人们期待智能电器与人工智能技术全面结合,让智能家电实现真正的“智能”。
1.3 课题研究内容
本论文设计并实现以智能电灯为例的智能电器管理系统,实现用户可以通过Web网页对智能电灯进行调控,并记录调控参数。系统将自动分析与统计调控参数,将参数展示给用户,并结合参数实现智能电器管理系统对电灯的智能控制,提升智能电器使用的舒适性、便捷性与节能性。因此,系统包括如下模块:
①手动控制模块:使用Web技术,利用HTTP协议进行用户控制数据的传输,从而控制智能设备
②数据存储与分析模块:实时监控智能设备状态,并记录于数据库中,系统根据数据库数据进行统计与分析,预测电灯寿命、使用频率等数据,并呈现给用户。
③智能控制模块:获取当地的天气信息,根据天气信息自动调控电灯的开关、亮度等参数。
用户管理模块:能够根据家庭成员的变化,提供用户增加、删除、修改等操作,适应多用户使用的需要。
④身份验证模块:系统应该能提供对用户身份的验证,防止非成员用户调用系统功能,影响用户体验。
1.4 论文结构概述
本 论文描述一个智能电器管理系统的设的实现方法。详细描述了系统的开发背景和开发需求、总体设计以及实现等内容。论文结构简介如下。
第一章:绪论。介绍课题研究背景,分析课题当前的研究现状,描述研究意义以及研究目标,并总结整篇论文结构。
请支付后下载全文,论文总字数:29483字
相关图片展示:







