基于蓝牙技术的短距无线数据传输毕业论文
2020-05-20 21:09:51
摘 要
随着现代文明的发展,越来越多的现代科学技术运用到了生活和生产中。蓝牙技术作为一种先进的科学技术也被人们越来越普遍的使用在广大的领域。无线蓝牙技术因为独特的优点深受人们的喜爱。
在日常的工业生产和生活中,数据采集系统是将温度、气体浓度、电压等模拟的信号转变成数字的信号,以便进行相对应的计算和处理。本设计是以STM32单片机为控制核心的短距离无线传输系统,可模拟信号转换数字信号以便在PC端进行显示。该系统通过电位器输入0V-3V直流电压信号后通过AD转换器进行模数转换后变成数字信号,并将收到的信号直接送入主控芯片来进行处理。以无线通信模块HC-05构成通信主体单元,在一定范围内进行无线发送和接收,在PC端接收程序进行实时显示。通过该试验可以了解到,HC-05无线发射模块在数据采集和传输过程中具有低功耗,强抗干扰能力等优点,实用性比较强。
关键词 : STM32 AD转换 HC-05 无线通信
Short distance wireless data based on Bluetooth Technology
Abstract
With the development of modern civilization, more and more used to the life and production in modern science and technology. Bluetooth technology as a kind of advanced science and technology is also used by people more and more common in the general area. Bluetooth wireless technology was deeply loved by people because of the unique advantages.
In industrial production and control, data acquisition system is a collection of sensor output analog signal, such as temperature, pressure, flow, displacement is converted into digital signal of computer can identify, the corresponding calculation storage and processing. This design is based on STM32 microcontroller as the control core of short distance wireless transmission system, can convert digital signals to analog signal in the PC for display. The system through the potentiometer 0 v to 3 v dc voltage signal through the AD converter module after converted into data signals, and the acquisition of the signal directly into the single chip microcomputer for processing. In the wireless communication module HC - 05 constitute the main unit, in a certain range wireless sending and receiving, real-time display in the PC receives the program. Through the test can learn, HC - 05.
Keywords: STM32F103 ADconversion HC-05 wireless communication
目录
摘要 I
Abstract II
第一章 绪 论 1
1.1 设计背景和意义 1
1.2蓝牙技术的发展状况 1
1.3 本设计简介 2
第二章 系统的硬件设计 3
2.1系统的整体设计方案 3
2.2系统的整体结构 4
第三章 系统硬件设计 5
3.1 各个模块器件选型介绍 5
3.1 .1信号采集 5
3.1.2A/D模数转换 5
3.1.3MCU的器件选型及介绍 6
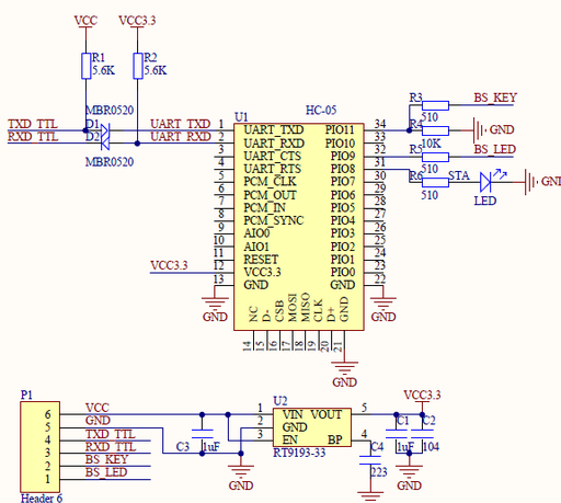
3.1.4蓝牙模块的器件选型及介绍 8
3.2 系统总体电路图及PCB版图 12
第四章 系统软件设计 14
4.1开发环境的介绍 14
4.2系统流程图 15
4.3具体程序的分析与设计 17
第五章 系调试及其改进 22
5.1调试过程 22
5.2实物运行图 24
总 结 25
参考文献 26
致谢 29
第一章 绪 论
1.1 设计背景和意义
经过科学技术不断的进步和创新,蓝牙技术被人们广泛的使用。各个行业里,传输数据的技术有很多,但是像蓝牙这种短距离并且是无线通讯技术的只有蓝牙了,它拥有操作简单、可靠性高、功耗低和成本低的特点。取代两个设备之间的有线连接取而代之的是无线连接,这时蓝牙的主要任务本次课题的任务就是要发挥蓝牙这个无线传输的技术特点来实现本次的目的。
经过微电子技术和数字信号处理技术经过多年的不懈发展进步,多路数据采集系统成为特别重要的科学技术。在日常工业生产和调控过程里,温度、气压、电压等这些模拟信号被采集到后是不能直接被使用的,必须由转换器转变成数字信号,才能进行相对应的计算存储和处理;将计算中的数据进行有效表达,由此完成随需要的数据进行实时监督、测量。无线数据传输更多的被运用在工业和人民生活中,解决了一些布线十分复杂、或者没办法布线的状况。无线方式具有如下几个显著的特点:传输介质运用电磁波,节省了架设电缆所消耗的占地和各种其他花费,以及对建筑建设带来干扰,使用起来很方便;设计设施简单易操作,可以反复利用。
1.2蓝牙技术的发展状况
现在生活和在工作中,人们为了实现数据的传输往往需要有线进行两个设备间的连接,从而完成数据的传输,蓝牙的发展为人们提供了一个更加实惠,方便的方法来实现在短距离里无线传输数据的功能,而且随着蓝牙的发展,已经得到了很多人的认可,很多设备中都加入了这个技术。现在很多的领域使用到了蓝牙技术,举一些间的例子,比如我们宿舍里使用蓝牙来进行局域网游戏对战,几台电脑公用一台打印机等等,不需要几台电脑之间接线,避免数据线的杂乱,保持了环境的整洁,使用更加方便。
在很多其他的工业发展里,蓝牙也有其发挥特色功能的地方。特别是在汽车制造行业,在现在的市场上的汽车中,都能看到蓝牙的身影。现在的社会全面走向信息化、智能化、和网络化,这也需要汽车车载系统的与时俱进,电而这个蓝牙也是汽车行业发展的一大助力点。有了蓝牙的功能,汽车系统可以轻松与手机连接,实现导航,语音通话等许多实质功能。
1.3 本设计简介
本课题拟利用STM32单片机和蓝牙进行,蓝牙技术可以在固定和移动设备之间形成微型网络,从而实现短距无线通信,可应用于传输速率不高的数据传输场合。
相关图片展示:









