基于物联网的单片机数据采集系统毕业论文
2020-02-17 22:08:33
摘 要
天气因素对于人们日常活动影响极大,但各种媒体的天气信息无法覆盖到每个地方和实时显示温度等信息。为了帮助人们进行日常活动决策以及提高生活体验,在物联网和5G背景下,本设计提出了一种室内数据采集系统的详细设计方案。利用基于ZigBee协议的CC2530单片机芯片组建室内小型无线传感网络,利用DHT11温湿度传感器与PM2.5传感器采集当前室内环境温湿度与空气质量数据,并在LCD屏上显示出来。同时,用户也可在电脑软件上看到当前环境的相应信息。本设计详细地介绍了系统硬件、软件设计方案。调试结果表明系统具有低功耗、稳定性高、成本低的特点。
关键词:天气信息;物联网;CC2530;DHT11;PM2.5
Abstract
Weather factors have a great impact on people's daily activities, but weather information from various media cannot cover every place and display information such as temperature in real time. In order to help people make daily activities decisions and improve their life experience, in the context of the Internet of Things and 5G, this design proposes a scheme of indoor data acquisition system in detail. It makes use of the CC2530 microcontroller chip based on ZigBee protocol to build an indoor small wireless sensor network and takes advantage of DHT11 humidity and temperature sensor and PM2.5 sensor to get the current indoor surroundings. Humidity, temperature and IAQ data will be showed on the LCD screen. Meanwhile, users could see the information of the environment there on the computer software either. This design tells the plan of how to make system software and hardware in a detail way . The debugging results display that this system has the strong advantages like low power consumption, low cost and high stability .
Key Words:weather information; Internet of Things; CC2530; DHT11; PM2.5
目录
第1章 绪论 6
1.1课题研究背景 6
1.2研究现状与意义 6
1.3本文研究内容 8
第2章 系统总体设计分析 9
2.1 无线通信技术对比 9
2.2 ZigBee技术分析 10
2.2.1 ZigBee的设备节点类型 10
2.2.2 ZigBee的网络拓扑结构 11
2.2.3 ZigBee协议栈 12
2.3单片机芯片的选择 13
2.4 本章小结 14
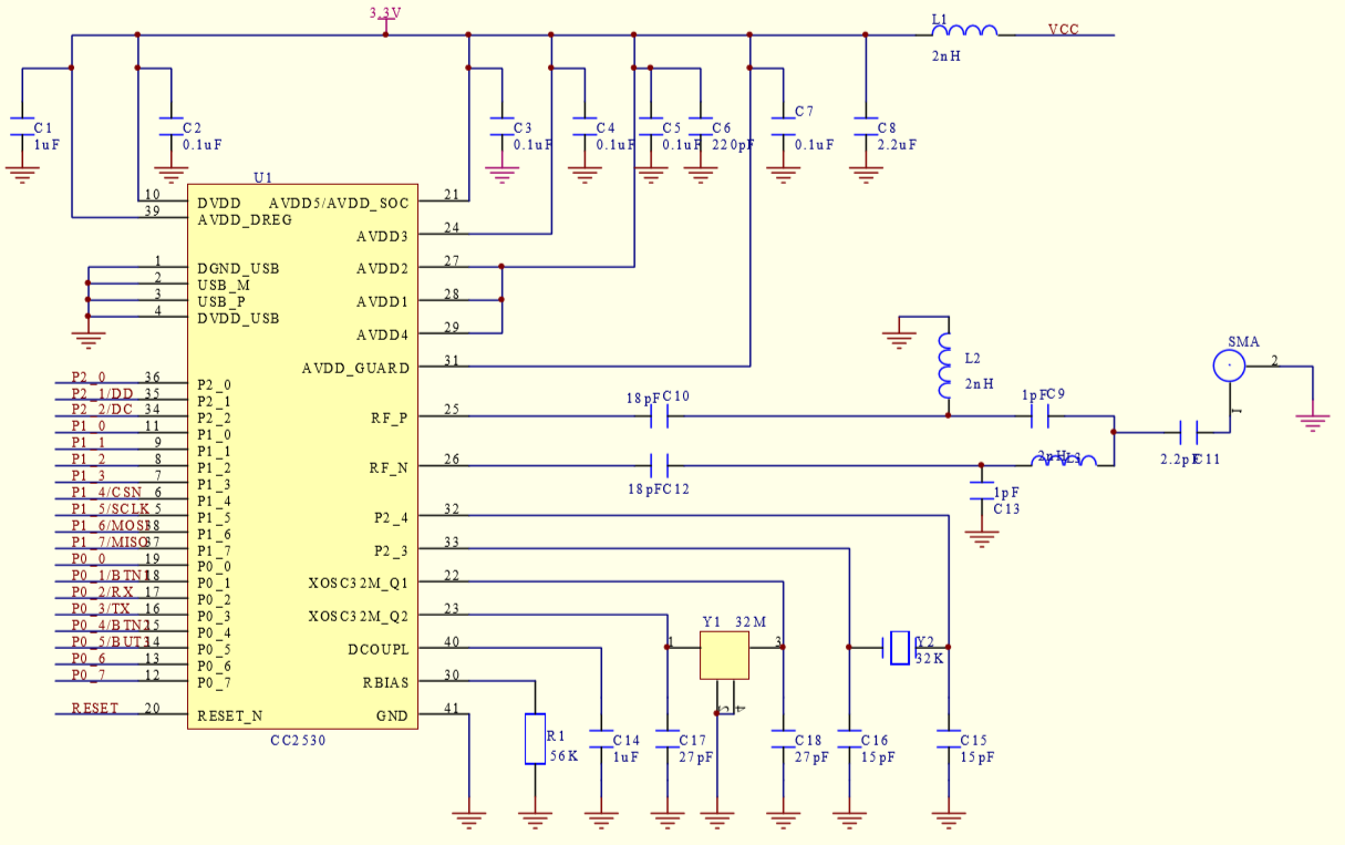
第3章 系统硬件方案设计 15
3.1 主控芯片电路 15
3.2 温湿度传感器电路 16
3.3 PM2.5传感器电路 16
3.3.1极限工作条件 17
3.3.2功能框图 17
3.3.2接口定义 18
3.3.3 通讯模式 18
3.3.4 串口输出参数 18
3.3.5 灰尘浓度计算方法 19
3.4 LCD显示电路 19
3.5 串口转USB电路 19
3.6 本章小结 20
第4章 系统软件方案设计 21
4.1系统初始化 23
4.2 终端接收传感器数据并解析 24
4.3 PM2.5数据帧解析 25
4.4 周期上传PM2.5、温度和湿度数据 26
4.5 协调器显示 27
第五章 系统功能测试 28
总结与展望 30
致谢 32
第1章 绪论
本设计主要用于住宅内部环境监测,能够实现实时检测温度、湿度、PM2.5含量,并且将数据显示在LCD屏上,同时也可通过无线传感网络Zigbee显示在电脑上。让用户更加直观地了解室内环境,并做出相应措施保持室内环境适宜。
1.1课题研究背景
物联网(Internet of Things)是电信网、互联网等各种信息的承载体,使各种能够执行其特有功能的一般物件互相连接的独特网络。在上世纪1999年,麻省理工大学在自动识别中心实验室 (Auto-ID Labs) 提出了一种基于无线网络的射频识别(RFID)系统。它能通过射频识别等传感器件将各种物品与互联网链接起来,实现智能化管理。这就是物联网这个概念的起源[1]。
目前,物联网技术均得到各国高度重视。依靠雄厚的产业基础,美国是最早开始物联网研究的国家之一。美国当前技术优势使其处于全球领先地位,“智慧地球”战略也已达到国家层面。欧盟战略方面成功部署与基础设施的优势也帮助他们推动了物联网领域的发展。2009年,欧盟代表委员会发布了《Internet of things——an action plan for Europe》[2]。这个报告详细介绍了物联网未来的前景,这是全世界第一次提出关于物联网发展方面和如何去管理的设想,并提出了12项措施来帮助物联网快速发展[3]。
物联网的发展与应用给人们的日常生活带来了巨大便利,并将奠定下个信息浪潮革新的基础。而属于物联网范畴的无线传感器网络已成为现在信息领域热门研究方向。无线传感网络被广泛应用于工农业、军事、医疗、智慧城市等。物联网的主要特点是通过使用识别、感知、通信等技术,连接多个物体并交换相应的信息。无线传感网络技术是识别、感知与通信方面的核心技术,对物联网的发展有着举足若轻的作用。
1.2研究现状与意义
现阶段物联网被广泛应用于工业、商务、教育等多个领域中。在其应用过程中会产生大量信息数据,但采集这些数据时,通常无法保证数据能否同步传递、准确与否、安全级别等,这些因素使得信息很难共享。受4G通信技术速率、容量、延时的影响,物联网并未深入地应用到各行业中。但是5G技术的出现,未来能够在最大限度上促进物联网的发展[4]。
目前在信息采集过程中,需要很多人工干预,自动化水平较低,无法保证高效采集数据。文献[5]设计了一种智能无线监控采集数据系统,由数字信号处理器、外设部件总线与传感器组成,但是这个方案在实时和准确标准上仍存在较大缺陷。文献[6]基于忽略防火墙技术与物联网架构的影响而造成不及时、不准确和不安全的基础上,想出了在大数据背景下信息智能采集的新方法。但该方案在采集数据的过程中会受到滤波干扰,仍需完善。基于这个现状,我想到从设计一款小型但稳定与低功耗的数据采集系统入手。
据统计,人生约十分之七的时间是在室内度过的。室内环境对于人们的健康、工作学习的重要性不言而喻。因此在应用场景方面,我选择了室内环境。室内环境是相对于室外环境来说的,具体指民用建筑的内部环境,包括住宅、教室、商场、办公室、医院等。温度与湿度是本设计首先选择采集的数据,因为这两个参数直接关系到室内环境的舒适度。室内温湿度适宜能让人们在里面感到怡然自得,否则他们不会选择身处其中。除住宅以外,有一些特定的环境也需要实时监测温度和湿度,比如:蔬菜大棚、仓库、配电站等。
由于持续推进的城市化进程,日益上升的工业化水平和城市人口占比,城市空气污染问题也变得更加严重。走在街道上,戴口罩的人多了。空气净化设备也销量攀升。甚至当空气质量不好时,人们更情愿呆在室内,而不是出门呼吸毒气。城市空气污染主要来自于雾霾、汽车尾气污染、工业排放污染等[7]。我国近二三十年中东部区域雾霾问题日益严重,网络上经常能看到某些大城市的空气质量堪忧的新闻。经过分析环境能见度与气溶胶的关系,发现这个问题很大程度上是由人们排放的大气气溶胶激增导致[8]。
PM2.5指的是一种能长时间悬浮于空气中的颗粒物,它的空气动力学量直径小于等于2.5微米。一般会通过它来评价空气质量,空气中它的浓度越高,空气污染就越需要引起重视。尽管PM2.5在大气成分中含量相对较少,但它能够直接影响当前环境的空气质量和能见度,对人体健康的影响也更大。因为PM2.5粒面积大,活性强,容易掺加上有毒粒子如重金属等,而且也容易停留很长时间。
根据PM2.5检测网的空气质量新标准,24小时平均值标准值分布如下表:
表1.1 PM2.5检测空气质量标准
空气质量等级 | 24小时PM2.5平均值标准值 |
优 | 0~35 ug/ |
良 | 35~75 ug/ |
轻度污染 | 75~115 ug/ |
中度污染 | 115~150 ug/ |
重度污染 | 150~250 ug/ |
严重污染 | 大于250 ug/及以上 |
本设计能够完成实时采集室内PM2.5含量、温度、湿度信息,帮助用户有效地了解当前环境信息,找到影响空气质量的源头。并做出有利于自身健康相应的活动决策。
1.3本文研究内容
本文首先根据当前物联网大背景下,选择了室内环境作为应用场景。结合当前空气质量堪忧,决定采集能够反映空气质量好坏的PM2.5作为数据之一,以及表明室内环境舒适度的温度和湿度做指标。第二章,从系统总体设计角度,对比了目前几种常用的无线通信技术和硬件芯片,并对最终选的的ZigBee技术和CC2530芯片进行了详细分析。第三章,从系统硬件方面给出了各模块具体设计思路及电路图。第四章,从系统软件方面列出了部分重要算法的设计思路。第五章,从编译程序开始,到上电联网,对每步的现象进行了记录。最后,本设计成功实现了目标。
第2章 系统总体设计分析
该数据采集系统采集的室内温度要求范围是在-20度~50摄氏度,湿度范围是0~100,精度要求整数即可。PM2.5数据范围是0~1000。根据这些要求,综合考虑成本与可用性,本设计决定采用基于ZigBee技术的CC2530作为主开发板。
2.1 无线通信技术对比
近年来,各种无线网络发展速度显著。目前流行的无线网络数据传输标准有WiFi、LoRa、Bluetooth。不同的协议有不同的应用领域,比如:WiFi用于传输大量数据,而ZigBee是对传输速率要求不高,但要求远距离、较低成本、较低功耗应用的不二选择。
近距离无线通信技术如蓝牙技术是一种标准是IEEE802.15的开放的全球规范,它主要工作在全球通用的2.4GHz频段。它以近距离无线连接为基础,为设备通信建立一个独特连接,且成本较低。在10m半径之内,可进行多台设备间的互联。射频识别RFID通信距离在1米以内,常在图书馆、货架、收费站等使用。NFC是近距离无线通信技术的缩写。它主要是非接触式、点对点进行数据传输(10cm内)。NFC技术是由RFID演变而来的。由于近距离通信安全性很高,因此NFC技术在常用在手机支付领域。
由于本设计场景定位在普通住宅内,近距离通信并不满足,远距离蜂窝通信属于运营商协议范畴,再结合物联网最终选择在远距离非蜂窝通信中。
ZigBee[9]是一种基于IEEE802.15.4无线网络标准的崭新的低速率与短距离无线网络技术 [10]。它可工作在全球流行的2.4GHz频段,最高传输速率250kbit/s;工作在美国流行的915MHz频段,最高传输速率20kbit/s;工作在欧洲流行的868MHz频段上,最高传输速率40kbit/s。传输距离大约在10~75m的范围内。
ZigBee技术具有如下特点:
(1)低功耗:由于采用了休眠模式,加上ZigBee的发射效率很低,因此ZigBee设备极其省电。两节5号电池就能维持大半年使用。
(2)时延短:通信时延很短,从休眠状态苏醒的时延也很短。搜索设备时时延仅30ms,而休眠苏醒的时延为15ms,从信道接入活动设备的时延为15ms。
(3)成本低:ZigBee模块的成本在10~20元间,同时ZigBee协议免专利费。
(4)网络容量大:一个区域内能同时存在最多100个ZigBee网络。
(5)可靠:网络预存了特用时隙去解决固定带宽的通信业务,这样就避开了发送数据的冲突。MAC层启用了完全确认的传输模式,需要等待接收方的确认信息才能发送这个数据包。而且传输过程中如果出现问题,可以进行重发。
ZigBee技术应用领域星罗棋布,智能家居:远程控制灯具、空调、电视、窗帘等家具;工业上:智能采集、高效分析及处理数据;医疗上:病人床头的远程紧急呼叫键等。
LoRa是一种超远距离无线传输方案[11]。它与以往的通信技术不同的地方在于能够实现传输距离与功耗二者的共赢。它能组建一种远距离、持续性强、大容量的通信系统。它主要原理是基于扩频技术。目前,LoRa在全球免费频段有433、868、915MHz等。
以上两种组网方案均需要部署相应的网关,LoRa网关部署的位置要求较高。且成本上LoRa模块比ZigBee模块贵一些。因为LoRa传输距离可达十几公里,所以户外场景及大范围网络应用会更贴合,而ZigBee适用于近距离,因此更契合户内场景及小范围网络应用。结合本设计的普通室内应用场景,显然ZigBee技术比LoRa更适合应用于本设计。
WiFi技术与ZigBee技术相比,优势在于传输数据速度快。但劣势十分明显,传输距离较短,且功耗更大,一般要外接电源。本设计采集的数据量有限,对于传输速度要求较低,因此ZigBee技术更适合于本设计。
2.2 ZigBee技术分析
2.2.1 ZigBee的设备节点类型
ZigBee网络的容量格外庞大,但节点的类型却十分有限,分别是以下三种:
(1)协调器(Coordinator)
协调器具有整个网络的最高权限。如果把网络比作这棵树,那么协调器就是这棵树底端的树干。它是整个网络的维护者。一个网络中有且只能有一个协调器节点。在网络层层面上,协调器只工作在系统初始化时。在特定情况下,系统初始化结束,即使关闭了协调器节点,网络仍能正常地工作。但是,如果协调器还要供应路由路径或在应用层提供一些服务,务必持续处于工作状态。
协调器的主要作用有搭建某个无线网络、选择这个网络要用的频率通道以及接收从其他节点发来的请求信息。另外,协调器也可以选择其他节点加入到刚刚组建的网络中。
(2)终端节点(End Device)
终端节点是采集数据并进行传输的设备。它们一般处于网络的边沿。但是,它们通常不能转发信息,也不能让其他节点加入到网络中来。终端节点一般是用电池来供电。但当它们不需要进行发数据和收数据时,它们通常处于休眠状态。这是ZigBee技术低功耗的原因之一。
(3)路由器(Router)
路由器是一种协助链接的设备。这类节点在网络中比重最大。它能够转发其他节点的消息。这些节点通常是不能休眠的。它们的主要作用如下:
- 在同一个网络内的节点间转发信息以达到通信的目的
- 允许一些子节点通过自己加入到它所在的网络中。
2.2.2 ZigBee的网络拓扑结构
一般网络的拓扑结构有三种,分别是星形拓扑、树形拓扑和网状拓扑。ZigBee的网络拓扑结构也不例外。
(1)星形拓扑
这是三种结构中最简单的一种形式。它仅由一个协调器节点和一系列终端节点组成。如图2.1所示。协调器是任意两个终端通信的中转站。这种结构的致命缺陷是,一旦协调器发生故障,整个网络就会陷入瘫痪状态。

图2.1 星形拓扑结构
(2)树形拓扑
这种结构是在星形拓扑基础上加上一系列路由器节点。如图2.2所示。协调器能够与路由器相连接,也能与终端节点设备相连。路由器能够连接其他的路由器和终端节点设备。这样,整个通信网络层次相比星形拓扑更加明朗一些。
图2.2 树形拓扑结构
每一个节点都只能和它的父节点和子节点通信。还有一对概念值得注意。兄弟节点的意思是共有一个父节点的,而堂兄弟节点是指共有一个祖父节点的。当某个节点需要向另一个节点发送数据时,信息会顺着树的路径传递到与之相隔最近的祖先节点,再向下传递到目标节点。该结构同样只有唯一的路由通道。当系统内部有一个路由节点发生故障时,局部大面积的系统阻塞的问题就会暴露出来。
(3)网状拓扑
这种结构与树形拓扑类似,也是由一个协调器与非常多的路由器和终端节点组成。如图2.3所示。但是,网状拓扑路由节点间可以直接通讯,网络整体更自由。
这种机制也无形中保障了信息的传递的稳定性。即使网络中某个节点出现故障,信息也能顺着其他路由路径进行传输。
协调器
路由器
终端节点
图2.3 网状拓扑结构
2.2.3 ZigBee协议栈
协议是很多通信标准的集合。它的作用相当于是通信双方进行正常的数据发射和接收的桥梁。而协议栈则是协议的具体实现形式。使用者通过协议栈来使用这个协议进而实现无线数据收发功能。ZigBee 网络协议层架构图见图2.4。
以上是毕业论文大纲或资料介绍,该课题完整毕业论文、开题报告、任务书、程序设计、图纸设计等资料请添加微信获取,微信号:bysjorg。
相关图片展示:









