基于安卓的空气质量监测系统毕业论文
2020-02-17 22:07:38
摘 要
随着社会的高速发展,环境问题日益严重,其中空气质量问题关乎着人们的身体健康,许多人深受空气中各种颗粒物的困扰。这让人们逐渐重视起对空气质量监测技术的研究。本文针对日常生活中PM2.5或PM10污染检测的实际需求,设计了一种微粒浓度检测的方案,并添加了温湿度检测功能。
设计方案主要分两个方面,在硬件方面,利用单片机完成对数据的采集;在软件方面,设计应用程序,实现将单片机的输出传输到安卓手机APP上的空气质量监测。首先由GP2Y1010AU0F粉尘传感器采集空气中的PM2.5(或PM10)的浓度,再通过ADC0832模数转换芯片将传感器输出的模拟电压转换成数字信号,最终由单片机STC89C52接收信号。最终处理之后得到的结果显示在LCD1602液晶屏上,并可通过HC05蓝牙模块传输至安卓手机。研究结果表明,该设计系统有助于人们实时监测身边的空气质量,可以有效地判断今日是否适宜户外活动,出行是否需要防护,能够实现改善人们生活的目标。同时该产品也可用于监测如混凝土厂等工厂的粉尘浓度,能够保障工人的身体健康,有很重要的实际意义。本空气质量监测系统易于操作,工作稳定且精度高,具有一定的实用价值以及广泛应用的可能。
关键词: 粉尘浓度;安卓;单片机;传感器
Abstract
With the rapid development of society, environmental problems are becoming more and more serious, among which air quality is related to people's health, and many people are deeply troubled by all kinds of particulate matter in the air. The situation makes people pay more and more attention to the research of air quality monitoring technology. In this paper, a particle concentration detection scheme is designed according to the actual requirements of PM2.5 and PM10 pollution detection in daily life, and demonstrated with the temperature and humidity detection functions.
The design scheme is mainly divided into two parts. In the hardware, data collection is completed by a single chip microcomputer (SCM). In terms of software, the application program is designed to realize the transmission of the micro controller (MCU) output to the air quality monitoring application on the android mobile phone. Firstly, the concentration of PM2.5 (or PM10) in the air is collected by the dust sensor (GP2Y1010AU0F). Then, the analog voltage output from the sensor is converted into a digital signal by analog to digital converter (ADC0832) chip. After that, the digital signal is received by the SCM (STC89C52). The measured result is displayed on the liquid crystal display (LCD1602) and can be transmitted to the android phone through the HC05 Bluetooth module. The results show that this design system is helpful to people for the real-time monitoring of the air quality around them. Consequently, people can effectively judge whether the air quality is suitable for outdoor activities and whether they need protection. At the same time, the product can also be used to monitor the concentration of dust in factories such as concrete plants, which can protect the health of workers. It can achieve the goal of improving people's life, which has very important practical significance. The air quality monitoring system is easy to operate, stable and high precision, and has certain practical value and the possibility of wide application.
Key words: dust concentration; Android; MCU; sensor
目录
第1章 绪论 1
1.1 研究背景 1
1.2 国内外相关研究 1
1.2.1 重量法 1
1.2.2 微振荡平衡法 2
1.2.4 光散射法 2
1.2.3 β射线法 2
1.3 研究目的及意义 2
第2章 空气质量监测控制器及主要器件介绍 4
2.1 STC89C52单片机 4
2.1.1 芯片具体功能介绍 4
2.1.2 STC89C52引脚功能介绍 5
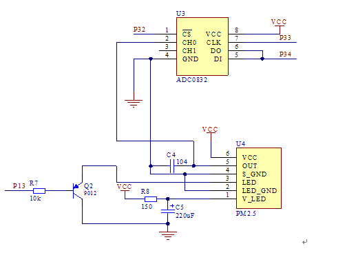
2.2 A/D转换芯片ADC0832 6
2.3夏普粉尘传感器GP2Y1010AU0F 7
2.4 DHT11温湿度传感器 8
2.5 HC-05 嵌入式蓝牙 8
2.6本章小结 8
第3章 硬件电路设计 9
3.1 单片机总体设计 9
3.1.1 单片机最小系统 9
3.1.2 系统结构框图 11
3.1.3 系统电路图 12
3.2 系统不同模块介绍 13
3.2.1 粉尘采集模块 13
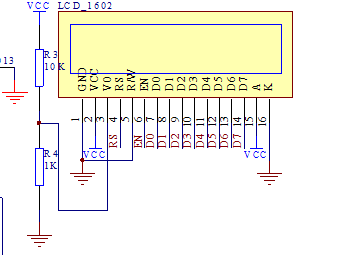
3.2.2 液晶显示模块 14
3.2.3 温湿度采集模块 15
3.2.4 蓝牙模块 15
3.3 本章小结 16
第4章 系统软件设计方案 17
4.1 开发环境介绍 17
4.2 系统程序设计 17
4.3 本章小结 21
第5章 系统安装与调试 22
5.1硬件的调试 22
5.2 软件的调试 22
5.3 实物验证 23
5.4 本章总结 26
第6章 总结展望 27
参考文献 28
致 谢 30
第1章 绪论
1.1 研究背景
科技高速发展,社会面貌不断改变,人类的生活水平也随着科技的发展而提高。然而,新的工业产品在生产、加工、使用的过程中也造成了越来越严重的污染。来自许多不环保工厂排放的工业废气不仅对环境有损,工人们的身体也饱受其害。而日常生活中的汽车尾气也是一项困扰人们日常生活,危害人们健康的难题,甚至许多化学爆炸等等都会导致空气污染,也因此雾霾天气频繁出现。为了解决这些问题,现在很多人在平日生活和工作中都应用了高科技的产品来对自身周围的环境进行监测。基于目前严峻的环境形势,本文设计并实现一种较为便捷的空气质量的监测方法。
1.2 国内外相关研究
以PM2.5的监测为例,目前国内外对粉尘浓度的检测主要包括重量法、微振荡平衡法、β射线法和光散射法[1]。
1.2.1 重量法
重量法一般是指将PM2.5(或PM10)空气颗粒直接截留在滤膜上的气流中,然后通过人工操作,用天平直接称重。但是,仍然会有一些较小的颗粒通过滤膜,不过这些颗粒的较小重量可以忽略不计,这对重量几乎没有影响[2]。如今市面上有许多借此方法而生产出来的设备,这些器材的核心方法都是利用PTFE膜或PTEE滤膜[3]。这类滤膜功能强大,可以对空气中的颗粒物浓度进行采样,之后借由称重的方法,就可以计算得到颗粒物的质量浓度。
同许多方法一样,重量法也有利有弊。首先重量法可以说是最基本的方法,通过此法可检验其他方法是否标准。这个方法实施起来非常简单的同时,也很容易得到精确的结果。另外它也有非常明显的缺点,必须借助人工来完成,相应的配套设备也比较复杂,操作起来较为费时[4],因此重量法多应用于单点监测空气质量。
1.2.2 微振荡平衡法
微振荡平衡法虽不如重量法准确,但也比重量法要简便。它主要是通过利用粒子自身具有的振荡频率实现的,当粒子穿过提前设计好的锥形管样式的传感器时,其振荡频率也会随之发生改变[5]。也就是说,空气中的颗粒被截留在滤膜上,滤膜可以随时更换,从而引起振荡频率的变化,实现测量粉尘浓度,这可以根据频率的变化而定。由于它具有能实现自动连续检测的功能[6],因此,该方法目前已在我国许多省市用以测定PM2.5(或PM10)的浓度。
1.2.3 β射线法
与微振荡平衡法相比,β射线法基本上是一种性质。该方法基于辐射衰减的原理[7],相应的接收到的射线在辐射照射穿过空气的粒子时会相应地减少。我们可以通过给定的公式来计算其浓度[8]。该系统也有相应的缺点,在辐射过程中,粒子具有不稳定性,会存在相应的挥发。为了解决这一问题,需要添加补偿系统来最大限度地保证准确性[9],确保得到的数据与真实值较为接近。
1.2.4 光散射法
光散射的原理简单易懂,空气中的颗粒物对光有一定的散射作用,散射值随浓度的不同而变化[10]。并且当浓度较高时,光的散射值不会相应增加。同时借由公式,我们可以在测量光照值后得出相应的颗粒物浓度。然而,遗憾的是粒子与光散射之间的关系并不是容易分清的。比如说不同粒子的形状会影响光的散射,类似化学成分、比重和分布等因素也会或多或少造成影响[11]。此外,这些微粒可能会发生一些化学反应。
在实际应用中,国外许多仪器由于气候、环境条件的不同,以及污染源的特点等差异,在国内进行检测时,容易存在许多诸如检测数据不稳定的问题[12],甚至偶尔会出现很大误差。因此我国目前粉尘污染监测面临的最大问题,是如何改进进口设备的性能,减少甚至消除对进口设备的依赖[13]。如何进行PM2.5的检测,在这个问题上我们仍处于缺少明确计划的阶段,为解决这一问题,需开展基础工作,综合大量数据,根据目前我国现有的技术条件,继续发展检测技术,加快设备研发,推动建立完善的空气质量检测体系。
1.3 研究目的及意义
本次研究主要有两大目的:
首先,现在的我们对周围环境要求逐渐在提高,多数人都希望能长期居住在舒适的环境里。能够对我们的居住环境,特别是对房屋内的空气的质量进行监测可以更加有效的实现这个目标。PM2.5的浓度毋庸置疑,与我们的身体健康关系紧密。因此能够便捷地监测室内PM2.5浓度可以显著改善人们的生活质量,提供自助服务。
其次,据记者调查,许多煤矿企业工作地内PM10浓度超标,这不仅会对我们生活的环境造成极大的损害,还会对工人的身体健康带来不可逆的伤害。所以我们必须做到尽快处理这些空气污染问题。将目光放远,我们可以借助制造数据管理平台,来监控这一环境污染问题。
通过对空气中颗粒物浓度的检测,人们可以得到切实可行的参考数据,借此能对PM2.5和PM10污染的严重程度,会有更加明显直观的了解。为了得到更准确、更科学的检测结果,有必要研究粉尘浓度检测技术,寻求更先进的检测技术。科学、准确地检测PM2.5或PM10,可以提高大气质量的预报和预警能力[14]。粉尘的检测不单单能够起到预防的作用,同时它也提供了准确的技术数据,有助于防治空气污染。如果能够将研究成果更加广泛地应用于不同地区,必定可以减少对市民健康的潜在危害,产生社会、经济和生态效应,提高政府对公共事件的应急能力,降低对社会的影响,并促进社会稳定与和谐。
相比更加传统的数据监测,本文借助了安卓客户端,可以实现实时地监测,使对空气质量的监测管理无需人工,向自动化的未来迈进。本次设计实现了为人们提供更多便捷的服务的功能,节省了人力与物力资源,具有更加方便快捷的特色。
- 空气质量监测控制器及主要器件介绍
2.1 STC89C52单片机
本次设计中,需要实现的功能较为复杂,使用到的模块较多,一般的芯片引脚难以负担本次设计用到的多个传感器,因此本章首先将介绍一种功能非常强大且全面的微处理器。STC89C52单片机是STC公司采用了高密度与非易失性存储技术制造的一种同时具有低功耗与高性能两种优点的的CMOS 8位微控制器。这种单片机片内含8 k字节系统可编程的Flash只读程序存储器,兼容80C51引脚结构和标准的MCS-51指令系统,并在此基础上做出很多改进,使得芯片具有传统的51单片机不具备的功能。该单片机芯片可反复擦写1000次,将通用的8位微控制器和Flash存储单元集成,能够提供给许多系统具有低成本高效益的应用方法[15]。
2.1.1芯片具体功能介绍
STC89C52的具体功能如下:8 k字节系统可编程Flash存储器,可以为众多的嵌入式产品的应用提供更好的解决方案。内置512字节RAM,足够带动平日各种程序。32位I/O 口线,可提供更丰富的功能选择。具有看门狗功能和EEPROM功能,MAX810复位电路,共有3个16 位定时器/计数器,即定时器T0、T1、T2。外部中断共有四路,可以通过下降沿中断或者低电平来触发。它支持两种软件的省电模式,另外还可以降至0 Hz的静态逻辑操作。空闲模式下,CPU 停止工作,RAM、定时器/计数器、串口、中断继续工作。另外单片机将在进入保护模式后,停止一切工作,并保存RAM内容,冻结振荡器,当接收到下一个中断指令或者复位操作时,再重新运行。该芯片的最高运作频率为35 MHz,6 T/12 T可选,灵活性很大,便于操作。
图2.1 STC89C52引脚图
片内寄存器有一片区域被单独称作特殊功能寄存器,这块区域位于高128位单元,它们主要负责的功能是存放控制命令、状态或数据。除去程序计数器PC外,还有21个特殊功能寄存器。其内还包含11个特殊功能寄存器,它们的字节地址具有被8整除的特点,这些寄存器能够进行位寻址。
2.1.2 STC89C52引脚功能介绍
可以把STC89C52的引脚按照作用分类:电源引脚连接电源或接地;多功能的I/O口可进行许多操作,下面会详细介绍I/O口的功能;外接的晶体振荡电路,或接一个简单的振荡器;控制和复位等。
STC89C52芯片共有四个8位的并行I/O口,如图所示,即为P0口、P1口、P2口和P3口,每个并行口又分别包含8根I/O线,以P1口为例,对应引脚为P1.0至P1.7。因此该芯片共包含32根I/O线,这32根线都可单独工作,用来传输数据。
P0端口,即39至32引脚,是一个漏极开路的8位双向I/O口,它的每根引脚都可以作为输出端口使用,且能够分别驱动8个TTL输入负载。在对该端口写入数据“1”时,用作高阻抗输入。在访问外部程序或RAM时,提供多路复用的低8位字节地址和8位数据总线复用的功能。
表2.1 P1口管脚复用功能
端口引脚 | 名称 | 功能 |
P1.0 | T2 | 定时器/计算器2外部输入 |
P1.1 | T2EX | 定时器/计算器2外部触发和双向控制 |
P1.5 | MOSI | 写入程序 |
P1.6 | MISO | 写入程序 |
P1.7 | SCK | 写入程序 |
如表2.1所示,P1端口是8位双向I/O端口,在对Flash编程还有对输入的指令进行检查时接收低8位的地址。与P0口相比P1口的输出缓冲器仅能够带动4个TTL输入。与P0口类似,对端口写“1”可当作输入口使用,此时端口也是高电位。因为有内部的上拉电阻,所以P1口在用作输入口时,被外部信号拉低的引脚会输出电流。
P2端口功能与P1端口类似,能够带动4个TTL输入,端口收到“1”时电压也会抬高到高电位,此时与P1口一样用作输入口。而它的引脚也因此电平会被拉低,最终会产生多余的电流。P2口也在对Flash编程和程序校验期间接收高位地址或一些控制信号。与之不同的是,当访问片外ROM或16位RAM时,P2口送出高8位地址,访问8位地址的片外RAM时,P2口引脚上的内容不会发生改变。
P3端口同样是带有内部上拉电阻的8位双向I/O端口,表2.2列出了P3端口中一些与P1、P2端口不同的复用功能。相同之处在于当校验程序时,P3端口会接收少量的控制信号,面对Flash编程时也会接收少量地址。
以上是毕业论文大纲或资料介绍,该课题完整毕业论文、开题报告、任务书、程序设计、图纸设计等资料请添加微信获取,微信号:bysjorg。
相关图片展示:









