一种基于云端的物联网路灯能耗调节系统毕业论文
2020-02-17 21:45:50
摘 要
近年来,“智慧城市”逐渐成为城市发展的主题,作为城市道路建设的主要组成部分,大多数路灯依然采用传统的定时开关方式,只能粗略的控制所有路灯的开和关,不符合现阶段对路灯照明节能化、监测精细化、管控智能化的要求。因而,设计研发一种节能、智能的单灯控制系统很有必要。
本文在重点完成嵌入式系统的基础上,采用NB-IoT技术实现单个路灯节点控制器连入云平台,并构建了后台管理系统对连入设备进行管理。路灯节点控制器基于嵌入式技术进行软硬件开发,构建了集电源模块、传输模块、调光模块于一体的设备集合,通过MQTT协议的移植和NB-IoT通信模块实现了信息无线传输。后台管理系统采用python语言进行开发,实现了对接入设备的管理,并能够与现存的道路监控设备较好的耦合,实现道路流量监控,并依此对路灯调光等级进行控制。
最后,本文通过在实验室环境下对各系统单元进行测试,验证了系统实现的可行性,并比现阶段照明系统节能效果提升36.67%。
关键词:物联网;MQTT;NB-IoT;智慧路灯;云平台
Abstract
In recent years, the "wisdom city" has gradually become the subject of urban development, as the main part of urban road construction, most of the lights still adopts the traditional way of time switch, only rough control of all the lights on or off, does not conform to the present stage of street lamp lighting energy conservation, monitoring, intelligent control requirements. Therefore, it is necessary to design an energy-saving and intelligent single-lamp control system.
Based on the embedded system, this paper adopts NB-IoT technology to connect a single street lamp node controller to the cloud platform, and constructs a background management system to manage the connected devices. Based on embedded technology, the street lamp node controller develops software and hardware, constructs a set of equipment integrating power supply module, transmission module and dimming module, and realizes wireless transmission of information through MQTT protocol transplantation and NB-IoT communication module. The background management system is developed with python language to realize the management of access devices, and can be well coupled with the existing road monitoring equipment to achieve road flow monitoring, and control the light level of street lamps according to this.
Finally, the feasibility of the system is verified by testing each system unit in the laboratory environment, and the energy saving effect of the system is 36.67% higher than that of the current lighting system.
Key words: Internet of things;MQTT;NB – IoT;The lamp of wisdom;Cloud platform
目 录
第1章 绪论 1
1.1 研究目的及意义 1
1.2 国内外研究现状 2
1.3 本项目的主要内容及章节安排 3
1.3.1 论文研究主要内容 3
1.3.2 论文各章节安排 3
第2章 云端物联网路灯能耗调节系统方案论证 5
2.1 系统技术可行性分析 5
2.2 系统关键技术分析 6
2.3 本章小结 8
第3章 云端物联网路灯能耗调节系统设计 9
3.1 系统总体结构设计 9
3.2 系统总体方案设计 9
3.3 路灯节点控制器的设计 10
3.3.1 基本功能 10
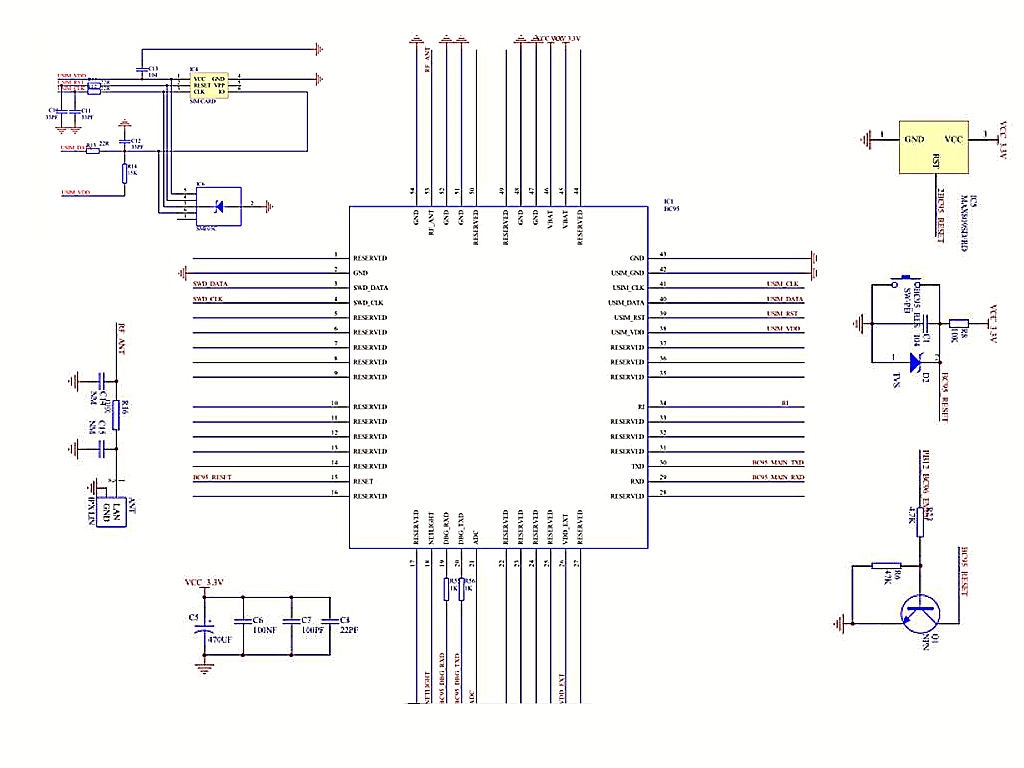
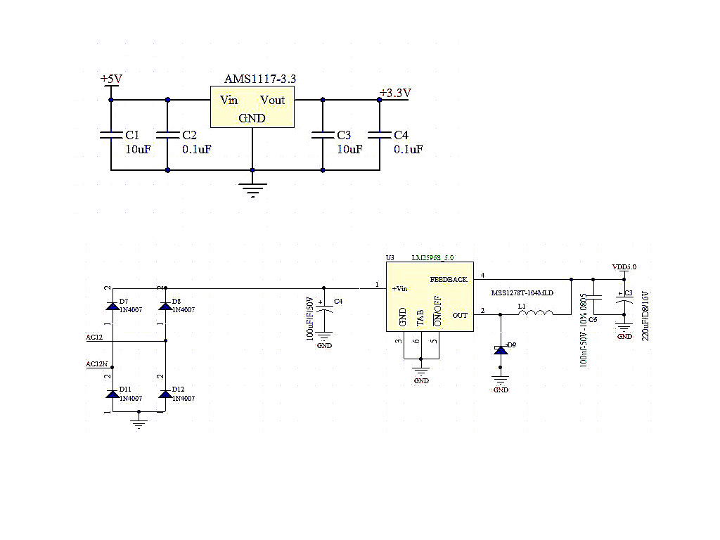
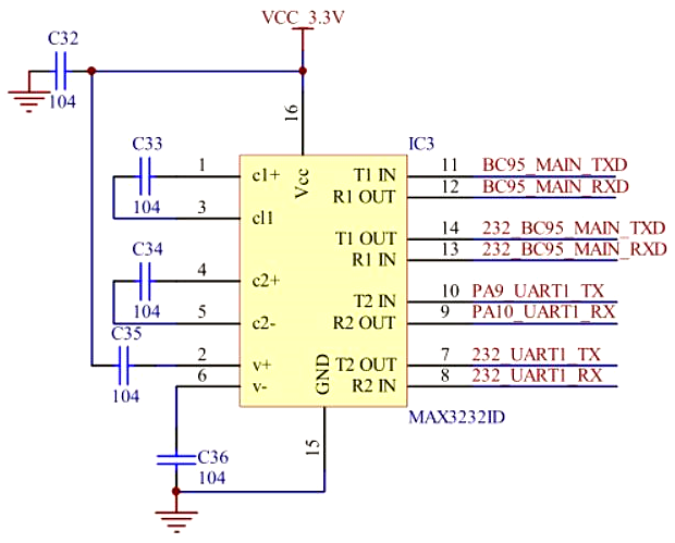
3.3.2 硬件设计 11
3.3.3 运行流程 16
3.3.4 软件实现 17
3.4 云平台的设计 19
3.4.1 物联网云平台 19
3.4.2 平台上产品与设备的管理 20
3.5 后台管理系统的设计 22
3.5.1 基本功能 22
3.5.2 系统运行流程 22
3.5.3 基于PC终端的后台管理系统的功能设计 23
3.6 系统算法设计 26
3.6.1 基于yolo的图像识别算法的设计 26
3.7 本章小结 28
第4章 系统功能测试 29
4.1 系统测试内容 29
4.2 系统单元测试 30
4.3 路灯节点控制器入网时间测试 34
4.4 消息传输测试 34
4.5 图像识别算法效果测试 34
4.6 节能效果测试 35
4.7 本章小结 36
第5章 总结与展望 37
5.1 总结 37
5.2 不足与展望 37
参考文献 38
致谢 40
第1章 绪论
1.1 研究目的及意义
随着信息化社会的到来,以及人民生活水平的不断提高,城市路灯照明系统已经成为人们夜间出行的基本保障。合适的路灯照明系统给人们的出行带来了方便,使人们的生命安全得到了保证,还能够节约电能。可是,不合适的路灯照明系统则会起到相反的作用。假设傍晚道路上的光线较为昏暗,但是照明系统没有及时开启,则路上车辆可能因为光线原因而发生事故,造成不可逆的后果。若在夜晚时全路段均开启照明,虽然能够避免因光线问题照成的事故,但是会在深夜车辆、行人较少时浪费大量的电能[[1]]。根据国家统计局数据显示从2008年至2017年,城市道路照明灯数量由15104336盏增加到25936289盏,年复合增长率为6.19%。据有关部门统计,我国的城市道路照明耗电量约占我国照明总耗电量的30%,而我国照明总耗电量约占全社会用电量的12%[[2]]。由此可见,城市道路照明耗电巨大,需要进一步革新技术,满足节能减排的需求。
我国城市路灯照明管理系统建设起步较晚,传统的路灯控制方式仍是大多数城市的首选,现行的控制方式仅能够实现路灯白天关闭,夜晚开启的操作,在路灯的亮度智能调节上没有实质性的进展[[3]]。经过近几年的发展,出现了基于动态控制算法的智慧路灯系统,这种控制系统采用电力线载波和GPRS通信方式,集合了传感器感应与灯光控制,有效的提高了路灯的智能化水平,但由于调光等级单一,只有开关两种状态,且系统后台监控中心仅起到监控作用,导致系统缺乏整体管控,效果依旧不尽人意[[4]]。
近年来,物联网技术得到了快速的发展,在智能家居,智能交通,智能光伏,智能农业等领域得到了普遍的应用。该技术的发展与应用使人们的生活品质得到了提升,使人们的生活更加的方便、智能。在智慧城市路灯照明领域,新一代的数字通信技术的发展使物联网路灯系统的实现成为了可能。采取最新的物联网技术,研发出智能、节能、可视化的城市路灯照明管理系统,达到“按需照明”的建设要求,实现传统城市向智慧城市、绿色城市转型;通过嵌入式技术、网络通信技术,实现对城市路况信息和照明系统工况信息进行自动采集、传输,以精准获取道路状况与照明状况;通过云平台技术搭建对各类信息进行综合处理的人机交互中心,实现对路灯亮度能耗的智能调节,达到节能环保的目的,这将引领城市路灯领域潮流。
综上所述,研究设计一种基于云端的物联网路灯能耗调节系统,实现对路灯更智能的监测、更灵活的控制和更高效的管理,使城市管理、城市运作更加智能、流畅,对智慧城市的落地建设有着重要的意义[[5]]。
1.2 国内外研究现状
国外智能路灯控制系统的研究起步较早,在2002年Jia和Guo提出了三种类型的路灯控制系统,包括线路控制、自动控制和无线控制系统[[6]]。在传统的线路控制系统中,需要在被控路灯和中央控制器之间安装额外的控制线路,额外的布线成本是这种控制方法的主要缺点。在自动控制系统中,需加装光传感器或者预先在自动控制中心安排路灯切换时间,这种方案的主要优点是简单,但是对能耗没有主动的控制,光传感器对天气状况极为敏感且中央控制器与路灯之间缺少通信也是该系统的缺点。而无线控制系统则具有成本低,安装方便,结构灵活,网络容量大等优点。基于ZigBee协议的无线传感器网络已经成为无线室外照明系统中通信网络的主要元素[[7]],其有实施成本低的优点[[8]]。在2016年,出现了基于交通流量的智能街道照明系统,以ZigBee作为传输媒介,将路灯控制器所收集到的信息发送到中央管理系统,中央管理系统控制路灯控制器通过PWM来调节LED的亮度[[9]]。2017年,出现了通过电力线通信的分层控制器系统,采用电力线通信技术,控制器分层技术和暴力搜索算法,实现对路灯系统的能耗控制[[10]]。
近几年我国物联网技术发展迅猛,在物联网技术的应用上与国外并驾齐驱。2010年,出现了使用ZigBee技术并融合传感器技术组成局域网络,使得路灯监控得以离开人工干预,实现自动化调节[[11]]。2015年浙江大云物联携手杭州电信、华为,成功建成浙江省首个基于标准化NB-IoT(窄带物联网)的智慧照明项目,通过在路灯上装配物联网通信模组,使城市的每一盏路灯都通过物联网接入智能管理平台,实现路灯的智能控制并达到节能减排的目的 [2]。2016年,华为公司提出了首个多级的智能照明控制系统的物联网解决方案,可以对每一盏已接入网络的路灯的开关状态、照明亮度进行精准的控制,使用后可达到80%的节能效率[[12]]。2017年,出现了基于电力载波和GPRS无线通信技术的智能路灯控制系统,实现对路灯运行状态监控、数据采集、远程控制,提高了路灯的节能效率[[13]]。
总结上述国内外城市道路照明管理系统所研究的方向,可以归纳出现未来城市道路照明管理系统的发展趋势:
(1)照明节能化。通过收集大量环境信息,针对不同信息采用各种智能化管控方案,在保证道路正常照度的前提下,最大限度的达到节能效果。
(2)监测精细化。道路照明监测方案逐步向精细化发展,要求不仅能够从整体上调控道路照明系统的运行,还能够具体控制某一盏路灯的运行。
(3)管控智能化。使各种传感器充分融合,管理平台充分智能,让整个路灯控制系统可以脱离人员的值守,且能够自主完成对城市道路的照明。
1.3 本项目的主要内容及章节安排
1.3.1 论文研究主要内容
本文针对未来城市路灯照明管理系统照明节能化、监测精细化和管控智能化的发展趋势,对现有城市路灯控制系统进行分析[[14]]-[[15]]。为了更好的达到城市道路照明节能的目的,设计了基于NB-IoT和云端物联网平台的路灯能耗控制系统。该系统采用自顶向下的设计思路,由云平台连接路灯节点控制器与后台管理系统,集嵌入式开发技术,图像处理技术,网络通信技术等于一体,采用基于蜂窝网络的单个路灯控制方式,解决传统路灯控制系统耗能较高和传统通信技术无法对单一路灯进行具体控制或控制不及时的问题[[16]]。由后台管理系统结合现有道路监控系统完成对道路车流量的测量,将处理后的车流量测量结果和标定的路灯调光等级反馈给云端,由云端负责照明调控信息的转发,最终实现对单灯的实时控制。
本文的主要工作内容如下:
(1)设备端路灯节点控制器的设计与研发
分析了当前城市道路照明管控需求,设计采用了NB-IoT的单层网络结构,控制器直连运营商服务器。通过MQTT协议实现设备端与云平台的长连接,保证了实时通信的需求。多个控制器通过不同的鉴权信息连入物联网云平台,保证了云平台一对多的大规模控制,实现了真正的单灯控制。
(2)云端管控系统的选择与使用
对比现阶段使用较为广泛的物联网云平台,选择中国移动的OneNET云平台作为转发中间层,在物联网应用和真实设备之间搭建稳定的桥梁,并对海量的控制信息进行数据存储、消息转发和数据处理。
(3)服务端后台管理软件的设计
应用图像处理和机器学习技术对导入的监控图像进行识别,统计当前车、人流量,并对数据进行分析,得到所需调光等级[[17]]。通过调用物联网云平台的API,将对应的调光信息经由云平台传递给特定设备端设备,实现单灯控制。并设计针对路灯管理人员的windows系统下的人机交互界面,降低系统操作难度。
1.3.2 论文研究内容安排
论文研究内容如下:
第一章,阐述了云端物联网路灯能耗调节系统的研究背景及意义,通过对国内外路灯能耗调节系统的现状进行研究,得出该方向的发展趋势,拟出本文的框架与主要内容。
第二章,对实现云端物联网路灯能耗调节系统所需的具体技术进行详细的分析,选出成熟、可行的技术作为备选,并对关键技术进行对比分析,选出最适合本系统的技术进行系统设计。
第三章,基于云端物联网路灯能耗调节系统的设计目标,进行系统整体的架构设计,自顶向下的对设备端路灯节点控制器、云端管控系统、服务端后台管理软件进行设计。
第四章,在实验室环境下,对系统各单元进行系统单元测试;路灯节点控制器入网时间测试;消息传输测试;图像识别算法效果测试;节能效果测试。
第五章,总结了本文工作的完成情况,针对工作完成的不足之处进行下一步规划。
第2章 云端物联网路灯能耗调节系统方案论证
2.1 系统技术可行性分析
在对系统进行开发之前,必须对所要开发的系统进行可行性论证,主要针对系统设计所需的技术方面进行可行性分析。主要考虑现阶段软、硬件技术发展水平是否能满足对新系统的研发。
(1)对于云端物联网路灯能耗调节系统开发中使用的硬件设备的可行性进行分析。MCU选型需要考虑到本系统所需部署成本低,产品性能高,功率消耗小,使用时间长的特点。在考量8位、16位、32位微控制器发展现状后,选用意法半导体公司的stm32产品中主流型类别微控制器,其基于Cortex-M3内核进行设计[[18]]。所选用的STM32F103具有低价格、多外设、高性能、功耗低和开发成本低等优势,在工业控制和无线网络通信等领域应用广泛。STM32F103单片机丰富的片内外设和接口完全满足了本系统硬件方面的设计要求,且开发效率高,程序下载和调试较为方便;对于网络通信模块,有着众多的有线、无线解决方案。例如,有线通信方式可选用电力线载波、CAN总线和以太网通信,无线通信方式可选用Zigbee、WIFI、GPRS和NB-IoT通信。本系统中所使用的通信交互手段可从以上列举出的成熟通信手段中进行选择,因此云端物联网路灯能耗调节系统的设计和研发在硬件技术上是可行的。
(2)对于云端物联网路灯能耗调节系统开发中使用编程技术的可行性进行分析。该系统软件部分的构建要求所选用的编程语言既能够支持嵌入式系统的开发,又能够快速构建系统原型,能够较好的进行展示。选用C语言对设备端路灯节点控制器进行嵌入式系统开发,是因为C语言能够直接访问硬件,具有很高的运行效率。选用python语言作为后端管理程序的开发语言,是因为python语言开发时耗时较短,可以迅速验证设计好的软件逻辑,并快速迭代。并且其对图形界面的支持较好,能够快速开发易于人机交互的界面,方便产品功能的展示。由此可见,C语言和python语言能够较好的完成本系统在软件方面所需的工作。
(3)对于云端物联网路灯能耗调节系统开发中使用管控技术的可行性进行分析。整个系统在启动运行后,各个路灯节点需要实时接收后端程序发出的亮度控制信息,选用的管控系统需对设备的大规模接入具有良好的承载能力。中国移动开发的OneNET物联网云平台可以作为设备端和服务端的中间件平台,提供各类设备终端的接入解决方案、设备管理服务以满足路灯节点控制器的实时连接,使开发者无需关心服务端所需承载的设备数量,可以更加专注于自身应用的开发,从而缩短物联网应用的开发周期,降低系统建立、运营和维护的成本。综上所述,云端物联网路灯能耗调节系统开发中使用的管控技术是可行的。
2.2 系统关键技术分析
本节分析了路灯照明管理技术的发展,深入研究了物联网最新技术,结合嵌入式开发技术,图像处理技术,网络通信技术等设计出了一种基于云端的物联网路灯能耗调节系统。
(1)网络通信技术
以上是毕业论文大纲或资料介绍,该课题完整毕业论文、开题报告、任务书、程序设计、图纸设计等资料请添加微信获取,微信号:bysjorg。
相关图片展示:









