基于深度学习的人体行为识别方法研究毕业论文
2020-04-20 13:51:06
摘 要
当前的人体行为识别具有较大的发展潜力和应用前景,在视频检测、人机交互、医疗护理等等领域都有广泛的需求。传统的行为识别主要采用基于图像的行为识别方法,本文针对图像识别的设备要求等限制,提出了利用无线设备的接收信号轻度来进行行为识别的方法。
本文通过设计人的行为动作,建立基于ZigBee无线传感器网络的无线链路系统,收集无线链路的数据,进而在卷积神经网络中训练出一个模型来对人的行为动作进行识别。采用ZigBee整套协议开发一个数据链路收集平台,结合使用MATLAB和python处理数据。使用以TensorFlow为后端的Keras搭建一个多分类的卷积神经网络。本文主要介绍当下的行为识别的主要方法和相关知识,然后引出ZigBee的优势,以及采用ZigBee来进行行为识别的想法,接着讲述硬件平台的搭建过程和卷积神经网络的搭建过程,最后对本系统得到的结果进行分析讨论,验证想法。
本设计的意义主要在于建立的神经网络模型可以用于以后的人体的行为动作识别。通过较高的模型精度,在后续的行为识别中,只要调用模型参数就可以得出结果。
关键词:Keras,卷积神经网络,ZigBee,多分类
Research on Human Behavior Recognition Method Based on Deep Learning
Abstract
At present, human behavior recognition has great development potential and application prospects. It has a wide range of needs in the fields of video detection, human-computer interaction, medical care and so on. Traditional behavior recognition mainly uses image-based behavior recognition method. Aiming at the limitation of equipment requirements of image recognition, this paper proposes a method of behavior recognition using the received signal of wireless devices.
In this paper, a wireless-link system based on ZigBee wireless sensor network is established to recognize the human behavior which are designed. The data of wireless-link system are collected, and then a model is trained in convolutional neural network to recognize human behavior. A data link collection platform is developed based on ZigBee protocol. Then we deal with the data by MATLAB and python. A multi-class convolutional neural network is constructed by using Keras with TensorFlow as the backend. This paper mainly introduces the idea and related knowledge of current behavior recognition. Then it draws out the advantages of ZigBee. And the idea of using ZigBee to recognize behavior. Then it describes how to build the ZigBee platform and convolutional neural network. Finally, we will analyze the outcome of the system.
The significance of this design is that the established model can be utilized for human behavior recognition in the future. Through high model accuracy, in subsequent behavior recognition, the results can be obtained by calling model parameters.
Key Words: Keras; Convolutional Neural Network; ZigBee; Multi-class
目录
摘要 I
Abstract II
第一章 绪论 1
1.1 研究背景和意义 1
1.2 传统人体行为识别方法 1
1.2.1 基于视频或图像的人体行为识别 1
1.3 新兴人体行为识别方法 2
1.3.1 基于RSSI的人体行为识别方法 2
1.3.2 基于CSI的行为识别方法 3
1.3.3 基于传感器的行为识别方法 3
1.4 预测模型 3
1.4.1 卷积神经网络模型 3
1.4.2 支持向量机模型 3
1.4.3 K-means聚类算法 4
1.5 本文内容和结构 4
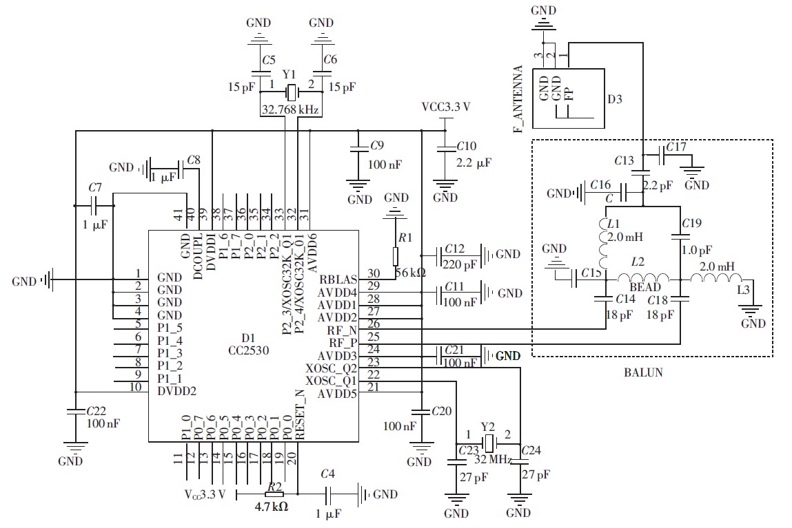
第二章 ZigBee介绍 5
2.1 ZigBee协议简介 5
2.2 ZigBee的优点 6
2.3 ZigBee CC2530简介 8
2.4 CC2530的组网结构 9
2.5 本章小结 10
第三章 深度学习技术 11
3.1 深度学习简介 11
3.2 卷积神经网络介绍 12
3.3 卷积运算 15
3.4 本章小结 16
第四章 基于RSSI的人体行为识别研究 17
4.1 单链路实验情况 17
4.2 构建无线链路空间结构 19
4.3 实验实际器件以及场景 20
4.4 无线网络的工作流程 22
4.5 本章小结 25
第五章 数据处理和CNN模型训练 26
5.1 数据拼接 26
5.2 Keras简介 27
5.3 卷积神经网络模型搭建 27
5.4 结果评估 30
5.4.1 模型评估 30
5.4.2 数据评估 30
5.5 本章小结 31
第六章 总结与展望 32
6.1 工作总结 32
6.2 研究展望 32
参考文献 33
致谢 35
本科期间发表成果 36
第一章 绪论
1.1 研究背景和意义
人体行为识别一般是计算机视觉方向的课题研究方向。传统的做法是采用能够进行录像或者照相的设备,采集人的视频和照片。利用时间差分法、背景减除法、块匹配法、光流估计法等方法进行,行为动作识别。现在随着技术手段的不断发展,人体行为识别也不再局限于计算机视觉领域,也扩展到了其他方向上。比如利用传感器采集信号进行识别,或者利用WiFi、手机等常见的设备,进行接收信号强度 (Received Signal Strength Indicator, RSSI)等数据的采集,进而进行人体行为识别。这些方法各有优缺点。传统方法研究比较成熟,且各种模型都很完善,已经能做到了非常高的精确度。但是录像设备并不能随处普及,所以有使用范围的限制。新兴的方法虽然还没有比得上传统方法的精度和模型,但是由于所使用的设备简单,不需要昂贵的录像设备就能够完成一些范围内的人体行为识别。因此,在不同环境下,可以选择不同的识别方法。
本研究基于RSSI的人体行为识别具有很大的应用前景。当前的人居环境中存在大量的无线设备,可以采集到非常多的数据,这可以解决行为识别需要专用设备的问题。只要把模型迁移过去,就可以应用在新的场景里。
1.2 传统人体行为识别方法
1.2.1 基于视频或图像的人体行为识别
以上是毕业论文大纲或资料介绍,该课题完整毕业论文、开题报告、任务书、程序设计、图纸设计等资料请添加微信获取,微信号:bysjorg。
相关图片展示:









