基于单片机的MP3播放器设计毕业论文
2020-04-09 14:06:19
摘 要
音乐的音质是选择音乐格式的重要因素之一,其中MP3就是MPEG1音频层-Ⅲ的简称。MPEG音频作为音频压缩标准被广泛采用,具有压缩率大、效果好的特点,低码率情况下也能媲美CD的音质效果。其低数据、高品质的优点让研究MP3播放器颇具意义。
本文以单片机为基础设计MP3播放器,学习工作原理,以STC89C52单片机为核心,对MP3播放器的硬件和软件分别进行设计实现,经过对几种方案的全面比较,最终对TF内存卡所存储的MP3、WAV格式歌曲,使用单片机控制语音模块BY8001进行文件识别提取、音频解码、实现播放。
通过软件设计和硬件调试,最终证明本次设计的MP3播放器可以正常播放,并可以按键实现基本操作,同时也可以让LCD1602显示屏显示播放时间、状态等信息,基本实现了所要求的MP3播放器功能。
关键词:MP3、单片机、语音模块、显示模块
Abstract
The sound quality of music is one of the important factors in selecting a music format, and MP3 is the abbreviation of MPEG1 Audio Layer-III. MPEG audio is a widely used compressed audio standard, with the largest compression ratio and better performance. CD sound quality can also be achieved at low bit rates. Its low data and high quality make it very meaningful to research MP3 players.
This article designs the MP3 player based on the monolithic integrated circuit, learns the working principle, takes the STC89C52 one-chip computer as the core, designs the hardware and the software of the MP3 player separately, passes the overall comparison to several kinds of schemes, finally stores to the TF memory card MP3, WAV format songs, using the microcontroller to control the voice module BY8001 for file recognition, audio decoding, playback.
Through software design and hardware debugging, it is finally proved that the MP3 player designed this time can play normally, and the basic operation can be achieved by pressing the key. At the same time, the LCD1602 display can also display information such as playing time and status, basically fulfilling the required MP3 playback function.
Key Words:MP3, MCU, voice module, display module
目 录
第1章 绪论 1
1.1 研究背景及意义 1
1.2 国内外研究现状 1
1.3 课题的研究内容 2
第2章 基础原理和知识 3
2.1 单片机技术原理 3
2.1.1 单片机基本介绍及特性 3
2.1.2 单片机I/O口介绍 3
2.2 单片机最小系统 5
2.3 LCD1602液晶显示器 6
2.4 BY8001-16P语音模块 6
第3章 系统分析与设计 7
3.1 MP3播放器硬件电路设计 7
3.1.1 MP3播放器硬件电路总体设计 7
3.1.2 单片机部分电路设计 7
3.1.3 显示电路设计 8
3.1.4 音乐模块电路设计 9
3.1.5 按键电路设计 10
3.1.6 总电路图 11
3.2 MP3播放器软件程序设计 13
3.2.1 软件开发平台 13
3.2.2 软件总体设计 14
3.2.3 MP3播放器主程序软件设计 14
3.2.4 MP3播放器初始化软件设计 16
3.2.5 LCD1602软件设计 19
3.2.6 按键部分软件设计 20
第4章 实现与结果验证 24
4.1 实物焊接 24
4.2 功能验证 25
第5章 总结与展望 29
5.1 设计总结 29
5.2 工作展望 29
参考文献 30
致 谢 31
第1章 绪论
1.1 研究背景及意义
音乐是由有旋律的人声、有节奏的乐器等组成的一种文化表现形式,音乐可以愉悦人心、舒缓压力,是人类抒发情感的一种重要方式,人类离不开音乐,而音质的好坏是选择音乐的依据之一。运动图像专家组制定的图像和声音的一组标准被称为MPEG压缩标准,其中的MP3则是为压缩声音信息而制定的,这是一种新压缩音频信号格式的标准。MP3可以算是第一个有损压缩编码的方案,支持基本上所有的播放器,具有制作易、压缩高、音质好、易获取等优点。MP3本身就是一种压缩解压缩的方式,在低码率情况下能达到CD音效,人耳听起来感受的效果并无太多不同,而大小却只有原来的十二分之一。制作精良的MP3歌曲,在特别制作的播放器中播放,完全可以实现普通CD唱机的播放音质。以上优点让MP3播放器有机会成为新时代媒体形式。此外, MP3播放器便携性和多功能性也很好的适应了消费者对于音乐的多样需求,因此受到了消费者的广泛选择和喜爱。
随着全球信息化、发展智能化,单片机为首的嵌入式系统也在不断进步发展。目前,嵌入式系统已广泛用于移动通信、电子军事、工业管理等领域。电子信息的快速发展,使得嵌入式设备的应用越发广泛,复杂度越来越高,这也对开发方法提出了更高要求、更大的挑战。嵌入式系统开发的过程中,需要将软件用于操作系统编译连接成一个整体然后运行。总而言之,嵌入式设备的开发是很有发展潜力的过程。现今单片机的应用十分广泛,单片机应用在MP3播放器上的情况也很多见,在国内外都非常风行。
消费类电子应用在嵌入式系统中扮演的角色越发重要,尤其手持类产品最是丰富。此类产品的体积较小,价位较低,实现功能也较多,后面需要添加功能也方便扩展。基于单片机的MP3播放器可应用于播放MP3、WAV等许多格式音乐,并可作为辅助功能添加到很多系统。鉴于以上,本文提出的设计以STC89C52RC芯片作控制核心,以BY8001-16P作音频解码芯片,以TF存储卡作存储介质,液晶LCD1602屏作显示屏,完成MP3播放器的基本功能。本设计有7按键操作模块,界面显示友好,支持MP3、WAV双解码。本设计方案的提出是为了进一步显示嵌入式系统设计的灵活,具有极强的实现价值和实践意义。
1.2 国内外研究现状
MP3是世界第一个有损压缩的编码方案,是一种高品质音乐压缩的标准,能使数据音乐压缩比率大、质量高。MP3歌曲的小数据量和几近完美的音质使音乐的传送转换成为可能。1995年,网上开始传播MP3音乐文件,人们大多用Winamp等软件进行播放,这让脱离计算机播放歌曲几乎不可能实现,带来了很大的不方便。
近来随着MP3播放器的出现、小型携带电子设备的发展,对MP3播放器的要求人们越提越高,制造厂家在MP3播放器的设计开发甚至附加功能等很多方面做了极大的努力。通信专家们参与MP3播放器的开发过程,积极讨论思考,对MP3播放器提出了合理的嵌入式集成开发框架和方法。目前看来中国MP3播放器产业已初具规模,在世界上也有一定的竞争力。市面上MP3播放器品牌多、定位杂,可谓充分满足了各类消费者的各种需求。天龙、雅马哈、马兰仕、安桥,这些品牌多以生产专业播放器为目标。山水、赛比尔、JVC、飞利浦,这些厂家致力开发推广小型MP3播放器,因而它们市场占有率极高,成为大受欢迎的品牌。松下、SHARP、SONY等国际品牌,技术精美设计时尚,始终拥有一席之地。其余的市场份额则有部分小品牌例如步步高、奇声等发光发热。大型音响的市场并不很乐观,根据调查显示,目前市场价格正处于下降的趋势。因此目前看来设计MP3播放器还是应该关注精巧的外形和必不可少的足够多的性能,迷你MP3播放器的特性含有抗干扰、音质好、虽然体积小却可以实现更多功能,还有其他的扩展功能,容易实现并且造价不高。目前音频信号数字化后,需要解决的一个严峻问题就是数据量的巨大对传输与高质量存储提出的高要求。因此,目前看来音频压缩技术已经成为处理音频信号处理阶段的关键技术之一。因为使用MP3压缩标准既可以获得令人满意的音频压缩比,又可以使音乐回放保持高质量,目前许多的MP3解码芯片和解决方案已经被IC供应商提供,包括TI软解压单芯片方案、MIC方案、台湾的创品方案与美国的SigmaTel方案等。这些提出的高质量方案促进了MP3播放器的研制、生产,有效做到了生产成本的降低、流水线的扩张,最终也拓宽了市场。
1.3 课题的研究内容
本文在阅读目前国内外关于设计单片机为基础的MP3播放器的部分文献,耐心学习了一些工作原理后,采用以STC89C52单片机为核心进行设计实现音乐播放器,从硬件和软件两个角度来完成,实现使用单片机操作播放音乐等一系列功能,音质基本达到良好。
第一章绪论,介绍了MP3和嵌入式系统的研究目的及意义,阐述两者发展的国内外现状。
第二章介绍了单片机基础、MP3播放器各种芯片信息等原理。
第三章详细对本次毕业设计课题进行了分析和设计,分为硬件和软件两部分,包括简单的实现过程。
第四章进行总结,分析了本次设计的不足之处并提出改进方向。
第2章 基础原理和知识
2.1 单片机技术原理
2.1.1 单片机基本介绍及特性
单片机是单片微型计算机的简称,因为目前单片机在控制领域的使用最为广泛,故又称单片机为微型控制器(MCU)。单片机、微型计算机组成构件相同,但两者又有些不同。微型计算机是将CPU、存储器和输入/输出接口电路等安装在电路板上,外部的输入/输出设备(I/O设备)连接到电路板上的输入/输出接口电路。单片机则不相同,将CPU、存储器和输入/输出接口电路直接做在半导体硅片上,再接引脚进行封装,构成集成电路,外部设备通过外部引脚与内部设备接口电路连接起来。与单片机相比,微型计算机性能更高、功能更强,但却失去了价格和体积的优势,所以在一些简单的控制方面,比如家用电器设备中,完全可以选择物美低廉的单片机。
单片机是一种高度集成的IC芯片,种类繁多,有的引脚较多,有的引脚较少,封装方式也不尽相同,同种型号的单片机可以采用直插式引脚封装,也可以采用贴片式引脚封装。
本次设计最终选择STC89C52RC作为单片机芯片,52单片机指令代码可以完全兼容51单片机,用法与51基本相同,性能强劲,成本低廉,非常适合本次设计。
2.1.2 单片机I/O口介绍
I/O口作为输入输出接口,是单片机与外界交互、实现通信控制的重要工具。下面是STC89C52芯片I/O口的介绍:
P0口(P0.0至P0.7):8位双向I/O口,具有一个漏极开路。访问存储器和程序时,可以作为低8位地址8位数据的复用总线。
P1口(P1.0至P1.7):8位双向I/O口,具有一个上拉电阻。
P0口和P1口的主要用法如表2-1所示:
表2-1 P0和P1主要用法
端口号 | 用法 |
P0 | 写入1时,P0口可作高阻抗输入。 作为复用总线时,P0口内部上拉电阻。编程时P0口接收指令,校验程序时P0口传出指令 |
P1 | 写入1时,P1口可作输入口。此时由于内部上拉电阻,被外部拉低的引脚会输出电流 |
值得注意的是,P1口的P1.0和P1.1脚可以用作定时器2的外部输入。对Flash ROM编写和校验程序时,P1口也可以接收低8位地址。用法如表2-2所示:
表2-2 P1.0和P1.1引脚复用功能
引脚号 | 功能特性 |
P1.0 | 定时器2外部计数输入,时钟输出 |
P1.1 | 定时器2捕获/重装触发,方向控制 |
P2口(P2.0至P2.7):8位双向I/O端口,带内部上拉电阻。编写和校验程序时,P2可以接收高位地址、部分控制信号。
P3口(P3.0至P3.7):8位双向I/O端口,带内部上拉电阻。编写和校验程序时,P3可以接收部分控制信号。
P2口和P3口的主要用法如表2-3所示:
表2-3 P2和P3主要用法
引脚号 | 用法 |
P2 | 写入1,P2口作输入口。此时由于有内部的上拉电阻,被外部拉低的引脚会输出电流 |
P3 | 写入1,P3口作输入口。此时由于有内部的上拉电阻,被外部拉低的引脚会输入电流 |
除了作为一般的I/O口,P3口还有一些复用功能如表2-4所示:
表2-4 P3口引脚复用功能
引脚号 | 复用功能 |
P3.0 | 串行输入 |
P3.1 | 串行输出 |
P3.2 | 外部中断0 |
P3.3 | 外部中断1 |
P3.4 | 定时器0的外部输入 |
P3.5 | 定时器1的外部输入 |
P3.6 | 外部数据存储器写选通 |
P3.7 | 外部数据存储器读选通 |
STC89C52的引脚图如图2-1所示:

图2-1 STC89C52RC引脚图
2.2 单片机最小系统
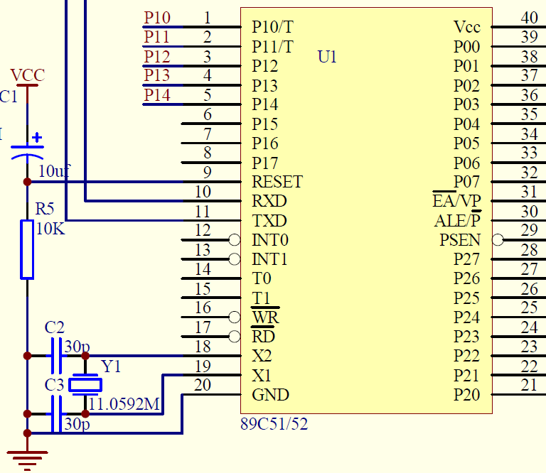
单片机系统最不可缺少的就是单片机最小系统,这是最少的元件组成的单片机系统,是所有单片机的基础。对52系列单片机来说,片内自带有ROM和RAM,所以只需将之连接晶振电路和复位电路即可组成最小系统。此外,EA脚外接电源,确保上电启动时先执行片内ROM的程序。
单片机最小系统电路图如图2-2所示:

图2-2 单片机最小系统电路图
如图可以看到,电容C1和电阻R27组成了复位电路,C1电容值是10uF,R27电阻是10kΩ,电容的充放电速度是根据时间常数(电容值*电阻值)的倒数,可以算出时间常数是10KΩ*10uF=0.1S,这段时间里将电容C1充电至电源的0.7倍,电阻R27两端的电压从5V减少到1.5V,开机0.1S单片机就可复位。而按照搭配12MHz晶振的惯例,选择两个30pF的电容来组成晶振振荡电路比较合适。
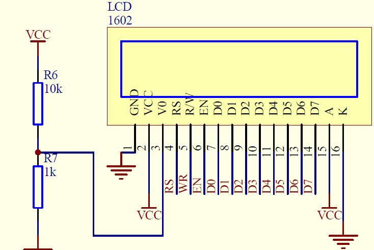
2.3 LCD1602液晶显示器
LCD1602是一种液晶显示屏。液晶显示器主要有三点优点:(1)恒定发光不闪烁,画质高;(2)数字式更加方便,更加可靠和稳定;(3)重量轻耗电少。
本次选用的LCD1602,主要介绍三个引脚,见表2-5所示:
表2-5 LCD1602部分引脚介绍
引脚号 | 介绍 |
VL | 液晶显示器对比度调整端。接电源时对比度最弱,接地时对比度最高,可以通过10K电位器调整对比度 |
RS | 寄存器选择段。高电平选择数据寄存器,低电平选择指令寄存器 |
R/W | 读写信号线段。高电平读操作,低电平写操作 |
此外,RS和R/W的电平高低不同,可以决定显示屏是读取还是写入数据指令。
2.4 BY8001-16P语音模块
BY8001-16P语音模块提供串口,集成了MP3、WAV的硬解码,能驱动TF卡。操作简单、体验友好、方便可靠是BY8001的最大优点,也是本次设计选择它的理由。
BY8001的产品特性主要有:
- 支持UART异步串口控制播放暂停、上下曲切换、音量变化等操作;
- 配有TF卡座,方便更换音频文件,支持容量很高;
- 可直接外接3W喇叭实现歌曲播放。
BY8001-16P引脚图如图2-3所示:

图2-3 BY8001-16P引脚图
以上是毕业论文大纲或资料介绍,该课题完整毕业论文、开题报告、任务书、程序设计、图纸设计等资料请添加微信获取,微信号:bysjorg。
相关图片展示:









